Click here to close Hello! We notice that you are using Internet Explorer, which is not supported by Xenbase and may cause the site to display incorrectly. We suggest using a current version of Chrome, FireFox, or Safari.
XB-ART-52234
Elife 2016 Jun 21;5. doi: 10.7554/eLife.18164.
Show Gene links Show Anatomy links

Obligate coupling of CFTR pore opening to tight nucleotide-binding domain dimerization.

Mihályi C, Töröcsik B, Csanády L.


???displayArticle.abstract???
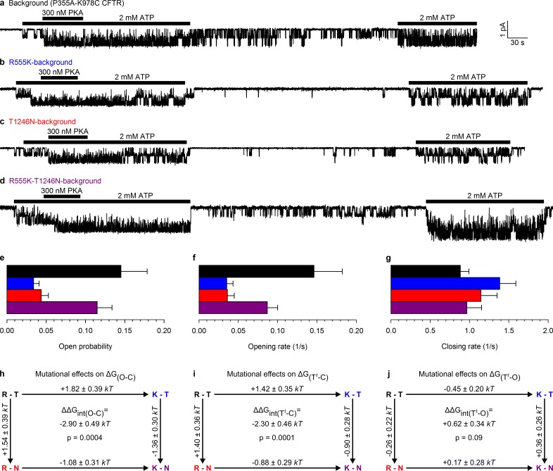
In CFTR, the chloride channel mutated in cystic fibrosis (CF) patients, ATP-binding-induced dimerization of two cytosolic nucleotide binding domains (NBDs) opens the pore, and dimer disruption following ATP hydrolysis closes it. Spontaneous openings without ATP are rare in wild-type CFTR, but in certain CF mutants constitute the only gating mechanism, stimulated by ivacaftor, a clinically approved CFTR potentiator. The molecular motions underlying spontaneous gating are unclear. Here we correlate energetic coupling between residues across the dimer interface with spontaneous pore opening/closure in single CFTR channels. We show that spontaneous openings are also strictly coupled to NBD dimerization, which may therefore occur even without ATP. Coordinated NBD/pore movements are therefore intrinsic to CFTR: ATP alters the stability, but not the fundamental structural architecture, of open- and closed-pore conformations. This explains correlated effects of phosphorylation, mutations, and drugs on ATP-driven and spontaneous activity, providing insights for understanding CF mutation and drug mechanisms.

???displayArticle.pubmedLink??? 27328319
???displayArticle.pmcLink??? PMC4956468
???displayArticle.link??? Elife
???displayArticle.grants??? [+]

Species referenced: Xenopus
Genes referenced: cftr


???attribute.lit??? ???displayArticles.show???
References [+] :
Aleksandrov, The First Nucleotide Binding Domain of Cystic Fibrosis Transmembrane Conductance Regulator Is a Site of Stable Nucleotide Interaction, whereas the Second Is a Site of Rapid Turnover. 2002, Pubmed