|
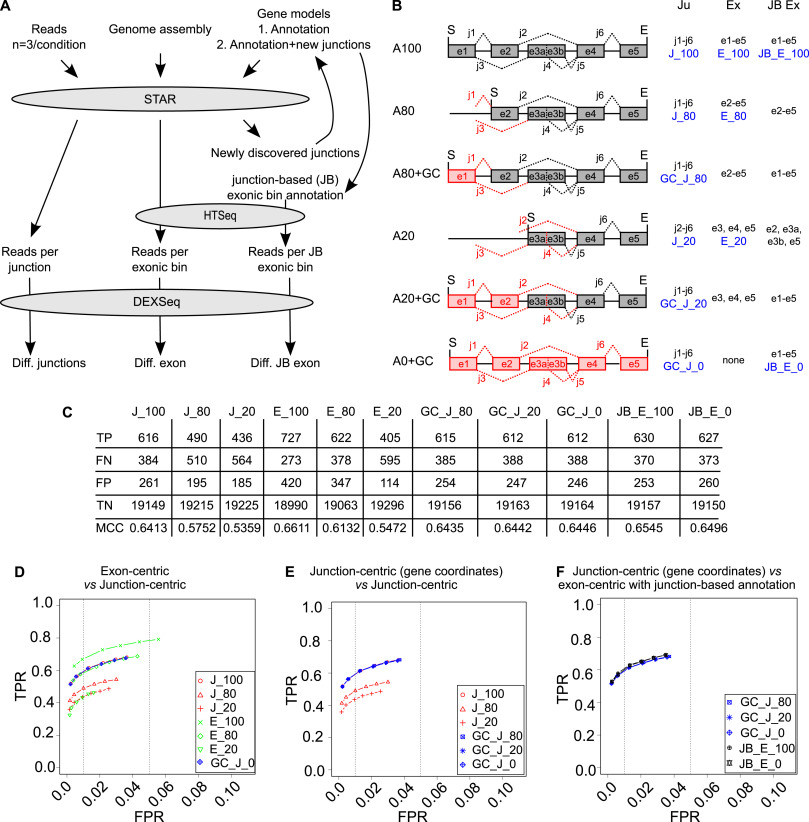
Fig. 1. Comparison of exon-centric and junction-centric approaches with simulated data. A, Overview of the analysis protocols for the RNAseq data. Starting from 6 RNAseq datasets (2 triplicates), we used the mapper STAR in two successive passes to obtain the numbers of reads per junction for each sample. We also used the sequencing data to reconstruct gene models and generate junction-based (JB) exonic regions annotation. We next used HTSeq to count the number of reads in each exonic region (solely based on the preexisting annotation of using the novel JB annotation). We analysed statistically the data with DEXSeq to identify differential junctions, differential exons, and differential JB exons. B, Cartoon illustrating the impact of degrading the annotation on the identification of exons and junctions of a hypothetical gene. A100 corresponds to the perfect annotation and A80, A20 and A0 to a situation where 80%, 20% and 0% of the annotated exons, respectively, are retained. With GC, the correct gene coordinates (start S and end E) are provided in the analysis irrespective of the degree of exonic annotation degradation. The exons and junctions present in the preexisting annotation are in black and those inferred from the sequencing data are in red. C, Number of TP, FN, FP and TN, and Matthews correlation coefficient (MCC) in the situations shown in blue in B, with an adjusted p-value threshold set at 0.05. DâF. ROC curves obtained by plotting the true positive rate [TP/(TP+FN)] against the false positive rate [FP/(FP+TN)] for different p-value thresholds (0.001, 0.01, 0.05, 0.10, 0.15, 0.20). |
|
Fig. 2. Comparison of the exon-centric and junction-centric approaches to identify differential splicing patterns in Xenopus laevis. A, RNAseq was carried out from 3 independent pools of stage 28 embryos injected with the morpholino against ptbp1 mRNA (ptbp1 MO), or left uninjected. B, Table summarizing RNAseq data. â% mappedâ is to the percentage of read pairs uniquely mapped to the Xenopus genome (v9.1). C, Venn diagram showing the overlap of the genes with at least one differential exon, the genes with at least one annotation-supported differential junction, and the genes with at least one differential junction. D, For the 304 (284+20) genes with at least one differential exon and one differential junction, we indicate the numbers of differential exons and junctions. The pie charts show the percentage of differential exons associated with one differential junction (left), and the percentage of differential junctions associated with one differential exon (right). E, Comparison of enriched GO terms in differentially spliced genes identified by the junction-centric and the exon-centric approaches. The dotted red line indicates p=0.05. The GO terms are on the left, and we clustered the enriched GO terms in 4 main classes (right). |
|
Fig. 3. Assessment of exon-centric and junction-centric performances. A, Pie chart showing the number of identified Xenopus orthologues of human genes with splicing events controlled by PTBP1 (Llorian et al., 2010). We classified the 114 Xenopus genes as True Positive (TP) when at least one (Llorian et al., 2010). We classified the 114 Xenopus genes as True Positive (TP) when at least one differential exon or junction was identified in our experiments, and as False Negative (FN) when no differential exon or junction was identified. Conversely, we sampled 100 times 114 Xenopus genes the human orthologues of which are not regulated by PTBP1, and we classified them as False Positive (FP) when we retrieved them in our experiments, and as True Negative (TN) otherwise. The numbers of FP and TN in the following panels are means of the repeated samplings. B, Number of TP, FN, FP and TN, and Matthews correlation coefficient (MCC) in the exon-centric, the annotation-supported junctions approach, and the all junctions approach, with an adjusted p-value threshold set at 0.05. C, ROC curves for different p-value thresholds (0.05 steps). |
|
Fig. 4. Analysis of the genes only identified by the exon-centric approach. A, We manually classified the 189 genes with one or more differential exon, but without any differential junction, into 5 classes: RI (retained intron), 3CPA (differential exon 3â² to a cleavage and polyadenylation site), SJS (supported by a junction in Sashimi plots), VWE (very weakly expressed) and NSJS (non-supported by a junction in Sashimi plots). The pie chart shows the distribution of the genes between these 5 classes. BâE, Sashimi plots of representative genes within each of 4 classes (no gene belonging to the RI class is shown since this class only contains two members). The orientations of the gene are given by the arrows. The genomic regions identified as a differential exon are circled dotted red. F, Boxplot of the number of reads per gene, for genes identified with the exon-centric approach only and genes identified with both the exon-centric and the all-junctions-centric approaches. |
|
Fig. 5. Analysis of genes known to be regulated by Ptbp1 in Xenopus. A, tpm1 ( Hamon et al., 2004), B, ptbp1 ( Méreau et al., 2015), C, ptbp2 ( Méreau et al., 2015), D, actn1 ( Le Sommer et al., 2005). Left, for each gene, the Ptbp1-repressed exon and the genomic region encompassing it, as well as the different RNA processing patterns, are diagrammed. Introns are represented as horizontal lines and exons as boxes. Right, tables summarizing the exons and junctions identified as differential in ptbp1 morphants by either of the three approaches. Due to Xenopus laevis tetraploidization, each gene is present as two pseudo-alleles indicated âlâ and âsâ. E, Number of genes with the indicated numbers of differential junctions retrieved by the all-junction approach (left part). Number of differential junctions, among the genes harboring at least 2 differential junctions, supported or not by another differential junction (right part). |
|
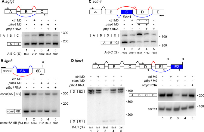
Fig. 6. Confirmation of newly discovered Ptbp1-controlled splicing events. A, agfg1, B, itga6, C, actn4, D, tpm4. Upper panels, genomic region encompassing the Ptbp1-regulated exons. Introns are represented as horizontal lines and exons as boxes. The exons are given arbitrary names, and their genomic coordinates are given in Table ST6. âaâ stands for polyadenylation signal. The splice junctions are positioned along the gene structure. The junctions shown in black were not detected as differently used in control embryos and ptbp1 morphants, while the junctions shown in red and blue were detected as significantly (adjusted p<0.05) increased and decreased, respectively, in ptbp1 morphants. The exons in blue were detected as significantly (adjusted p<0.05) decreased in ptbp1 morphants. Lower panels, autoradiograms of representative RT-PCR experiments carried out with RNAs extracted from stage 28 embryos previously injected with the indicated molecules, and using the primers indicated by arrows in the upper panels. In all the experiments, the primers are designed to amplify both pseudo-alleles, and the forward primer is radiolabeled (*). The quantifications below the gels are means±s.d. of 3 independent experiments. A, agfg1 pre-mRNA contains a cassette exon (B), and its splicing was analysed with primers in flanking exons A and C. B, itga6 pre-mRNA contains a cassette exon (6A), and its splicing was analysed with primers in the constitutive flanking exons âconstâ and 6B. C, actn4 pre-mRNA contains a set of mutually exclusive exons (C and D), and its splicing was analysed with primers in flanking exons A and E, with Sac1 digestion before gel loading. D, tpm4 pre-mRNA contains two alternative terminal exons (E1 and E2), and its splicing was analysed with one forward primer in exons D and reverse primers in exons E1 and E2. Exons E2 of tpm4l and tpm4s differ by an indel located in the 3â²UTR, explaining that the D-E2 amplimere is a doublet. The total amount of tpm4 mRNA was appraised from RT-PCR with primers in exons A and D, and eef1a1 (EF1α) confirmed similar RNA extractions. |