XB-ART-52202
Nat Commun
2016 Jan 12;7:10318. doi: 10.1038/ncomms10318.
Show Gene links
Show Anatomy links
Identification of p62/SQSTM1 as a component of non-canonical Wnt VANGL2-JNK signalling in breast cancer.
Puvirajesinghe TM, Bertucci F, Jain A, Scerbo P, Belotti E, Audebert S, Sebbagh M, Lopez M, Brech A, Finetti P, Charafe-Jauffret E, Chaffanet M, Castellano R, Restouin A, Marchetto S, Collette Y, Gonçalvès A, Macara I, Birnbaum D, Kodjabachian L, Johansen T, Borg JP.
???displayArticle.abstract???
The non-canonical Wnt/planar cell polarity (Wnt/PCP) pathway plays a crucial role in embryonic development. Recent work has linked defects of this pathway to breast cancer aggressiveness and proposed Wnt/PCP signalling as a therapeutic target. Here we show that the archetypal Wnt/PCP protein VANGL2 is overexpressed in basal breast cancers, associated with poor prognosis and implicated in tumour growth. We identify the scaffold p62/SQSTM1 protein as a novel VANGL2-binding partner and show its key role in an evolutionarily conserved VANGL2-p62/SQSTM1-JNK pathway. This proliferative signalling cascade is upregulated in breast cancer patients with shorter survival and can be inactivated in patient-derived xenograft cells by inhibition of the JNK pathway or by disruption of the VANGL2-p62/SQSTM1 interaction. VANGL2-JNK signalling is thus a potential target for breast cancer therapy.
???displayArticle.pubmedLink??? 26754771
???displayArticle.pmcLink??? PMC4729931
???displayArticle.link??? Nat Commun
Species referenced: Xenopus
Genes referenced: ctrl erbb2 krt78.6 lamp1 map1lc3a pcdh8 smad10 sox2 sqstm1 tbxt vangl2 wnt5a
GO keywords: autophagy [+]
???displayArticle.morpholinos??? sqstm1 MO1 sqstm1 MO2 vangl2 MO2
???displayArticle.disOnts??? breast cancer
???displayArticle.omims??? BREAST CANCER
Phenotypes: Xla Wt + {dn}Hsa.SQSTM1(Fig. 6 f) [+]
Xla Wt + {dn}Hsa.SQSTM1(Fig. 6 f )
Xla Wt + {dn}Hsa.SQSTM1(Fig. 6 g)
Xla Wt + Hsa.SQSTM1(Fig. S 6 j)
Xla Wt + Hsa.SQSTM1(Fig. S 6 j right)
Xla Wt + Hsa.SQSTM1(fig. S 6 k)
Xla Wt + Hsa.SQSTM1(Fig. S 6 l)
Xla Wt + sqstm1 MO(Fig. 6 a )
Xla Wt + sqstm1 MO(Fig. 6 b)
Xla Wt + sqstm1 MO(Fig. 6 b)
Xla Wt + sqstm1 MO(Fig. 6 d)
Xla Wt + sqstm1 MO(Fig. S 6 g h)
Xla Wt + sqstm1 MO(Fig. S 6 i)
Xla Wt + sqstm1 MO(Fig. S 6 j)
Xla Wt + sqstm1 MO(Fig. S 6 j)
Xla Wt + sqstm1 MO(Fig. S 6 k)
Xla Wt + sqstm1 MO(Fig. S 6 l)
Xla Wt + sqstm1 MO(Fig. S 6 l)
Xla Wt + sqstm1 MO + vangl2 MO(Fig. 6 c)
Xla Wt + vangl2 MO(Fig. 6 d)
Xla Wt + wnt5a + animal cap explant(Fig. 6 e)
Xla Wt + {dn}Hsa.SQSTM1(Fig. 6 g)
Xla Wt + Hsa.SQSTM1(Fig. S 6 j)
Xla Wt + Hsa.SQSTM1(Fig. S 6 j right)
Xla Wt + Hsa.SQSTM1(fig. S 6 k)
Xla Wt + Hsa.SQSTM1(Fig. S 6 l)
Xla Wt + sqstm1 MO(Fig. 6 a )
Xla Wt + sqstm1 MO(Fig. 6 b)
Xla Wt + sqstm1 MO(Fig. 6 b)
Xla Wt + sqstm1 MO(Fig. 6 d)
Xla Wt + sqstm1 MO(Fig. S 6 g h)
Xla Wt + sqstm1 MO(Fig. S 6 i)
Xla Wt + sqstm1 MO(Fig. S 6 j)
Xla Wt + sqstm1 MO(Fig. S 6 j)
Xla Wt + sqstm1 MO(Fig. S 6 k)
Xla Wt + sqstm1 MO(Fig. S 6 l)
Xla Wt + sqstm1 MO(Fig. S 6 l)
Xla Wt + sqstm1 MO + vangl2 MO(Fig. 6 c)
Xla Wt + vangl2 MO(Fig. 6 d)
Xla Wt + wnt5a + animal cap explant(Fig. 6 e)
???attribute.lit??? ???displayArticles.show???
|
|
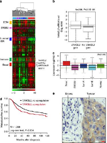
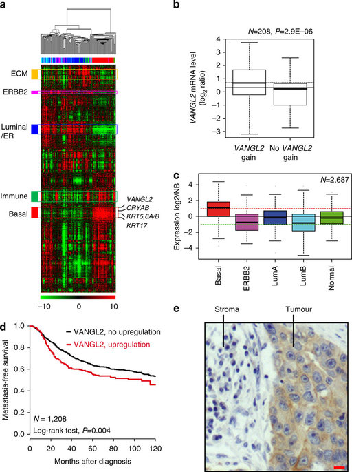
Figure 1. Overexpression of VANGL2 in breast cancer.(a) Hierarchical clustering of the 208 breast cancers and 4 NB samples (columns) and the 12,304 most variable genes (rows). According to a log2 pseudocolour scale (bottom), red indicates a high level of mRNA expression compared with the median value across all samples, whereas green indicates a low level of expression. The magnitude of deviation from the median is represented by the colour saturation. The dendrogram of samples (above matrices) represents overall similarities in gene expression profiles. To the left of the colour matrix are represented some biologically relevant gene clusters (orange: extracellular matrix cluster (ECM); pink: ERBB2 cluster; blue: luminal/ER cluster; green: immune cluster; red: basal cluster). A few genes of the basal cluster are shown, including VANGL2, as well as classical basal genes (KRT5, KRT6, KRT17 and CRYAB). (b) Box and whisker plots of VANGL2 expression across 208 breast cancer samples profiled by both expression DNA arrays and aCGH, and according to (Student's t-test) VANGL2 genomic status: with (left, 104 samples) versus without (right, 104 samples) gain defined as a DNA copy number ratio tumour/NB⩾1.5). (c) Box and whisker plots of VANGL2 expression across 2,687 breast cancer samples according to molecular subtypes. Expression values are NB-centred. The horizontal black line represents the level of expression of VANGL2 in NB tissue. Differences between the subtypes were tested for significance using one-way analysis of variance (ANOVA). For each box and whisker plot, the median value and interquartile ranges are indicated. (d) KaplanâMeier MFS curves in breast cancer patients according to VANGL2 mRNA expression. The 5-year MFS are 55% (upregulation; N=296) and 64% (absence of upregulation; N=912). (e) Immunohistochemistry experiment using anti-VANGL2 2G4 monoclonal antibody (mAb) shows that VANGL2 is more expressed in tumour cells (tumour) than in the stromal tissue (stroma) in basal breast cancer. Scale bar, 10âμM. |
|
|
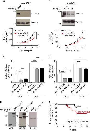
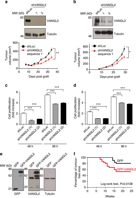
Figure 2. VANGL2 participates in tumour growth in cell culture and murine experiments.(a) Basal cell lines chosen for their high basal score/correlation were SUM149 r=0.36 (a) and HCC1806 (b) r=0.28 and threshold was 0.15. Expression of two short hairpin RNAs abrogated VANGL2 expression in SUM149 cells by western blot analysis (upper panels). SUM149 cells (5 à 106) were subcutaneously inoculated into the right flank of 4â6-week-old female NSG mice. Tumoral volume was measured at different times (lower panels). The mean and s.e.m. values (n=6, for shLuc and shVANGL2-transfected cells). The statistical significance between the data sets was determined using a two-way ANOVA test. *Pâ¤0.05, **Pâ¤0.005. (b) Same as a using HCC1806 cells, except that 1 à 106 cells were inoculated into NSG mice. (c,d) Downregulation of VANGL2 with two different shRNAs led to a decreased proliferation of SUM149 (c) and HCC1806 (d) cells. Error bars represent mean±s.d. (e) COMMA-D cells were transduced with lentiviral supernatants allowing expression of GFP or GFPâVANGL2. Cell extracts were probed by western blot analysis with anti-GFP, -VANGL2 and -tubulin antibodies. An asterisk pinpoints endogenous VANGL2. (f) KaplanâMeier curve of tumour-free status of mice transplanted with COMMA-D cells overexpressing GFP or GFPâVANGL2 (n=30). The statistical significance between the data sets was determined using a log-rank test. |
|
|
Figure 3. Identification of the signalling adapter p62/SQSTM1 as a direct binding partner of VANGL2.(a) Endogenous interaction between VANGL2 and p62/SQSTM1 is revealed by western blot analysis after immunoprecipitation using SKBR7 cell extracts. TL is total lysate. Crtl ab is an isotype-matched antibody. (b) The VANGL2âp62/SQSTM1 interaction occurs independently of LC3. Proteins were extracted from SUM149 cells and co-immunoprecipitations were carried out with the indicated antibodies. LC3 co-precipitates with p62/SQSTM1 but not with VANGL2. Reciprocally, VANGL2 co-immunoprecipitates with p62/SQSTM1 but not with LC3. IP control antibodies (IP crtl ab) are a polyclonal rabbit (for IP LC3) and a monoclonal rat antibody (for IP VANGL2). IgHs are immunoglobulin heavy chains. (c) GST pulldown assays of in vitro translated GFPâVANGL2 (full length: WT, N-terminal 1â102: NT, C-terminal 242â521: CT) showed that VANGL2 WT and CT directly bind to GSTâp62/SQSTM1 (GST-p62) but not to GST. Asterisks indicate in vitro translated VANGL2 (top panel) and GST (bottom panel) proteins. AR, autoradiography; CBB, Coomassie Brilliant Blue. (d) A p62/SQSTM1 peptide (p62DN) disrupts the endogenous VANGL2âp62/SQSTM1 complex. SUM149 cell protein extracts were incubated with the indicated peptides p62DN or scrambled control peptide (Ctrl peptide) at 100âμM. VANGL2 was then immunoprecipitated (IP VANGL2) and bound proteins were immunoblotted with the indicated antibodies. TLs showed that equal amounts of proteins were present in each condition. |
|
|
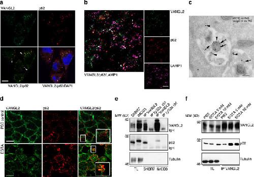
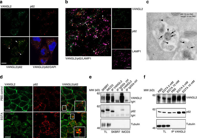
Figure 4. Colocalization of VANGL2 and p62/SQSTM1 in late endosomes.(a) Immunofluorescence staining of SKBR7 cells showed colocalization of endogenous VANGL2 (green) and p62/SQSTM1 (red) in discrete cytoplasmic puncta. Scale bar, 10âμm. The mean Pearson correlation for VANGL2 and p62/SQSTM1 is 0.62, calculated using the Image J software for â¼15 cells per field of view and from 10 images. (b) Partial colocalization of VANGL2 and p62/SQSTM1 in late endosomes of SKBR7 cells stained with the LAMP1 marker. Scale bar, 20âμm. (c) SKBR7 ells were cultured in a nutrient-deprived medium and treated with 100ânM bafilomycin A1 (6âh) before fixation. Double labelling against VANGL2 (arrowheads) and p62/SQSTM1 (arrows), as described in Methods, showed accumulations of both markers in vesicular structures probably resembling endosomes/amphisomes. Scale bar, 200ânm. (d) IMCD3 cells were treated with PBS or EGTA (5âmM) for 30âmin. Immunofluorescence and confocal analysis were performed using the indicated antibodies. Scale bar, 10âμm. Inserts show colocalized VANGL2 and p62/SQSTM1. (e) The VANGL2âp62/SQSTM1 complex was recovered in confluent SKBR7 or IMCD3 cells with 2G4 mAb (IP VANGL2) but not a control antibody (IP IgG2a ctrl) as seen using western blot analysis with the indicated antibodies. The complex was more abundant in cancer cells (SKBR7) than in polarized cells (IMCD3). Note that human (SKBR7 cells) and murine (IMCD3 cells) p62/SQSTM1 run at different molecular weights. (f) Lysates of confluent IMCD3 cells treated for 30âmin with PBS or EGTA were subjected to 2G4 mAb immunoprecipitation (IP VANGL2). Immunoprecipitated proteins were probed by western blot analysis with the indicated antibodies. Increased amounts of VANGL2âp62/SQSTM1 complexes were recovered after EGTA treatment. |
|
|
Figure 5. The VANGL2âp62/SQSTM1 complex regulates JNK phosphorylation.(a) Downregulation of VANGL2 in SUM149 cells using a specific shRNA led to reduced JNK phosphorylation induced by Wnt5a (100ângâmlâ1 for the indicated times). JNK is represented by two isoforms: p54 and p46. Wnt5a led to p46 (phospho-p46) and not p54 (phospho-54) phosphorylation. Relative quantification of immunoblots (phosphorylated JNK/total JNK) is representative from three independent experiments and use of two different shRNAs. (b) Expression of GFP-p62DN, but not GFP, in SUM149 cells led to decreased p46 JNK phosphorylation (phospho-46) induced by 100ângâmlâ1 of Wnt5a at the indicated times. Relative quantification of immunoblots (phosphorylated JNK/total JNK) is representative from three independent experiments. (c) SUM149 cell extracts were added with the control peptide (Ctrl peptide) or the p62/SQSTM1 peptide (p62DN) that inhibited recruitment of JNK and p62/SQSTM1 to VANGL2. (d) Proteins extracted from SUM149 cells treated or not with serum were immunoprecipitated with anti-VANGL2 antibody and blotted with the indicated antibodies. p62/SQSTM1, JNK and phosphorylated JNK (phospho-p54 and phospho-p46) were present in the VANGL2 complex. |
|
|
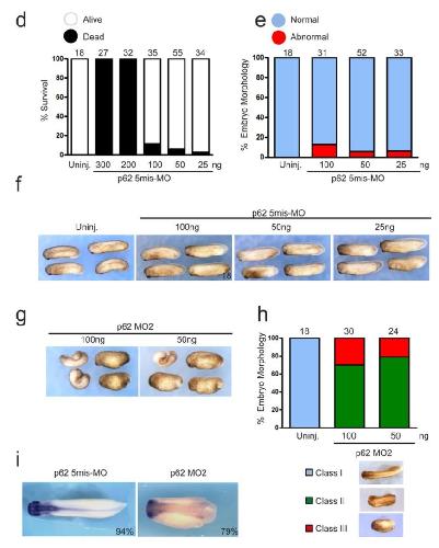
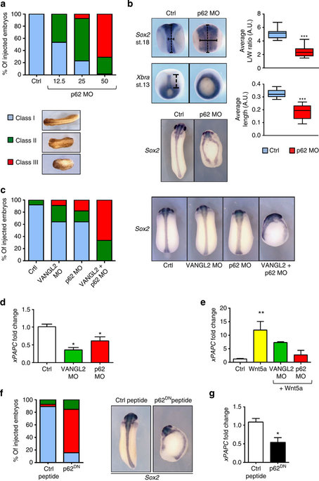
Figure 6. p62/SQSTM1 is necessary for VANGL2 pathway-mediated in vivo morphogenesis.(a) Two-cell embryos were injected in each blastomere with 12.5 (n=15), 25 (n=13) and 50 (n=104) ng of p62 MO. Morphology was analysed at tailbud stage. (b) Embryos injected with 50âng of p62 MO were processed for WISH analysis at mid-neurula and late gastrula stages. Convergence extension in the neural tube of late neurula embryos was evaluated by the average length/width ratio of the Sox2 domain (n=17). Convergence extension in the axial mesoderm of late gastrula embryos was evaluated by the average length of the Xbra domain (n=16). Tailbud embryos were stained with the Sox2 probe to highlight neural tube defect (bottom panel, n=30 control, n=104 morphants). (c) Two-cell embryos were injected in each blastomere with 11.5âng of VANGL2 MO (n=27), 8âng of p62 MO (n=26) or 11.5âng of VANGL2+8âng of p62 MO (n=32). Morphology was analysed at the tailbud stage using criteria of a. These embryos were processed for analysis of Sox2 expression at the tailbud stage (n=3). (d) Ten embryos injected as in b or with 34.5âng of VANGL2 MO in each blastomere were collected at stage 13 and processed for RTâqPCR. (e) Four-cell embryos injected with Wnt5a mRNA (30âpg per cell) in the animal pole received a second injection of VANGL2 (11.5âng per cell), or p62 (12.5âng per cell) in all animal blastomeres at eight-cell stage. Fifteen animal caps per condition were isolated at the blastula stage, cultured for 4âh (at 23â°C) and then processed for RTâqPCR. (f) Two-cell embryos were injected in each blastomere with 4.5âng of control peptide (n=27) or p62DN peptide (n=26). Morphology was analysed as in a and processed for analysis of Sox2 expression at the tailbud stage. (g) Ten embryos injected as in f were collected at stage 13 and processed for RTâqPCR. For qPCR graphs, error bars represent s.e.m. values of three or more independent experiments with two technical duplicates. Statistical analyses used unpaired Student's t-test, except in e where one-way ANOVA with Dunnett's test (99.9% confidence intervals) were applied. *Pâ¤0.05; **Pâ¤0.005; ***Pâ¤0.0005; Ctrl, control; MO, morpholino; mRNA, messenger RNA; RTâqPCR, reverse transcriptaseâquantitative PCR; WISH, whole-mount in situ hybridization. |
|
|
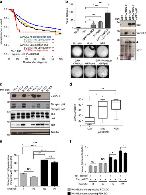
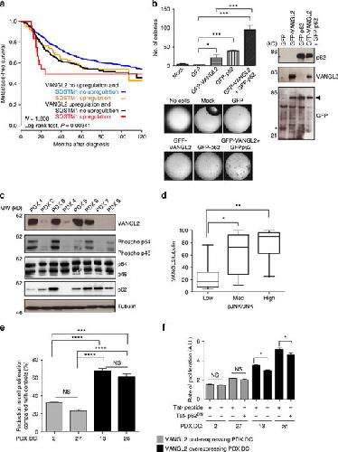
Figure 7. Disruption of the VANGL2âp62/SQSTM1 interaction in breast cancer cells.(a) KaplanâMeier MFS curves of breast cancer patients according to concomitant VANGL2 and p62/SQSTM1 mRNA expression. The 5-year MFS are 49% (both upregulated; N=27), 64% (both not upregulated; N=833) and 56% (one upregulated, the other not upregulated; N=79 and N=269). (b) Soft agar colony formation of T47D cells overexpressing GFP, GFPâVANGL2 and GFPâp62/SQSTM1 (right). Protein expression was revealed with anti-p62/SQSTM1, anti-VANGL2 and anti-GFP antibodies by western blot analysis (right). In anti-GFP blot, the arrowhead indicates position of co-migrating GFPâVANGL2 and GFPâp62/SQSTM1 and the asterisk pinpoints GFP alone. Error bars represent mean±s.d. (n=3). (c) Protein levels of VANGL2, phosphorylated JNK, JNK (p54/p46), p62/SQSTM1 and tubulin assessed in eight breast cancer PDXs (PDX 1â8) by western blot analysis. (d) VANGL2, JNK, phosphorylated JNK and tubulin signals from 30 PDX protein extracts were quantified. VANGL2/tubulin ratios were plotted against pJNK/JNK ratios, arranged in ascending order into three equally sized groups (low, medium and high). High expression of VANGL2 protein is correlated to high levels of phosphorylated JNK. Box and whisker plots show the median value and interquartile ranges. The KruskalâWallis test was used for comparison of the median levels of expression. Statistically significant differences are indicated (*Pâ¤0.05; **Pâ¤0.01). (e) Treatment of the indicated PDX-derived cells (PDX. DC-2, â27, â13 and â26) with a Tat-conjugated JNK inhibitor (Tat-JIP at 10âμM) during 48âh led to greater reduction in cell proliferation of VANGL2high/pJNKhigh than VANGL2low/pJNKlow PDX-derived cells. Comparisons use Tukey's multiple comparisons test. NS, not significant. Data are representative of three independent experiments; *Pâ¤0.05; **Pâ¤0.01; ***Pâ¤0.001; ****Pâ¤0.0001. (f) Treatment of the indicated PDX-derived cells (PDX. DC-2, â27, â13 and â26) with the p62DN peptide (225âμM) but not with control scrambled peptide (225âμM) during 48âh resulted in decreased cell proliferation of VANGL2high/pJNKhigh, but not VANGL2low/pJNKlow, PDX-derived cells. Data are representative of three independent experiments and statistical testing as stated in e. |
|
|
Supplementary Figure 6: p62/SQSTM1 homologues are conserved in the Xenopus genome and have overlapping expression patterns to VANGL2. (a) Phylogenetic tree of p62/SQSTM1 sequences from different vertebrate species. (b)Synteny of the p62/SQSTM1 genomic region. (c) Expression pattern of p62/SQSTM1 in Xenopus laevis embryos (In situ hybridization). |
|
|
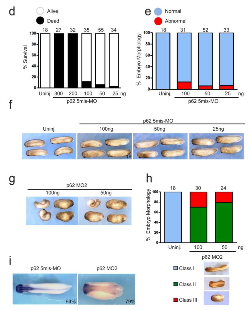
Supplementary Fig. 6 related to Fig. 6: p62/SQSTM1 is required for Xenopus morphogenesis and development. (d) Two-cell embryos were injected in each blastomere with 300, 200, 100, 50 and 20 ng of p62 morpholino carrying 5 mismatches (p62 5mis-MO). Amounts of p62 5mis-MO below 100 ng did not affect survival of injected embryos. (e,f) Two-cell embryos were injected as in (d). Morphology was analysed at tailbud stage. The p62 5mis-MO did not significantly alter embryonic morphogenesis and development at any of the doses tested. (g) Two-cell embryos were injected in each blastomere with 100 or 50 ng of p62 MO2, which has a sequence different from p62 MO. (h) Morphology was scored at tailbud stage. Note that both doses of p62 MO2 caused neural tube defects. (i) Embryos injected with p62 5mis-MO (n=116) and p62 MO2 (n=54) were processed for WISH analysis and stained with Sox2 probe to highlight neural tube closure defects. 94 % p62 5mis-MO embryos displayed a normal Sox2 staining. 79 % p62 MO2 embryos displayed enlarged Sox2 staining, typical of class II neural tube closure defects. |
|
|
Supplementary Fig. 6 related to Fig. 6: Xenopus p62/SQSTM1 loss of function is rescued by human p62/SQSTM1. (j) Two-cell embryos were injected in each blastomere with 50 ng of p62 MO followed by injection at four-cell stage of synthetic human p62 mRNA (2.5 ng in each blastomere). Morphology was scored at tailbud stage, and embryos were then stained with Sox2 probe to highlight neural tube defects. The number of embryos analysed in each condition is displayed on the graph. (k) Quantification of blastopore rescue. Blastopore closure was estimated using the ratio of blastopore diameter at indicated stages to the mean of control (ctrl) blastopore diameter at st.10.5. Bars represent maximum and minimum values, and lines represent the mean. Approximately 30 embryos per condition were scored. (l) Embryos were processed for WISH analysis at mid-neurula and late gastrula stages. Average neural tube Length/Width ratio for embryos stained with Sox2 probe (n=11) or average notochord length for embryos stained with Xbra probe (n=11) were calculated. Five independent rescue experiments were scored. One-way-ANOVA with Tukey test (95 % confidence intervals) were applied (***Pâ¤0.0005). |
References [+] :
Adélaïde,
Integrated profiling of basal and luminal breast cancers.
2007, Pubmed
Adélaïde, Integrated profiling of basal and luminal breast cancers. 2007, Pubmed
Anastas, WNT signalling pathways as therapeutic targets in cancer. 2013, Pubmed
Anastas, A protein complex of SCRIB, NOS1AP and VANGL1 regulates cell polarity and migration, and is associated with breast cancer progression. 2012, Pubmed
Archibald, Oncogenic suppression of apoptosis uncovers a Rac1/JNK proliferation pathway activated by loss of Par3. 2015, Pubmed
Audebert, Mammalian Scribble forms a tight complex with the betaPIX exchange factor. 2004, Pubmed
Belotti, The human PDZome: a gateway to PSD95-Disc large-zonula occludens (PDZ)-mediated functions. 2013, Pubmed , Xenbase
Belotti, Molecular characterisation of endogenous Vangl2/Vangl1 heteromeric protein complexes. 2012, Pubmed
Bertrand, SQSTM1/p62 regulates the expression of junctional proteins through epithelial-mesenchymal transition factors. 2015, Pubmed
Bertucci, Basal breast cancer: a complex and deadly molecular subtype. 2012, Pubmed
Bubici, JNK signalling in cancer: in need of new, smarter therapeutic targets. 2014, Pubmed
Bukholm, E-cadherin and alpha-, beta-, and gamma-catenin protein expression in relation to metastasis in human breast carcinoma. 1998, Pubmed
Charafe-Jauffret, Gene expression profiling of breast cell lines identifies potential new basal markers. 2006, Pubmed
Charafe-Jauffret, ALDH1-positive cancer stem cells predict engraftment of primary breast tumors and are governed by a common stem cell program. 2013, Pubmed
Cordenonsi, The Hippo transducer TAZ confers cancer stem cell-related traits on breast cancer cells. 2011, Pubmed
Darken, The planar polarity gene strabismus regulates convergent extension movements in Xenopus. 2002, Pubmed , Xenbase
Devenport, Planar polarization in embryonic epidermis orchestrates global asymmetric morphogenesis of hair follicles. 2008, Pubmed
Duran, p62 is a key regulator of nutrient sensing in the mTORC1 pathway. 2011, Pubmed
Duran, The signaling adaptor p62 is an important NF-kappaB mediator in tumorigenesis. 2008, Pubmed
Giese, Gipc1 has a dual role in Vangl2 trafficking and hair bundle integrity in the inner ear. 2012, Pubmed
Gravel, Molecular and cellular mechanisms underlying neural tube defects in the loop-tail mutant mouse. 2010, Pubmed
Gujral, A noncanonical Frizzled2 pathway regulates epithelial-mesenchymal transition and metastasis. 2014, Pubmed , Xenbase
Hatakeyama, Vangl1 and Vangl2: planar cell polarity components with a developing role in cancer. 2014, Pubmed
Irizarry, Exploration, normalization, and summaries of high density oligonucleotide array probe level data. 2003, Pubmed
Johansen, Selective autophagy mediated by autophagic adapter proteins. 2011, Pubmed
Kaucká, The planar cell polarity pathway drives pathogenesis of chronic lymphocytic leukemia by the regulation of B-lymphocyte migration. 2013, Pubmed
Khramtsov, Wnt/beta-catenin pathway activation is enriched in basal-like breast cancers and predicts poor outcome. 2010, Pubmed
Lamark, Interaction codes within the family of mammalian Phox and Bem1p domain-containing proteins. 2003, Pubmed
Lei, VANGL2 mutations in human cranial neural-tube defects. 2010, Pubmed
Lin, Beta-catenin, a novel prognostic marker for breast cancer: its roles in cyclin D1 expression and cancer progression. 2000, Pubmed
Lindqvist, Vang-like protein 2 and Rac1 interact to regulate adherens junctions. 2010, Pubmed
Luga, Exosomes mediate stromal mobilization of autocrine Wnt-PCP signaling in breast cancer cell migration. 2012, Pubmed
Luo, Accumulation of p62 is associated with poor prognosis in patients with triple-negative breast cancer. 2013, Pubmed
Luxardi, Distinct Xenopus Nodal ligands sequentially induce mesendoderm and control gastrulation movements in parallel to the Wnt/PCP pathway. 2010, Pubmed , Xenbase
McCaffrey, Loss of the Par3 polarity protein promotes breast tumorigenesis and metastasis. 2012, Pubmed
McShane, REporting recommendations for tumor MARKer prognostic studies (REMARK). 2006, Pubmed
Moscat, p62 at the crossroads of autophagy, apoptosis, and cancer. 2009, Pubmed
Pankiv, p62/SQSTM1 binds directly to Atg8/LC3 to facilitate degradation of ubiquitinated protein aggregates by autophagy. 2007, Pubmed
Parameswaran, Spatial coupling of JNK activation to the B cell antigen receptor by tyrosine-phosphorylated ezrin. 2013, Pubmed
Park, The planar cell-polarity gene stbm regulates cell behaviour and cell fate in vertebrate embryos. 2002, Pubmed , Xenbase
Parker, Supervised risk predictor of breast cancer based on intrinsic subtypes. 2009, Pubmed
Qin, The mammalian Scribble polarity protein regulates epithelial cell adhesion and migration through E-cadherin. 2005, Pubmed
Rolland, The ubiquitin-binding protein p62 is expressed in breast cancers showing features of aggressive disease. 2007, Pubmed
Sabatier, Down-regulation of ECRG4, a candidate tumor suppressor gene, in human breast cancer. 2011, Pubmed
Sanchez, Localization of atypical protein kinase C isoforms into lysosome-targeted endosomes through interaction with p62. 1998, Pubmed
Schambony, Wnt-5A/Ror2 regulate expression of XPAPC through an alternative noncanonical signaling pathway. 2007, Pubmed , Xenbase
Sebbagh, Insight into planar cell polarity. 2014, Pubmed
Simons, Planar cell polarity signaling: from fly development to human disease. 2008, Pubmed
Singh, Phase 2 trial of everolimus and carboplatin combination in patients with triple negative metastatic breast cancer. 2014, Pubmed
Sørlie, Gene expression patterns of breast carcinomas distinguish tumor subclasses with clinical implications. 2001, Pubmed
Tournier, The 2 Faces of JNK Signaling in Cancer. 2013, Pubmed
Unterseher, Paraxial protocadherin coordinates cell polarity during convergent extension via Rho A and JNK. 2004, Pubmed , Xenbase
Wang, Blocking autophagy enhanced cytotoxicity induced by recombinant human arginase in triple-negative breast cancer cells. 2014, Pubmed
Wei, p62/SQSTM1 synergizes with autophagy for tumor growth in vivo. 2014, Pubmed
Whitmarsh, The JIP family of MAPK scaffold proteins. 2006, Pubmed
Wu, The frizzled extracellular domain is a ligand for Van Gogh/Stbm during nonautonomous planar cell polarity signaling. 2008, Pubmed
Yunokawa, Efficacy of everolimus, a novel mTOR inhibitor, against basal-like triple-negative breast cancer cells. 2012, Pubmed
