XB-ART-52201
Dev Cell
2016 Jan 11;361:24-35. doi: 10.1016/j.devcel.2015.12.013.
Show Gene links
Show Anatomy links
Emergence of an Apical Epithelial Cell Surface In Vivo.
Sedzinski J, Hannezo E, Tu F, Biro M, Wallingford JB.
???displayArticle.abstract???
Epithelial sheets are crucial components of all metazoan animals, enclosing organs and protecting the animal from its environment. Epithelial homeostasis poses unique challenges, as addition of new cells and loss of old cells must be achieved without disrupting the fluid-tight barrier and apicobasal polarity of the epithelium. Several studies have identified cell biological mechanisms underlying extrusion of cells from epithelia, but far less is known of the converse mechanism by which new cells are added. Here, we combine molecular, pharmacological, and laser-dissection experiments with theoretical modeling to characterize forces driving emergence of an apical surface as single nascent cells are added to a vertebrate epithelium in vivo. We find that this process involves the interplay between cell-autonomous actin-generated pushing forces in the emerging cell and mechanical properties of neighboring cells. Our findings define the forces driving this cell behavior, contributing to a more comprehensive understanding of epithelial homeostasis.
???displayArticle.pubmedLink??? 26766441
???displayArticle.pmcLink??? PMC4735878
???displayArticle.link??? Dev Cell
???displayArticle.grants??? [+]
R25 GM067110 NIGMS NIH HHS , GM074104 NIGMS NIH HHS , R01 HL117164 NHLBI NIH HHS , R01 GM074104 NIGMS NIH HHS , Howard Hughes Medical Institute , GM067110-05 NIGMS NIH HHS , HL117164 NHLBI NIH HHS , MC_PC_12009 Medical Research Council , P40 OD010997 NIH HHS , MRC_MC_PC_12009 Medical Research Council
Species referenced: Xenopus
Genes referenced: fmn1 mcc rhoa utrn
???displayArticle.morpholinos??? fmn1 MO2
???attribute.lit??? ???displayArticles.show???
|
|
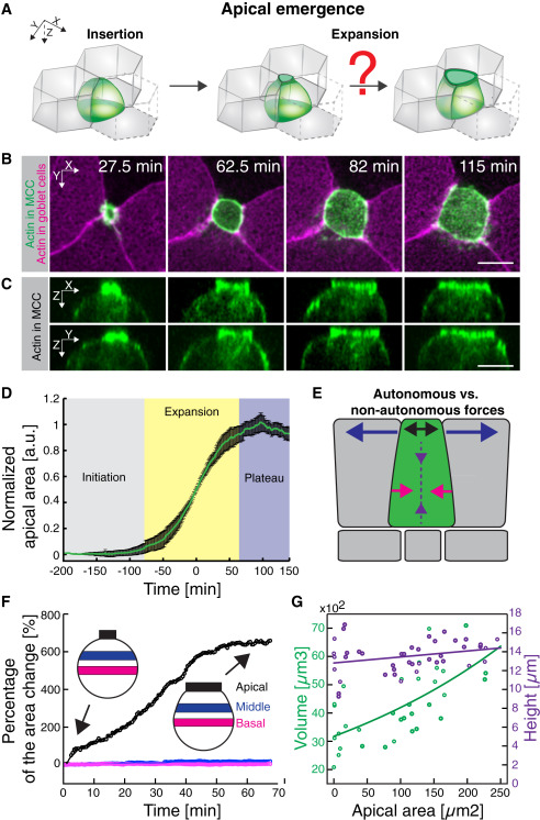
Figure 1. Apical Emergence Is Selectively Driven in the Apical Region of Nascent Multiciliated Cells (MCCs)(A) Schematic of the apical emergence process. Upon insertion at the tricellular junction, a MCC precursor (green) expands its apical surface within the surrounding goblet cells (gray).(B) Image sequence of apically emerging MCC expressing actin marker utrophin (UtrCH, green) under MCC-specific α-tubulin promoter; goblet cells visualized by expression of UtrCH-RFP (magenta) under goblet-specific nectin promoter. Scale bar, 10 μm.(C) Orthogonal projections, corresponding to (B), of apically emerging MCC visualized by α-tubulin UtrCH-GFP. Scale bar, 10 μm.(D) Three phases of apical area expansion process. Data represent mean (green line) and variance (black bars); n = 9 cells from 9 embryos.(E) Schematic of potential autonomous forces (basolateral constriction, magenta arrows; apicobasal squeezing, purple arrows; apical pushing, black arrows) and non-autonomous forces (neighboring pulling, blue arrows) that might contribute to apical expansion process.(F) Representative surface area dynamics of the apical (black), middle (blue) and basal (magenta) region of MCC during apical emergence. Percentage of surface area change is calculated as a ratio of the surface area at the consecutive time point to the surface area at the beginning of the emergence process. Insets: schematic of MCC at the beginning and at the end of the apical emergence process; average percentage changes of surface areas at given region and SD are: apical side 618.5% ± 28.03%, middle side 23.99% ± 28.95%, basal side 3.24% ± 5.15%; n = 5 cells from 5 embryos.(G) Volume (green) and height (purple) changes of MCCs throughout apical emergence process.See also Figures S1 and S2. |
|
|
Figure 2. Pulling Forces of Cells Adjacent to MCCs Do Not Drive Apical Emergence Process(A) Image sequence of apically expanding MCC expressing actin marker utrophin (UtrCH, green) under MCC-specific α-tubulin promoter; epithelial cells visualized by expression of membrane marker CAAX-RFP mRNA (magenta).(B) Orthogonal projections, corresponding to (A).(C) Image sequence of MCC apical domain upon laser ablation in the center (indicated by yellow bolt and circle) of the neighboring goblet cell. Laser ablation leads to excessive constriction of goblet cell (outlined by blue dotted line) but does not result in MCC apical domain collapse.(D) Orthogonal projections of MCC (outlined by yellow dotted line), corresponding to (C). Constricting goblet cell exerts pulling force on the MCC apical domain, as assessed by change of the angle between apical and lateral side of MCC.(E) Parameters measured upon laser ablation (yellow bolt and circle) of goblet cell adjacent to MCC: apical area of ablated goblet cell, blue; apical area of MCC adjacent to ablated goblet cell, red; angles between apical and lateral side, Ï1 (ablated side) and Ï2 (non-ablated side).(F and G) Dynamics of parameters described in (E) in control (F) and upon laser ablation in the center of the goblet cell (G). Despite the evident pulling by the neighboring goblet cell (increase of Ï1 in G), the apical area of MCC does not increase compared with (F).Scale bar, 10 μm. See also Figure S3. |
|
|
Figure 3. MCC-Generated Pushing Forces Majorly Drive Apical Expansion Process(A) Schematic of the theoretical model of forces acting on an apical domain of an MCC. Apical domain-expanding forces: effective 2D pressure, δP (black arrows) and neighboring junctional pulling forces, λ (red arrows) acting against MCC cortical tension, γ (blue arrows) and elasticity from the surrounding cells, E.(B and C) (B) Simulation of the MCC apical domain shape upon dominant pushing forces or (C) dominant junctional pulling forces.(D) Image sequence of an apically expanding MCC (visualized by α-tubulin UtrCH-GFP, green) within goblet cells (visualized by nectin UtrCH-RFP, magenta). Scale bar, 10 μm.(E) Experimental (black) and theoretical (red) curvature changes, defined by kurtosis, in time of the cell shown in (D).(F) Kurtosis values for the consecutive apical domain sizes, categorized by binned mean radius, in control cells. Boxes extend from the 25th to 75th percentiles, with a line at the median. Mann-Whitney U test (number of embryos, n > 5), âââp < 0.001; n.s., not significant.(G) Schematic of laser ablation of junctions perpendicular to MCC. Red bolt and circle represents the ablation region.(H) Initial recoil velocities upon laser ablation of junctions described in (G). Black circles, experimental data; solid red line indicates fit.(I) Shape simulation of the MCC apical domain based on the theoretical model.(J) Inferred neighboring junctional tension, λ and pressure, δP (K) from the simulated shape shown in (D).See also Figure S4. |
|
|
Figure 4. Formation of Medial Apical Actin of MCCs Highly Correlates with Expansion Dynamics of the Apical Domain(A) Segmentation schematic of the cortical (green) and the medial (red) regions of a MCC within the plane of the exposed apical area.(B) Representative image sequence of automatically segmented cortical and medial region within apically expanding MCC (visualized by α-tubulin UtrCH-GFP). Scale bar, 10 μm.(C) Representative effective actin (ratio of mean medial to mean cortical actin) dynamics (red) during the apical area (black) expansion process. Crosses, data points; line, data smoothed by factor of 5.(D) Effective apical actin concentration for the consecutive apical domain sizes, categorized by binned area, in control cells, n = 9 cells from 9 embryos. Data represent mean and variance.(E) Effective apical actin concentration as a function of apical area in control cells, n = 9 cells from 9 embryos. |
|
|
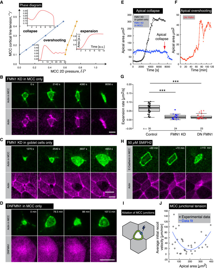
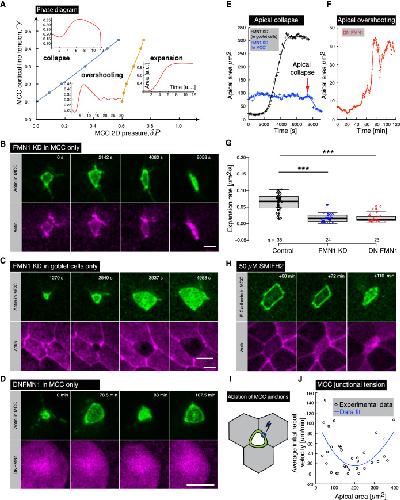
Figure 5. Actin Polymerization and Subsequent Actin Network Formation Drive Apical Expansion of MCCs(A) Phase diagram of possible apical domain expansion dynamics, as a function of target MCC cortical tension γ and pressure δP. Blue and orange lines indicate the transition zones between different phases. Insets represent simulations of the apical area in time for the three regimes.(B) Image sequence of apically collapsing MCC (4 out of 4 cells) (visualized by α-tubulin UtrCH-GFP, green) upon mosaic co-injection of FMN1 morpholino (FMN1 MO with UtrCH-RFP mRNA, magenta). Note that FMN1 MO is present only in MCC, as indicated by UtrCH-RFP mRNA expression.(C) Image sequence of apically expanding MCC (visualized by α-tubulin UtrCH-GFP, green) upon mosaic co-injection of FMN1 morpholino (FMN1 MO with UtrCH-RFP mRNA, magenta). Note that FMN1 MO is present only in goblet cells and that MCC expands normally (4 out of 4 cells).(D) Image sequence of MCC (visualized by α-tubulin UtrCH-GFP, green) expressing dominant-negative FMN1 (DN-FMN1, visualized by α-tubulin DN-FMN1-RFP, magenta).(E) Apical area dynamics of MCC upon mosaic injection of FMN1 MO (black: FMN1 MO present in MCCs only, shown in B; blue: FMN1 MO present in goblet cells only, shown in C).(F) Apical area dynamics of MCC expressing dominant-negative FMN1 (DN-FMN1), representing an âovershootingâ regime within the phase diagram.(G) Apical expansion rate during linear growth phase in controls (black), MCCs FMN1 KD (blue), and MCCs expressing dominant-negative FMN1 (DN-FMN1); number of embryos, n > 15. Boxes extend from the 25th to 75th percentiles, with a line at the median. Mann-Whitney U test, âââp < 0.001.(H) Image sequence of apically collapsing MCC (visualized by α-tubulin E-Cadherin-GFP, green) within goblet cells (visualized by nectin RFP-UtrCH, magenta) upon treatment with 50 μM of SMIFH2. Time indicates minutes after drug addition to the medium.(I) Laser ablation schematics of MCC junctions. Blue bolt and circle represents the ablation region.(J) Initial recoil velocities upon laser ablation of MCC junctions described in (I). Black circles, experimental data; solid blue line indicates fit.Scale bar, 10 μm. See also Figure S5. |
|
|
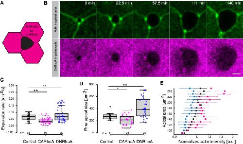
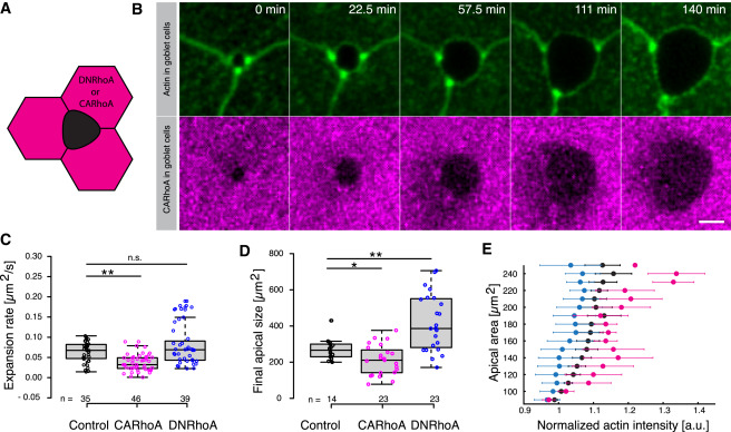
Figure 6. Apical Emergence of MCCs is Influenced by External Rigidity of the Surrounding Cells(A) Schematic of nectin-driven expression (goblet cell specific) of DN-RhoA or CA-RhoA.(B) Image sequence of apically expanding MCC, outlined by expression of UtrCH-GFP under nectin promoter (top, green), and within goblet cells expressing CA-RhoA under nectin promoter (bottom, magenta). Scale bar, 10 μm.(C) Apical expansion rate during linear growth phase in controls (black), and MCCs surrounded by goblet cells expressing CA-RhoA (magenta) or DN-RhoA (blue). ââp < 0.01; n.s., not significant.(D) Final size of the apical domain of MCCs for experimental conditions described in (C). ââp < 0.01, âp < 0.05.(E) Effective apical actin concentration in MCCs as a function of apical area in controls (black), and MCC surrounded by goblet cells expressing CA-RhoA (magenta) or DN-RhoA (blue); data represent mean and variance (number of embryos, n > 5). Boxes extend from the 25th to 75th percentiles, with a line at the median. Mann-Whitney U test (number of embryos, n > 5) not significant (n.s.). |
References [+] :
Biro,
Cell cortex composition and homeostasis resolved by integrating proteomics and quantitative imaging.
2013, Pubmed
Biro, Cell cortex composition and homeostasis resolved by integrating proteomics and quantitative imaging. 2013, Pubmed
Block, FMNL2 drives actin-based protrusion and migration downstream of Cdc42. 2012, Pubmed
Brooks, Multiciliated cells. 2014, Pubmed
Bryant, A molecular network for de novo generation of the apical surface and lumen. 2010, Pubmed
Chung, Coordinated genomic control of ciliogenesis and cell movement by RFX2. 2014, Pubmed , Xenbase
Collinet, Local and tissue-scale forces drive oriented junction growth during tissue extension. 2015, Pubmed
Cotsarelis, Existence of slow-cycling limbal epithelial basal cells that can be preferentially stimulated to proliferate: implications on epithelial stem cells. 1989, Pubmed
Datta, Molecular regulation of lumen morphogenesis. 2011, Pubmed
Démoulin, Power transduction of actin filaments ratcheting in vitro against a load. 2014, Pubmed
Driessens, Defining the mode of tumour growth by clonal analysis. 2012, Pubmed
Eisenhoffer, Crowding induces live cell extrusion to maintain homeostatic cell numbers in epithelia. 2012, Pubmed
Evans, Biology of airway basal cells. 1991, Pubmed
Evans, Cellular and molecular characteristics of basal cells in airway epithelium. 2001, Pubmed
Ford, Basal cells are the progenitors of primary tracheal epithelial cell cultures. 1992, Pubmed
Gibson, Extrusion and death of DPP/BMP-compromised epithelial cells in the developing Drosophila wing. 2005, Pubmed
Guillot, Mechanics of epithelial tissue homeostasis and morphogenesis. 2013, Pubmed
Gutzman, Formation of the zebrafish midbrain-hindbrain boundary constriction requires laminin-dependent basal constriction. 2008, Pubmed
Hannezo, Theory of epithelial sheet morphology in three dimensions. 2014, Pubmed , Xenbase
Heisenberg, Forces in tissue morphogenesis and patterning. 2013, Pubmed
Kim, Rab11 regulates planar polarity and migratory behavior of multiciliated cells in Xenopus embryonic epidermis. 2012, Pubmed , Xenbase
Kobielak, Mammalian formin-1 participates in adherens junctions and polymerization of linear actin cables. 2004, Pubmed
Kovar, Insertional assembly of actin filament barbed ends in association with formins produces piconewton forces. 2004, Pubmed
Lee, Whole-mount fluorescence immunocytochemistry on Xenopus embryos. 2008, Pubmed , Xenbase
Leung, Contribution of olfactory neural stem cells to tissue maintenance and regeneration. 2007, Pubmed
Lu, Xenopus p63 expression in early ectoderm and neurectoderm. 2001, Pubmed , Xenbase
Macara, Epithelial homeostasis. 2014, Pubmed
Maître, Adhesion functions in cell sorting by mechanically coupling the cortices of adhering cells. 2012, Pubmed
Mao, Tug of war--the influence of opposing physical forces on epithelial cell morphology. 2015, Pubmed
Marinari, Live-cell delamination counterbalances epithelial growth to limit tissue overcrowding. 2012, Pubmed
Martin, Apical constriction: themes and variations on a cellular mechanism driving morphogenesis. 2014, Pubmed
Massarwa, Apical secretion in epithelial tubes of the Drosophila embryo is directed by the Formin-family protein Diaphanous. 2009, Pubmed
Mogilner, Force generation by actin polymerization II: the elastic ratchet and tethered filaments. 2003, Pubmed
Moody, Fates of the blastomeres of the 16-cell stage Xenopus embryo. 1987, Pubmed , Xenbase
Ng, Mapping the dynamics of force transduction at cell-cell junctions of epithelial clusters. 2014, Pubmed
Pan, RhoA-mediated apical actin enrichment is required for ciliogenesis and promoted by Foxj1. 2007, Pubmed
Prass, Direct measurement of the lamellipodial protrusive force in a migrating cell. 2006, Pubmed
Rauzi, Planar polarized actomyosin contractile flows control epithelial junction remodelling. 2010, Pubmed
Rizvi, Identification and characterization of a small molecule inhibitor of formin-mediated actin assembly. 2009, Pubmed
Rock, Basal cells as stem cells of the mouse trachea and human airway epithelium. 2009, Pubmed
Rosenblatt, An epithelial cell destined for apoptosis signals its neighbors to extrude it by an actin- and myosin-dependent mechanism. 2001, Pubmed
Saotome, Ezrin is essential for epithelial organization and villus morphogenesis in the developing intestine. 2004, Pubmed
Shen, Extrusion of cells with inappropriate Dpp signaling from Drosophila wing disc epithelia. 2005, Pubmed
Sherrard, Sequential activation of apical and basolateral contractility drives ascidian endoderm invagination. 2010, Pubmed
Sirour, Dystroglycan is involved in skin morphogenesis downstream of the Notch signaling pathway. 2011, Pubmed , Xenbase
Stubbs, Radial intercalation of ciliated cells during Xenopus skin development. 2006, Pubmed , Xenbase
Szymaniak, Crumbs3-Mediated Polarity Directs Airway Epithelial Cell Fate through the Hippo Pathway Effector Yap. 2015, Pubmed
Tsujimura, Proximal location of mouse prostate epithelial stem cells: a model of prostatic homeostasis. 2002, Pubmed
Wakatsuki, Mechanics of cell spreading: role of myosin II. 2003, Pubmed
Werner, Understanding ciliated epithelia: the power of Xenopus. 2012, Pubmed , Xenbase
Werner, Actin and microtubules drive differential aspects of planar cell polarity in multiciliated cells. 2011, Pubmed , Xenbase
Werner, Radial intercalation is regulated by the Par complex and the microtubule-stabilizing protein CLAMP/Spef1. 2014, Pubmed , Xenbase
Wu, Cortical F-actin stabilization generates apical-lateral patterns of junctional contractility that integrate cells into epithelia. 2014, Pubmed
Yang, Novel roles of formin mDia2 in lamellipodia and filopodia formation in motile cells. 2007, Pubmed
Yu, Beta1-integrin orients epithelial polarity via Rac1 and laminin. 2005, Pubmed
