XB-ART-52181
Dev Biol
2016 Aug 01;4161:187-199. doi: 10.1016/j.ydbio.2016.05.025.
Show Gene links
Show Anatomy links
Syndecan4 coordinates Wnt/JNK and BMP signaling to regulate foregut progenitor development.
???displayArticle.abstract???
Temporally and spatially dynamic Wnt and BMP signals are essential to pattern foregut endoderm progenitors that give rise to the liver, pancreas and lungs, but how these two signaling pathways are coordinated in the extracellular space is unknown. Here we identify the transmembrane heparan sulphate proteoglycan Syndecan-4 (Sdc4), as a key regulator of both non-canonical Wnt and BMP signaling in the Xenopus foregut. Foregut-specific Sdc4 depletion results in a disrupted Fibronectin (Fn1) matrix, reduced cell adhesion, and failure to maintain foregut gene expression ultimately leading to foregut organ hypoplasia. Sdc4 is required to maintain robust Wnt/JNK and BMP/Smad1 signaling in the hhex+ foregut progenitors. Pathway analysis suggests that Sdc4 functionally interacts with Fzd7 to promote Wnt/JNK signaling, which maintains foregut identity and cell adhesion. In addition, the Sdc4 ectodomain is required to support Fn1 matrix assembly, which is essential for the robust BMP signaling that promotes foregut gene expression. This work sheds lights on how the extracellular matrix can coordinate different signaling pathways during organogenesis.
???displayArticle.pubmedLink??? 27235146
???displayArticle.pmcLink??? PMC5293220
???displayArticle.link??? Dev Biol
???displayArticle.grants??? [+]
R01 DK070858 NIDDK NIH HHS
Species referenced: Xenopus laevis
Genes referenced: a2m atf2 bmp2 bmp4 bmp7 cdh1 cdh3 chdh ctnnb1 dvl2 fn1 fzd7 hhex itga5 itgb1 mapk8 nr1h5 pdx1 plin1 prl.2 sdc4 sfrp5 smad1 szl tuba4a wnt11
???displayArticle.antibodies??? Cdh3 Ab1 Ctnnb1 Ab2 Fn1 Ab1 Itgb1 Ab1 Mapk8 Ab1 Smad1 Ab12
???displayArticle.morpholinos??? cdh3 MO1 fn1 MO1 fn1 MO2 fzd7 MO3 fzd7 MO5 sdc4 MO1 sdc4 MO2 szl MO1
Phenotypes: Xla Wt + cdh3 MO(Fig S3 D) [+]
Xla Wt + fn1 MO + sdc4 MO(Fig S6 D)
Xla Wt + fn1 MO + sdc4 MO(Fig S6 I)
Xla Wt + fn1 MO + sdc4 MO(Fig S6 K)
Xla Wt + fzd7 MO(Fig 2 J)
Xla Wt + fzd7 MO(Fig S6 C)
Xla Wt + fzd7 MO + sdc4 MO(Fig 2 K)
Xla Wt + fzd7 MO + sdc4 MO(Fig 2 M)
Xla Wt + fzd7 MO + sdc4 MO(Fig 3 E J)
Xla Wt + fzd7 MO + sdc4 MO(Fig 3 F J)
Xla Wt + fzd7 MO + sdc4 MO(Fig 3 H J)
Xla Wt + fzd7 MO + sdc4 MO(Fig S2 A column 5)
Xla Wt + fzd7 MO + sdc4 MO(Fig S2 A column 5)
Xla Wt + fzd7 MO + sdc4 MO(Fig S2 A column 5)
Xla Wt + fzd7 MO + sdc4 MO(Fig S2 A column 6)
Xla Wt + fzd7 MO + sdc4 MO(Fig S2 A column 6)
Xla Wt + fzd7 MO + sdc4 MO(Fig S2 A column 6)
Xla Wt + fzd7 MO + sdc4 MO(Fig S2 A column 6)
Xla Wt + PD173074(Fig S5 A3)
Xla Wt + sdc4 MO(Fig 1. F.)
Xla Wt + sdc4 MO(Fig 1. I)
Xla Wt + sdc4 MO(Fig 1. L)
Xla Wt + sdc4 MO(Fig 1. O)
Xla Wt + sdc4 MO(Fig 2 B)
Xla Wt + sdc4 MO(Fig 2 F)
Xla Wt + sdc4 MO(Fig 2 G)
Xla Wt + sdc4 MO(Fig.2.M)
Xla Wt + sdc4 MO(Fig 3 B J)
Xla Wt + sdc4 MO(Fig 3 C J M)
Xla Wt + sdc4 MO(Fig 3 I)
Xla Wt + sdc4 MO(Fig 4 B)
Xla Wt + sdc4 MO(Fig 7 B)
Xla Wt + sdc4 MO(Fig 7 J)
Xla Wt + sdc4 MO(Fig 7 N)
Xla Wt + sdc4 MO(Fig S2 A column 3)
Xla Wt + sdc4 MO(Fig S2 A column 4)
Xla Wt + sdc4 MO(Fig S2 A column 4)
Xla Wt + sdc4 MO(Fig S2 A column 4)
Xla Wt + sdc4 MO(Fig S6 B)
Xla Wt + sdc4 MO(Fig S6 G)
Xla Wt + sdc4 MO(Fig S6 L)
Xla Wt + sdc4 MO + szl MO(Fig S6 E)
Xla Wt + sdc4 MO + szl MO(Fig S6 J)
Xla Wt + sdc4 MO + szl MO(Fig S6 O)
Xla Wt + su5402(Fig S5 A2)
Xla Wt + fn1 MO + sdc4 MO(Fig S6 I)
Xla Wt + fn1 MO + sdc4 MO(Fig S6 K)
Xla Wt + fzd7 MO(Fig 2 J)
Xla Wt + fzd7 MO(Fig S6 C)
Xla Wt + fzd7 MO + sdc4 MO(Fig 2 K)
Xla Wt + fzd7 MO + sdc4 MO(Fig 2 M)
Xla Wt + fzd7 MO + sdc4 MO(Fig 3 E J)
Xla Wt + fzd7 MO + sdc4 MO(Fig 3 F J)
Xla Wt + fzd7 MO + sdc4 MO(Fig 3 H J)
Xla Wt + fzd7 MO + sdc4 MO(Fig S2 A column 5)
Xla Wt + fzd7 MO + sdc4 MO(Fig S2 A column 5)
Xla Wt + fzd7 MO + sdc4 MO(Fig S2 A column 5)
Xla Wt + fzd7 MO + sdc4 MO(Fig S2 A column 6)
Xla Wt + fzd7 MO + sdc4 MO(Fig S2 A column 6)
Xla Wt + fzd7 MO + sdc4 MO(Fig S2 A column 6)
Xla Wt + fzd7 MO + sdc4 MO(Fig S2 A column 6)
Xla Wt + PD173074(Fig S5 A3)
Xla Wt + sdc4 MO(Fig 1. F.)
Xla Wt + sdc4 MO(Fig 1. I)
Xla Wt + sdc4 MO(Fig 1. L)
Xla Wt + sdc4 MO(Fig 1. O)
Xla Wt + sdc4 MO(Fig 2 B)
Xla Wt + sdc4 MO(Fig 2 F)
Xla Wt + sdc4 MO(Fig 2 G)
Xla Wt + sdc4 MO(Fig.2.M)
Xla Wt + sdc4 MO(Fig 3 B J)
Xla Wt + sdc4 MO(Fig 3 C J M)
Xla Wt + sdc4 MO(Fig 3 I)
Xla Wt + sdc4 MO(Fig 4 B)
Xla Wt + sdc4 MO(Fig 7 B)
Xla Wt + sdc4 MO(Fig 7 J)
Xla Wt + sdc4 MO(Fig 7 N)
Xla Wt + sdc4 MO(Fig S2 A column 3)
Xla Wt + sdc4 MO(Fig S2 A column 4)
Xla Wt + sdc4 MO(Fig S2 A column 4)
Xla Wt + sdc4 MO(Fig S2 A column 4)
Xla Wt + sdc4 MO(Fig S6 B)
Xla Wt + sdc4 MO(Fig S6 G)
Xla Wt + sdc4 MO(Fig S6 L)
Xla Wt + sdc4 MO + szl MO(Fig S6 E)
Xla Wt + sdc4 MO + szl MO(Fig S6 J)
Xla Wt + sdc4 MO + szl MO(Fig S6 O)
Xla Wt + su5402(Fig S5 A2)
???attribute.lit??? ???displayArticles.show???
|
|
Fig. 1. Sdc4 is required for foregut organogenesis (A) Schematic of a NF19 stage Xenopus embryo in mid-sagittal section with the foregut (fg) endoderm shown in dark grey and mid/hindgut endoderm in light grey. (B) In situ hybridization showing sdc4 expression at stage NF19. (C) Confocal image showing Alexa lineage tracer (red) in a bisected stage NF19 embryo confirming the targeted microinjection of the foregut endoderm. (D) Western blot analysis of NF19 dissected foreguts confirming Sdc4 depletion by Sdc4-MO injection. (EâG) Lateral view of stage 45 embryos showing foregut hypoplasia in Sdc4-depleted embryos that is rescued by sdc4 mRNA injection. (HâJ) In situ hybridization of a2m in isolated stage 45 gut tube showing hypoplastic liver (lv), stomach (st) and pancreas (p). (KâP) In situ hybridization with liver (nr1h5) and pancreas/duodenum (pdx1) markers at stage NF35 showing defects in organ specification, which are rescued by sdc4 RNA injection. In all panels, numbers indicate the embryos exhibiting the phenotype. |
|
|
Fig. 2. Sdc4 is required for early foregut progenitor gene expression and proliferation (AâL) In situ hybridization with foregut progenitor marker hhex on embryos injected with indicated dose of control-MO, Sdc4-MO and/or Fzd7-MO at stage NF11 (A-D) and stage NF19 (EâL). (M) Loss of Sdc4 and Fzd7 results in reduced anterior endoderm proliferation at NF11. The mitotic index (pH3+ cells/total foregut cells) was quantified from confocal phosphor-histone H3 immunostaining of bisected NF11 embryos injected with the indicated MO and mRNAs. The average mitotic index ±S.D. *p<0.05 and**p<0.01 relative to age matched controls in Studentâs t-test, (n=4 embryos/condition with 100 cells/embryo). |
|
|
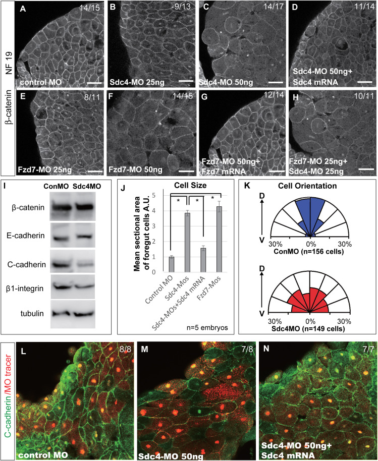
Fig. 3. Sdc4 interacts with Fzd7 to regulate cell adhesion and morphology of foregut progenitors (AâH) Confocal immunostaining of cytoskeletal βâcatenin in the foregut of NF19 bisected embryos injected with the indicated MO and/or mRNAs. (I) Western blot analyses of stage NF19 dissected foregut tissue shows no obvious changes of total β-catenin, E-cadherin and Tubulin levels, whereas Cdh3 and Itgb1 levels are reduced by 71% and 48%, respectively (quantified by Image-J). (J) Quantitation of foregut cell size in control MO, Sdc4-MO and Fzd7-MO injected embryos were measured from βâcatenin immunostaining using Image-J. *p<0.05 in pairwise student T-tests. K) Quantification of foregut cell orientation (direction of the long axis of the cell relative to the Dorsal (D)âVentral (V) axis) in control and Sdc4-depleted embryos (4 embryos of each condition). (LâN) Confocal immunostaining of the anterior endoderm at stage NF11 showing Cdh3 (C-cadherin) in green and Sdc4-MO/RLDx in red. |
|
|
Fig. 4. Sdc4 mediates Fn1 matrix deposition in the foregut (AâC) Confocal Fn1 immunostaining in the foregut of control-MO, Sdc4-MO and Fzd7-MO injected embryos at stage NF19. In controls peri-cellular Fn1 is observed in the foregut around the closing blastocoel and two Fn1 matrix layers: one between the foregut endoderm (en) and cardiac mesoderm, (m) and the other layer between foregut mesoderm (m) and ectoderm (ec). The Fn1 layer between the endoderm and mesoderm is largely absent (arrows) in Sdc4-depleted embryos. (D) Western blot analysis of dissected NF19 foreguts tissue shows that total Fn1 protein levels are unchanged in Sdc4-depleted embryos as compared to controls. |
|
|
Fig. 5. Sdc4 is required for both Wnt/JNK and BMP/Smad signaling in the foregut (A) Luciferase reporter assays in control-MO, Sdc4-MO, and Fz7-MO injected embryos. Firefly luciferase reporter plasmids (BRE for BMP activity, ATF2 for Wnt/JNK activity, and TOP:flash for canonical Wnt/βâcatenin activity) were co-injected with pRL-TK:Renilla luciferase into D1 presumptive foregut cells of 32-cell stage embryos and assayed at stage NF19. Luciferase activity was normalized to renilla activity and the mean relative activity of triplicate samples is shown ±S.D; injections were repeated a minimum of three times and a representative result is shown. *p<0.05 and **p<0.01 in pairwise student t-tests compared to control-MO reporter levels. (BâD) Quantification of confocal immunostaining of pSmad1/5/8, pJNK and nuclear βâcatenin. Mean pixel intensity of normalized to nuclear sytox green measured using Image-J. Arbitrary units (A.U.) with control-MO samples set to 1.0±S.D. *p<0.05 in repeated measure ANOVA (n=5 embryos/condition with 50â150 cells/embryo). |
|
|
Fig. 6. BMP signaling regulates foregut identity while Wnt/JNK signaling is necessary for both foregut identity and morphology (AâE) Confocal immunostaining of phosphorylated JNK (pJNK) or (FâJ) phosphorylated Smad1/5/8 (pSmad1) in the foregut of bisected embryos at stage NF19. Quantification showed in Supplemental Fig. S7 (KâO) Confocal immunostaining of cortical β-catenin as cell membrane marker to show foregut cell morphology at NF19. (PâT) In situ hybridization with hhex in bisected NF19 embryos. The number of embryos with representative phenotype on the left versus total embryos examined on the right. |
|
|
Fig. 7. The Sdc4 PDZ-binding domain is dispensable for Fn1 matrix assembly and BMP signaling, but required cell morphology (AâD) Confocal Fn1 immunostaining in the foregut region of bisected embryos at stage NF19. (EâH) Confocal immunostaining of pSmad1/5/8 at NF19. Quantification showed in Supplemental Fig. S7 (IâL) Confocal immunostaining of cytoskeletal β-catenin showing foregut cell morphology at NF19. (MâP) In situ hybridization with hhex. Numbers in the figure show the number of embryos with representative phenotype on the left versus total embryos examined on the right. |
|
|
Fig. 8. A model suggesting how Sdc4 might coordinate Fn1-mediated BMP signaling and Fzd7-mediated Wnt/JNK signaling in the foregut The schematic on top shows a section through a Xenopus embryo with a peri-cellular Fn1 matrix (blue) present through out the foregut (fg) and a prominent Fn1 layer between the endoderm and the BMP-expressing cardiac mesoderm (red). The blowup shows a foregut progenitor cell with integrin (Itg) and Sdc4 complexes promoting Fn1 matrix assembly (blue). We postulate that the Fn1 matrix might enhance BMP-receptor interactions to stimulate Smad1/5/8 phosphorylation (pSmad1), which are required to maintain a positive BMP feedback loop and hhex expression. In this model Sdc4-Fn1 also promotes non-canonical Wnt signaling by forming a co-receptor complex with Fzd7 to recruits Dishevelld (Dvl) and activate JNK. Activation of JNK would then promote hhex expression, stimulate foregut cell proliferation (pH3) and stabilize Cdh on the foregut cell surface. |
|
|
sdc4 (syndecan 4) gene expression in Xenopus tropicalis embryo, assayed via in situ hybridization, NF stage 19, mid-sagittal section, anterior right, dorsal up. |
|
|
Supplemental Fig S1. Expression of hhex, sdc4 and fzd7in Xenopus embryo In situ hybridization showing the expression pattern of hhex, sdc4 and fzd7 at late gastrula stage, 0–1 somite stage and 4–6 somite stage. |
|
|
Supplemental Fig S2. Dorsal mesodermal injection (B1) of Sdc4-MOs or Sdc4/FZd7-MOs cause gastrulation defects. (A) Comparison of B1 (dorsal mesoderm) and D1 (anterior endoderm) injection of control MO (50 ng), Sdc4-MOs (50 ng) and Sdc4/Fzd7-MOs (25 ng each). In situ hybridization showing hhex expression at s2stage 11 and 19 after B1 or D1 injection of Sdc4/Fzd7-MOs (25 ng each). |
|
|
Supplemental Fig S3. Loss of Cdh3 is not sufficient to phenocopy Sdc4-depletion (A and B) Confocal immunostaining of Cdh3 confirms the efficacy of the Cdh3-MO. (C-D) Confocal immunostaining of cytoplasmic β-catenin showing that cortical β-catenin is reduced in Cdh3-depleted cells but cells are not enlarged. (E and F) Cdh3 depletion does not impact hhex expression in the foregut at NF19. |
|
|
Supplemental Fig S4. Inhibition of BMPR activity with LDN193189 does not reduce pJNK levels (A and B) Confocal immunostaining of pJNK and (C and D) hhex expression in embryo treated with a BMPR inhibitor LDN1931189 or DMSO vehicle control. (E and F) Confocal immunostaining of pSmad in embryo treated with a BMPR inhibitor LDN1931189 or DMSO vehicle control. |
|
|
Supplemental Fig S5. FGF signaling is not regulated by Sdc4 signaling, and not required for early foregut identity (A)In situ hybridization of nkx2.5 and hhex, and confocal immunostaining of pJNK on DMSO and two different FGFR inhibitor treated embryos. (B) Confocal immunostaining of pFGFR and pERK on con-MO and Sdc4-MOs injected embryos. |
|
|
Supplemental Fig S6. Sdc4 regulates a positive BMP feedback loop to maintain bmp ligand expression. In situ hybridization (AâE) hhex, (FâJ) bmp2, (KâO) bmp4+7 or (PâT) wnt11 on bisected NF19 embryos injected with the indicated morpholinos. The number of embryos that exhibited the illustrated phenotype is indicated. |
|
|
Supplemental Fig S7. Quantification of pJNK and pSmad forFig. 6 and Fig. 7(A) Quantification of pJNK and pSmad pixel intensity for Fig. 6. (B) Quantification of pSmad pixel intensity for Fig. 7. |
|
|
Supplemental Fig S8. Recombinant BMP2 protein rescue hhex and bmp ligand expression in Sdc4-depleted embryosIn situ hybridization of for hhex(AâJ) and bmp4+7 (PâT) at NF19 in embryos that were injected with the indicated morpholino at the 32-cell stage and then with or without recombinant human BMP2 protein injected into the presumptive foregut at stage NF12. BMP2 rescues Sdc4-MO, Fn1-MO and Szl-MO, but not the Fzd-MO. |
References [+] :
Ahn,
FGF2 stimulates the proliferation of human mesenchymal stem cells through the transient activation of JNK signaling.
2009, Pubmed
Ahn, FGF2 stimulates the proliferation of human mesenchymal stem cells through the transient activation of JNK signaling. 2009, Pubmed
Alexopoulou, Syndecans in wound healing, inflammation and vascular biology. 2007, Pubmed
Astudillo, Wnt signaling and cell-matrix adhesion. 2014, Pubmed , Xenbase
Astudillo, Syndecan-4 inhibits Wnt/β-catenin signaling through regulation of low-density-lipoprotein receptor-related protein (LRP6) and R-spondin 3. 2014, Pubmed , Xenbase
Bentzinger, Fibronectin regulates Wnt7a signaling and satellite cell expansion. 2013, Pubmed
Carvallo, Non-canonical Wnt signaling induces ubiquitination and degradation of Syndecan4. 2010, Pubmed , Xenbase
Cha, Wnt5a and Wnt11 interact in a maternal Dkk1-regulated fashion to activate both canonical and non-canonical signaling in Xenopus axis formation. 2008, Pubmed , Xenbase
Collavin, The secreted Frizzled-related protein Sizzled functions as a negative feedback regulator of extreme ventral mesoderm. 2003, Pubmed , Xenbase
Davidson, Integrin alpha5beta1 and fibronectin regulate polarized cell protrusions required for Xenopus convergence and extension. 2006, Pubmed , Xenbase
Dzamba, Cadherin adhesion, tissue tension, and noncanonical Wnt signaling regulate fibronectin matrix organization. 2009, Pubmed , Xenbase
Echtermeyer, Delayed wound repair and impaired angiogenesis in mice lacking syndecan-4. 2001, Pubmed
Escobedo, Syndecan 4 interacts genetically with Vangl2 to regulate neural tube closure and planar cell polarity. 2013, Pubmed , Xenbase
Fathke, Wnt signaling induces epithelial differentiation during cutaneous wound healing. 2006, Pubmed
Fisher, Heparan sulfate proteoglycans including syndecan-3 modulate BMP activity during limb cartilage differentiation. 2006, Pubmed
Grijelmo, Proinvasive activity of BMP-7 through SMAD4/src-independent and ERK/Rac/JNK-dependent signaling pathways in colon cancer cells. 2007, Pubmed
Grumolato, Canonical and noncanonical Wnts use a common mechanism to activate completely unrelated coreceptors. 2010, Pubmed
Häcker, Heparan sulphate proteoglycans: the sweet side of development. 2005, Pubmed
Horb, Endoderm specification and differentiation in Xenopus embryos. 2001, Pubmed , Xenbase
Kenny, Sizzled-tolloid interactions maintain foregut progenitors by regulating fibronectin-dependent BMP signaling. 2012, Pubmed , Xenbase
Kim, Fucoidan/FGF-2 induces angiogenesis through JNK- and p38-mediated activation of AKT/MMP-2 signalling. 2014, Pubmed
Korinek, Constitutive transcriptional activation by a beta-catenin-Tcf complex in APC-/- colon carcinoma. 1997, Pubmed
Kowalczyk, Protecting your tail: regulation of cadherin degradation by p120-catenin. 2004, Pubmed
Kraft, Wnt-11 and Fz7 reduce cell adhesion in convergent extension by sequestration of PAPC and C-cadherin. 2012, Pubmed , Xenbase
Kuriyama, A role for Syndecan-4 in neural induction involving ERK- and PKC-dependent pathways. 2009, Pubmed , Xenbase
Lee, Embryonic dorsal-ventral signaling: secreted frizzled-related proteins as inhibitors of tolloid proteinases. 2006, Pubmed , Xenbase
Li, Sfrp5 coordinates foregut specification and morphogenesis by antagonizing both canonical and noncanonical Wnt11 signaling. 2008, Pubmed , Xenbase
Liao, Jun NH2-terminal kinase (JNK) prevents nuclear beta-catenin accumulation and regulates axis formation in Xenopus embryos. 2006, Pubmed , Xenbase
Lin, Functions of heparan sulfate proteoglycans in cell signaling during development. 2004, Pubmed
Lyu, Wnt-7a up-regulates matrix metalloproteinase-12 expression and promotes cell proliferation in corneal epithelial cells during wound healing. 2005, Pubmed
Matthews, Directional migration of neural crest cells in vivo is regulated by Syndecan-4/Rac1 and non-canonical Wnt signaling/RhoA. 2008, Pubmed , Xenbase
McLin, Repression of Wnt/beta-catenin signaling in the anterior endoderm is essential for liver and pancreas development. 2007, Pubmed , Xenbase
Moody, Fates of the blastomeres of the 32-cell-stage Xenopus embryo. 1987, Pubmed , Xenbase
Morgan, Synergistic control of cell adhesion by integrins and syndecans. 2007, Pubmed
Muñoz, Syndecan-4 regulates non-canonical Wnt signalling and is essential for convergent and extension movements in Xenopus embryos. 2006, Pubmed , Xenbase
Ninomiya, Cadherin-dependent differential cell adhesion in Xenopus causes cell sorting in vitro but not in the embryo. 2012, Pubmed , Xenbase
Ohkawara, Rspo3 binds syndecan 4 and induces Wnt/PCP signaling via clathrin-mediated endocytosis to promote morphogenesis. 2011, Pubmed , Xenbase
Olivares, Syndecan-1 regulates BMP signaling and dorso-ventral patterning of the ectoderm during early Xenopus development. 2009, Pubmed , Xenbase
Ramirez, Extracellular microfibrils: contextual platforms for TGFbeta and BMP signaling. 2009, Pubmed
Rozario, The physical state of fibronectin matrix differentially regulates morphogenetic movements in vivo. 2009, Pubmed , Xenbase
Schwarzbauer, Fibronectins, their fibrillogenesis, and in vivo functions. 2011, Pubmed
Shifley, Prolonged FGF signaling is necessary for lung and liver induction in Xenopus. 2012, Pubmed , Xenbase
Sumanas, Xenopus frizzled-7 morphant displays defects in dorsoventral patterning and convergent extension movements during gastrulation. 2001, Pubmed , Xenbase
Topol, Wnt-5a inhibits the canonical Wnt pathway by promoting GSK-3-independent beta-catenin degradation. 2003, Pubmed
Ulrich, Wnt11 functions in gastrulation by controlling cell cohesion through Rab5c and E-cadherin. 2005, Pubmed
van Dam, ATF-2 is preferentially activated by stress-activated protein kinases to mediate c-jun induction in response to genotoxic agents. 1995, Pubmed
von Bubnoff, Phylogenetic footprinting and genome scanning identify vertebrate BMP response elements and new target genes. 2005, Pubmed , Xenbase
Wandzioch, Dynamic signaling network for the specification of embryonic pancreas and liver progenitors. 2009, Pubmed
Werner, Regulation of wound healing by growth factors and cytokines. 2003, Pubmed
Winklbauer, Frizzled-7 signalling controls tissue separation during Xenopus gastrulation. 2001, Pubmed , Xenbase
Zaret, Genetic programming of liver and pancreas progenitors: lessons for stem-cell differentiation. 2008, Pubmed
Zhang, Different thresholds of Wnt-Frizzled 7 signaling coordinate proliferation, morphogenesis and fate of endoderm progenitor cells. 2013, Pubmed , Xenbase
Zorn, Vertebrate endoderm development and organ formation. 2009, Pubmed , Xenbase
