Click here to close
Hello! We notice that you are using Internet Explorer, which is not supported by Xenbase and may cause the site to display incorrectly.
We suggest using a current version of Chrome,
FireFox, or Safari.
???displayArticle.abstract???
Centromeric transcription is widely conserved; however, it is not clear what role centromere transcription plays during mitosis. Here, I find that centromeres are transcribed in Xenopus egg extracts into a long noncoding RNA (lncRNA; cen-RNA) that localizes to mitotic centromeres, chromatin, and spindles. cen-RNAs bind to the chromosomal passenger complex (CPC) in vitro and in vivo. Blocking transcription or antisense inhibition of cen-RNA leads to a reduction of CPC localization to the inner centromere and misregulation of CPC component Aurora-B activation independently of known centromere recruitment pathways. Additionally, transcription is required for normal bipolar attachment of kinetochores to the mitotic spindle, consistent with a role for cen-RNA in CPC regulation. This work demonstrates that cen-RNAs promote normal kinetochore function through regulation of the localization and activation of the CPC and confirm that lncRNAs are components of the centromere.
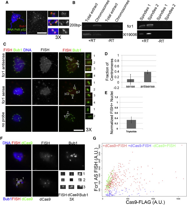
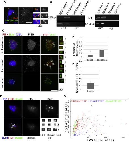
Figure 1. Active Transcription of Xenopus Centromeres.
(A) Chromosome spreads were prepared from Xenopus egg extracts containing replicated sperm DNA and stained for Bub1 and RNA pol II pS2. Insets were magnified Ã3 in Photoshop. Scale bar, 5 μm.
(B) RT-PCR of cen-RNA in total extract and purified chromosome or spindle preparations. Mitotic chromosomes (left) or spindles (right) were purified from different Xenopus egg extracts containing replicated sperm nuclei by centrifugation through a glycerol cushion. Fcr1 RNA and a control mRNA (Xl19006) were detected by RT-PCR
(C) Fcr1 RNA was detected using strand-specific FISH probes in chromosome spreads stained for Bub1 to mark the centromeres. Fcr1 antisense RNA was present at the kinetochore and inner centromere regions (inset) of approximately half the centromeres. A no-probe control exhibited little fluorescence on the chromosomes. Insets were magnified Ã3 in Photoshop. Scale bar, 5 μm.
(D) Quantitation of the fraction of centromeres that contain a fcr1 FISH signal that is enriched 3Ã over the general chromatin signal. Error bars are the SD of three samples.
(E) Fraction of nuclei that exhibit a bright, punctate fcr1 antisense FISH signal after triptolide treatment (normalized to DMSO-treated extracts; n = at least 100 nuclei from 3 different extracts). Error bars depict the SD.
(F) Co-detection of fcr1 DNA, fcr1 RNA, and centromeres using dCas9 programmed with an sgRNA targeting the fcr1 repeat. Insets were magnified Ã3 in Photoshop.
(G) Scatterplot showing the centromere intensities of dCas9 and fcr1 RNA FISH. Intensities are plotted from three sets of reactions.
See also Figure S1 for additional analysis of fcr1 RNA FISH experiments.
Figure 2.
Interaction of Aurora-B with fcr1 RNA
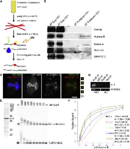
(A) Schematic for the experiment to identify sites of direct contact between the CPC and poly-A RNA using UV crosslinking.
(B) Western blot analysis of fractions from the UV crosslinking experiment. See Figure S2 for uncropped western blots.
(C) Detection of the sites of Aurora-B interaction with RNA using PLA. The sites of Aurora-B:RNA interaction were examined on spindles from Xenopus egg extracts containing replicated sperm DNA and GFP-Aurora-B to mark the inner centromere. The GFP-Aurora-B signal in the second panel has been exaggerated in Photoshop to highlight spindle-localized Aurora-B. Scale bar, 5 μm.
(D) Aurora-B or control IgG IPs from extracts containing replicated sperm nuclear DNA. Fcr1 and Xl19006 RNAs were detected by RT-PCR.
(E) Interaction of full-length, untagged recombinant Aurora-B with fcr1 sense, antisense, α-satellite sense, antisense, and MCS from pCR2.1 RNAs were examined by EMSA.
(F) Binding curves, Kd values, and Hill coefficient for Aurora-B binding to each RNA calculated from three independent experiments.
Also see Figure S3 for additional EMSA gels and additional quantification.
Figure 3.
Transcription Regulates Aurora-B Localization to the Inner Centromere
(A–C) Localization of the antigens indicated—GFP-Aurora-B(A), endogenous Aurora-B(B), pAurora-B (C)—on the left to the inner centromere in control and triptolide-treated extracts.
(D) Quantification of the normalized signal for the indicated antigens at the centromere region in triptolide-treated extracts. n = 3 extracts for all antigens except endogenous Aurora-B, where n = 4.
(E) Enrichment of pAurora-B at the inner centromere in control and triptolide-treated extracts.
(F and G) Images of H2A pT120 (F) and H3 pT3 (G) in control and triptolide-treated extracts. Scale bar is 5 μm.
∗p < 0.05, ∗∗∗p < 0.005; all other p values are not significant. The p values in (D) were calculated using a single-sample t test. The p value for (E) was calculated using a Wilcoxon signed-rank test.
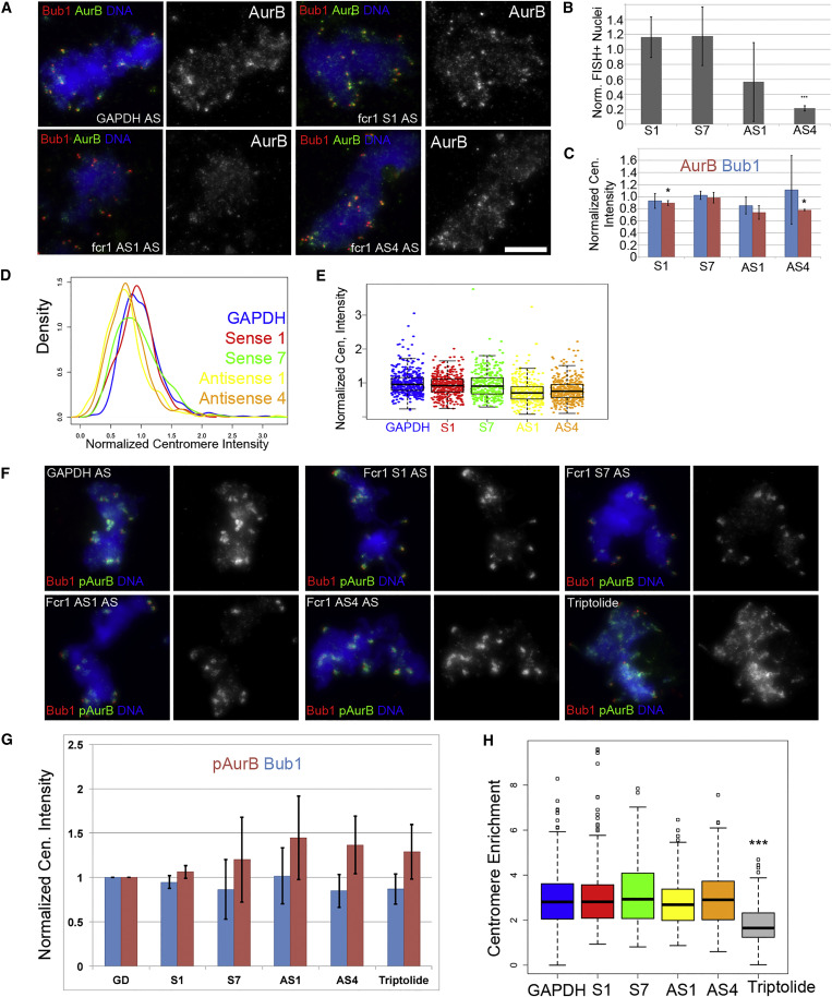
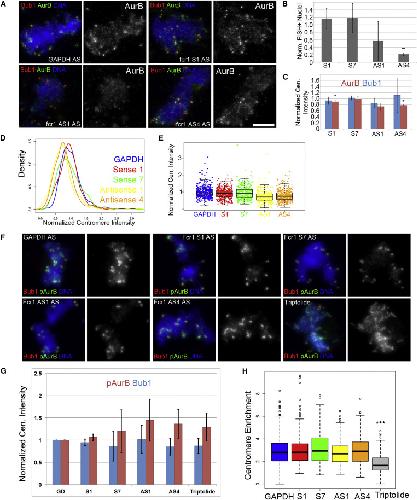
Figure 4.
Fcr1 Antisense RNA Regulates Aurora-B Localization to the Inner Centromere
(A) Localization of Bub1 and endogenous Aurora-B in extracts treated with the indicated antisense LNA gapmer. Scale bar, 5 μm.
(B) Fraction of fcr1 antisense FISH-positive nuclei (normalized to the GAPDH control) for each indicated antisense LNA gapmer (n = at least 100 nuclei from 3 independent extracts).
(C) Quantification of centromere intensity of Bub1 and Aurora-B (normalized to GAPDH-treated extracts) (n = 3 extracts). ∗p < 0.05 by single-sample t test.
(D) Distribution of normalized Aurora-B centromere intensity in extracts treated with the indicated antisense LNA gapmers.
(E) Boxplot and points of the normalized centromere intensity of Aurora-B for each indicated antisense LNA gapmer. At least 100 centromeres were measured per extract from three independent extracts. All data points are combined in this plot.
(F) Localization of Bub1 and phosphorylated Aurora-B in extracts treated with antisense LNA gapmers and triptolide.
(G) Quantitation of normalized signal for Bub1 and pAurora-B at the inner centromere region in gapmer-treated extracts. 50-200 centromere regions were quantified for each condition from three independent extracts. Error bars are SD.
(H) Boxplot of the enrichment of Aurora-B at the inner centromere region in gapmer- and triptolide-treated extracts. For this plot, all enrichment values from three replicate experiments are combined into a single plot. ∗∗∗p < 0.005 by Wilcoxon rank-sum test. Scale bar, 5 μm. GD, GAPDH.
Figure 5.
Transcription Regulates Kinetochore Microtubule Attachment
(A) Intact spindles were prepared from control or triptolide-treated extracts containing GFP-Aurora-B and stained for Bub1 to mark the positions of the kinetochores. Single optical sections are shown for both spindles. The majority of control kinetochores exhibit clear bipolar attachment to the spindle (arrow), whereas approximately half of the kinetochores in triptolide-treated extracts exhibit monopolar attachment to the kinetochore. Insets were magnified ×3 in Photoshop.
(B) Quantification of kinetochore attachment in control and triptolide-treated extracts. 100–200 kinetochores were scored in each of two extracts. The p value was calculated using a Wilcoxon signed-rank test.
(C) The normalized position of each kinetochore was calculated, and control and triptolide-treated extracts are plotted as a density histogram. Scale bar, 5μm.
Supplemental Figure 1. RNA FISH analysis of Xenopus centromeres (Supporting Figure1).
A. Box plots of the centromere intensity of the indicated FISH probes from three independent extracts. Plot includes each individual centromere as an overlay. B. Enrichment of the indicated FISH probes at the centromere region compared to bulk chromatin from three independent extracts. C. Scatterplot of the centromere intensities of dCas9 (sgFcr1) and fcr1 antisense FISH in a replicate experiment to that presented in Figure 1F.
Supplemental Figure 2. Aurora-B and Dasra-A bind directly to poly-A RNA in Xenopus egg extract (Supporting Figure 2B).
Uncropped Western blots of the indicated antigens from the indicated samples. In each blot the antigen highlighted in Figure 2B is indicated with an arrow.
Supplemental Figure 3. Analysis of Aurora-B RNA binding in vitro. (Supporting Figure 2) A. Examples of gel shifts for fcr1 sense, α-satellite sense and antisense RNAs. B-F. Binding curves for each RNA from Figure 2 plotted individually. Error bars at each point are the SD.
Andrews,
Aurora B regulates MCAK at the mitotic centromere.
2004, Pubmed
Andrews,
Aurora B regulates MCAK at the mitotic centromere.
2004,
Pubmed Bensaude,
Inhibiting eukaryotic transcription: Which compound to choose? How to evaluate its activity?
2011,
Pubmed Blower,
A Rae1-containing ribonucleoprotein complex is required for mitotic spindle assembly.
2005,
Pubmed
,
Xenbase Carmena,
The chromosomal passenger complex (CPC): from easy rider to the godfather of mitosis.
2012,
Pubmed Castello,
Insights into RNA biology from an atlas of mammalian mRNA-binding proteins.
2012,
Pubmed Castello,
System-wide identification of RNA-binding proteins by interactome capture.
2013,
Pubmed Chan,
Active transcription and essential role of RNA polymerase II at the centromere during mitosis.
2012,
Pubmed Chen,
Establishment of Centromeric Chromatin by the CENP-A Assembly Factor CAL1 Requires FACT-Mediated Transcription.
2015,
Pubmed Darnell,
HITS-CLIP: panoramic views of protein-RNA regulation in living cells.
2010,
Pubmed Du,
DNA binding of centromere protein C (CENPC) is stabilized by single-stranded RNA.
2010,
Pubmed Edwards,
Identification of xenopus CENP-A and an associated centromeric DNA repeat.
2005,
Pubmed
,
Xenbase Eilat,
Recurrent utilization of genetic elements in V regions of antinucleic acid antibodies from autoimmune mice.
1991,
Pubmed Ferri,
Non-coding murine centromeric transcripts associate with and potentiate Aurora B kinase.
2009,
Pubmed Hannak,
Investigating mitotic spindle assembly and function in vitro using Xenopus laevis egg extracts.
2006,
Pubmed
,
Xenbase Hauf,
The small molecule Hesperadin reveals a role for Aurora B in correcting kinetochore-microtubule attachment and in maintaining the spindle assembly checkpoint.
2003,
Pubmed Ideue,
Involvement of satellite I noncoding RNA in regulation of chromosome segregation.
2014,
Pubmed Jambhekar,
RNA stimulates Aurora B kinase activity during mitosis.
2014,
Pubmed
,
Xenbase Kawashima,
Shugoshin enables tension-generating attachment of kinetochores by loading Aurora to centromeres.
2007,
Pubmed Kelly,
Chromosomal enrichment and activation of the aurora B pathway are coupled to spatially regulate spindle assembly.
2007,
Pubmed
,
Xenbase Kelly,
Survivin reads phosphorylated histone H3 threonine 3 to activate the mitotic kinase Aurora B.
2010,
Pubmed
,
Xenbase Lampson,
Correcting improper chromosome-spindle attachments during cell division.
2004,
Pubmed Lampson,
Sensing centromere tension: Aurora B and the regulation of kinetochore function.
2011,
Pubmed Lan,
Aurora B phosphorylates centromeric MCAK and regulates its localization and microtubule depolymerization activity.
2004,
Pubmed
,
Xenbase Lane,
Enzymatically Generated CRISPR Libraries for Genome Labeling and Screening.
2015,
Pubmed
,
Xenbase Liang,
Mitotic Transcriptional Activation: Clearance of Actively Engaged Pol II via Transcriptional Elongation Control in Mitosis.
2015,
Pubmed Liu,
Mitotic Transcription Installs Sgo1 at Centromeres to Coordinate Chromosome Segregation.
2015,
Pubmed Nakano,
Inactivation of a human kinetochore by specific targeting of chromatin modifiers.
2008,
Pubmed Ohi,
Differentiation of cytoplasmic and meiotic spindle assembly MCAK functions by Aurora B-dependent phosphorylation.
2004,
Pubmed
,
Xenbase Quénet,
A long non-coding RNA is required for targeting centromeric protein A to the human centromere.
2014,
Pubmed Rošić,
Repetitive centromeric satellite RNA is essential for kinetochore formation and cell division.
2014,
Pubmed Sampath,
The chromosomal passenger complex is required for chromatin-induced microtubule stabilization and spindle assembly.
2004,
Pubmed
,
Xenbase Sessa,
Mechanism of Aurora B activation by INCENP and inhibition by hesperadin.
2005,
Pubmed
,
Xenbase Singh,
RIPiT-Seq: a high-throughput approach for footprinting RNA:protein complexes.
2014,
Pubmed Söderberg,
Direct observation of individual endogenous protein complexes in situ by proximity ligation.
2006,
Pubmed Sullivan,
Centromeric chromatin exhibits a histone modification pattern that is distinct from both euchromatin and heterochromatin.
2004,
Pubmed Wang,
Histone H3 Thr-3 phosphorylation by Haspin positions Aurora B at centromeres in mitosis.
2010,
Pubmed
,
Xenbase Wong,
Centromere RNA is a key component for the assembly of nucleoproteins at the nucleolus and centromere.
2007,
Pubmed Yamagishi,
Two histone marks establish the inner centromere and chromosome bi-orientation.
2010,
Pubmed