XB-ART-52151
Sci Rep
2016 May 18;6:26238. doi: 10.1038/srep26238.
Show Gene links
Show Anatomy links
Elongator Protein 3 (Elp3) stabilizes Snail1 and regulates neural crest migration in Xenopus.
Yang X, Li J, Zeng W, Li C, Mao B.
???displayArticle.abstract???
Elongator protein 3 (Elp3) is the enzymatic unit of the elongator protein complex, a histone acetyltransferase complex involved in transcriptional elongation. It has long been shown to play an important role in cell migration; however, the underlying mechanism is unknown. Here, we showed that Elp3 is expressed in pre-migratory and migrating neural crest cells in Xenopus embryos, and knockdown of Elp3 inhibited neural crest cell migration. Interestingly, Elp3 binds Snail1 through its zinc-finger domain and inhibits its ubiquitination by β-Trcp without interfering with the Snail1/Trcp interaction. We showed evidence that Elp3-mediated stabilization of Snail1 was likely involved in the activation of N-cadherin in neural crest cells to regulate their migratory ability. Our findings provide a new mechanism for the function of Elp3 in cell migration through stabilizing Snail1, a master regulator of cell motility.
???displayArticle.pubmedLink??? 27189455
???displayArticle.pmcLink??? PMC4870573
???displayArticle.link??? Sci Rep
Species referenced: Xenopus laevis
Genes referenced: cdh2 elp3 foxd3 odc1 snai1 snai2 twist1 wnt7b
GO keywords: neural crest cell migration [+]
???displayArticle.morpholinos??? elp3 MO1
???attribute.lit??? ???displayArticles.show???
|
|
Figure S1. Elp3 interacts with xSlug and xSlug rescues neural crest migration in the Elp3 morphants. (a) mElp3 pulls down xSlug in co-IP experiment when co-expressed in HEK 293 cells. WCL, whole cell lysate. IB, immunoblot. IP, immunoprecipitation. (b) Co-expression of xSlug mRNA (150 pg/cell at 4-cell stage) in Xenopus embryo restored neural crest migration in Elp3 morphants. Whole-mount in situ hybridization with probes for neural crest markers was processed at St.19-21. LacZ mRNA was co-injected to trace the injected sides (stained red on the left sides). (c) Percentages of embryos with reduced migration of neural crest as shown in (b). The results are from three independent experiments (error bars represent SDs). |
|
|
Figure 1. Expression of the Elp3 during early Xenopus development.(a) RT-PCR analysis of Elp3 expression at different stages (St.0 to St.39). (bâf). Whole-mount in situ hybridization of xElp3. Elp3 transcript is detected in the animal pole at St.6.5 (b, lateral view, animal pole to the top). At St.15, Elp3 is expressed at the anterior neural plate and its border (c, dorsal view, anterior to the bottom), and at the late neurulation, Elp3 is most abundant in cranial neural crest (d, frontal view, dorsal to the top). At tailbud stage, Elp3 is mainly expressed in the branchial arches (BA) and eyes (e,f). |
|
|
Figure 2. Knockdown of Elp3 inhibits cranial neural crest migration in Xenopus.(aâf) Elp3 MO (25âng) with or without Elp3 mRNA (0.2âng) was injected into one cell of four-cell-stage embryos, and whole-mount in situ hybridization with probes for neural crest markers was processed at St.19â21. LacZ mRNA was co-injected to trace the injected sides (stained red on the right sides). (g) Percentages of embryos with reduced migration of neural crest as shown in (aâf). The results are from three independent experiments (error bars represent SDs). |
|
|
Figure 3. Elp3 is required for cranial neural crest (CNC) migration in explants and transplantation experiments.(a) CNC explants were dissected from early neurula embryos, plated on FN (10âμg/ml), and imaged at 0, 5, 12, and 20âh. The surface areas of each explant at every image point were measured, and the ratios of the areas to the values at 0âhour are shown by the line plot (b). The data were represented as the meansâ±âstandard deviation (SD). **Pâ<â0.01; ***Pâ<â0.001, two-tailed T-test. (c) GFP mRNA (100âpg) was injected into one cell at the 4-cell stage with or without Elp3 morpholino (25âng). At St.15â16, GFP-labeled CNC explants were dissected and grafted into normal host embryos. The status of the fluorescent neural crest was imaged at the tailbud stage (St.35). |
|
|
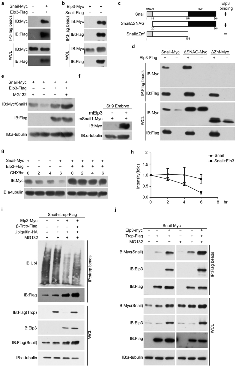
Figure 4. Elp3 interacts with and stabilizes Snail1 through inhibiting its ubiquitination.(a,b) Co-IP assays showing the interaction between Snail1 and Elp3. (c) Schematic representation of the Snail1 deletion constructs. (d) In co-IP experiments, Elp3 pulled down full length and ∆SNAG Snail1 efficiently, but not ∆Znf Snail1. (e) Co-expression of Elp3 stabilizes Snail1 in 293 cells with or without MG132 treatment (10 μM). The cells were lysed 48 hours after transfection and processed for Western blot analysis. MG132 was added 6–8 hours prior to harvesting. (f) Co-expression of mElp3 stabilizes mSnail1 in Xenopus embryo. The injected embryos were lysed at stage 9 and processed for Western blot analysis. (g,h) Elp3 affects the stability of Snail1. HEK293 cells were transiently transfected with the indicated plasmids. At 48 hours post transfection, cycloheximide (CHX) was added to all of the samples, and the cells were then harvested at the timepoints indicated (0 h, 2 h, 4 h, and 6 h). The levels of Snail1 were determined by Western blotting using the anti-Myc antibody (g). In all cases, α-tubulin was used as a loading control. The relative levels of Snail1 were quantified densitometrically and normalized against α-tubulin (h). The data shown in (h) were the average of three independent experiments and represented as the means ± standard error of mean (SEM). (i) Elp3 inhibits Snail1 ubiquitination. HEK293 cells were transiently transfected using the indicated plasmids and were treated for 4–5 hours with MG132 before harvesting. Snail1 proteins were immunoprecipitated using Strep-Tactin beads and were probed with an anti-ubiquitin antibody. (j) Co-IP experiments showing that Elp3 does not interfere with the Snail1/β-Trcp interaction. HEK293 cells were transiently transfected with the indicated plasmids and then were treated for 6–8 hours with or without MG132 before harvesting. The proteins were immunoprecipitated with anti-Flag M2 beads and then were detected with the antibody against different tags. WCL, whole cell lysate. IB, immunoblot. IP, immunoprecipitation. CHX, cycloheximide. |
|
|
Figure 5. Snail1 or N-cadherin rescues neural crest migration in the Elp3 morphants.(aâf) Co-injection with mSnail1 mRNA (0.5âng) rescues the migration of neural crest cells in the Elp3 morphants. (g) Percentages of embryos with reduced migration of neural crest as shown in (aâf). The results are from three independent experiments (error bars represent SDs). (h,i) Knockdown of Elp3 by morpholino down-regulates the N-cadherin level, while co-injection with Elp3 mRNA (0.2âng) restores its expression. (j) Percentages of embryos with reduced expression of N-cadherin as shown in (h,i). The results are from three independent experiments (error bars represent SDs). (k) The expression levels of N-cadherin in embryos injected with Elp3 morpholino and Elp3 mRNA at St 13. Both cells of the 2-cell stage embryos were injected with Elp3 morpholino (12.5âng/cell) alone, together with rescue mRNA (0.1âng/cell), or Elp3 mRNA (0.5âng/cell) alone. Total RNAs from whole embryos were subjected to RT-PCR analysis for the expression of the indicated genes (cycle numbers: ODC, 24; N-cadherin, 32). (l) Elp3 is required for the expression of N-cadherin in induced animal caps. The embryos were injected animally at 2-cell stage with tBR (0.2âng/embryo) and Wnt7b (0.5âng/embryo) to induce neural crest fate. Elp3 morpholino and/or mRNA were co-injected as indicated. Animal caps were dissected at stage 9 and harvested when control embryos reached St 19â21. Total RNAs from the animal caps were subjected to RT-PCR analysis for the expression of the indicated genes (cycle numbers: histone H4, 24; N-cadherin, 31). (mâp) Co-injection with mN-cadherin mRNA (0.1âng) rescues the migration of neural crest cells. LacZ mRNA was co-injected to trace the injected sides (stained red on the right sides). (q) Percentages of embryos with reduced migration of neural crest as shown in (mâp). The results are from three independent experiments (error bars represent SDs). |
References [+] :
Aybar,
Snail precedes slug in the genetic cascade required for the specification and migration of the Xenopus neural crest.
2003, Pubmed,
Xenbase
Aybar, Snail precedes slug in the genetic cascade required for the specification and migration of the Xenopus neural crest. 2003, Pubmed , Xenbase
Barrallo-Gimeno, The Snail genes as inducers of cell movement and survival: implications in development and cancer. 2005, Pubmed
Betancur, Assembling neural crest regulatory circuits into a gene regulatory network. 2010, Pubmed
Borchers, An assay system to study migratory behavior of cranial neural crest cells in Xenopus. 2000, Pubmed , Xenbase
Cano, The transcription factor snail controls epithelial-mesenchymal transitions by repressing E-cadherin expression. 2000, Pubmed
Carl, Inhibition of neural crest migration in Xenopus using antisense slug RNA. 1999, Pubmed , Xenbase
Chang, Neural crest induction by Xwnt7B in Xenopus. 1998, Pubmed , Xenbase
Close, Transcription impairment and cell migration defects in elongator-depleted cells: implication for familial dysautonomia. 2006, Pubmed
Close, DERP6 (ELP5) and C3ORF75 (ELP6) regulate tumorigenicity and migration of melanoma cells as subunits of Elongator. 2012, Pubmed
Creppe, Elongator controls the migration and differentiation of cortical neurons through acetylation of alpha-tubulin. 2009, Pubmed
de Herreros, Snail family regulation and epithelial mesenchymal transitions in breast cancer progression. 2010, Pubmed
Deshiere, Unbalanced expression of CK2 kinase subunits is sufficient to drive epithelial-to-mesenchymal transition by Snail1 induction. 2013, Pubmed
Díaz, Regulation of the protein stability of EMT transcription factors. 2014, Pubmed
Evdokimova, Translational activation of snail1 and other developmentally regulated transcription factors by YB-1 promotes an epithelial-mesenchymal transition. 2009, Pubmed
Herranz, Polycomb complex 2 is required for E-cadherin repression by the Snail1 transcription factor. 2008, Pubmed
Hou, The LIM protein AJUBA recruits protein arginine methyltransferase 5 to mediate SNAIL-dependent transcriptional repression. 2008, Pubmed
Hsu, Acetylation of snail modulates the cytokinome of cancer cells to enhance the recruitment of macrophages. 2014, Pubmed
Hwang, Myosin-X is required for cranial neural crest cell migration in Xenopus laevis. 2009, Pubmed , Xenbase
Javaid, Dynamic chromatin modification sustains epithelial-mesenchymal transition following inducible expression of Snail-1. 2013, Pubmed
Kim, Human Elongator facilitates RNA polymerase II transcription through chromatin. 2002, Pubmed
LaBonne, Snail-related transcriptional repressors are required in Xenopus for both the induction of the neural crest and its subsequent migration. 2000, Pubmed , Xenbase
Le Douarin, Neural crest cell plasticity and its limits. 2004, Pubmed
Li, The elongator complex interacts with PCNA and modulates transcriptional silencing and sensitivity to DNA damage agents. 2009, Pubmed
Li, Xenopus reduced folate carrier regulates neural crest development epigenetically. 2011, Pubmed , Xenbase
Lim, Epithelial-mesenchymal transitions: insights from development. 2012, Pubmed
Lin, The SNAG domain of Snail1 functions as a molecular hook for recruiting lysine-specific demethylase 1. 2010, Pubmed
Ma, The ubiquitin ligase RNF220 enhances canonical Wnt signaling through USP7-mediated deubiquitination of β-catenin. 2014, Pubmed , Xenbase
Mayor, The neural crest. 2013, Pubmed , Xenbase
Miśkiewicz, ELP3 controls active zone morphology by acetylating the ELKS family member Bruchpilot. 2011, Pubmed
Nandadasa, N- and E-cadherins in Xenopus are specifically required in the neural and non-neural ectoderm, respectively, for F-actin assembly and morphogenetic movements. 2009, Pubmed , Xenbase
Nie, Myosin-X is critical for migratory ability of Xenopus cranial neural crest cells. 2009, Pubmed , Xenbase
Okada, A role for the elongator complex in zygotic paternal genome demethylation. 2010, Pubmed
Otero, Elongator, a multisubunit component of a novel RNA polymerase II holoenzyme for transcriptional elongation. 1999, Pubmed
Peinado, Snail, Zeb and bHLH factors in tumour progression: an alliance against the epithelial phenotype? 2007, Pubmed
Peinado, Snail mediates E-cadherin repression by the recruitment of the Sin3A/histone deacetylase 1 (HDAC1)/HDAC2 complex. 2004, Pubmed
Solinger, The Caenorhabditis elegans Elongator complex regulates neuronal alpha-tubulin acetylation. 2010, Pubmed
Stanisavljevic, The p65 subunit of NF-κB and PARP1 assist Snail1 in activating fibronectin transcription. 2011, Pubmed
Theveneau, Neural crest delamination and migration: from epithelium-to-mesenchyme transition to collective cell migration. 2012, Pubmed , Xenbase
Theveneau, Collective chemotaxis requires contact-dependent cell polarity. 2010, Pubmed , Xenbase
Wittschieben, A novel histone acetyltransferase is an integral subunit of elongating RNA polymerase II holoenzyme. 1999, Pubmed
Wu, Stabilization of snail by NF-kappaB is required for inflammation-induced cell migration and invasion. 2009, Pubmed
Zhang, Xenopus Nkx6.3 is a neural plate border specifier required for neural crest development. 2014, Pubmed , Xenbase
Zhou, Dual regulation of Snail by GSK-3beta-mediated phosphorylation in control of epithelial-mesenchymal transition. 2004, Pubmed
