XB-ART-52139
Dev Biol
2016 Aug 15;4162:373-88. doi: 10.1016/j.ydbio.2016.05.006.
Show Gene links
Show Anatomy links
The cardiac-restricted protein ADP-ribosylhydrolase-like 1 is essential for heart chamber outgrowth and acts on muscle actin filament assembly.
???displayArticle.abstract???
Adprhl1, a member of the ADP-ribosylhydrolase protein family, is expressed exclusively in the developing heart of all vertebrates. In the amphibian Xenopus laevis, distribution of its mRNA is biased towards actively growing chamber myocardium. Morpholino oligonucleotide-mediated knockdown of all Adprhl1 variants inhibits striated myofibril assembly and prevents outgrowth of the ventricle. The resulting ventricles retain normal electrical conduction and express markers of chamber muscle differentiation but are functionally inert. Using a cardiac-specific Gal4 binary expression system, we show that the abundance of Adprhl1 protein in tadpole hearts is tightly controlled through a negative regulatory mechanism targeting the 5'-coding sequence of Xenopus adprhl1. Over-expression of full length (40kDa) Adprhl1 variants modified to escape such repression, also disrupts cardiac myofibrillogenesis. Disarrayed myofibrils persist that show extensive branching, with sarcomere division occurring at the actin-Z-disc boundary. Ultimately, Adprhl1-positive cells contain thin actin threads, connected to numerous circular branch points. Recombinant Adprhl1 can localize to stripes adjacent to the Z-disc, suggesting a direct role for Adprhl1 in modifying Z-disc and actin dynamics as heart chambers grow. Modelling the structure of Adprhl1 suggests this cardiac-specific protein is a pseudoenzyme, lacking key residues necessary for ADP-ribosylhydrolase catalytic activity.
???displayArticle.pubmedLink??? 27217161
???displayArticle.pmcLink??? PMC4990356
???displayArticle.link??? Dev Biol
???displayArticle.grants??? [+]
Cancer Research UK, U117562103 Medical Research Council , Wellcome Trust , U117562103 Medical Research Council
Species referenced: Xenopus laevis
Genes referenced: acta4 actb actc1 actn1 adprh adprhl1 cfd lgals4.2 lyn mpo myh6 myl3 myl7 slc67a1
???displayArticle.antibodies??? Adprhl1 Ab1 Myh6 Ab1
???displayArticle.morpholinos??? adprhl1 MO1 adprhl1 MO2
???attribute.lit??? ???displayArticles.show???
|
|
Fig. 1. Myocardial expression of adprhl1 in Xenopus embryos. Developmental stage series of cardiac adprhl1 mRNA expression in X. laevis embryos. A: Left-lateral view of a stage 33 tadpole with adprhl1 mRNA detected solely in the forming heart. B-E:Adprhl1 expression at stage 31 (B), stage 33 (C), stage 35 (D) and stage 40 (E). Left-lateral view of the heart has white lines marking planes of three transverse sections for each embryo. Red arrows indicate myocardium containing high concentration of adprhl1 mRNA while green arrows indicate areas with lesser expression. Nuclei counterstained red. Scale bars = 100 μm. OT, outflow tract; V, ventricle; A, atrium. |
|
|
Fig. 2. Adprhl1 morpholino produces small, inert cardiac ventricles.A, B, E, F, I, J: Stage 39 tadpoles injected with Adprhl1-e2i2MO into d-2/4 blastomeres show detectable expression of myl7 (mlc2, A, B), myh6 (mhcα, E, F) and myl3 (mlc1v, I, J) in their smaller cardiac ventricles. C, D, G, H, K, L: Control stage 39 tadpoles that received the same morpholino into V-2/4 blastomeres. Left lateral views (A, C, E, G, I, K) and ventral views of heart (B, D, F, H, J, L), anterior to left. Vascular expression of ami (adipsin) is additionally shown to demonstrate that lateral vitelline vasculature, posterior cardinal vein and intersomitic vessels form in the absence of a functional heart beat (bare VV patches in A, E due to damage to tadpole during procedure). M, N: Representative transverse heart sections of the d-2/4-morpholino tadpole presented (A, B). O, P: Heart sections through the control tadpole (C, D). Section planes (Sp) indicated (B, D). Scale bar = 100 μm. H, heart; V, ventricle; A, atrium; Mc, myocardium; Ec, endocardium; OT, outflow tract; VV, vitelline vessel; Lv, liver. |
|
|
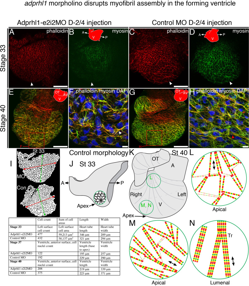
Fig. 3. Adprhl1 morpholino disrupts myofibril assembly in the forming ventricle. Comparison of dissected hearts from tadpoles injected with Adprhl1-e2i2MO (A, B, E, F) into d-2/4 blastomeres versus those containing control morpholino (C, D, G, H). Phalloidin stain of actin filaments (red) and immunocytochemistry for myosin heavy chain (green) is presented (+DAPI nuclei-blue-F, H). S. Fig. 6 contains additional data, including higher magnification images for stage 33, 37 and stage 40 ventricles. A-D: At the onset of cardiac looping, stage 33, left lateral view of heart tubes. (apex-white arrowheads). E-H: After outgrowth of the ventricle, stage 40 hearts (E, G) oriented with anterior surface upwards, showing myofibril patterns (arrowheads) in the ventricle wall (F, H). Scale bars = 100 μm (A, C, E, G). Scale bars = 10 μm (F, H). I: Cell number and size measurements for the hearts depicted here and S. Fig. 6. At stage 33, cardiac looping is more advanced in the control heart but cell surface area is comparable to the morphant. At stage 37 and 40, fewer cells are present on the surface of smaller morphant ventricles. J-N: Illustrations showing normal morphology and myofibril patterns in the forming ventricle. J: Wildtype stage 33 heart tube, depicting cardiomyocytes on the left side that elongate to form a rosette structure, an early cell movement observed during looping morphogenesis that is absent from morphants. K: A stage 40 heart ventricle, with contours (grey lines) to represent circumference-axes running from base to apex (from inner to outer curvature). Alignment of myofibrils is described relative to these axes. L-N: Simplified arrangement of myofibrils at three locations within the ventricle chamber. Myofibrils near the base (inner curvature-L) orient parallel to the axes. Conversely, around the apex, the predominant orientation of larger myofibrils extends perpendicular to the axes (M), at least for cardiomyocytes on the outer (apical) surface of the chamber. At deeper positions towards the lumen, myofibrils of trabecular (Tr) cardiomyocytes align parallel to the axes (N). There is no abrupt boundary between cardiomyocytes that contain perpendicular or parallel-oriented myofibrils. Moreover, the extent of the perpendicular cells is greater on the anterior ventricle wall (left sided origin) and lesser on the posterior wall (right origin). |
|
|
Fig. 4. Regulation of Xenopus Adprhl1 synthesis revealed by transgenic over-expression.A, B: Eight representative transgenic tadpoles that express human ADPRHL1 protein in their hearts. Each tadpole carries the driver Tg[myl7:Gal4] transgene plus a new integration of a Tg[UAS:human ADPRHL1] responder transgene. Ventral view of stage 44 tadpoles (A) and matching fluorescence image (B) shows anti-Adprhl1 immunocytochemistry (green) and phalloidin stain in the tail (red). C, D: Conversely, recombinant Xenopus Adprhl1 protein does not accumulate in hearts, despite the sibling tadpoles containing the same driver plus a new integration of a Tg[UAS:Xenopus adprhl1] responder transgene. E, F: Detail view of the hearts of each tadpole presented. G, H, K: Significantly, the driver plus the Tg[UAS:Xenopus adprhl1(silent 1-156 bp)] responder containing 36 silent nucleotide changes does produce recombinant Xenopus Adprhl1. I, J, L: Non-transgenic control tadpoles that are siblings to those in (G, H, K). The Adprhl1-peptide antibody binds at aa residues 249-266. H, heart. |
|
|
Fig. 5. Branched myofibrils of cells over-expressing a hybrid Adprhl1 protein.A-C: Expression of a N-terminal human-Xenopus hybrid Adprhl1 protein in myocardial cells of a stage 44 transgenic tadpole heart. The tadpole carried the driver Tg[myl7:Gal4] transgene plus a new integration of a Tg[UAS:(FLAG)hum1-94-Xen95-354adprhl1] responder transgene. The entire dissected heart, anterior view, is presented. A: Anti-FLAG immunocytochemistry. B: Anti-Adprhl1. C: Phalloidin actin stain. V, ventricle; OT, outflow tract. Scale bar = 100 μm. d-F: The red square (A) denotes the position of higher magnification images in which cells on the left express recombinant Adprhl1 while those on the right do not. D: Anti-FLAG. E: Phalloidin. F: Channel merge, including DAPI nuclear stain. G: Phalloidin, detail of a 13 μm green square (E) showing actin filament branching (green arrowheads) in cells containing recombinant Adprhl1. Scale bar = 10 μm. |
|
|
Fig. 6. Myofilament defects caused by expression of Xenopus Adprhl1 protein.A-D: Rounded cardiomyocyte within the ventricle of a stage 42 heart, carrying Tg[myl7:Gal4] driver and Tg[UAS:Xenopus adprhl1(silent 1-282 bp)] responder transgenes. A: Merge of anti-Adprhl1, phalloidin and DAPI stains. B: Phalloidin alone. C: A 13 μm detail (green square, A, B) showing severe myofilament defects (green arrowheads) in the Adprhl1-positive cell. D: Detail of myofibrils in an adjacent, control cardiomyocyte. E-H:Xenopus Adprhl1 in cells of the proximal outflow tract. G: Phalloidin stain of branched filaments and circular foci (green arrowheads) in an Adprhl1-positive cell. H: Myofibrils in an adjacent cell. I-L: Branched myofibrils (green arrowheads) within the atrio-ventricular canal of a stage 44 heart with the driver plus Tg[UAS:(FLAG)Xenopus adprhl1] transgenes. I: Anti-Adprhl1. J: Phalloidin. K: 13 μm detail of phalloidin stain. L: Merge of phalloidin, anti-α-actinin and DAPI. M-P: FLAG-Xenopus Adprhl1 production in the forming atria. Actin branch points are detected in areas of low Adprhl1 concentration (white arrowheads) but are prevalent in cells with excess recombinant Adprhl1 (green arrowheads). The branches occur at Z-discs, labelled by α-actinin. Scale bars = 10 μm. |
|
|
Fig. 7. Adprhl1 protein can localize to the cardiac sarcomeres.A-E: Expression of human ADPRHL1 protein within a cluster of ventricular cells from a stage 48 Tg[myl7:(FLAG)human ADPRHL1] transgenic tadpole. A: Anti-FLAG. B: Phalloidin actin stain. C: Channel merge, including DAPI. D, E: Red rectangles (A) denote the position of 22 μm lengths of individual myofibrils. Human ADPRHL1 localizes to two stripes either side of the Z-disc (green arrowheads) and to the H-zone (white arrowheads). F-I: Similar localization of FLAG-Xenopus Adprhl1 within a cell of a stage 42 Tg[myl7:Gal4] plus Tg[UAS:(FLAG)Xenopus adprhl1] ventricle. F: Anti-FLAG. G: Phalloidin. H: Channel merge. I: Anti-FLAG, detail of the 13 μm red square (F). Z-disc (red arrowheads). Scale bars = 10 μm. |
|
|
Fig. 1. Expression of Adprhl1 in mouse embryos and its dependency on Nkx2-5.A-D: Myocardial expression of murine Adprhl1 mRNA after sagittal section in situ hybridization at E11.5 and E14.5 stages of development. Heart regions are magnified (B, D). Anterior is to top. E-H: For comparison, expression of the cardiac transcription factor, Nkx2-5, at the same stages. Scale bars = 1 mm (A, E), 500 μm (C, G). H, heart; Ph, pharynx domain; S, spleen; To, tongue; A.Mc, atrial myocardium; V.Mc, ventricular myocardium; LA, left atrium; RV, right ventricle; IVS, interventricular septum wall. I: RT-PCR amplification of Adprhl1 and other representative cardiac cDNAs. At E9.0, wildtype (WT) and Nkx2-5-null (Null, Nkx2-5gfp/gfp) sibling embryos remain morphologically similar. Nonetheless, Adprhl1 expression appears sensitive to loss of Nkx2-5, along with four other well-characterized transcripts. Ensembl (genome GRCm38) transcript nomenclature is used. J: Western blot detection of ADPRHL1 protein within individual E11.5 mouse hearts. Three ADPRHL1 protein bands are identified by the antibody; the signal for the 35 kDa. protein appears stronger than for the 25 and 23 kDa. species and so different exposures are presented. Moreover, the abundance of the 35 kDa. ADPRHL1 protein is reduced in a heart that contains only 25% of the normal activity of Nkx2-5. WT, wildtype control; Het, heterozygote (Nkx2-5+/gfp); Hyp, hypomorphic mutant (Nkx2-5gfp/IRES-cre). Comparing amino acid sequences, murine ADPRHL1 should be smaller than the human and Xenopus proteins, although it is unclear quite why it resolves at 35 kDa. instead of 39 kDa. The NKX2-5 protein, 60 kDa. (presumed sumoylated) and 34 kDa. bands are also shown and the samples are normalized with myosin heavy chain (MyHC). |
|
|
Fig. 2. Adprhl1 morpholino sequences and activity.A: Sequences of morpholino oligonucleotides that target X. laevis adprhl1 RNA splicing aligned with the corresponding exon 2-intron 2, and intron 2-exon 3 boundaries. Intron sequences are lower case. Mismatched control morpholinos have sequence changes highlighted (blue). In the outbred animals used in the study, two variants of X. laevis adprhl1 intron 2 were identified with sequence differences near the intron 2-exon 3 boundary shown (green)(Accession GU188989, GU188990). The inbred J-line strain, JGI genome 7.2 sequence of adprhl1 (scaffold 167628) and the homeolog (scaffold 338390) are also depicted. No ESTs exist that map to the second locus. Nonetheless, the homeolog cDNA was identified in our experiments and thus was considered when designing morpholinos and PCR primers. B: RT-PCR of X. laevis adprhl1 cDNA amplified from four individual stage 30 embryos that had been injected with morpholinos into D-2/4 blastomeres. The Adprhl1-e2i2MO causes retention of intron 2 within the mRNA, introducing a premature stop codon and potentially a 128 amino acid product (instead of full length 354 aa). The Adprhl1-i2e3MO causes deletion of exon 3 from the mRNA, with a loss of 126 bases (42 amino acids). PCR primers p1855 and p1856 were used. C: RT-PCR of adprhl1 cDNA from dissected stage 42 hearts. Primers distributed across the coding sequence each produce a single product, suggesting that in Xenopus embryos at least, there are no transcript variants with altered exon composition. |
|
|
Fig. 3. Adprhl1 morpholino produces small, inert cardiac ventricles.A-D: A single tadpole injected with Adprhl1-e2i2MO into D-2/4 blastomeres, shown at stage 31 (A, B) and stage 40 (C, D). The small heart of this tadpole did not contract. E, F: Control tadpole that received the same morpholino into V-2/4 blastomeres. G, H: Sibling control tadpole. Hearts were visualized using the Tg[actc1:GFP] (cardiac actin) reporter transgene. Ventral view of hearts, anterior to left (D, F, H), Right-lateral view (B). H, heart; S, somites; V, ventricle; OT, outflow; IH, interhyoid facial muscle. I-Q Embryos used in S. Movie 1 to record the inert adprhl1 morpholino hearts. I-K: Tadpole with Adprhl1-e2i2MO into D-2/4 blastomeres that has a partial heart beat defect. L-N: A D-2/4-morpholino tadpole with completely inert heart. O-Q: Sibling control. Embryos appear normal at stage 39 (I, L, O) while at stage 41 (J, M, P) when the movies were recorded, oedemas are beginning to form in those with the morpholino. Ventral view of Tg[actc1:GFP] fluorescence (K, N, Q). R-Y: Comparison of adprhl1 morpholino with a mismatched control morpholino. R-U: Tadpoles injected with Adprhl1-e2i2MO into D-2/4 blastomeres showing expression of cardiac myl7 and vascular ami mRNAs. At stage 37 (R, S), there are no apparent differences in cardiac morphology but at stage 41 (T, U), the ventricle is clearly smaller than controls. The oedema does cause a higher background hybridization stain to develop (T). V-Y: Control sibling tadpoles injected with the Adprhl1-e2i2MOMis morpholino that contains 5 mismatched bases. Ventral views, anterior to left (S, U, W, Y). One indirect sign of cardiac dysfunction that can be detected prior to oedema is the broader pattern of ami expression in the common cardinal vein (CCV) region (compare R and V). This is also observed in Fig. 2(A, E, I). |
|
|
Fig. 4. Calcium imaging inert hearts produced by adprhl1 morpholino. Chart showing the number of calcium waves recorded during 10 second movie clips in 22 different Adprhl1-e2i2MO injected, inert tadpole hearts compared with 14 wildtype controls at stage 42. The frequency of Ca2+ transients is reduced with the morpholino, but is not the primary cause of the cardiac functional defect. A lower 20 ng mass of morpholino was used in this experiment to accommodate co-injection of the RNA into embryos. Thus a reduced proportion of tadpoles developed the complete phenotype associated with the Adprhl1-e2i2MO (20 out of 42 tadpoles injected, 48%). |
|
|
Fig. 5. Adprhl1 morpholino embryos at stage 34, prior to overt cardiac phenotype.A, B, E-H: The heart of a stage 34 embryo injected with Adprhl1-e2i2MO into D-2/4 blastomeres, before the cardiac phenotype becomes apparent. Expression of myl7 in the myocardium and mpo in migrating embryonic macrophages are shown in left lateral (A) and ventral (B) views. The red lines (B) mark the position of four transverse sections cut through the heart outflow (E), ventricle (F), atrial (G) and inflow regions (H). C, D, I-L: Comparable images of a sibling embryo. In this experiment, half the cohort of injected embryos were allowed to develop on to stage 40 to confirm the morpholinoâs subsequent action on heart formation and function. The macrophage marker was included to prove that impaired endocardial development noted at later stages did not originate from defective macrophage migration from the heart-forming region. Stage 33-34 marks the onset of cardiac contractions in control embryos. The only difference noted in morpholino injected embryos was within the outflow region, which did not extend rostrally but rather occupied a dorsal position. Scale bars = 100 μm. H, heart; M, macrophage; Sp, section position; Mc, myocardium; Ec, endocardium; Lv, liver. |
|
|
Fig. 6. Adprhl1 morpholino disrupts myofibril assembly in the forming ventricle.A-D, I-L, Q-T: Dissected hearts from tadpoles injected with Adprhl1-e2i2MO into D-2/4 blastomeres and analyzed at stage 33 (A-D), stage 37 (I-L) and stage 40 (Q-T). E-H, M-P, U-X: Hearts after control morpholino injection into D-2/4 blastomeres. Phalloidin stain of actin filaments (red) and immunocytochemistry for myosin heavy chain (green) are presented. A-H: At the onset of cardiac looping, stage 33, left lateral view of heart tubes (A, B, E, F). Squares denote the position of 105 μm images (C, D, G, H) in the presumptive ventricle region (apex-white arrowheads). Knockdown of adprhl1 prevents the rearrangement of cortical actin and delays myosin production in the ventricle, thus inhibiting formation of striated myofibrils (coloured arrowheads). Additionally, elongation of cardiomyocytes located near the apex fails to occur. I-P: During ventricle outgrowth, stage 37 hearts (I, M) oriented with anterior surface upwards, showing myofibril patterns in the ventricle wall (J-L, N-P). Myofibrils that eventually form after adprhl1 knockdown are disarrayed (white arrowheads) whereas control myofibrils near the apex extend in a perpendicular direction (coloured arrowheads). Q-X: At stage 40, comparable series of hearts (Q, U) and ventricle images (R-T, V-X). Despite increased synthesis, no recovery of myofibril order and direction occurs with the adprhl1 morpholino. Arrowheads mark equivalent sarcomere positions in the paired panels. Scale bars = 100 μm (A, E, I, M, Q, U). Scale bars = 10 μm (all others). |
|
|
Fig. 7. Adprhl1 morpholino affects myofibrils but not cellular membrane structure.A-G: A stage 37 heart, dissected after co-injection of Adprhl1-e2i2MO with membrane-tagged lyn-mCherry RNA into D-2/4 blastomeres. H-N: Heart after control morpholino and lyn-mCherry RNA injection into D-2/4 blastomeres. The anterior surface of the hearts (A, B, H, I) lies upwards and magnified 134 μm images (C-G, J-N) show myofibril and membrane patterns in the ventricle wall. Phalloidin actin (magenta-A, C, H, J), membrane-tagged mCherry (red-B, D, I, K), anti-myosin heavy chain (green-E, L), DAPI (F, M) stains, plus RGB-channel merge (G, N). Panels show reduced myofibril content (arrowheads) in the forming ventricle upon adprhl1 knockdown but no clear change in cellular membrane shape or vesicle structure. Scale bars = 100 μm (A, H). Scale bars = 10 μm (C-G, J-N). White arrowheads, short, splayed myofibrils in morphant. |
|
|
Fig. 8. Detection of Adprhl1 protein in Xenopus hearts and absence in morpholino injected embryos.A: Western blot detection of Adprhl1 protein in stage 42 hearts and its absence after injection of Adprhl1-e2i2MO into D-2/4 blastomeres. 21 of the small, morphant hearts were harvested compared to 7 controls, while detection of actin was used to normalize the samples. Two Adprhl1 protein bands, 40 and 23 kDa., were identified in control hearts, only. B: Developmental stage series showing the reversed, relative abundance of the two Adprhl1 protein species in older hearts. C: Injection of the second, Adprhl1-i2e3MO produced a similar loss of Adprhl1 protein. D: Adprhl1 detection within embryonic tissues showed the 40 kDa. protein was heart-specific whereas the 23 kDa. species was also found in dissected tail pieces. E: Tadpoles excessively stained for adprhl1 mRNA gave a signal in somite (S) and notochord (N) tissue, suggesting a possible tail source for the 23 kDa. protein (29 hours substrate incubation instead of the typical 2-4 hours). |
|
|
Fig. 9. Rescue of morpholino ventricle beating defect using adprhl1 RNA.A-D: A tadpole injected with Adprhl1-e2i2MO into D-2/4 blastomeres, shown at stage 41. Left lateral (A, B) and ventral view of the dissected heart (C, D). E-H: A sibling tadpole co-injected with Adprhl1-e2i2MO and also adprhl1-HA RNA into D-2/4 blastomeres. The injection masses were 25 ng morpholino and 240 pg RNA. Immunological detection of HA-epitope gave a typical dorsal blastomere injection pattern (F) and signal in the ventricle of the dissected heart (H), which were absent in the tadpole injected solely with the morpholino (B, D). I-L: Comparable images of a sibling control tadpole. Red outlines show the position of the ventricle. The heart of the morpholino-injected tadpole was inactive, causing an oedema to form (A). The ventricle of the rescued tadpole was smaller than controls but actively contracted and no oedema developed (E). In this experiment, none of 53 tadpoles had a beating heart after injection of the morpholino while 31 out of 60 regained ventricular function with co-injection of adprhl1-HA RNA. Scale bars = 100 μm. Ed, oedema; V, ventricle.. |
|
|
Fig. 10. Model of ADPRHL1 protein structure.A: The sequence of human ADPRHL1, modelled onto the known structure of human ADPRH (PDB ID: 3HFW). The left panel shows the protein backbone while the right also shows the surface of amino acid side chains represented as space-filled spheres. Residues that are common to the two proteins are false-coloured magenta. The white rectangle marks the location of the active site cleft of ADPRH. The Xenopus Adprhl1 sequence produced essentially the same model. B: Detail of side chains from the active site cleft region that are conserved in ADPRHL1 proteins from all vertebrate species (coordinates used are from a model of the Xenopus sequence). Into this cleft, ADP has been forcibly inserted using the coordinates as found in ADPRH. However many side chains occlude favourable ADP binding (eg. D100, S128, F130, E304). In the left panel, the orientation of the cleft matches the view of the whole protein (A), while for the right panel, the cleft is rotated 90° around a vertical axis. The coordinates of a Mg2+ ion from structure -3HFW (green sphere) and a second (Mn2+) ion from related DRAG structure -2WOE (magenta sphere) are also depicted. |
|
|
Fig. 11. Absence of a signal for endogenous Adprhl1 protein in tadpole hearts. Despite the mRNA for adprhl1 being an abundant molecule in embryonic hearts, endogenous levels of Adprhl1 protein are low and are not readily detected by immunocytochemistry. Scarce fluorescent dots observed using the Adprhl1 antibody can be detected in superficial optical sections of all embryonic tissues and are not specific. A-C: Cardiomyocytes in the ventricular region of a looping stage 34 heart tube. A: Anti-Adprhl1, using a far-red channel, fluorescent secondary antibody. B: Phalloidin, anti-myosin heavy chain and DAPI. C: Merge of four channels. D-F: Similar sequence of images of cardiomyocytes from the apex of the ventricle at stage 40. G-I: Stage 44 ventricular cardiomyocytes, this time using a different green channel, fluorescent secondary antibody to attempt Adprhl1 detection. Scale bar (A) = 10 μm and applies to all images. |
|
|
Fig. 12. Binary transgene system for cardiac adprhl1 over-expression. Reproducible cardiac expression of transgenes in founder generation transgenic tadpoles can be achieved using the Gal4/UAS binary system. A: Drawing of transgene DNAs used in the adprhl1 over-expression study. B: Experimental scheme, indicating the stages of development that transgenic tadpoles were analyzed. C: Identification of transgenic tadpoles based on their eye fluorescence. A stage 44 tadpole that carries both the driver Tg[myl7:Gal4, γCrys:eCFP] transgene plus a new integration of a Tg[UAS:Xenopus adprhl1, γCrys:DsRed1] responder transgene. In this double transgenic tadpole, both left and right eyes have widespread cyan and red fluorescence. D: A full list of the transgenes used for over-expression of Adprhl1 proteins, with a summary of their activity and sequence differences compared to Xenopus adprhl1. E: Sequences of the first 282 bp of adprhl1 coding cDNA, for Xenopus and human, plus hybrid (1-52aa) and silent (synonymous) mutation transgenes. Nucleotides that are changed from the Xenopus sequence and present in the human ortholog are coloured red, additional silent changes are green. |
|
|
Fig. 13. Comparing production of human, Xenopus and hybrid Adprhl1 proteins in transgenic tadpoles with FLAG-tags. The illustrations on the left indicate the composition of the human-Xenopus hybrid Adprhl1 proteins used in the experiment. A, B: Four representative transgenic tadpoles that express human ADPRHL1 protein in their hearts. Each tadpole carries the driver Tg[myl7:Gal4] transgene plus a new integration of a Tg[UAS:(FLAG)human ADPRHL1] responder transgene. Ventral view of stage 44 tadpoles (A) and matching fluorescence image (B) shows anti-FLAG immunocytochemistry (green) and phalloidin stain in the tail (red). C, D: Sibling tadpoles express little recombinant Xenopus Adprhl1 protein, despite having the same driver but a new integration of a Tg[UAS:(FLAG)Xenopus adprhl1] responder transgene. A weak signal for the FLAG epitope is only detected in a few myocardial cells with this Xenopus-species transgene. E-L: Transgenic tadpoles that express human-Xenopus hybrid Adprhl1 identify the 5â-cDNA (N-terminal) region as the site of regulation of the Xenopus protein. E, F: Tadpoles that carry the driver and a N-terminal switched, Tg[UAS:(FLAG)human1-94-Xenopus95-354adprhl1] responder transgene now produce detectable recombinant Adprhl1, because of the presence of the human sequence. G, H: Tadpoles with the driver and the converse Tg[UAS:(FLAG)Xenopus1-94-human95-354adprhl1] responder transgene still produce recombinant Adprhl1, although less (and in fewer animals) than the entirely human-species transgene (S. Table I). I, J: Tadpoles with the driver and a C-terminal switched, Tg[UAS:(FLAG)human1-265-Xenopus266-354adprhl1] produce expected levels of recombinant Adprhl1. K, L: Tadpoles with the driver and the converse Tg[UAS:(FLAG)Xenopus1-265-human266-354adprhl1] responder transgene express little recombinant Adprhl1, similar to the entirely Xenopus-species FLAG-tagged transgene. H, heart. |
|
|
Fig. 14. Further analysis of human-Xenopus hybrid Adprhl1 sequences in tadpole hearts. The illustrations at the top indicate the composition of six Adprhl1 hybrids tested for over-expression in transgenic tadpole hearts. Four are predominantly Xenopus adprhl1 cDNAs but with small sequences switched to encode human-derived amino acids within the N-terminal region of the recombinant protein. Importantly, two constructs (M, N, Q, S, T, U) merely contain silent nucleotide changes within the 5â-portion of the Xenopus cDNA, such that the translated product remains identical to the endogenous Adprhl1 protein. A, B, E: Four tadpoles that carry the driver Tg[myl7:Gal4] transgene plus a new integration of a N-terminal switched, Tg[UAS:human1-52-Xenopus53-354adprhl1] responder transgene. Ventral view of stage 44 tadpoles (A) and matching fluorescence image (B) shows anti-Adprhl1 (green) and phalloidin stain in the tail (red). Detail view of the hearts (E) shows abundant hybrid Adprhl1. C, D, F: Tadpoles with the driver plus a Tg[UAS:Xenopus1-52-human53-94-Xenopus95-354 adprhl1] responder do not produce recombinant Adprhl1. G, H, K: The driver plus a complex Tg[UAS:human1-19-Xenopus20-31-human32-52-Xenopus53-354 adprhl1] responder transgene does yield detectable recombinant Adprhl1. I, J, L: The driver plus Tg[UAS:Xenopus1-19-human20-31-Xenopus32-354 adprhl1] does not produce recombinant Adprhl1 (just three positive cells within one heart). M, N, Q: The driver plus the Tg[UAS:Xenopus adprhl1(silent 1-156bp)] responder containing 36 silent nucleotide changes does produce recombinant Adprhl1 (also shown in Fig. 4). O, P, R: Non-transgenic control tadpoles that are siblings to those in (M, N, Q). S, T, U: Additionally, the driver plus the Tg[UAS:Xenopus Adprhl1(silent1-282bp)] responder with 69 silent nucleotide changes also produces recombinant Adprhl1. The Adprhl1-peptide antibody binds at aa residues 249-266. H, heart. |
|
|
Fig. 15. Stable transgenic lines showing over-expression of the adprhl1 transgene mRNAs.A-L: Cardiac adprhl1 mRNA expression in embryos representing six stable Tg[UAS:adprhl1] transgenic lines. A, B: Stage 38 tadpole containing Tg[myl7:Gal4] driver and Tg[UAS:human ADPRHL1] responder transgenes (A), plus a sibling control (B), after in situ hybridization for the human ADPRHL1 RNA. The transgenic tadpole produces ADPRHL1 mRNA in the heart whereas the control does not. The transgenic heart in the inset shows a weaker signal for the endogenous adprhl1 mRNA using a Xenopus probe of equivalent size (Materials and Methods). C, D: Comparable human mRNA synthesis from the Tg[UAS:(FLAG)human ADPRHL1] transgene. E, F:Xenopus adprhl1 mRNA over-expression from the Tg[UAS:Xenopus adprhl1] transgene. G, H: The Tg[UAS:(FLAG)Xenopus adprhl1] transgene, which yields stronger expression than the untagged construct. I, J: Expression driven by the hybrid Tg[UAS:hum1-52-Xen53-354adprhl1] transgene. K, L: Expression from the Tg[Xenopus adprhl1(silent1-282bp)] transgene that contains silent nucleotide changes, shown in a stage 40 tadpole. M-V: By stage 43, the signal for endogenous adprhl1 mRNAs appears stronger and only transgenes with human ADPRHL1 nucleotide sequence sustain elevated mRNA levels. Five of the stable lines are represented, with ventral views of heart ventricles shown. A-L: All transgenic embryos additionally express transient adprhl1 mRNA within the eye lens, because the Tg[myl7:Gal4] driver line has no insulating sequences to separate the γâcrystallin promoter (S. Fig. 12). Eye in situ hybridization signals for the responder mRNA can therefore be used to identify transgenic embryos. The lower-right of each panel lists the species of hybridization probe used. Tr, binary transgenic; Co, control. |
|
|
Fig. 16. Expression of recombinant Adprhl1 protein in transgenic hearts.A-F: Expression of Adprhl1 protein in the heart of founder generation transgenic tadpoles. Each carries the Tg[myl7:Gal4] driver plus a new integration of an adprhl1 responder. A:Tg[UAS:(FLAG)human ADPRHL1]. B:Tg[UAS:(FLAG)hum1-94-Xen95-354adprhl1]. C:Tg[UAS:hum1-52-Xen53-354adprhl1]. D:Tg[UAS:(FLAG)Xenopus adprhl1]. E:Tg[UAS:Xenopus adprhl1(silent 1-156bp)]. F: Non-transgenic sibling control heart. Dissected hearts are shown, anterior view, at stage 44 (A-D, F) and stage 42 (E). Cells with a rounded morphology that protrude from the ventricle surface, found in hybrid and silent mutation transgenics are indicated (red arrowheads). The heart (E) represents a transgenic containing large numbers of Xenopus Adprhl1-positive cells and thus shows abnormal cardiac chamber development. A, B, D, F: Anti-FLAG (green) and phalloidin actin stain (red). C, E: Anti-Adprhl1 and phalloidin. Scale bar (A) = 100 μm. V, ventricle; A, atrium; OT, outflow tract; VT ventral transverse skeletal muscle, that was not dissected away from the heart (B). G-L: Adprhl1 protein expression in embryos representing six stable Tg[UAS:adprhl1] transgenic lines. G:Tg[UAS:human ADPRHL1]. H:Tg[UAS:hum1-52-Xen53-354adprhl1]. I:Tg[UAS:Xenopus adprhl1]. J:Tg[UAS:Xenopus adprhl1(silent 1-282bp)]. K:Tg[UAS:(FLAG)human ADPRHL1]. L:Tg[UAS:(FLAG)Xenopus adprhl1]. The developmental stage series highlights the transient nature of Adprhl1 over-expression with the hybrid and silent mutation transgenes. Ventral views, anterior to the left. |
|
|
adprhl1 (ADP-ribosylhydrolase like 1) gene expression in Xenopus laevis embryo, assayed via in situ hybridization, NF stage 33, lateral view, anterior left, dorsal up. |
|
|
Movie 1. Movies of the adprhl1 morpholino heart beat defect. Time-lapse movies captured at 300 ms/frame, ventral views of Tg[actc1:GFP] heart fluorescence of stage 41 tadpoles after injection with Adprhl1-e2i2MO. The first tadpole depicted is a non-injected, stage-matched sibling control. The second tadpole was injected with morpholino into D-2/4 blastomeres and has a completely inert heart. The atrial region is mostly obscured by the ventricle and does exhibit some pulsing movement. The third tadpole also contains D-2/4-morpholino and has a severe, though partial, heart beat defect. The atria initiate a contraction that is weakly propagated through the ventricle. The overall appearance of these tadpoles is presented in S. Fig. 3(IâQ). Anterior is to the left. A video clip is available online. |
|
|
Movie 2. Calcium imaging inert hearts produced by adprhl1 morpholino. Time-lapse movie of a stage 42 tadpole that was co-injected with Adprhl1-e2i2MO and also R-GECO1 RNA into D-2/4 blastomeres. The injection masses were 20Â ng morpholino and 800Â pg RNA. Ventral view of the cardiac ventricle is displayed, anterior to left. The small tubular heart of this tadpole is mechanically inert. Nonetheless, the red fluorescent calcium indicator protein, R-GECO1, detects an active intracellular calcium wave. The wave initiates at the inflow region, which is positioned more dorsally than the ventricle so appears fainter (immediately to the right of the ventricle in the movie). It then propagates through the ventricular portion of the looped tube (from top to bottom of movie) and outflow tract (left) without apparent obstruction. Greyscale images were captured and false-coloured in Image J using the GEM LUT. Movies are 10Â s duration, captured at 20 frames per second and are played back at 5Â fps. |
|
|
Movie 3. Calcium imaging a control heart. Companion to S. Movie 2. Movie shows a sibling tadpole injected with R-GECO1 RNA only. In this normal heart, the increase in Ca2+-mediated fluorescence occurs as ventricular systole commences. The wave propagates from the left wall of the ventricular chamber towards the right, which is comparable to the posterior to anterior wave of a looping stage tubular heart. |
References [+] :
Abu-Daya,
Absence of heartbeat in the Xenopus tropicalis mutation muzak is caused by a nonsense mutation in cardiac myosin myh6.
2009, Pubmed,
Xenbase
Abu-Daya, Absence of heartbeat in the Xenopus tropicalis mutation muzak is caused by a nonsense mutation in cardiac myosin myh6. 2009, Pubmed , Xenbase
Aktories, Actin as target for modification by bacterial protein toxins. 2011, Pubmed
Benkert, Toward the estimation of the absolute quality of individual protein structure models. 2011, Pubmed
Beqqali, Genome-wide transcriptional profiling of human embryonic stem cells differentiating to cardiomyocytes. 2006, Pubmed
Berthold, Mechanism of ADP-ribosylation removal revealed by the structure and ligand complexes of the dimanganese mono-ADP-ribosylhydrolase DraG. 2009, Pubmed
Blech-Hermoni, RNA binding proteins in the regulation of heart development. 2013, Pubmed
Chen, Targeted deletion of Dicer in the heart leads to dilated cardiomyopathy and heart failure. 2008, Pubmed
de Boer, Growth of the developing mouse heart: an interactive qualitative and quantitative 3D atlas. 2012, Pubmed
Espinoza-Lewis, MicroRNAs in heart development. 2012, Pubmed
Gerber, A role for the RNA-binding protein, hermes, in the regulation of heart development. 2002, Pubmed , Xenbase
Greulich, Mechanisms of T-box gene function in the developing heart. 2011, Pubmed
Hirschy, Establishment of cardiac cytoarchitecture in the developing mouse heart. 2006, Pubmed
Hochmann, Salmonella enterica SpvB ADP-ribosylates actin at position arginine-177-characterization of the catalytic domain within the SpvB protein and a comparison to binary clostridial actin-ADP-ribosylating toxins. 2006, Pubmed
Huot, The RNA-binding protein fragile X-related 1 regulates somite formation in Xenopus laevis. 2005, Pubmed , Xenbase
Icenogle, Molecular and biological characterization of Streptococcal SpyA-mediated ADP-ribosylation of intermediate filament protein vimentin. 2012, Pubmed
Iskratsch, Formin follows function: a muscle-specific isoform of FHOD3 is regulated by CK2 phosphorylation and promotes myofibril maintenance. 2010, Pubmed
Kasamatsu, Hydrolysis of O-acetyl-ADP-ribose isomers by ADP-ribosylhydrolase 3. 2011, Pubmed
Kato, ADP-ribosylarginine hydrolase regulates cell proliferation and tumorigenesis. 2011, Pubmed
Kernstock, Cloning, expression, purification and crystallization as well as X-ray fluorescence and preliminary X-ray diffraction analyses of human ADP-ribosylhydrolase 1. 2009, Pubmed
Laing, ADP-ribosylation of arginine. 2011, Pubmed
Leslie, Molecular biology. 'Dead' enzymes show signs of life. 2013, Pubmed
Li, Crystal structure of dinitrogenase reductase-activating glycohydrolase (DraG) reveals conservation in the ADP-ribosylhydrolase fold and specific features in the ADP-ribose-binding pocket. 2009, Pubmed
Lin, Multiple influences of blood flow on cardiomyocyte hypertrophy in the embryonic zebrafish heart. 2012, Pubmed
Liu, CHAMP, a novel cardiac-specific helicase regulated by MEF2C. 2001, Pubmed
Liu, Myosin filament assembly onto myofibrils in live neonatal cardiomyocytes observed by TPEF-SHG microscopy. 2013, Pubmed
Luther, The vertebrate muscle Z-disc: sarcomere anchor for structure and signalling. 2009, Pubmed
McCulley, Transcription factor pathways and congenital heart disease. 2012, Pubmed
Mohun, Imaging heart development using high-resolution episcopic microscopy. 2011, Pubmed
Moss, Molecular and immunological characterization of ADP-ribosylarginine hydrolases. 1992, Pubmed
Moss, Reversibility of arginine-specific mono(ADP-ribosyl)ation: identification in erythrocytes of an ADP-ribose-L-arginine cleavage enzyme. 1985, Pubmed
Mueller-Dieckmann, The structure of human ADP-ribosylhydrolase 3 (ARH3) provides insights into the reversibility of protein ADP-ribosylation. 2006, Pubmed
Musto, Translational selection on codon usage in Xenopus laevis. 2001, Pubmed , Xenbase
Oka, Identification and characterization of a mammalian 39-kDa poly(ADP-ribose) glycohydrolase. 2006, Pubmed
Okazaki, Characterization of mammalian ADP-ribosylation cycles. 1995, Pubmed
Ono, The 39-kDa poly(ADP-ribose) glycohydrolase ARH3 hydrolyzes O-acetyl-ADP-ribose, a product of the Sir2 family of acetyl-histone deacetylases. 2006, Pubmed
Price, Local and regional variations in myofibrillar patterns in looping rat hearts. 1996, Pubmed
Ramsdell, Left-right lineage analysis of the embryonic Xenopus heart reveals a novel framework linking congenital cardiac defects and laterality disease. 2006, Pubmed , Xenbase
Reischauer, Actin binding GFP allows 4D in vivo imaging of myofilament dynamics in the zebrafish heart and the identification of Erbb2 signaling as a remodeling factor of myofibril architecture. 2014, Pubmed
Sali, Comparative protein modelling by satisfaction of spatial restraints. 1993, Pubmed
Schneider, NIH Image to ImageJ: 25 years of image analysis. 2012, Pubmed
Smith, Targeted cell-ablation in Xenopus embryos using the conditional, toxic viral protein M2(H37A). 2007, Pubmed , Xenbase
Smith, Early cardiac morphogenesis defects caused by loss of embryonic macrophage function in Xenopus. 2011, Pubmed , Xenbase
Smith, Xenopus laevis transgenesis by sperm nuclear injection. 2006, Pubmed , Xenbase
Smith, The MLC1v gene provides a transgenic marker of myocardium formation within developing chambers of the Xenopus heart. 2005, Pubmed , Xenbase
Sparrow, The initial steps of myofibril assembly: integrins pave the way. 2009, Pubmed
Taniguchi, Mammalian formin fhod3 regulates actin assembly and sarcomere organization in striated muscles. 2009, Pubmed
Whitman, Desmoplakin and talin2 are novel mRNA targets of fragile X-related protein-1 in cardiac muscle. 2011, Pubmed
Xavier-Neto, An unauthorized biography of the second heart field and a pioneer/scaffold model for cardiac development. 2012, Pubmed
Zhao, An expanded palette of genetically encoded Ca²⁺ indicators. 2011, Pubmed
