|
Figure 1. Targeted gene disruption of tyrosinase (tyr), solute carrier family 45 member 2 (slc45a2) and leukocyte tyrosine kinase (ltk) using Cas9 protein or Cas9 mRNA with sgRNA in Xenopus tropicalis founders. sgRNA target protospacer sequences are shown by pink letters, and protospacer-adjacent motif (PAM) sequences are shown in red boxes. (A) Disruption of tyr in founders. (Left) Representative phenotypes of tyr-disrupted embryos. Phenotypes were classified into four groups: severe, near complete loss of pigmentation in retinal pigmented epithelium (RPE); moderate, more than half of pigmentation lost; weak, less than half of pigmentation lost; and normal, no alteration in pigmentation. (Right) Frequencies of tyr-disrupted phenotypes. Injections of Cas9 protein with tyr sgRNA in buffer A or B were independently conducted three and two times, respectively. Injection of Cas9 mRNA with tyr sgRNA was independently carried out three times. (B) Disruption of slc45a2 in founders. (Left) Representative phenotypes of slc45a2-disrupted embryos using Cas9 mRNA and sgRNA. Phenotypes were classified into four groups as described for tyr phenotypes. Severe phenotype was near complete pigmentation loss. (Right) Frequencies of slc45a2-disrupted phenotypes from three independent experiments. (C) Disruption of ltk in founders. (Left) Representative phenotypes of ltk-disrupted tadpoles using Cas9 mRNA and sgRNA. Phenotypes were classified into three groups: full, the loss of iridescence in both eyes; half, the loss of iridescence in either eye; and normal, no alteration in iridescence in both eyes. (Right) Frequencies of ltk-disrupted phenotypes from two independent experiments. Total numbers of individuals are shown at the top of each graph. In vitro fertilization (IVF) indicates control embryos without injection |
|
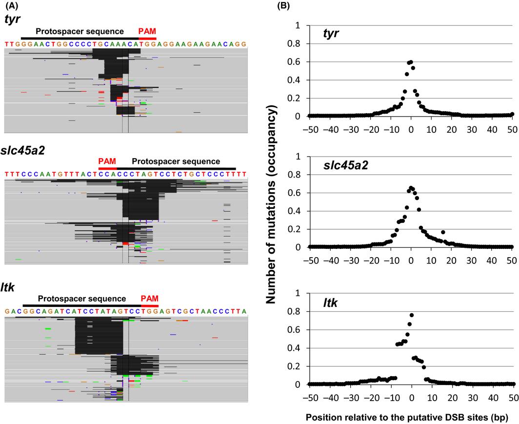
Figure 2. Amplicon sequencing analysis of on-target sites in founder animals. (A) Representative Integrative Genomics Viewer (IGV) images at each target site. Deletions, insertions and base substitutions are indicated by black, purple and other four color (red, blue, green and ocher) bars, respectively. (B) Positions of mutations at the tyr, slc45a2 and ltk target sites. The horizontal and vertical axes indicate the relative positions from the predicted cut site, 3 bp upstream of protospacer-adjacent motifs (PAMs) and the occupancy rate of mutant alleles to the total reads at each base position, respectively. The number of mutations was counted by IGV tools. |
|
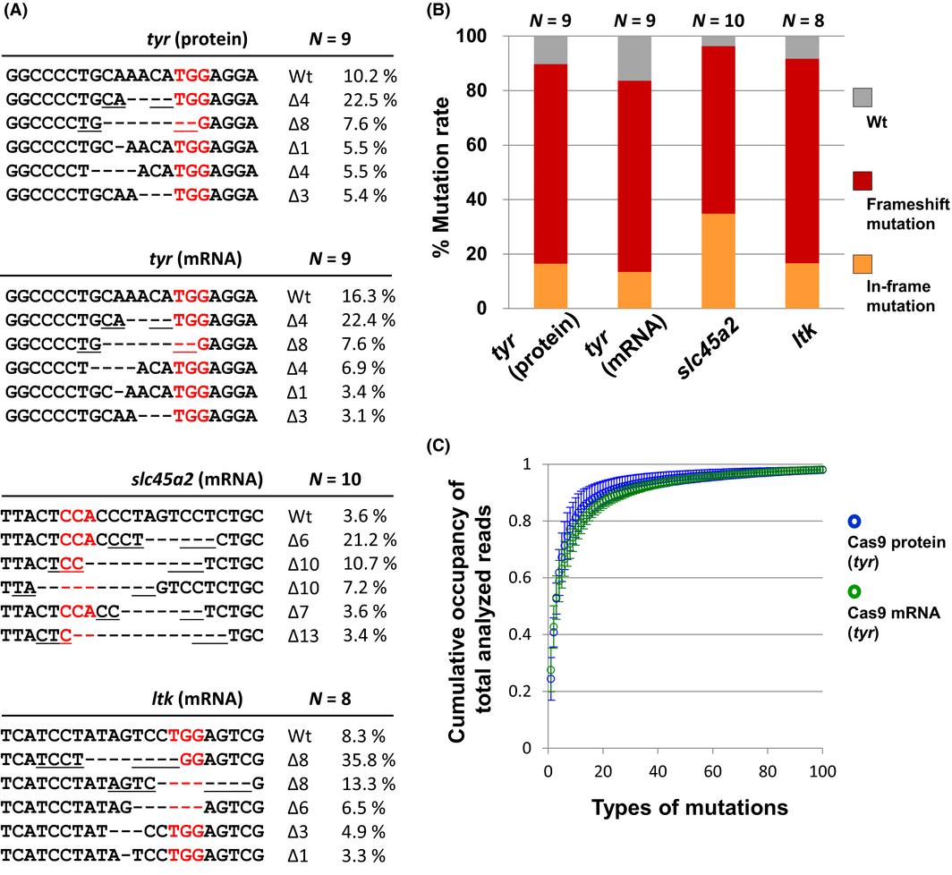
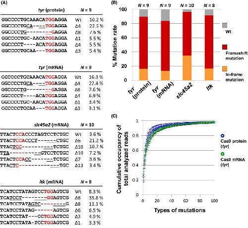
Figure 3. Traits of somatic mutations induced by CRISPR-Cas9 in the founder phenotypes. (A) The five most frequent mutant alleles among of tyr, slc45a2 and ltk in severe phenotypes. The total numbers of individuals are shown at the top of each graph. Percentages of each mutant allele to total reads are shown to the right. Protospacer-adjacent motifs (PAMs) and microhomologous sequences are indicated by red letters and underscores, respectively. Deletions are indicated by dashes. High-frequency mutant alleles were likely to have microhomologous sequences near the predicted double-stranded break (DSB) sites. (B) In-frame and frameshift mutation rates from tyr, slc45a2 and ltk in severe phenotypes. Somatic mutation rate of slc45a2 reached over 95%. Over 80% of somatic mutations were frameshift mutations in tyr and ltk. The total numbers of individuals are shown at the top of each graph. (C) Comparison of mosaicism of tyr somatic mutations between injection of Cas9 protein or Cas9 mRNA with sgRNA. Cumulative occupancy of types of tyr-mutant alleles in total analyzed reads was calculated in Cas9 protein- or mRNA-injected embryos with severe phenotypes. Fewer types of mutations imply lower mosaicism. Data points represent the mean ± SD of nine individuals in each group. The mosaicism of Cas9 protein-injected embryos was slightly lower than that of the Cas9 mRNA-injected group; however, the significant difference was marginal between both forms. These results were obtained from CIGAR strings of each allele using a custom R script. |
|
Figure 4. Genotyping of founders with different phenotypes with RFLP analyses. (A) A schematic of restriction enzyme-RFLP (RE-RFLP) and RNA-guided engineered nuclease-RFLP (RGEN-RFLP) analysis. (B) Estimation of somatic mutation rates of the target alleles in each phenotype. PCR products of tyr and ltk were cleaved by Cas9 protein with sgRNAs in vitro. PCR products of slc45a2 were cleaved by BfaI. Cleaved fragments were analyzed by electrophoresis (MultiNA system; Shimadzu). Upper and lower images show Cas9 protein or BfaI (+) and (â) gel images converted from electropherograms. PCR products of target regions are shown by black arrowheads. Colored arrowheads indicate cleaved products by Cas9 or BfaI. Some extra bands were observed and thought to be large deletions and insertions. The mutation rates were calculated from the molarity of the uncleaved bands (black arrowheads and other extra bands) and the larger cleaved fragments (blue arrowheads). Wt, wild type; W, weak phenotype; M, moderate phenotype; S, severe phenotype; PS, severe phenotype by Cas9 protein injection; H, half phenotype; F, full phenotype. Full scan images of RFLP analyses are shown in Figs S5âS8 in Supporting Information. |
|
Figure 6. Detection of off-target activity by heteroduplex mobility assay (HMA). (Left) Putative off-target sequences of tyr, slc45a2 and ltk are aligned below the on-targets. The protospacer-adjacent motif (PAM) sequences and mismatch bases are shown as red and blue-small characters, respectively. (Right) Gel images converted from electropherograms of five off-target sites of each gene analyzed by HMA. On and OT mean on-target and off-target sites, respectively. Note that sgRNA targeting slc45a2 has two mismatches at the 5â² of the protospacer sequence (underscored). An asterisk in slc45a2 OT2 indicates a faint band. Abbreviations; Wt, wild type; S, severe phenotype. |
|
Figure 7. Example of target gene analysis according to our workflow. We designed an sgRNA targeting activin receptor-like kinase 2 (alk2). (A) Representative phenotypes produced by Cas9 mRNA and sgRNA (upper panel). Most phenotypes exhibited a partial loss of ventral fin tissue accompanied by the hypertrophic anus. Normal means no alteration in the ventral fin or anus. The total numbers of individuals are shown at the top of each graph. In vitro fertilization (IVF) indicates control embryos without injection. Frequencies of alk2-disrupted phenotypes from three independent experiments are shown in under panel. (B) RGEN-RFLP analysis of somatic mutation rates. (C) Sanger DNA sequencing of somatic mutation alleles from five phenotypes. In total, 107 clones were sequenced. (D) Off-target analysis using heteroduplex mobility assay (HMA). Wt, wild type; P, phenotype. |
|
Figure S2. Phenocopy of tyr using Cas9 mRNA with another sgRNA in X. tropicalis founders and somatic mutation analysis using HMA. (A) Schematic of the genomic structure of the tyr gene and sgRNA targeting sites. Coding and untranslated exons are shown as yellow and cream coloured boxes, respectively. One (sgRNA1) was originally used in the main study, the other (sgRNA2) was made by shifting upstream from the original target site to confirm the resulting phenotypes. sgRNA target protospacer sequences are shown by pink letters and PAM sequences are highlighted in red boxes.(B) Disruption of tyr by sgRNA2 in founders. In vitro fertilisation (IVF) control embryos and representative phenotypes of tyr-disrupted embryos are shown (Asterisks). (C) Detection of targeted mutagenesis using HMA. Arrowheads and brackets indicate homoduplex and heteroduplex bands, respectively. Abbreviation; Wt, wild type. |
|
Figure 5. Correlation between somatic mutation rates determined by RFLP and amplicon sequencing analyses. The results of RE or RGEN-RFLP analysis were plotted against those of amplicon sequencing from tyr (N = 37)- and slc45a2 (N = 30)-disrupted animals with various phenotypes. In the case of slc45a2, both RGEN-RFLP and RE-digested RFLP were analyzed in parallel. Somatic mutation rates estimated by RFLP analyses exhibited a strong correlation with those determined by amplicon sequencing. In the case of ltk, although we could not statistically evaluate the association because of biased sampling (half and full phenotypes, N = 14), the results also indicate a positive association. R2 is the square of the Pearson correlation coefficient. |