Click here to close
Hello! We notice that you are using Internet Explorer, which is not supported by Xenbase and may cause the site to display incorrectly.
We suggest using a current version of Chrome,
FireFox, or Safari.
???displayArticle.abstract???
What cellular and network properties allow reliable neuronal rhythm generation or firing that can be started and stopped by brief synaptic inputs? We investigate rhythmic activity in an electrically-coupled population of brainstem neurons driving swimming locomotion in young frog tadpoles, and how activity is switched on and off by brief sensory stimulation. We build a computational model of 30 electrically-coupled conditional pacemaker neurons on one side of the tadpolehindbrain and spinal cord. Based on experimental estimates for neuron properties, population sizes, synapse strengths and connections, we show that: long-lasting, mutual, glutamatergic excitation between the neurons allows the network to sustain rhythmic pacemaker firing at swimming frequencies following brief synaptic excitation; activity persists but rhythm breaks down without electrical coupling; NMDA voltage-dependency doubles the range of synaptic feedback strengths generating sustained rhythm. The network can be switched on and off at short latency by brief synaptic excitation and inhibition. We demonstrate that a population of generic Hodgkin-Huxley type neurons coupled by glutamatergic excitatory feedback can generate sustained asynchronous firing switched on and off synaptically. We conclude that networks of neurons with NMDAR mediated feedback excitation can generate self-sustained activity following brief synaptic excitation. The frequency of activity is limited by the kinetics of the neuron membrane channels and can be stopped by brief inhibitory input. Network activity can be rhythmic at lower frequencies if the neurons are electrically coupled. Our key finding is that excitatory synaptic feedback within a population of neurons can produce switchable, stable, sustained firing without synaptic inhibition.
Fig 1. The hatchling tadpoleCNS with a population of electrically-coupled dIN neurons.(A) Top view diagram of tadpole showing skin (blue), swimming muscles (pink), and CNS with hindbrain and spinal cord. The CNS region able to generate swimming rhythm when isolated (grey) contains a population of â¼30 dINs (brown) on each side. (B) On each side of the nervous system, the electrically-coupled population of ~30 dINs in the isolated region make excitatory feedback NMDAR synapses onto each other.
Fig 2. A simple generative model of spike times for a single tIN.(A) The probability distribution of a single tIN firing different numbers of spikes at levels of head-skin stimulation. (B) The times of the spikes measured experimentally are shown as coloured crosses and the means and standard deviations (μk and σk) used to generate the spike times of a model tIN. Means are shown as coloured circles, standard deviations are shown as horizontal error bars.
Fig 3. Perfusing NMDA onto the dIN population model.(A) The population of electrically-coupled dINs, onto which NMDA was perfused. (B) In life, perfusion of NMDA onto a dIN causes depolarisation and repetitive firing (black traces from Fig 2 in Li et al., 2010 [19]) where hatched bar denotes NMDA perfusion. Red box shows region expanded below. (C) Similar firing is seen in a model dIN (blue trace) where green line shows the NMDA activation reaching a maximum conductance of 1 nS. (D) Current-voltage curve of a single model dIN NMDA synapse, with (yellow) and without (pink) voltage dependence. (E) The steady state membrane potentials of dINs as a function of NMDAR conductance (with sodium channel conductance set to zero to prevent firing) with and without voltage dependency of the NMDAR as in D. (FâH) The response of the network of 30 dINs to NMDA perfusion with (F) and without (G) voltage dependency. Top: somatic membrane voltages (all dINs overlapped), middle: somatic membrane voltage of dIN number 15, bottom: conductance of NMDAR synaptic channels. (H) Plots of dIN firing frequency vs NMDAR conductance with (yellow) and without (pink) voltage dependence. Grey bar shows synaptic strength used in plots F and G (7.5nS). Blue bar shows estimated total synaptic conductance to a neuron during swimming, based on voltage clamp recordings (0.6â1.5nS). Green area shows the range of swimming frequencies observed in the tadpole.
Fig 4. Summed conductance of feedback NMDAR synapses as a function of frequency.(A) Spike trains of different frequencies were delivered to a model NMDAR synapse with a closing time of 80 ms, and the maximum conductance recorded experimentally. (B) Faster spike trains produced a larger maximum conductance. At the frequencies of tadpole swimming, the conductances did not rise above ~3 times the conductance of a single NMDAR synaptic event (yellow trace).
Fig 5. The response of a dIN network with feedback glutamate excitation to brief sensory excitation.(A) The network of 30 electrically-coupled dINs excited by sensory pathway tINs and with feedback glutamatergic synapses. (B) The conductance time-courses of the feedback dIN excitation with faster AMPAR (magenta) and slower NMDAR (green) components. (C) The resulting combined dIN to dIN EPSP. (DâF) Response to sensory input from tINs at 100 ms. (D) The conductance of sensory synapses onto one dIN (magenta: AMPAR, green: NMDAR) and summed NMDAR conductance from dIN feedback (blue). (E) After firing once to sensory input from the tINs, the dIN network shows rhythmic activity within the tadpole frequency range driven by feedback NMDAR excitation (0.11nS/synapse). (F) A single dIN voltage trace from E. (G) The effect of dIN to dIN NMDA feedback conductance on dIN firing frequency (conductance values are for a single dIN to dIN synapse). Rhythmic firing at physiologically observed frequencies is observed (green area). At low levels of synaptic strength, swimming is not reliable (red area, I). (H) At higher levels of feedback synaptic strength (0.15 nS/synapse) firing is outside normal tadpole range. (I) At lower feedback strengths (0.07nS/synapse) rhythmic firing cannot self-sustain and activity ceases after a few cycles.
Fig 6. Switching off the swimming network using synaptic inhibition.(A) The dIN network with MHRs to inhibit all dINs synchronously. (B) The model GABA-A IPSP in a dIN (light grey, offset by 10 mV) matches the time-course of recorded MHR IPSP in a spinal neuron (black; Perrins et al. (2002) [29]). (C) Sensory activated rhythm generation in the dIN network (lower voltages traces), is turned off at 700 ms by five IPSPs from the MHR pathway (red conductance trace) in each dIN. (D, E). A single inhibitory synaptic event delivered to all the dINs simultaneously could delay (D) or terminate firing (E). Lower red traces show the inhibitory conductances onto a single dIN. (F) Stopping became more reliable as inhibition was made longer.
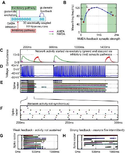
Fig 7. Generalising the feedback excitation activity generation mechanism.(A) The network with HH neurons replacing dINs (on/off; 100 ms/300 ms, 600 ms/1400 ms). (B) The effect of synaptic feedback strength on neuron firing (green shows regions of unstable firing). (C—F) Network activity can be switched on and off by brief synaptic input. (C) Shows the excitatory (green: NMDA, magenta: AMPA) and inhibitory (red) input to the network. (D) Voltage trace of activity in one neuron. (E—F) Shows a raster plot of action potential times for every 5th neuron in the network. (G—H) Raster plots of 10 neurons in a network with excitation at 100ms and without inhibition. (G) When feedback conductance was too low (gpeak = 0.15 nS); the network was unable to sustain rhythm. (left, green region of B). (G) When NMDA feedback strength was too high (gpeak = 2 nS), firing became unreliable.
Aiken,
Xenopus embryonic spinal neurons recorded in situ with patch-clamp electrodes--conditional oscillators after all?
2003, Pubmed,
Xenbase
Aiken,
Xenopus embryonic spinal neurons recorded in situ with patch-clamp electrodes--conditional oscillators after all?
2003,
Pubmed
,
Xenbase Aksay,
Functional dissection of circuitry in a neural integrator.
2007,
Pubmed Angstadt,
Mechanisms of postinhibitory rebound and its modulation by serotonin in excitatory swim motor neurons of the medicinal leech.
2005,
Pubmed Arbas,
Ionic conductances underlying the activity of interneurons that control heartbeat in the medicinal leech.
1987,
Pubmed Arbas,
Slow oscillations of membrane potential in interneurons that control heartbeat in the medicinal leech.
1987,
Pubmed Arshavsky,
Cellular and network properties in the functioning of the nervous system: from central pattern generators to cognition.
2003,
Pubmed Baginskas,
The H-current secures action potential transmission at high frequencies in rat cerebellar parallel fibers.
2009,
Pubmed Bertrand,
Postinhibitory rebound during locomotor-like activity in neonatal rat motoneurons in vitro.
1998,
Pubmed Boothby,
The stopping response of Xenopus laevis embryos: behaviour, development and physiology.
1992,
Pubmed
,
Xenbase Brown,
On the nature of the fundamental activity of the nervous centres; together with an analysis of the conditioning of rhythmic activity in progression, and a theory of the evolution of function in the nervous system.
1914,
Pubmed Buhl,
The role of a trigeminal sensory nucleus in the initiation of locomotion.
2012,
Pubmed
,
Xenbase Calin-Jageman,
Parameter space analysis suggests multi-site plasticity contributes to motor pattern initiation in Tritonia.
2007,
Pubmed Connor,
Prediction of repetitive firing behaviour from voltage clamp data on an isolated neurone soma.
1971,
Pubmed Dale,
Coordinated motor activity in simulated spinal networks emerges from simple biologically plausible rules of connectivity.
2003,
Pubmed
,
Xenbase Dale,
Dual-component amino-acid-mediated synaptic potentials: excitatory drive for swimming in Xenopus embryos.
1985,
Pubmed
,
Xenbase Dale,
Experimentally derived model for the locomotor pattern generator in the Xenopus embryo.
1995,
Pubmed
,
Xenbase Di Prisco,
Role of sensory-evoked NMDA plateau potentials in the initiation of locomotion.
1997,
Pubmed Faisal,
Stochastic simulations on the reliability of action potential propagation in thin axons.
2007,
Pubmed Feldman,
Breathing: rhythmicity, plasticity, chemosensitivity.
2003,
Pubmed Garcia,
Chapter 3--networks within networks: the neuronal control of breathing.
2011,
Pubmed Getting,
Mechanisms of pattern generation underlying swimming in Tritonia. II. Network reconstruction.
1983,
Pubmed Goulding,
Circuits controlling vertebrate locomotion: moving in a new direction.
2009,
Pubmed Grillner,
Central pattern generators for locomotion, with special reference to vertebrates.
1985,
Pubmed Grillner,
Bridging the gap - from ion channels to networks and behaviour.
1999,
Pubmed HODGKIN,
A quantitative description of membrane current and its application to conduction and excitation in nerve.
1952,
Pubmed Hull,
morphforge: a toolbox for simulating small networks of biologically detailed neurons in Python.
2013,
Pubmed Hull,
Modelling the Effects of Electrical Coupling between Unmyelinated Axons of Brainstem Neurons Controlling Rhythmic Activity.
2015,
Pubmed
,
Xenbase Ijspeert,
A connectionist central pattern generator for the aquatic and terrestrial gaits of a simulated salamander.
2001,
Pubmed Kahn,
The neuromuscular basis of swimming movements in embryos of the amphibian Xenopus laevis.
1982,
Pubmed
,
Xenbase Kress,
High threshold, proximal initiation, and slow conduction velocity of action potentials in dentate granule neuron mossy fibers.
2008,
Pubmed Kristan,
Neuronal control of leech behavior.
2005,
Pubmed Li,
Selective Gating of Neuronal Activity by Intrinsic Properties in Distinct Motor Rhythms.
2015,
Pubmed
,
Xenbase Li,
The control of locomotor frequency by excitation and inhibition.
2012,
Pubmed
,
Xenbase Li,
Specific brainstem neurons switch each other into pacemaker mode to drive movement by activating NMDA receptors.
2010,
Pubmed
,
Xenbase Li,
Defining classes of spinal interneuron and their axonal projections in hatchling Xenopus laevis tadpoles.
2001,
Pubmed
,
Xenbase Li,
Persistent responses to brief stimuli: feedback excitation among brainstem neurons.
2006,
Pubmed
,
Xenbase Li,
Locomotor rhythm maintenance: electrical coupling among premotor excitatory interneurons in the brainstem and spinal cord of young Xenopus tadpoles.
2009,
Pubmed
,
Xenbase Major,
Persistent neural activity: prevalence and mechanisms.
2004,
Pubmed Marder,
Principles of rhythmic motor pattern generation.
1996,
Pubmed Moult,
Fast silencing reveals a lost role for reciprocal inhibition in locomotion.
2013,
Pubmed
,
Xenbase Nakamura,
Generation of masticatory rhythm in the brainstem.
1995,
Pubmed Nowak,
Magnesium gates glutamate-activated channels in mouse central neurones.
,
Pubmed Pace,
Role of persistent sodium current in mouse preBötzinger Complex neurons and respiratory rhythm generation.
2007,
Pubmed Perge,
Why do axons differ in caliber?
2012,
Pubmed Perkel,
Motor pattern production in reciprocally inhibitory neurons exhibiting postinhibitory rebound.
1974,
Pubmed Perrins,
Sensory activation and role of inhibitory reticulospinal neurons that stop swimming in hatchling frog tadpoles.
2002,
Pubmed
,
Xenbase Roberts,
Mutual Re-excitation with Post-Inhibitory Rebound: A Simulation Study on the Mechanisms for Locomotor Rhythm Generation in the Spinal Cord of Xenopus Embryos.
1990,
Pubmed
,
Xenbase Roberts,
How neurons generate behavior in a hatchling amphibian tadpole: an outline.
2010,
Pubmed
,
Xenbase Satterlie,
Reciprocal inhibition and postinhibitory rebound produce reverberation in a locomotor pattern generator.
1985,
Pubmed Sautois,
Role of type-specific neuron properties in a spinal cord motor network.
2007,
Pubmed Selverston,
Invertebrate central pattern generator circuits.
2010,
Pubmed Smetana,
A parallel cholinergic brainstem pathway for enhancing locomotor drive.
2010,
Pubmed Soffe,
Defining the excitatory neurons that drive the locomotor rhythm in a simple vertebrate: insights into the origin of reticulospinal control.
2009,
Pubmed
,
Xenbase Soffe,
Roles of Glycinergic Inhibition and N-Methyl-D-Aspartate Receptor Mediated Excitation in the Locomotor Rhythmicity of One Half of the Xenopus Embryo Central Nervous System.
1989,
Pubmed
,
Xenbase Tabak,
Simulation and parameter estimation study of a simple neuronal model of rhythm generation: role of NMDA and non-NMDA receptors.
1998,
Pubmed
,
Xenbase Tazerart,
The persistent sodium current generates pacemaker activities in the central pattern generator for locomotion and regulates the locomotor rhythm.
2008,
Pubmed Tunstall,
Modelling inter-segmental coordination of neuronal oscillators: synaptic mechanisms for uni-directional coupling during swimming in Xenopus tadpoles.
2002,
Pubmed
,
Xenbase West,
A demonstration of hippocampal mossy fiber axon morphology using the anterograde transport of horseradish peroxidase.
1982,
Pubmed Winlove,
Pharmacology of currents underlying the different firing patterns of spinal sensory neurons and interneurons identified in vivo using multivariate analysis.
2011,
Pubmed
,
Xenbase Winlove,
The firing patterns of spinal neurons: in situ patch-clamp recordings reveal a key role for potassium currents.
2012,
Pubmed
,
Xenbase Wolf,
Non-linear summation of excitatory synaptic inputs to small neurones: a case study in spinal motoneurones of the young Xenopus tadpole.
1998,
Pubmed
,
Xenbase Zhong,
Persistent sodium currents participate in fictive locomotion generation in neonatal mouse spinal cord.
2007,
Pubmed