Click here to close
Hello! We notice that you are using Internet Explorer, which is not supported by Xenbase and may cause the site to display incorrectly.
We suggest using a current version of Chrome,
FireFox, or Safari.
???displayArticle.abstract???
The kinetochore is often depicted as having a disk-like architecture in which the outer layer of proteins, which engage microtubules and control checkpoint signaling, are built on a static inner layer directly linked to CENP-A chromatin. Here, applying three-dimensional (3D) structural illumination microscopy (SIM) and stochastic optical reconstruction microscopy (STORM) to Xenopus egg extracts and tissue culture cells, we report various distribution patterns of inner and outer kinetochore proteins. In egg extracts, a configuration in which outer kinetochore proteins surround the periphery of CENP-A chromatin is common, forming an ∼200-nm ring-like organization that may engage a bundle of microtubule ends. Similar rings are observed in Xenopus tissue culture cells at a lower frequency but are enriched in conditions in which the spindle is disorganized. Although rings are rare in human cells, the distribution of both inner and outer kinetochore proteins elongates in the absence of microtubule attachment in a manner dependent on Aurora B. We propose a model in which the 3D organization of both the outer and inner kinetochore regions respond to the progression from lateral to end-on microtubule attachments by coalescing into a tight disk from less uniform distributions early in prometaphase.
FIGURE 1:. Superresolution imaging of kinetochore proteins in Xenopus egg extracts. (A) Bipolar spindle assembled in Xenopus egg extract, imaged using conventional wide-field deconvolution microscopy. Scale bar, 1 μm. (B) Comparison of images of the same spindle shown in A produced using conventional deconvolution (left) and SIM (middle). Scale bars, 1 μm. Higher-magnification images of single kinetochores shown with intensity scaling from 0 to the maximum value in each image; scale bars, 0.2 μm. Line scans corresponding to the dotted yellow line in each are shown below. (C) Kinetochores from samples as in A and B imaged using direct STORM. (D) Bub1 (magenta) and CENP-A (green) on a metaphase spindle. Images were produced using conventional deconvolution (left) and SIM (right). Scale bars, 1 μm. (E) Intensity plots for the yellow dotted lines in D in which values are normalized separately to 100 for the maximum intensity in each channel.
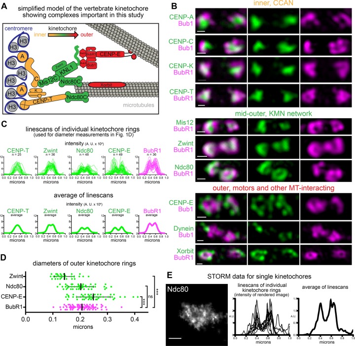
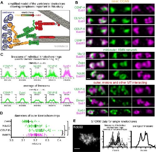
FIGURE 2:. Systematic imaging of kinetochore proteins in Xenopus egg extracts. (A) Schematic of Xenopus kinetochore components emphasizing their location relative to the centromere (inner) and microtubule (outer). (B) SIM images of pairs of sister kinetochores, indicated as inner and outer kinetochore components (green), costained with Bub1 or BubR1 (magenta). Scale bars, 0.2 μm. (C) Line scans of kinetochores with ring-shaped BubR1 stained as in B. Top, overlays; bottom, average intensity. Average BubR1 line scan from Zwint-stained kinetochores. (D) Ring diameters calculated by interpolating individual line scans from C using cubic splines and finding the distances between the two intensity peaks. Each point represents an independent diameter measurement of one kinetochore; mean and SD are shown in black. Mann–Whitney test: ***p < 0.0001; ns, p = 0.4 (n = 30, 48, 48, and 90 for Zwint, Ndc80, CENP-E, and BubR1, respectively). (E) Kinetochores stained for Ndc80 and imaged with STORM (left; scale bar, 0.2 μm); individual (middle) and average (right) line scans generated for ring-shaped kinetochores.
FIGURE 3:. Kinetochore rings may engage a hollow bundle of microtubules but do not depend on microtubules. (A, B) Spindles assembled in the presence of Alexa 488–labeled EB1 and incubated on ice for 2 min (scale bar, 1 μm). Pairs of sister kinetochores are shown at higher magnification (scale bars, 0.2 μm), with locations indicated by white boxes. (C, D) Mitotic chromosomes assembled in extract treated with 33 mM nocodazole to depolymerize all microtubules (scale bar, 1 μm). Pairs of sister kinetochores are shown at higher magnification (scale bars, 0.2 μm), with locations indicated by arrowheads. All images are maximum-intensity projections of SIM data. (E) Lines scans of ring-shaped Ndc80 signals in nocodazole-treated extract. Top, overlays; bottom, average intensity.
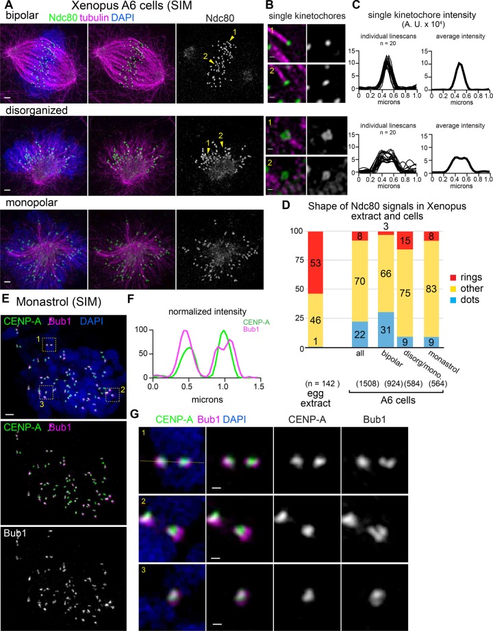
FIGURE 4:. Diverse kinetochore configurations, including rings, are also seen in Xenopus cells. (A, B) Xenopus A6 kidney cells were synchronized using RO-3306, released into medium containing MG132, and processed for immunofluorescence and classified based on spindle morphology (scale bars, 1 μm). Single kinetochores and adjacent microtubules are shown at higher magnification (scale bars, 0.2 μm). Locations of single kinetochores are indicated by numbered yellow arrowheads. (C) The 1-μm line scans of individual kinetochores were overlaid (left) or averaged (right) to illustrate the difference in the ring-like kinetochore configurations seen in disorganized and monopolar spindles. (D) Quantification of kinetochore shapes in Xenopus extract and A6 cells. (E) Xenopus A6 cells were treated with monastrol and processed for immunofluorescence (scale bar, 1 μm). Locations of higher-magnification images of kinetochores are indicated by numbered yellow boxes. (F, G) Higher-magnification images of CENP-A and Bub1 staining in sister kinetochores (scale bars, 0.2 μm); line scan indicated by the dotted yellow line in G. All images are maximum-intensity projections of SIM data.
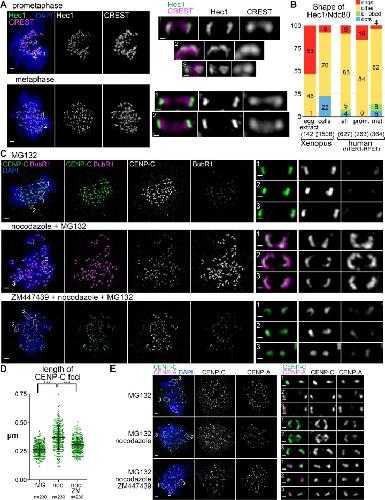
FIGURE 5:. Centromere and core kinetochore configurations are both sensitive to microtubule attachment status. (A) hTERT-RPE1 cells in prometaphase and metaphase. Locations of higher- magnification images of sister kinetochore pairs (scale bars, 0.2 μm) indicated by boxes. (B) Quantification of kinetochore shapes in human cells and Xenopus (C–E) hTERT-RPE1 cells arrested in mitosis for 4 h in the presence or absence of nocodazole and ZM447439 (scale bars, 1 μm). Locations of higher-magnification images of sister kinetochore pairs (scale bars, 0.2 μm) indicated by boxes. Quantification of CENP-C foci lengths from nuclei in C is shown in D.
Ando,
CENP-A, -B, and -C chromatin complex that contains the I-type alpha-satellite array constitutes the prekinetochore in HeLa cells.
2002, Pubmed
Ando,
CENP-A, -B, and -C chromatin complex that contains the I-type alpha-satellite array constitutes the prekinetochore in HeLa cells.
2002,
Pubmed Chen,
BubR1 is essential for kinetochore localization of other spindle checkpoint proteins and its phosphorylation requires Mad1.
2002,
Pubmed
,
Xenbase Chen,
Spindle checkpoint protein Xmad1 recruits Xmad2 to unattached kinetochores.
1998,
Pubmed
,
Xenbase Cimini,
Merotelic kinetochore orientation is a major mechanism of aneuploidy in mitotic mammalian tissue cells.
2001,
Pubmed Desai,
The use of Xenopus egg extracts to study mitotic spindle assembly and function in vitro.
1999,
Pubmed
,
Xenbase Dong,
The outer plate in vertebrate kinetochores is a flexible network with multiple microtubule interactions.
2007,
Pubmed Dumont,
A kinetochore-independent mechanism drives anaphase chromosome separation during acentrosomal meiosis.
2010,
Pubmed Foley,
Microtubule attachment and spindle assembly checkpoint signalling at the kinetochore.
2013,
Pubmed Funabiki,
The Xenopus chromokinesin Xkid is essential for metaphase chromosome alignment and must be degraded to allow anaphase chromosome movement.
2000,
Pubmed
,
Xenbase Haase,
A 3D map of the yeast kinetochore reveals the presence of core and accessory centromere-specific histone.
2013,
Pubmed Hoffman,
Microtubule-dependent changes in assembly of microtubule motor proteins and mitotic spindle checkpoint proteins at PtK1 kinetochores.
2001,
Pubmed Kapoor,
Chromosomes can congress to the metaphase plate before biorientation.
2006,
Pubmed Knowlton,
Aurora B is enriched at merotelic attachment sites, where it regulates MCAK.
2006,
Pubmed
,
Xenbase Maddox,
Direct observation of microtubule dynamics at kinetochores in Xenopus extract spindles: implications for spindle mechanics.
2003,
Pubmed
,
Xenbase Magidson,
Adaptive changes in the kinetochore architecture facilitate proper spindle assembly.
2015,
Pubmed Magidson,
Unattached kinetochores rather than intrakinetochore tension arrest mitosis in taxol-treated cells.
2016,
Pubmed McEwen,
A new look at kinetochore structure in vertebrate somatic cells using high-pressure freezing and freeze substitution.
1998,
Pubmed McIntosh,
Conserved and divergent features of kinetochores and spindle microtubule ends from five species.
2013,
Pubmed McIntosh,
Fibrils connect microtubule tips with kinetochores: a mechanism to couple tubulin dynamics to chromosome motion.
2008,
Pubmed Murray,
Cell cycle extracts.
1991,
Pubmed Muscat,
Kinetochore-independent chromosome segregation driven by lateral microtubule bundles.
2015,
Pubmed O'Connell,
Kinetochore flexibility: creating a dynamic chromosome-spindle interface.
2012,
Pubmed Ohi,
An inner centromere protein that stimulates the microtubule depolymerizing activity of a KinI kinesin.
2003,
Pubmed
,
Xenbase Ovesný,
ThunderSTORM: a comprehensive ImageJ plug-in for PALM and STORM data analysis and super-resolution imaging.
2014,
Pubmed Perpelescu,
The ABCs of CENPs.
2011,
Pubmed Ribeiro,
A super-resolution map of the vertebrate kinetochore.
2010,
Pubmed Rieder,
Kinetochores are transported poleward along a single astral microtubule during chromosome attachment to the spindle in newt lung cells.
1990,
Pubmed Sacristan,
Joined at the hip: kinetochores, microtubules, and spindle assembly checkpoint signaling.
2015,
Pubmed Sampath,
The chromosomal passenger complex is required for chromatin-induced microtubule stabilization and spindle assembly.
2004,
Pubmed
,
Xenbase Santaguida,
The life and miracles of kinetochores.
2009,
Pubmed Schermelleh,
Subdiffraction multicolor imaging of the nuclear periphery with 3D structured illumination microscopy.
2008,
Pubmed Sharp-Baker,
Spindle checkpoint protein Bub1 is required for kinetochore localization of Mad1, Mad2, Bub3, and CENP-E, independently of its kinase activity.
2001,
Pubmed
,
Xenbase Silió,
KNL1-Bubs and RZZ Provide Two Separable Pathways for Checkpoint Activation at Human Kinetochores.
2015,
Pubmed Suzuki,
The architecture of CCAN proteins creates a structural integrity to resist spindle forces and achieve proper Intrakinetochore stretch.
2014,
Pubmed Suzuki,
Spindle microtubules generate tension-dependent changes in the distribution of inner kinetochore proteins.
2011,
Pubmed Thrower,
Modulation of CENP-E organization at kinetochores by spindle microtubule attachment.
1996,
Pubmed Tirnauer,
EB1-microtubule interactions in Xenopus egg extracts: role of EB1 in microtubule stabilization and mechanisms of targeting to microtubules.
2002,
Pubmed
,
Xenbase Varma,
Spindle assembly checkpoint proteins are positioned close to core microtubule attachment sites at kinetochores.
2013,
Pubmed Varma,
The KMN protein network--chief conductors of the kinetochore orchestra.
2012,
Pubmed Wan,
Protein architecture of the human kinetochore microtubule attachment site.
2009,
Pubmed Westhorpe,
Functions of the centromere and kinetochore in chromosome segregation.
2013,
Pubmed Wignall,
Lateral microtubule bundles promote chromosome alignment during acentrosomal oocyte meiosis.
2009,
Pubmed Wood,
CENP-E is a plus end-directed kinetochore motor required for metaphase chromosome alignment.
1997,
Pubmed
,
Xenbase Wynne,
Kinetochore function is controlled by a phospho-dependent coexpansion of inner and outer components.
2015,
Pubmed
,
Xenbase Zaytsev,
Accurate phosphoregulation of kinetochore-microtubule affinity requires unconstrained molecular interactions.
2014,
Pubmed Zinkowski,
The centromere-kinetochore complex: a repeat subunit model.
1991,
Pubmed