Click here to close
Hello! We notice that you are using Internet Explorer, which is not supported by Xenbase and may cause the site to display incorrectly.
We suggest using a current version of Chrome,
FireFox, or Safari.
???displayArticle.abstract???
Bipolar spindle assembly in the vertebrate oocyte relies on a self-organization chromosome-dependent pathway. Upon fertilization, the male gamete provides a centrosome, and the first and subsequent embryonic divisions occur in the presence of duplicated centrosomes that act as dominant microtubule organizing centres (MTOCs). The transition from meiosis to embryonic mitosis involves a necessary adaptation to integrate the dominant chromosome-dependent pathway with the centrosomes to form the bipolar spindle. Here, we took advantage of the Xenopus laevis egg extract system to mimic in vitro the assembly of the first embryonic spindle and investigate the respective contributions of the centrosome and the chromosome-dependent pathway to the kinetics of the spindle bipolarization. We found that centrosomes control the transition from the meiotic to the mitotic spindle assembly mechanism. By defining the kinetics of spindle bipolarization, the centrosomes ensure their own positioning to each spindle pole and thereby their essential correct inheritance to the two first daughter cells of the embryo for the development of a healthy organism.
Fig.1. The kinetics of spindle bipolarization do not correspond to the kinetics of the individual microtubule assembly pathways. (A) Schematic representation of the phases of Xenopus laevis oocyte maturation, fertilization and first embryonic division, and the corresponding egg extract manipulations for the experiments shown in BâD. The Xenopus spermnucleus provides chromosomes (blue) and a single centrosome (red dot). (Top) Upon stimulation with progesterone, the stage-6 oocyte in the female undergoes maturation (meiosis I and II). The egg is laid, naturally arrested with CSF in metaphase of meiosis II. Because the oocyte has no centrosomes, the meiosis I and II spindles self-organize around the chromosomes. Fertilization triggers the internal release of Ca2+ in the egg that exits meiosis and enters into interphase in the presence of the male chromosomes and a single centrosome. After DNA replication and the duplication of the male centrosome, the first embryonic spindle assembles, integrating the activity of the duplicated male centrosomes and the chromosomal microtubule assembly pathway. Chromosome-dependent microtubules are in green and centrosomal microtubules are in red. The two polar bodies resulting from the asymmetric meiotic divisions are shown in blue. (Bottom) The eggs arrested in metaphase of meiosis II are collected and crushed using centrifugation to obtain the undiluted cytoplasm that does not contain chromosomes and centrosomes. This is called CSF-arrested egg extract. Addition of Ca2+ releases the CSF arrest. During interphase, the exogenously added sperm chromosomes replicate and their associated centrosome duplicates, mimicking the events occurring upon natural egg fertilization. Entry into mitosis is then triggered by addition of a small volume of CSF extract; this M-phase extract is called âcycled extractâ. The process of spindle assembly in the eggcytoplasm in the presence of the male replicated chromosomes and the associated duplicated centrosomes mimics the first embryonic spindle assembly in the embryo. The CSF extract can also be supplemented with purified components (human purified centrosomes, Xenopus sperm nuclei or Ran-GTP purified protein) to follow individually or in combination the different pathways of microtubule assembly in the M-phase eggcytoplasm. (B) Spindle assembly in cycled egg extracts goes through a monopolar intermediate. (Top) Representative images and schematic representation of the mitotic structures found at the indicated times. DNA is in blue, and tubulin is in red. Scale bar: 10â µm. (Bottom) Quantification of the proportion of the mitotic structures present at 10, 20, 30, 45 and 60â min after cycling into mitosis. Three categories were monitored â ânot organizedâ (orange), âmonopolarâ (red) and âbipolarâ (blue). The proportion of monopolar spindles peaked at 30â min and later decreased. The proportion of bipolar spindles increased progressively from 30â min and reached a peak at 60â min. Data were obtained from two independent experiments, counting at least 100 mitotic structures per condition. Error bars are s.e.m. (C) The centrosome and the chromosome-dependent pathways follow different kinetics and assemble different type of structures. (Top) Representative images and schematic representation of microtubule asters formed by purified human centrosomes incubated in CSF extracts containing Rhodamineâtubulin. At 5â min, the centrosome asters were already at steady state. (Bottom) Representative images and schematic representation of microtubule assemblies triggered by addition of Ran-GTP to CSF extracts containing Rhodamineâtubulin. Microtubule asters appeared at around 10â min and with time organize bipolar-like mini-spindles. Rhodamineâtubulin is in grey. Time in minutes is indicated on the top. Scale bar: 10â µm. (D) Incubation of Xenopus sperm nuclei in CSF extracts drives the formation of monopolar spindles. Representative images and schematic representation of the mitotic structures found at the indicated times. Time in minutes is indicated on the top. DNA is in blue, and tubulin is in red. Scale bar: 10â µm.
Fig.2. Spindle bipolarization is faster in XTACC3-depleted extracts than in control extracts. (A) Schematic representation of the experiments shown in B (upper drawing) and C (lower drawing). (B) Spindle assembly in mock-depleted (control), XTACC3-depleted (δXTACC3) and nocodazole-containing (Noc) CSF extracts. XTACC3-depleted extracts support the assembly of more bipolar spindles than control extracts±nocodazole. (Top) Proportion of bipolar spindles in the indicated conditions after 60â min. Data obtained from three independent experiments, counting at least 100 mitotic structures per condition. Error bars are s.e.m. *P<0.05, **P<0.01 (independent two-sample t-test). (Bottom) Representative images of spindles assembled in the different conditions and schematic representations. DNA is in blue, and tubulin is in red. Scale bar: 10â µm. (C) Kinetics of spindle bipolarization in mock-depleted (control), XTACC3-depleted (δXTACC3) and nocodazole-containing (Noc) cycled extracts. The bipolar spindles formed faster in the absence of XTACC3 than in control extracts±nocodazole. (Top) Proportion of bipolar spindles at the indicated times for each condition. Data obtained from four independent experiments, counting at least 100 mitotic structures per condition. Error bars are s.e.m. *P<0.05 indicates Control vs âXTACC3 at 45 min; **P<0.01 indicates Control vs âXTACC3 at 30 min and Noc vs âXTACC3 at 45 min (independent two-sample t-test). (Bottom) Representative images of spindles, and schematic representations in the indicated conditions and at the different times. DNA is in blue, and tubulin is in red. Scale bar: 10â µm.
Fig.3. The spindle bipolarization kinetics in Xenopus egg extracts do not depend on K-fibre formation or the kinetics of the chromatin-driven microtubule assembly pathway. (A) Preventing K-fibre formation by addition of anti-Nuf2 antibodies does not influence the kinetics of spindle bipolarization in cycled egg extracts. A schematic representation of the experimental setup is shown at the top. (Left) Proportion of bipolar spindles at the indicated times in control and anti-Nuf2-antibody-containing extracts. Data obtained from three independent experiments, counting at least 100 mitotic structures per condition. Error bars are s.e.m. No statistically significant difference was found by independent two-sample t-test. (Right) Representative images of the structures formed under the indicated conditions and at the indicated times (min) with the corresponding schematic representations. DNA is in blue, and tubulin is in red. Scale bar: 10â µm. (B) Spindles that assembled around chromatin-coated beads in mock-depleted (control) and XTACC3-depleted extracts (δXTACC3) follow similar kinetics. A schematic representation of the experimental setup is shown at the top. (Left) Proportion of bipolar spindles at the indicated times in control and XTACC3-depleted extracts. Data obtained from three independent experiments, counting at least 100 mitotic structures per condition. Error bars are s.e.m. No statistically significant difference was found by independent two-sample t-test. (Right) Representative images of the structures formed under the indicated conditions and at the indicated times (min) with the corresponding schematic representations. DNA is in blue, and tubulin is in red. Scale bar: 10â µm.
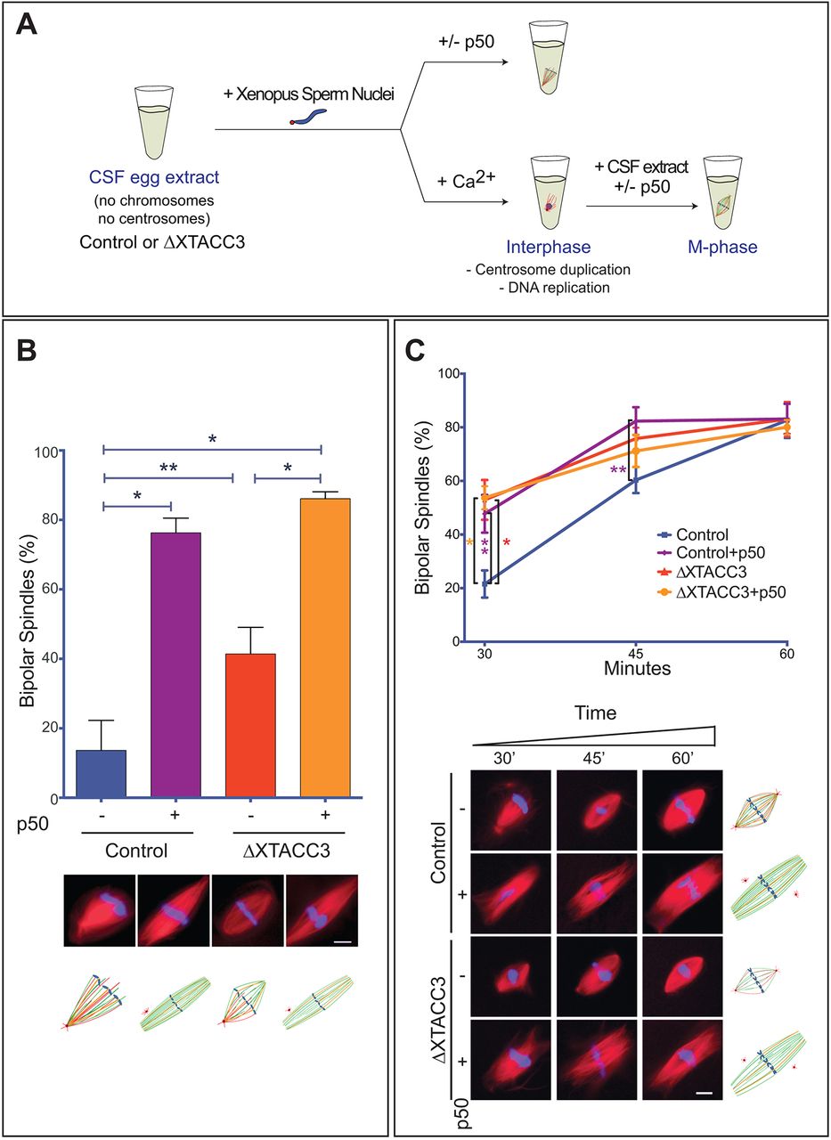
Fig.4. Centrosome activity and number control spindle bipolarization in Xenopus egg extracts. (A) Schematic representation of the experiments shown in B (upper drawing) and C (lower drawing). (B) Spindle assembly in the presence of p50 in mock-depleted (control) and XTACC3-depleted (δXTACC3) CSF extracts. Addition of p50 promotes bipolar spindle assembly. (Top) The proportion of bipolar spindles after 60â min under the different conditions, as indicated. Data obtained from three independent experiments, counting at least 100 mitotic structures per condition. Error bars are s.e.m. *P<0.05, **P<0.01. (Bottom) Schematic representation and representative images of the spindles under the indicated conditions at the indicated times. DNA is in blue, and tubulin is in red. Scale bar: 10â µm. (C) Spindles assembled in cycled extracts that had been supplemented with p50 or in XTACC3-depleted extracts bipolarize faster than under mock-depleted (control) conditions. (Top) Proportion of bipolar spindles at the indicated times under the indicated conditions. Data obtained from four independent experiments, counting at least 100 mitotic structures per condition. Error bars are s.e.m. *P<0.05 is for Control vs âXTACC3±p50 at 30 min; **P<0.01 is for Control vs Control+p50 at 30 min and 45 min (independent two-sample t-test). (Bottom) Representative images and schematic representation of the spindles under the different indicated conditions at the indicated times. DNA is in blue, and tubulin is in red. Scale bar: 10â µm.
Fig.5. A minimal microtubule assembly activity of the centrosomes is required for their correct positioning at the two spindle poles. (A) Schematic representation of the experimental setup. (B) Top: representative immunofluorescence images of spindles that assembled in mock-depleted (control) and XTACC3-depleted extracts (δXTACC3). DNA is in blue, Centrin in green and tubulin in red. Scale bar: 10â µm. Bottom: graph showing the proportion of spindles assembled in mock-depleted (control, blue) and XTACC3-depleted extracts (δXTACC3, red). The drawings below the graph show the different categories that were quantified â spindles with one centrosome at each spindle pole, spindles with one centrosome at only one of the two spindle poles, spindles with two centrosomes at only one of the two spindle poles and spindles with no associated centrosome. Data obtained from three independent experiments, counting at least 100 mitotic structures per condition. Error bars are s.e.m. *P<0.05, **P<0.01 (independent two-sample t-test). (C) Table summarizing the results presented in this study. The drawings show the most abundant structure formed after 60â min of incubation in CSF extract following 30â45â min of incubation in cycled extracts.