XB-ART-52101
Nucleic Acids Res
2016 Jun 02;4410:4703-20. doi: 10.1093/nar/gkw105.
Show Gene links
Show Anatomy links
A phospho-dependent mechanism involving NCoR and KMT2D controls a permissive chromatin state at Notch target genes.
Oswald F, Rodriguez P, Giaimo BD, Antonello ZA, Mira L, Mittler G, Thiel VN, Collins KJ, Tabaja N, Cizelsky W, Rothe M, Kühl SJ, Kühl M, Ferrante F, Hein K, Kovall RA, Dominguez M, Borggrefe T.
???displayArticle.abstract???
The transcriptional shift from repression to activation of target genes is crucial for the fidelity of Notch responses through incompletely understood mechanisms that likely involve chromatin-based control. To activate silenced genes, repressive chromatin marks are removed and active marks must be acquired. Histone H3 lysine-4 (H3K4) demethylases are key chromatin modifiers that establish the repressive chromatin state at Notch target genes. However, the counteracting histone methyltransferase required for the active chromatin state remained elusive. Here, we show that the RBP-J interacting factor SHARP is not only able to interact with the NCoR corepressor complex, but also with the H3K4 methyltransferase KMT2D coactivator complex. KMT2D and NCoR compete for the C-terminal SPOC-domain of SHARP. We reveal that the SPOC-domain exclusively binds to phosphorylated NCoR. The balance between NCoR and KMT2D binding is shifted upon mutating the phosphorylation sites of NCoR or upon inhibition of the NCoR kinase CK2β. Furthermore, we show that the homologs of SHARP and KMT2D in Drosophila also physically interact and control Notch-mediated functions in vivo Together, our findings reveal how signaling can fine-tune a committed chromatin state by phosphorylation of a pivotal chromatin-modifier.
???displayArticle.pubmedLink??? 26912830
???displayArticle.pmcLink??? PMC4889922
???displayArticle.link??? Nucleic Acids Res
???displayArticle.grants??? [+]
Species referenced: Xenopus laevis
Genes referenced: ash2l cbx3 chd4 cnga1 crebbp cxxc1 dll1 dnmt1 dtx1 gusb hdac1 hes1 hes4 hes5 hes5.2 hey1 irf4 kdm6a kmt2a kmt2d kmt2e men1 mmut ncoa6 ncor1 ncor2 notch1 ogt rbbp5 setd5 spen tbca tbl1xr1 tbp tubb2b tubb4b wdr5 wdr82
???attribute.lit??? ???displayArticles.show???
|
|
Figure 1. The KMT2D complex interacts with the SPOC-domain of SHARP. (A) Schematic representation of the RBP-J/SHARP repressor complex. SHARP interacts with RBP-J via its RBP interaction domain and with NCoR/HDAC complexes due to its C-terminal SPOC-domain. (B) SPOCome. A biotinylation-tagging approach followed by mass spectrometry was performed in pre-T cells and allowed to identify the KMT2D and NCoR complexes as interactors of the SPOC domain of SHARP. A complete list of interactors is provided in Supplementary Table S1. (C) Bio-SPOC interacts with KMT2D complex specific component UTX but not with KMT2A in pre-T cells. Streptavidin magnetic beads were used to pull-down the SPOC interactors. Precipitated proteins were analyzed by Western blot using streptavidin-HRP and specific antibodies directed against RbBP5, UTX and KMT2A. (D and E) The SPOC domain of SHARP interacts with the C-terminus of KMT2D in vitro. (D) Only the KMT2D-7 construct interacts with GST-SPOC (lane 2). CtIP, a known binding partner of SPOC, served as a positive control. (E) Input of the cell free synthesized 35S-labeled KMT2D fragments [(KMT2D-4, lane 1), (KMT2D-5, lane 2), (KMT2D-7, lane 3) and CtIP (lane 4, positive control) used in the GST pull-down experiments shown in Figure 1D. (F and G) Mapping of the SPOC-KMT2D interaction in cellular extracts. HEK293 cells were transfected with the indicated expression constructs for Flag-tagged SPOC domain of SHARP and GFP-tagged KMT2D fragments. (F) GFP-KMT2D fragments 7b (lane 1) and 7d (lane 3) coimmunoprecipitate with the SPOC domain of SHARP. A weak interaction was detected with the KMT2D-7c fragment (lane 2), which represents the SET domain of KMT2D (see also Figure 1H). HEK293 cells were transfected with the indicated expression constructs for Flag-tagged SPOC domain of SHARP and GFP-tagged KMT2D fragments. The asterisk denotes the heavy chain of the antibody used for immunoprecipitation. (G) Input control of the proteins used in (F). (H) Schematic representation of the KMT2D constructs used in (D)–(G) and their binding capacity to the SPOC-domain. Amino acid numbering is according to accession NP_001028448.3. KMT2D domains: PHD-zf, PHD-zinc finger (CCD: 197604); PHD-f, PHD-finger (CCD: 201356); HMG, HMG-box (CCD: 28965); FYRN, F/Y-rich N-terminus (CCD: 191411); FYRC, F/Y rich C-terminus (CCD: 197781); SET, SET domain (CCD: 197640). (I) Endogenous RBP-J (left panel, lane 3) and KMT2D (right panel, lane 4) interact with SHARP in HeLa cells. The asterisk denotes the heavy chain of the antibody used for immunoprecipitation. (J) KMT2D (left) and SHARP (middle) are located in the nuclei of HeLa cells and show regions of colocalization (right) as determined by confocal microscopy. Scale bar, 20 μm. |
|
|
Figure 2. Dynamic occupancy of KMT2D complex and H3K4me3 at the enhancer regions of Notch target genes. pre-T cells were treated for 24 h with GSI or with DMSO (control). (A) qRT-PCR showing the downregulation of the Notch target genes Gm266, Hes1 and Dtx1 in presence of GSI (black bars). Data were normalized to the housekeeping gene GusB (glucuronidase β). Shown is the mean ± SD of triplicate experiments ([***] P < 0.001, unpaired Student's t-test). (B) ChIP experiments reveal Notch-dependent changing levels of the positive histone mark H3K4me3. (C and D) Recruitment of the KMT2D complex components UTX (C) and RbBP5 (D) decline after GSI treatment. Data were normalized to the positive control (GAPDH TSS) and in the case of H3K4me3 (B), data were further normalized to histone H3 (see Supplementary Figure S2D). Shown is the mean ± SD of triplicate experiments ([NS] not significant, *P < 0.05, **P < 0.01, ***P < 0.001, unpaired Student's t-test). |
|
|
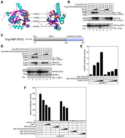
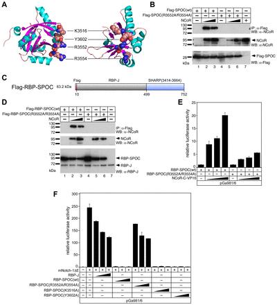
Figure 3. Functional and biochemical characterization of RBP-SPOC proteins. (A) Ribbon diagram of the human SPOC crystal structure [PDB1OW1] (42) with α-helices and β-strands colored cyan and magenta, respectively. Location of the four amino acids K3516, Y3602, R3552 and R3554, which were mutated to alanine in our studies, is shown. Approximately 90° views of the structure are shown. (B) Mutations in the SPOC domain disrupt the SPOC/NCoR interaction. HEK293 cells were transfected with the indicated expression constructs for Flag-tagged wildtype SPOC domain [SPOC(wt)] or mutant SPOC domain [SPOC(R3552A/R3554A)] alone or together with an NCoR expression construct. Expression was verified by Western blotting for NCoR (middle panel, lanes 2, 3, 5, 6 and 7), SPOC(wt) (lower panel, lanes 1, 2 and 3) and SPOC(R3552A/R3554A) (lower panel, lanes 4, 5 and 6). NCoR was co-immunoprecipitated with SPOC(wt) (upper panel, lanes 2 and 3) but not with SPOC(R3552A/R3554A) (upper panel, lanes 5 and 6). (C) Schematic representation of the RBP-SPOC fusion protein. The SPOC domain of SHARP (3414–3664) was fused to the C-terminus of RBP-J. (D and E) Wildtype RBP-SPOC [RBP-SPOC(wt)], but not the RBP-SPOC mutant [RBP-SPOC(R3552A/R3554A)] interacts with NCoR. (D) HEK293 cells were transfected with the indicated expression constructs for Flag-tagged RBP-SPOC(wt) or RBP-SPOC(R3552A/R3554A) mutant alone or together with an NCoR expression construct. Expression was verified by Western blotting, NCoR (middle panel, lanes 2, 3, 5 and 6), RBP-SPOC(wt) (lower panel, lanes 1, 2 and 3), and RBP-SPOC(R3552A/R3554A) (lower panel, lanes 4, 5 and 6). NCoR was coimmunoprecipitated with RBP-SPOC(wt) (upper panel, lanes 2 and 3), but not with the RBP-SPOC(R3552A/R3554A) (upper panel, lanes 5 and 6). (E) The reporter construct pGa981/6 was transfected into HeLa cells together with 100 ng of RBP-SPOC(wt) or RBP-SPOC(R3552A/R3554A) expression plasmids and increasing amounts of NCoR-VP16 (50 ng, 100 ng and 250 ng). Mean values and standard deviation (error bars) based on at least four independent experiments are shown. (−) absence or (+) presence of denoted construct. (F) RBP-SPOC(wt) but not RBP-SPOC(R3552A/R3554A), acts as a repressor in Notch mediated transcription. The reporter construct pGa981/6 (1 μg) was transfected into HeLa cells alone or together with the mNotch-1ΔE (50 ng) expression plasmid and increasing amounts (50 ng, 100 ng and 250 ng) of RBP-J, RBP-SPOC(wt) and RBP-SPOC mutants (R3552A/R3554A), (K3516A) or (Y3602A). Mean values and standard deviation (error bars) based on at least four independent experiments are shown. (−) absence or (+) presence of denoted construct. |
|
|
Figure 4. The SPOC domain of SHARP interacts with the corepressor NCoR in a phospho-dependent manner. (A) Sequence alignment of the NCoR C-termini from Homo sapiens, Mus musculus, Xenopus laevis, Danio rerio, and Strongylocentrotus purpuratus. The conserved LSD-motif is highlighted by a blue box, phospho-serines are highlighted with red arrows. (B–H) Shown are representative thermograms (raw heat signal and nonlinear least squares fit to the integrated data) for wildtype and mutant (R3552A/R3554A) SPOC proteins (represented in the figure as SPOC and SPOC mut, respectively) binding to phosphorylated and unphosphorylated NCoR peptides. The NCoR peptides used in each experiment and their affinity (Kd) for SPOC are shown. N.B.D. = no binding detected. (B) SPOC does not interact with the unphosphorylated NCoR peptide. (C and D) SPOC displays modest affinity for the two singly phosphorylated NCoR peptides. (E) SPOC binds the doubly phosphorylated NCoR peptide with high affinity. (F–H) The SPOC mutant (R3552A/R3554A) has significantly reduced affinity for the NCoR phosphopeptides. Forty titrations were performed per experiment, consisting of 7μl injections that were spaced 120 seconds apart. Complete thermodynamic binding parameters for each experiment are shown in Supplementary Table S3. |
|
|
Figure 5. NCoR and KMT2D compete for binding to the SPOC domain of SHARP. (A) NCoR(wt) and NCoR-C(S2449D/S2451D) (upper panel, lane 4 and 6, respectively) but not NCoR-C(S2449A/S2451A) (upper panel lanes 5) were co-immunoprecipitated with SPOC(wt). HEK293 cells were transfected with the indicated expression constructs for Flag-tagged SPOC(wt) with NCoR-C(wt), NCoR-C(S2449A/S2451A) or NCoR-C(S2449D/S2451D) expression constructs. Expression was verified by Western blotting for NCoR proteins (middle panel, lanes 1–6) and the Flag-SPOC-domain (lower panel, lanes 4–6). (B) The C-terminal GFP- KMT2D-7b fragment coimmunoprecipitates with Flag-SPOC(wt) (upper panel, lane 2, see also Figure 1F, lane 1). The KMT2D-7b/ SPOC(wt) interaction is lost after coexpression of NCoR-C(wt) (1942–2453, upper panel, lanes 5). The SPOC(wt)/NCoR-C(wt) interaction can be verified by reblotting with an anti-NCoR antibody (RB: α-NCoR, lane 5). NCoR-C(d8) does not coimmunoprecipitate with SPOC(wt) (RB: α-NCoR, lanes 3 and 4) and does not displace KMT2D-7b from SPOC(wt) (upper panel, lanes 3 and 4). (C) NCoR(wt)/RBP-SPOC(wt) interaction is decreased after coexpression of KMT2D-7b (upper panel, lanes 2 and 3). The SPOC(wt)/KMT2D interaction can be verified by reblotting with an anti-GFP antibody (RB: α-GFP). NCoR-C(S2449D/S2451D) is not displaced from SPOC after coexpression of KMT2D-7b (upper panel, lanes 5 and 6). HEK293 cells were transfected with the indicated expression constructs for Flag- RBP-SPOC(wt), GFP-tagged KMT2D-7b, NCoR-C(wt) and NCoR-C(S2449D/S2451D). Expression was verified by Western blotting (lower panels WB: α-Flag, α-NCoR and α-GFP). The asterisk denotes the heavy chain of the antibody used for immunoprecipitation. |
|
|
Figure 6. Competing occupancy of the KMT2D and NCoR complexes at Notch target genes. (A) NCoR1 knockdown was performed in mature T-cells by infecting them with pLKO.1 Scramble (Control) or pLKO.1 NCoR1 Sh1. Total RNA was purified and analyzed by qRT-PCR with primers specific for Hes1, Irf4 and CD25 Notch target genes, NCoR1 or TBP (TATA box binding protein) as control. Data were normalized to the housekeeping gene GusB (glucuronidase β). Shown is the mean ± SD of duplicate experiments measured twice each (**P < 0.01, ***P <0.001, unpaired Student's t-test). (B, C and D) As measured by ChIP, knockdown of NCoR1 in mature T-cells results in increased occupancy of (B) RbBP5 and increased levels of (C) H3K4me3 and (D) H3K27ac at the Notch-dependent enhancer of Hes1 Notch target gene. (E) As revealed by ChIP using a pan H3 antibody, nucleosome occupancy is not affected at the enhancer of Hes1 Notch target gene upon knockdown of NCoR1 in mature T-cells. Data were normalized to GAPDH 0kb and further normalized to histone H3 in the case of H3K4me3 (C) and H3K27ac (D). Shown is the mean ± SD of duplicate experiments measured twice each ([NS] not significant, **P < 0.01, ***P < 0.001, unpaired Student's t-test). (F) UTX knockdown was performed in mature T-cells by infecting them with pLKO.1 Scramble (Control) or pLKO.1 UTX Sh1. Total RNA was purified and analyzed by qRT-PCR with primers specific for Hes1, Irf4 and CD25 Notch target gene, UTX or TBP (TATA box binding protein) as control. Data were normalized to the housekeeping gene GusB (glucuronidase β). Shown is the mean ± SD of three independent experiments (**P < 0.01, ***P <0.001, unpaired Student's t-test). (G, H and I) As measured by ChIP, knockdown of UTX in mature T-cells results in increased occupancy of (G) HDAC1 and decreased levels of (H) H3K4me3 and (I) H3K27ac at the Notch-dependent enhancer of Hes1 Notch target gene. (J) As revealed by ChIP using a pan H3 antibody, nucleosome occupancy is increased at the enhancer of Hes1 Notch target gene upon knockdown of UTX in mature T-cells. Data were normalized to GAPDH 0kb and further normalized to histone H3 in the case of H3K4me3 (H) and H3K27ac (I). Shown is the mean ± SD of duplicate experiments measured twice each (*P < 0.05, ***P < 0.001, unpaired Student's t-test). |
|
|
Figure 7. Inhibition of Casein Kinase 2β (CK2β) restores the association of KMT2D with the SPOC domain of SHARP. (A) Phosphorylation of AKT1 serine 129 (p-S129) is decreased upon CK2β inhibition by TBCA (left). HEK 293 cells were treated with DMSO (lane 1) or TBCA (lanes 2 and 3) for 3 h prior to cell lysis. p-S129 of AKT1 was tested by Western blotting. The pan-AKT1 antibody (right) served as loading control. A densitometric analysis from four independent experiments is shown in the lower panels. (B) Inhibition of CK2β activity by TBCA (lanes 3 and 4) abolishes the SPOC(wt)/NCoR(wt) interaction. (C) The C-terminal GFP- KMT2D-7b fragment coimmunoprecipitates with Flag-SPOC(wt) (upper panel, lane 1). The KMT2D-7b/SPOC(wt) interaction is reduced after coexpression of NCoR-C(wt) (1942–2453, upper panel, lanes 2, 3 and 4). The SPOC(wt)/NCoR-C(wt) interaction can be verified by reblotting (RB) with an anti-NCoR antibody (RB: α-NCoR). CK2β inhibition by TBCA reduces the SPOC(wt)/NCoR-C(wt) interaction (RB: α-NCoR, lanes 5, 6 and 7) and restores the KMT2D-7b/SPOC(wt) interaction (upper panel, compare lanes 3, and 4 with lane 7). HEK293 cells were transfected with the indicated expression constructs for Flag-SPOC(wt), GFP-KMT2D-7b, and NCoR-C(wt). Expression was verified by Western blotting (panels WB: α-Flag, α-NCoR and α-GFP). The asterisk denotes the heavy chain of the antibody used for immunoprecipitation. |
|
|
Figure 8. Physical interaction of Drosophila Spen/SHARP and Trr/KMT2D genetic interactions with Notch-induced eye growth. (A) Schematic representation of Drosophila melanogaster Trr and Spen constructs used in the GST pulldown experiments shown in panel (B). Amino acid numbering is according to accession AAN09063 (Trr, isoform D and AAF51535 (Spen, isoform A), (see also Materials and Methods for construct details). Trr and Spen domains: PHD, PHD-finger (cl02530); FYRN, F/Y-rich N-terminus (cl02650); FYRC, F/Y rich C-terminus (cl02651); SET, SET domain (cl02566); RRM, RNA recognition motif (cd00590); SPOC, Spen paralog and ortholog C-terminal domain (pfam07744). (B) The SPOC domain of the Drosophila Spen protein (dmSPOC) interacts with KMT2D and the Drosophila homolog of KMT2D (Trr) in GST-pulldown assays. Cell free synthesized and 35S labeled KMT2D-7b and Trr (1979–2431 and 1434–2431) (input, right panel) interact with GST-dmSPOC immobilized on GST sepharose beads (left panel), but not with GST alone (middle panel). (C) The eye tissue-specific depletion of spen, trr, smr, or utx using RNAi transgenic expression, alone and in the context of overexpression of Notch ligand Delta. The phenotype of mutant spen and smr can be grouped into hyperplasia whereas the mutant trr and utx display a hypoplastic phenotype. The RNAi trangenic flies are from the RNAi Collection stocks from Vienna Drosophila Resource Center (VDRC); ey> = eyeless-Gal4; ey>Delta> = eyeless-Gal4, UAS-Delta. |
|
|
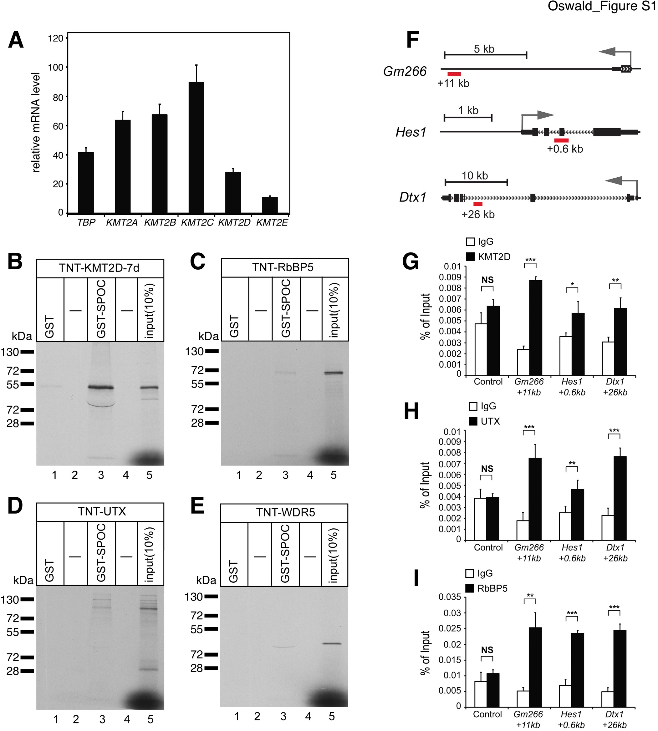
Figure S1. The KMT2D complex at enhancers of Notch target genes and interactions of KMT2D-complex components with the SPOC-domain of SHARP. (A) Relative expression levels of KMT2- family members and TBP mRNA in preT (Beko) cells. (B, C, D, E) GST-SPOC interacts strongly with cell free synthesized and 35S labeled KMT2D fragment (KMT2D-7b) (B), but not with cell free synthesized and 35S labeled RbBP5 (C), UTX (D) or WDR5 (E). (F) Notch-1 and RBP-J Chip-Seq data (accession# GSE29600) were analyzed in order to identify the enhancers of the Notch target genes Gm266, Hes1 and Dtx1, which respectively localize to +11kb, +0.6kb and +26kb regions relative to the transcription start sites (TSSs, grey arrows). Red boxes indicate the enhancer regions where our analysis was focused on. (G, H, I) ChIP experiments showing the occupancy of KMT2D (G), UTX (H) and RbBP5 (I), subunits of the KMT2D complex, at the enhancer regions of Gm266, Hes1 and Dtx1 Notch target genes. Shown are raw data represented as mean ± SD ([NS] not significant, [*] P < 0.05, [**] P < 0.01, [***] P < 0.001, unpaired Student’s t-test). |
|
|
Figure S2. Notch-dependent regulation of RNA polymerase II, H3K27ac and H3K4me1 at the enhancer regions of Notch target genes. preT (Beko) cells were treated for 24h with GSI or with DMSO (control). (A) ChIP experiments reveal Notch-dependent dynamic recruitment of RNA polymerase II (RNAPII), changing levels of positive histone mark H3K27ac (B) whereas H3K4me1 remains constant (C). Data were normalized to the positive control (GAPDH 0kb) and in the case of (B) H3K27ac and (C) H3K4me1, data were further normalized to histone H3 (D). Shown is the mean ± SD of triplicate experiments ([NS] not significant, [*] P < 0.05, [**] P < 0.01, unpaired Student’s t-test). |
|
|
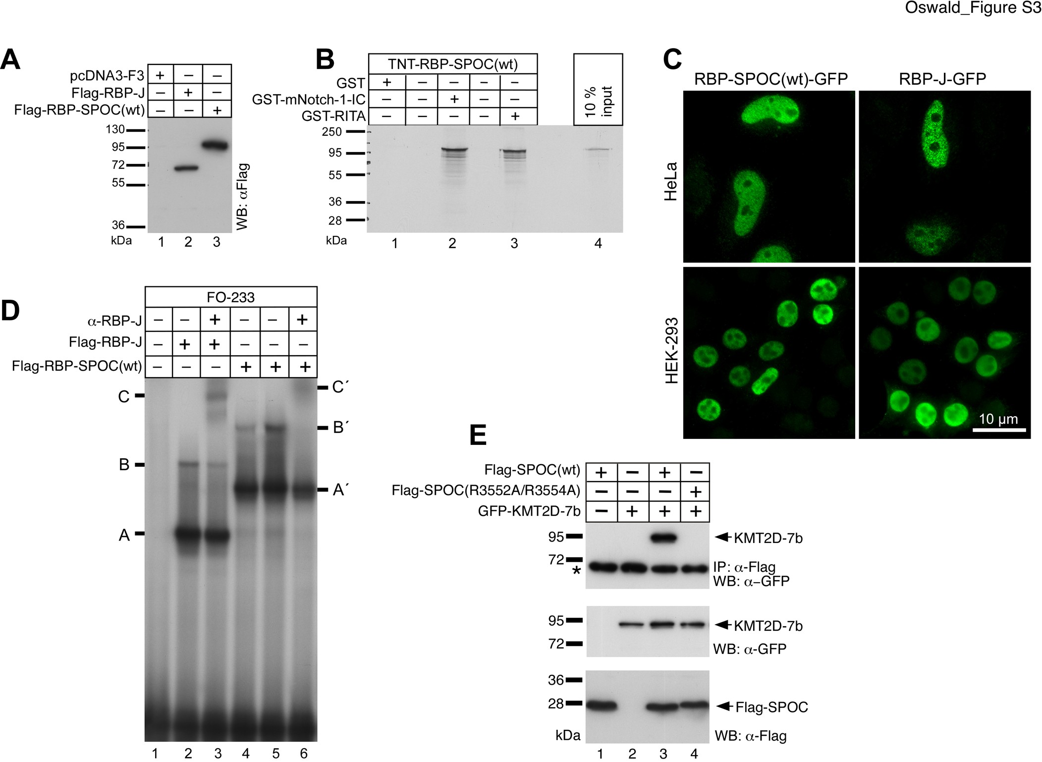
Figure S3. Characterization of RBP-SPOC fusion protein. (A) Expression of Flag-tagged RBP-J (lane 2) and Flag-tagged RBP-SPOC(wt) (lane 3) in transfected HEK293 cells, showing similar expression levels. Whole cellular extracts were analyzed by Western blotting using an anti-Flag antibody. (B) RBP-SPOC(wt) interacts with mNotch-IC and RITA in vitro. Cell free synthesized and 35S labeled RBP-SPOC(wt) binds to GST-mNotch-1-IC and GST-RITA, but not to GST alone, immobilized on GST-sepharose beads. (C) RBP-J (right panels) and RBP-SPOC(wt) (left panels) predominantly localize to the nucleus. HeLa cells (upper panels) and HEK-293 cells (lower panels) were analyzed by immunofluorescence microscopy using an anti-Flag antibody 24 hours after transfection. (D) RBP-J (lanes 2 and 3) and RBP-SPOC(wt) (lanes 4, 5 and 6) bind DNA similarly. Cell free synthesized RBP-J and RBP-SPOC(wt) were incubated with the 32P-labelled double-stranded oligonucleotide FO-233, which has two RBP-J binding sites, and used in an electromobility shift assay (EMSA). RBP-J specific DNA binding activity is shown by complexes A (single occupancy), B (double occupancy) and C (supershifted after addition of anti-RBP-J antibody, lane 3). RBP-SPOC(wt) DNA binding activity is shown by complexes A´ (single occupancy), B´ (double occupancy) and C´ (supershifted after addition of anti-RBP-J antibody, lane 6). (E) Mutations in the SPOC domain that impairs the SPOC/NCoR interaction also disrupt the SPOC/KMT2D interaction. HEK293 cells were transfected with the indicated expression constructs for Flag-tagged wild type SPOC domain [SPOC(wt)] or mutant SPOC domain [SPOC(R3552A/R3554A)] alone or together with the KMT2D-7b expression construct. Expression was verified by Western blotting for GFP-KMT2D-7b (middle panel, lanes 2, 3 and 4), Flag-SPOC(wt) (lower panel, lanes 1 and 3) and Flag-SPOC(R3552A/R3554A) (lower panel, lane 4). GFP-KMT2D-7b was co-immunoprecipitated with Flag-SPOC(wt) (upper panel, lane 3) but not with Flag-SPOC(R3552A/R3554A) (upper panel, lane 4). |
|
|
Figure S4. Wildtype RBP-SPOC, but not mutant RBP-SPOC, interferes with neurogenesis in Xenopus laevis embryos. (A, B) Injection of Notch-1δE (N1δE) mRNA, a dominant active form of Notch, results in loss of primary neurogenesis (lower panel, left) compared to the GFP control (upper panel, left), as observed by loss of N-tubulin (tubb2b) staining in Xenopus embryos at stage 16 (S16). In contrast, injection of RBP-SPOC(wt) mRNA leads to an increase in primary neurons (upper panel, middle). This phenotype can be rescued by coinjection of N1δE (lower panel, middle). The mutant RBP-SPOC (R3552A/R3554A) shows no effect on primary neurogenesis (upper panel, right) and only a modest loss of primary neurons after coinjection with N1δE (lower panel, right). Numbers of injected embryos and phenotypes are listed in Supplementary Table 2. (C) Injection of Notch-1δE (N1δE, red bars) results in upregulation of Notch target genes (hes5.1, hes5.2, hey1 and hes4) and downregulation of N-Tubulin (tubb2b) as also monitored by whole mount in situ hybridization for tubb2 (A and B). Injection of RBP-SPOC(wt) (blue bars) results in the downregulation of Notch target genes and the upregulation of N-tubulin, which is rescued by coinjection of N1δE (green bars). Injection of RBP-SPOC (R3552A/R3554A) showed no effect on the expression of Notch target genes and N-tubulin (yellow bars). Coinjection of N1δE with RBP-SPOC (R3552A/R3554A) resulted in a mild upregulation of target genes and downregulation of N-tubulin (orange bars). Mean values and standard error of the mean (error bars) based on three experiments are shown. For panel B: N = total number of embryos anaylzed, n = number of independent embryo batches analyzed. |
|
|
Figure S5. Inhibition of Casein Kinase 2 (CK2β) results in upregulation of Hes1 Notch target gene. (A) Mature T-cells were treated for 4 hours with 25 μM TBB or with DMSO as control and total RNA was purified and analyzed by qRT-PCR. Data were normalized to the housekeeping gene GusB (glucuronidase β). Shown is the mean ± SD of one representative experiment measured three times ([***] P <0.001, unpaired Student’s t-test). (B and C) As measured by ChIP, inhibition of Casein Kinase 2 (CK2β) by TBB in mature T-cells results in increased levels of (B) H3K4me3 and (C) H3K27ac at the Notch-dependent enhancer of Hes1 Notch target gene. (D) As revealed by ChIP using a pan H3 antibody, nucleosome occupancy is reduced at the enhancer of Hes1 Notch target gene upon TBB treatment in mature T-cells. Data were normalized to GAPDH 0kb and further normalized to histone H3. Shown is the mean ± SD of duplicate experiments measured twice each ([***] P < 0.001, unpaired Student’s t-test). (E) Mature T-cells were treated for 4 hours with 25 μM TBCA or with DMSO as control and total RNA was purified and analyzed by qRT-PCR. Data were normalized to the housekeeping gene GusB (glucuronidase β). Shown is the mean ± SD of one representative experiment measured three times ([**] P <0.01, unpaired Student’s t-test). (F and G) As measured by ChIP, inhibition of Casein Kinase 2 (CK2β) by TBCA in mature T-cells results in increased levels of (F) H3K4me3 and (G) H3K27ac at the Notch-dependent enhancer of Hes1 Notch target gene. (H) As revealed by ChIP using a pan H3 antibody, nucleosome occupancy is reduced at the enhancer of Hes1 Notch target gene upon TBCA treatment in mature T-cells. Data were normalized to GAPDH 0kb and further normalized to histone H3. Shown is the mean ± SD of duplicate experiments measured twice each ([*] P < 0.05, [**] P < 0.01, unpaired Student’s t-test). |
|
|
Figure S6. Eye-specific depletion of Spen/SHARP and Trr/KMT2D combined with Notch hyperactivation and efficiency of the RNAi constructs. (A) When the Notch ligand Delta is overexpressed in the early developing eye using the ey-Gal4 (ey>) driver, this results in a mild eye overgrowth in adult flies (10). Depleting spen in this sensitized background resulted in 100% hyperplastic growth (visible as eye tissue folds, white arrow head) and eye miss-specification (white arrow). Conversely, depleting trr/KMT2D, led to eye undergrowth. Intriguingly, many animals showed additionally invaded eye tissue lesions in the thorax (white arrow) and/or abdomen (not shown). (B) Knock down efficiency of the RNAi transgenic lines against spen and trr was evaluated by quantitative PCR (qRT-PCR). spen and trr mRNA levels were normalized to rp49 in late third instar larvae expressing RNAi against the indicated genes using the temperature inducible system hsp-70-Gal4 (hsp-70>, one hour heat shock at 37ºC followed by one hour at 25ºC). After one hour of RNAi induction, mRNA levels of spen were reduced to approximately 60% and trr levels by 40%. Data were analyzed by a two-tailed unpaired t-test ([***] P < 0.001): values represent the mean ± SD of three independent replicates for hsp70>spen-RNAi (KK100153), hsp70>trr-RNAi (and respective controls non-heat shocked hsp-70> and tub>). |
|
|
Figure 9. Model for the competing NCoR- and KMT2D-complex at Notch target genes. To keep an intermediate/permissive chromatin state, the RBP-J/SHARP complex recruits either activating KMT2D or repressing phospho-NCoR/HDAC complexes. The phospho-dependent competition between the two opposing chromatin modulators allows the incorporation of incoming signaling inputs to regulate Notch target genes responsiveness in the absence of Notch. The SHARP/NCoR interaction moves the balance versus the repressed state whereas the SHARP/KMT2D complex moves the balance versus the active state waiting for being displaced by NICD/p300. |
References [+] :
Ariyoshi,
A conserved structural motif reveals the essential transcriptional repression function of Spen proteins and their role in developmental signaling.
2003, Pubmed
Ariyoshi, A conserved structural motif reveals the essential transcriptional repression function of Spen proteins and their role in developmental signaling. 2003, Pubmed
Aulehla, Oscillating signaling pathways during embryonic development. 2008, Pubmed
Borggrefe, The Notch signaling pathway: transcriptional regulation at Notch target genes. 2009, Pubmed
Borggrefe, The Notch intracellular domain integrates signals from Wnt, Hedgehog, TGFβ/BMP and hypoxia pathways. 2016, Pubmed
Borggrefe, Fine-tuning of the intracellular canonical Notch signaling pathway. 2012, Pubmed
Bray, Notch signalling: a simple pathway becomes complex. 2006, Pubmed
Campos, Histones: annotating chromatin. 2009, Pubmed
Castel, Dynamic binding of RBPJ is determined by Notch signaling status. 2013, Pubmed
Cho, PTIP associates with MLL3- and MLL4-containing histone H3 lysine 4 methyltransferase complex. 2007, Pubmed
Dansithong, RNA steady-state defects in myotonic dystrophy are linked to nuclear exclusion of SHARP. 2011, Pubmed
de Boer, Efficient biotinylation and single-step purification of tagged transcription factors in mammalian cells and transgenic mice. 2003, Pubmed
Dephoure, A quantitative atlas of mitotic phosphorylation. 2008, Pubmed
Di Maira, Protein kinase CK2 phosphorylates and upregulates Akt/PKB. 2005, Pubmed
Doroquez, Split ends antagonizes the Notch and potentiates the EGFR signaling pathways during Drosophila eye development. 2007, Pubmed
Ferres-Marco, Epigenetic silencers and Notch collaborate to promote malignant tumours by Rb silencing. 2006, Pubmed
Guruharsha, The Notch signalling system: recent insights into the complexity of a conserved pathway. 2012, Pubmed
Heck, The transcriptional corepressor SMRTER influences both Notch and ecdysone signaling during Drosophila development. 2012, Pubmed
Hemmati-Brivanlou, Localization of specific mRNAs in Xenopus embryos by whole-mount in situ hybridization. 1990, Pubmed , Xenbase
Herz, The H3K27me3 demethylase dUTX is a suppressor of Notch- and Rb-dependent tumors in Drosophila. 2010, Pubmed
Issaeva, Knockdown of ALR (MLL2) reveals ALR target genes and leads to alterations in cell adhesion and growth. 2007, Pubmed
Jung, RNA helicase Ddx5 and the noncoding RNA SRA act as coactivators in the Notch signaling pathway. 2013, Pubmed
Kao, A histone deacetylase corepressor complex regulates the Notch signal transduction pathway. 1998, Pubmed , Xenbase
Kopan, The canonical Notch signaling pathway: unfolding the activation mechanism. 2009, Pubmed
Kouzarides, Chromatin modifications and their function. 2007, Pubmed
Krejcí, Notch activation stimulates transient and selective binding of Su(H)/CSL to target enhancers. 2007, Pubmed
Kridel, Whole transcriptome sequencing reveals recurrent NOTCH1 mutations in mantle cell lymphoma. 2012, Pubmed
Kuroda, Regulation of marginal zone B cell development by MINT, a suppressor of Notch/RBP-J signaling pathway. 2003, Pubmed
Lee, H3K4 mono- and di-methyltransferase MLL4 is required for enhancer activation during cell differentiation. 2013, Pubmed
Liefke, Histone demethylase KDM5A is an integral part of the core Notch-RBP-J repressor complex. 2010, Pubmed
McHugh, The Xist lncRNA interacts directly with SHARP to silence transcription through HDAC3. 2015, Pubmed
Mikami, Structural insights into the recruitment of SMRT by the corepressor SHARP under phosphorylative regulation. 2014, Pubmed
Mohan, SnapShot: Histone lysine methylase complexes. 2012, Pubmed
Moindrot, A Pooled shRNA Screen Identifies Rbm15, Spen, and Wtap as Factors Required for Xist RNA-Mediated Silencing. 2015, Pubmed
Monfort, Identification of Spen as a Crucial Factor for Xist Function through Forward Genetic Screening in Haploid Embryonic Stem Cells. 2015, Pubmed
Mortensen, MSQuant, an open source platform for mass spectrometry-based quantitative proteomics. 2010, Pubmed
Mulligan, A SIRT1-LSD1 corepressor complex regulates Notch target gene expression and development. 2011, Pubmed
Olsen, Global, in vivo, and site-specific phosphorylation dynamics in signaling networks. 2006, Pubmed
Oswald, p300 acts as a transcriptional coactivator for mammalian Notch-1. 2001, Pubmed
Oswald, SHARP is a novel component of the Notch/RBP-Jkappa signalling pathway. 2002, Pubmed , Xenbase
Oswald, RBP-Jkappa/SHARP recruits CtIP/CtBP corepressors to silence Notch target genes. 2005, Pubmed , Xenbase
Pajerowski, NKAP is a transcriptional repressor of notch signaling and is required for T cell development. 2009, Pubmed
Puente, Whole-genome sequencing identifies recurrent mutations in chronic lymphocytic leukaemia. 2011, Pubmed
Radtke, Notch signaling in the immune system. 2010, Pubmed
Rappsilber, Protocol for micro-purification, enrichment, pre-fractionation and storage of peptides for proteomics using StageTips. 2007, Pubmed
Rossi, The coding genome of splenic marginal zone lymphoma: activation of NOTCH2 and other pathways regulating marginal zone development. 2012, Pubmed
Salat, ETO, but not leukemogenic fusion protein AML1/ETO, augments RBP-Jkappa/SHARP-mediated repression of notch target genes. 2008, Pubmed
Shi, Sharp, an inducible cofactor that integrates nuclear receptor repression and activation. 2001, Pubmed
Stephens, Whole exome sequencing of adenoid cystic carcinoma. 2013, Pubmed
Tanigaki, Two opposing roles of RBP-J in Notch signaling. 2010, Pubmed
Tsuji, Msx2-interacting nuclear target protein (Mint) deficiency reveals negative regulation of early thymocyte differentiation by Notch/RBP-J signaling. 2007, Pubmed
VanderWielen, Transcriptional repression in the Notch pathway: thermodynamic characterization of CSL-MINT (Msx2-interacting nuclear target protein) complexes. 2011, Pubmed
van Nuland, Quantitative dissection and stoichiometry determination of the human SET1/MLL histone methyltransferase complexes. 2013, Pubmed
Wacker, RITA, a novel modulator of Notch signalling, acts via nuclear export of RBP-J. 2011, Pubmed , Xenbase
Wang, Genome-wide analysis reveals conserved and divergent features of Notch1/RBPJ binding in human and murine T-lymphoblastic leukemia cells. 2011, Pubmed
Wang, Opposing LSD1 complexes function in developmental gene activation and repression programmes. 2007, Pubmed
Weng, Activating mutations of NOTCH1 in human T cell acute lymphoblastic leukemia. 2004, Pubmed
Yoo, Nuclear hormone receptor corepressor promotes esophageal cancer cell invasion by transcriptional repression of interferon-γ-inducible protein 10 in a casein kinase 2-dependent manner. 2012, Pubmed
