XB-ART-52086
Dev Dyn
2016 Aug 01;2458:854-73. doi: 10.1002/dvdy.24413.
Show Gene links
Show Anatomy links
CUG-BP, Elav-like family member 1 (CELF1) is required for normal myofibrillogenesis, morphogenesis, and contractile function in the embryonic heart.
Blech-Hermoni Y, Sullivan CB, Jenkins MW, Wessely O, Ladd AN.
???displayArticle.abstract???
BACKGROUND: CUG-BP, Elav-like family member 1 (CELF1) is a multifunctional RNA binding protein found in a variety of adult and embryonic tissues. In the heart, CELF1 is found exclusively in the myocardium. However, the roles of CELF1 during cardiac development have not been completely elucidated. RESULTS: Myofibrillar organization is disrupted and proliferation is reduced following knockdown of CELF1 in cultured chicken primary embryonic cardiomyocytes. In vivo knockdown of Celf1 in developing Xenopus laevis embryos resulted in myofibrillar disorganization and a trend toward reduced proliferation in heart muscle, indicating conserved roles for CELF1 orthologs in embryonic cardiomyocytes. Loss of Celf1 also resulted in morphogenetic abnormalities in the developing heart and gut. Using optical coherence tomography, we showed that cardiac contraction was impaired following depletion of Celf1, while heart rhythm remained unperturbed. In contrast to cardiac muscle, loss of Celf1 did not disrupt myofibril organization in skeletal muscle cells, although it did lead to fragmentation of skeletal muscle bundles. CONCLUSIONS: CELF1 is required for normal myofibril organization, proliferation, morphogenesis, and contractile performance in the developing myocardium. Developmental Dynamics 245:854-873, 2016. © 2016 Wiley Periodicals, Inc.
???displayArticle.pubmedLink??? 27144987
???displayArticle.pmcLink??? PMC4946975
???displayArticle.link??? Dev Dyn
???displayArticle.grants??? [+]
R01 DK080745 NIDDK NIH HHS , R01 HL083048 NHLBI NIH HHS , R01 HL089376 NHLBI NIH HHS , R21 HL115373 NHLBI NIH HHS , T32 GM008056 NIGMS NIH HHS
Species referenced: Xenopus laevis
Genes referenced: actn1 actn2 ccnd1 ccnd2 cdkn1a cdkn1b celf1 gata4 hand1 hand2 nkx2-5 ocm sult2a1 tnnt2 ttn tubg1
???displayArticle.antibodies??? Celf1 Ab2
???displayArticle.morpholinos??? celf1 MO1 celf1 MO2
Phenotypes: Xla Wt + celf1 MO(Fig.10 A, B) [+]
Xla Wt + celf1 MO(Fig.11 A iii)
Xla Wt + celf1 MO(Fig.5 C)
Xla Wt + celf1 MO(Fig.5 C, D)
Xla Wt + celf1 MO(Fig.5 E)
Xla Wt + celf1 MO(Fig.7 A iii)
Xla Wt + celf1 MO(Fig.7 B iii)
Xla Wt + celf1 MO(Fig.7 C iii)
Xla Wt + celf1 MO(Fig.7 D)
Xla Wt + celf1 MO(Fig.7 E)
Xla Wt + celf1 MO(Fig.8 A iii)
Xla Wt + celf1 MO(Fig.9)
Xla Wt + celf1 MO(Fig.5 C)
Xla Wt + celf1 MO(Fig.5 C, D)
Xla Wt + celf1 MO(Fig.5 E)
Xla Wt + celf1 MO(Fig.7 A iii)
Xla Wt + celf1 MO(Fig.7 B iii)
Xla Wt + celf1 MO(Fig.7 C iii)
Xla Wt + celf1 MO(Fig.7 D)
Xla Wt + celf1 MO(Fig.7 E)
Xla Wt + celf1 MO(Fig.8 A iii)
Xla Wt + celf1 MO(Fig.9)
???attribute.lit??? ???displayArticles.show???
|
|
Figure 1. Cultured chicken primary embryonic cardiomyocytes recapitulate in vivo expression of myofibrillar proteins and CELF1. Cardiomyocytes in the embryonic day 8 chicken heart in vivo (A) and in cultured chicken primary embryonic cardiomyocytes isolated from day eight hearts (B) express Tropomyosin (TPM2), sarcomeric alpha-Actinin (ACTN2), and CELF1 as determined by immunofluorescence. epi, epicardium; myo, myocardium; endo, endocardium. |
|
|
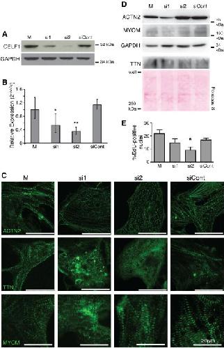
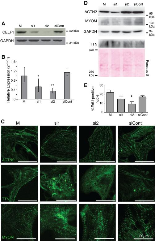
Figure 2. Knockdown of CELF1 leads to disorganization of myofibrillar structure and reduced proliferation in primary embryonic cardiomyocytes. A: Depletion of CELF1 with two independent siRNAs (si1 and si2) but not a control siRNA (siCont) is seen by Western blot at 72 hr posttransfection; M, mock transfection. Equivalent loading was confirmed by reprobing for GAPDH. B: Transfection of cells with si1 and si2, but not siCont, resulted in robust knockdown of CELF1 transcripts as measured by real-time RT-PCR. Values shown are means ± 95% confidence intervals. *P ⤠0.05; **P ⤠0.01 vs. mock-transfected cardiomyocytes as evaluated by Student's t-test. C: Knockdown of CELF1 at 24 hr postplating leads to disruption of myofibril organization as visualized by ACTN2, TTN, and MYOM immunofluorescence at 72 hr posttransfection. D: Western blots for ACTN2, TTN, and MYOM protein were performed on mock-, si1-, si2-, and siCont-transfected cardiomyocytes at 72 hr posttransfection. Protein integrity, equivalent loading, and successful transfer were confirmed by reprobing for GAPDH or Ponceau S staining. E: Proliferation was measured at 48 hr posttransfection by EdU incorporation. Values shown are means + standard errors of the mean. *P ⤠0.05 vs. siCont as evaluated by Student's t-test. |
|
|
Figure 3. CELF1 is required for myofibril assembly and maintenance. A: Western blot analysis shows that knockdown of CELF1 protein is detectable by 24 hr posttransfection (hpt) and persists through 96 hpt. Protein integrity and equivalent loading were confirmed by Ponceau S staining (not shown) and reprobing for GAPDH. B: Myofibrillar organization was monitored by immunofluorescence using sarcomeric markers (ACTN2, TTN, and MYOM) over 96 hr following mock (M) or siRNA (si2) transfection. Cells were transfected at 24 hr postplating and fixed at 24, 48, 72, and 96 hr posttransfection; panels match the time points indicated in (A). |
|
|
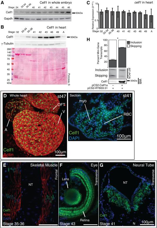
Figure 4. Developmental expression and alternative splicing activity of Celf1 are conserved in Xenopus laevis. Celf1 protein was evaluated in whole embryo extracts (A) and isolated hearts (B) by Western blot analysis. Blots were stripped and reprobed for Gapdh or γ-Tubulin. Protein integrity and equivalent loading were also confirmed by Ponceau S staining. C: celf1 transcript levels were evaluated in embryonic and adult hearts (n = 3â4) by real-time RT-PCR. Error bars indicate 95% confidence intervals. A one-way analysis of variance found no significant differences in celf1 between the stages. Celf1 was visualized by immunofluorescence in the whole embryonic heart (D, left) and heart sections (D, right), skeletal muscle (E), eye (F), and neural tube (G). A, atrium; V, ventricle; OFT, outflow tract; myo, myocardium; RBC, red blood cell; N, notochord; NT, neural tube. H: The CELF-responsive RTB33.51 mini-gene was co-expressed in COSM6 cells with celf1-a, RNA was collected 72 hr later, and alternative splicing was assessed by radiolabeled RT-PCR (top). Celf1 expression was confirmed by Western blot analysis (WB). Lanes shown are from the same gels; intervening lanes were removed for clarity. *P ⤠0.01; vs. mini-gene alone as evaluated by Student's t-test. |
|
|
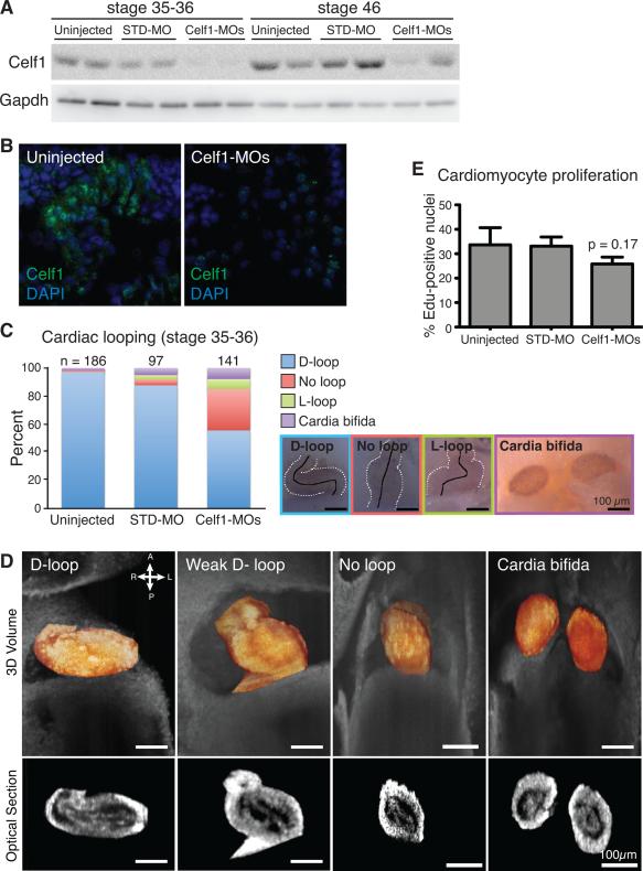
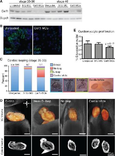
Figure 5. Morpholino-mediated Celf1 knockdown in Xenopus laevis causes cardiac looping defects at stage 35â36. A: Celf1 protein levels were evaluated by Western blot analysis (STD-MO, control morpholino; Celf1-MOs, mix of two celf1-targeting morpholinos). B: Representative images of Celf1 staining in stage 46 heart sections (5â10 sections were stained per embryo for two embryos per group from each of two injection sets, n = 4 total). Control and Celf1-MOs-injected sections were processed simultaneously and imaged at the same exposure settings and time. STD-MO-injected embryos looked similar to uninjected controls (not shown). C: Cardiac looping and cardia bifida were evaluated at stage 35â36. Hearts are outlined with broken white lines; a solid black line indicates the middle of the heart tube. D-loop, dextro-loop; L-loop, levo-loop. D: Tissue overlaying the heart was removed and hearts were imaged in situ by optical coherence tomography (OCT). Three-dimensional reconstructions (top; heart in orange) and optical sections (bottom) are shown. E: The percentage of cardiomyocytes with EdU-positive nuclei was determined. Data are means ± the standard errors of the means of five to six embryos from two to three injection sets. Pairwise comparisons of the means were performed by means of Student's t-test; P value shown for Celf1-MOs-injected group is vs. uninjected. |
|
|
Figure 6. Morpholino-mediated knockdown of Celf1 can be ameliorated by restoration of Celf1 expression, and mimicked by repression of nuclear Celf activity. Xenopus laevis embryos were injected either with morpholino oligonucleotides (STD-MO, control morpholino; Celf1-MOs, a mix of two celf1-targeting morpholinos) ± celf1a RNA (A,B), or with RNA encoding a dominant negative CELF protein (NLSCELFδ; C, D) at the two- to four-cell stage and compared with uninjected controls at stage 35â36. A: Celf1 protein levels were determined by Western blotting. Two embryos per group are shown. Lanes shown are from the same blot. B: Cardiac looping and the incidence of cardia bifida following knockdown and restoration of Celf1 were evaluated by whole-mount immunohistochemistry using antibodies against meromyosin (MF20) or Tnnt2 (CT3). C: Dominant negative protein expression was confirmed at stage 26 by Western blotting for its Xpress epitope tag. Two embryos per group are shown. D: Cardiac looping and fusion defects were evaluated in embryos expressing the dominant negative CELF protein by whole-mount immunohistochemistry against meromyosin. D-loop, dextro-loop; L-loop, levo-loop. |
|
|
Figure 7. Morpholino-mediated knockdown of Celf1 in Xenopus laevis leads to ventral edema, gut malformation, and cardiac dysmorphia at stage 46. Embryos were injected with morpholino oligonucleotides at the two- to four-cell stage and evaluated at stage 46 (STD-MO, control morpholino; Celf1-MOs, a mix of celf1a- and celf1b-targeting morpholinos). A: Following depletion of Celf1, most Celf1-MOs-injected embryos exhibited ventral edema (open arrowhead) and many had a malformed gut (filled arrowhead). B: In embryos stained for Tnnt2, both cardiac and gut dysmorphia can be seen, as well as the aberrant orientation of the heart within the Celf1-MOs-injected embryos. C: The heart was evaluated by hematoxylin and eosin staining of frontal sections. Serial sections from five embryos per group taken from three separate injection sets were evaluated with similar results. Sections were chosen for similar planes through the heart, because both gross morphology and heart orientation were abnormal in Celf1-MOs-injected embryos. A, atrium; O, outflow tract; V, ventricle. D,E: Real-time RT-PCR was performed on RNA from hearts isolated at stage 46 for several cardiac transcription factors (D) and cell cycle genes (E) following Celf1 knockdown (n = 6â7). Error bars indicate standard error of the mean. *P ⤠0.05; vs. uninjected; Student's t-test. |
|
|
Figure 8. Cardiac dysmorphia following morpholino-mediated knockdown of Celf1 in Xenopus laevis was imaged in situ and ex vivo at stage 46. The hearts of uninjected (n = 9), STD-MO-injected (n = 7), and Celf1-MOs-injected (n = 8) embryos at stage 46 were imaged in situ by optical coherence tomography (OCT), and then removed and imaged by optical coherence microscopy (OCM). A: Representative examples of three-dimensional reconstructions of OCT sections through the hearts are shown. General dysmorphia of the heart and outflow tract can be seen following Celf1 depletion; the atria cannot be resolved in these reconstructions. B: Representative examples of hearts imaged ex vivo using OCM, in intact three-dimensional reconstructions (left) and in cut-away views (right). Multiple hearts from Celf1-MOs-injected embryos are presented to demonstrate the range of dysmorphia observed. Heart reconstructions are shown at equivalent orientations for the purpose of comparison; this orientation does not necessarily match the orientation of the hearts in situ. A, atrium; O, outflow tract; V, ventricle. |
|
|
Figure 9. Morpholino-mediated knockdown of Celf1 in Xenopus laevis leads to myofibril disorganization in the developing heart. Myofibrillar organization was evaluated in heart wall of stage 46 embryos by immunofluorescence. Sections from eight or more embryos per group from six different injection sets were evaluated with similar results; representative images are shown. In uninjected embryos, mature myofibrils are visible as interdigitating Actn2 and F-Actin staining, whereas Actn2 staining is more diffuse in Celf1-MOs-injected embryos, and does not consistently associate with F-Actin striations in the myofibrils. Myofibrils in STD-MO-injected hearts look similar to those in uninjected embryos (not shown). Top panels show the separate channels for the merged images shown below. F-Actin was detected with fluorophore-conjugated phalloidin |
|
|
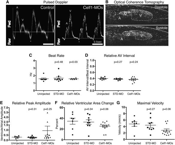
Figure 10. Morpholino-mediated knockdown of Celf1 in Xenopus laevis leads to cardiac dysfunction. Uninjected (n = 8), STD-MO-injected (n = 9), and Celf1-MOs-injected (n = 13) embryos were collected at stage 46, immobilized in methylcellulose gel, and imaged by optical coherence tomography (OCT). Doppler signal was measured at the level of the right aortic branch, and both Doppler (not shown) and pulsed Doppler traces (A) were generated for live, beating hearts. Fwd, forward flow (positive Doppler shift); Rev, reverse flow (negative Doppler shift); A, atrial peak; V, ventricular peak; *, regurgitation; horizontal line indicates zero-shift. B: Video-speed OCT movies were recorded to evaluate ventricular contraction. A, Atrium; O, OFT; V, ventricle. CâG: Contractile parameters were measured and compared with uninjected controls using a one-tailed Mann-Whitney U-test. Bars indicate mean ± standard error of the mean. Two control embryos that exhibited a single peak on pulsed Doppler were excluded from the analyses in panels (D) and (E). |
|
|
Figure 11. Morpholino-mediated knockdown of Celf1 in Xenopus laevis leads to disorganization of muscle fibers, but not sarcomeric structure, in skeletal muscle. Embryonic skeletal muscle was evaluated in tails of stage 46 embryos (STD-MO, control morpholino, Celf1-MOs, a mix of two celf1-targeting morpholinos). A: Representative images of frontal sections stained for Actn2, F-Actin, and DAPI by immunofluorescence are shown (n = 4). In uninjected and STD-MO-injected embryos, muscle bundles are tightly organized, while in Celf1-MOs-injected embryos, muscle bundles exhibit fragmentation and loss of cohesion. Regions indicated with dashed boxes are enlarged in adjoining panels. B: Representative hematoxylin and eosin-stained frontal (top) and transverse (bottom) sections through stage 46 tails are shown. While the appearance of individual muscle fibers was similar in uninjected, STD-MO-injected, and Celf1-MOs-injected embryos, muscle bundles were looser and more fragmented in tails of Celf1-MOs-injected embryos. M, muscle; NT, neural tube; N, notochord. Insets show whole-section views (scale bar = 100 μm); enlarged regions indicated by red boxes. |
References [+] :
Baldwin,
Epidermal growth factor receptor stimulation activates the RNA binding protein CUG-BP1 and increases expression of C/EBPbeta-LIP in mammary epithelial cells.
2004, Pubmed
Baldwin, Epidermal growth factor receptor stimulation activates the RNA binding protein CUG-BP1 and increases expression of C/EBPbeta-LIP in mammary epithelial cells. 2004, Pubmed
Barreau, Mammalian CELF/Bruno-like RNA-binding proteins: molecular characteristics and biological functions. 2006, Pubmed
Bartlett, Examining the cardiac NK-2 genes in early heart development. 2010, Pubmed , Xenbase
Berger, Repression of nuclear CELF activity can rescue CELF-regulated alternative splicing defects in skeletal muscle models of myotonic dystrophy. 2012, Pubmed
Berger, Repression of nuclear CELF activity can rescue CELF-regulated alternative splicing defects in skeletal muscle models of myotonic dystrophy. 2013, Pubmed
Berger, Expression of a dominant negative CELF protein in vivo leads to altered muscle organization, fiber size, and subtype. 2011, Pubmed
Blech-Hermoni, Identification of Targets of CUG-BP, Elav-Like Family Member 1 (CELF1) Regulation in Embryonic Heart Muscle. 2016, Pubmed
Blech-Hermoni, Identification of transcripts regulated by CUG-BP, Elav-like family member 1 (CELF1) in primary embryonic cardiomyocytes by RNA-seq. 2015, Pubmed
Blech-Hermoni, Diversity and conservation of CELF1 and CELF2 RNA and protein expression patterns during embryonic development. 2013, Pubmed
Boppart, Noninvasive assessment of the developing Xenopus cardiovascular system using optical coherence tomography. 1997, Pubmed , Xenbase
Brand, Heart development: molecular insights into cardiac specification and early morphogenesis. 2003, Pubmed
Brewer, GATA factors in vertebrate heart development and disease. 2006, Pubmed
Brimacombe, Cloning and embryonic expression patterns of the chicken CELF family. 2007, Pubmed
Chang, The RNA-binding protein CUG-BP1 increases survivin expression in oesophageal cancer cells through enhanced mRNA stability. 2012, Pubmed
Cibois, A strategy to analyze the phenotypic consequences of inhibiting the association of an RNA-binding protein with a specific RNA. 2010, Pubmed , Xenbase
Cibois, A gene regulation network controlled by Celf1 protein-rbpj mRNA interaction in Xenopus somite segmentation. 2013, Pubmed , Xenbase
Cibois, Inactivation of the Celf1 gene that encodes an RNA-binding protein delays the first wave of spermatogenesis in mice. 2012, Pubmed
Dasgupta, The importance of CELF control: molecular and biological roles of the CUG-BP, Elav-like family of RNA-binding proteins. 2012, Pubmed
Dasgupta, Gene expression analyses implicate an alternative splicing program in regulating contractile gene expression and serum response factor activity in mice. 2013, Pubmed
Davis, Quantitative measurement of blood flow dynamics in embryonic vasculature using spectral Doppler velocimetry. 2009, Pubmed
Delaunay, The Drosophila Bruno paralogue Bru-3 specifically binds the EDEN translational repression element. 2004, Pubmed , Xenbase
Ezzeddine, EDEN-dependent translational repression of maternal mRNAs is conserved between Xenopus and Drosophila. 2002, Pubmed , Xenbase
Garcia, Imaging of cardiovascular development in mammalian embryos using optical coherence tomography. 2015, Pubmed
Garita, Blood flow dynamics of one cardiac cycle and relationship to mechanotransduction and trabeculation during heart looping. 2011, Pubmed
Gautier-Courteille, EDEN-BP-dependent post-transcriptional regulation of gene expression in Xenopus somitic segmentation. 2004, Pubmed , Xenbase
Good, A family of human RNA-binding proteins related to the Drosophila Bruno translational regulator. 2000, Pubmed , Xenbase
Gregorio, To the heart of myofibril assembly. 2000, Pubmed
Hart, Mann-Whitney test is not just a test of medians: differences in spread can be important. 2001, Pubmed
Ho, Transgenic mice expressing CUG-BP1 reproduce splicing mis-regulation observed in myotonic dystrophy. 2005, Pubmed
Hu, Fourier domain optical coherence tomography with a linear-in-wavenumber spectrometer. 2007, Pubmed
Iakova, Competition of CUGBP1 and calreticulin for the regulation of p21 translation determines cell fate. 2004, Pubmed
Jenkins, Longitudinal Imaging of Heart Development With Optical Coherence Tomography. 2012, Pubmed
Jenkins, Measuring hemodynamics in the developing heart tube with four-dimensional gated Doppler optical coherence tomography. 2010, Pubmed
Kalsotra, A postnatal switch of CELF and MBNL proteins reprograms alternative splicing in the developing heart. 2008, Pubmed
Karunamuni, Ethanol exposure alters early cardiac function in the looping heart: a mechanism for congenital heart defects? 2014, Pubmed
Komiyama, Assembly of connectin (titin) in relation to myosin and alpha-actinin in cultured cardiac myocytes. 1990, Pubmed
Koshelev, Heart-specific overexpression of CUGBP1 reproduces functional and molecular abnormalities of myotonic dystrophy type 1. 2010, Pubmed
Kress, Inactivation of CUG-BP1/CELF1 causes growth, viability, and spermatogenesis defects in mice. 2007, Pubmed
Ladd, Cardiac tissue-specific repression of CELF activity disrupts alternative splicing and causes cardiomyopathy. 2005, Pubmed
Ladd, The CELF family of RNA binding proteins is implicated in cell-specific and developmentally regulated alternative splicing. 2001, Pubmed
Ladd, Dynamic balance between activation and repression regulates pre-mRNA alternative splicing during heart development. 2005, Pubmed
Ladd, Multiple domains control the subcellular localization and activity of ETR-3, a regulator of nuclear and cytoplasmic RNA processing events. 2004, Pubmed
Lee, Systematic analysis of cis-elements in unstable mRNAs demonstrates that CUGBP1 is a key regulator of mRNA decay in muscle cells. 2010, Pubmed
Li, Rapid transition of cardiac myocytes from hyperplasia to hypertrophy during postnatal development. 1996, Pubmed
Lim, Cdks, cyclins and CKIs: roles beyond cell cycle regulation. 2013, Pubmed
Lin, Polygons and adhesion plaques and the disassembly and assembly of myofibrils in cardiac myocytes. 1989, Pubmed
Liu, Suppression of CUGBP1 inhibits growth of hepatocellular carcinoma cells. 2014, Pubmed
Livak, Analysis of relative gene expression data using real-time quantitative PCR and the 2(-Delta Delta C(T)) Method. 2001, Pubmed
Mankodi, Expanded CUG repeats trigger aberrant splicing of ClC-1 chloride channel pre-mRNA and hyperexcitability of skeletal muscle in myotonic dystrophy. 2002, Pubmed
Matsui, Celf1 regulation of dmrt2a is required for somite symmetry and left-right patterning during zebrafish development. 2012, Pubmed
Moraes, CUG-BP binds to RNA substrates and recruits PARN deadenylase. 2006, Pubmed , Xenbase
Paillard, EDEN and EDEN-BP, a cis element and an associated factor that mediate sequence-specific mRNA deadenylation in Xenopus embryos. 1998, Pubmed , Xenbase
Philips, Disruption of splicing regulated by a CUG-binding protein in myotonic dystrophy. 1998, Pubmed
Romaker, An immunofluorescence method to analyze the proliferation status of individual nephron segments in the Xenopus pronephric kidney. 2012, Pubmed , Xenbase
Ryan, Muscle-specific splicing enhancers regulate inclusion of the cardiac troponin T alternative exon in embryonic skeletal muscle. 1996, Pubmed
Savkur, Aberrant regulation of insulin receptor alternative splicing is associated with insulin resistance in myotonic dystrophy. 2001, Pubmed
Schneider, NIH Image to ImageJ: 25 years of image analysis. 2012, Pubmed
Singh, ETR-3 and CELF4 protein domains required for RNA binding and splicing activity in vivo. 2004, Pubmed
Spletter, The RNA-binding protein Arrest (Bruno) regulates alternative splicing to enable myofibril maturation in Drosophila flight muscle. 2015, Pubmed
Suzuki, Regulation of alternative splicing of alpha-actinin transcript by Bruno-like proteins. 2002, Pubmed , Xenbase
Tahara, Celf1 is required for formation of endoderm-derived organs in zebrafish. 2013, Pubmed
Takahashi, Coexpression of the CUG-binding protein reduces DM protein kinase expression in COS cells. 2001, Pubmed
Takahashi, The CUG-binding protein binds specifically to UG dinucleotide repeats in a yeast three-hybrid system. 2000, Pubmed
Talwar, Overexpression of RNA-binding protein CELF1 prevents apoptosis and destabilizes pro-apoptotic mRNAs in oral cancer cells. 2013, Pubmed
Terai, Myofibril assembly is linked with vinculin, alpha-actinin, and cell-substrate contacts in embryonic cardiac myocytes in vitro. 1989, Pubmed
Terenzi, CELF-mediated alternative splicing is required for cardiac function during early, but not later, postnatal life. 2009, Pubmed
Timchenko, RNA CUG-binding protein 1 increases translation of 20-kDa isoform of CCAAT/enhancer-binding protein beta by interacting with the alpha and beta subunits of eukaryotic initiation translation factor 2. 2005, Pubmed
Timchenko, Molecular basis for impaired muscle differentiation in myotonic dystrophy. 2001, Pubmed
Timchenko, RNA CUG repeats sequester CUGBP1 and alter protein levels and activity of CUGBP1. 2001, Pubmed
Timchenko, Identification of a (CUG)n triplet repeat RNA-binding protein and its expression in myotonic dystrophy. 1996, Pubmed
Timchenko, Overexpression of CUG triplet repeat-binding protein, CUGBP1, in mice inhibits myogenesis. 2004, Pubmed
Vajda, Muscleblind-like 1 is a negative regulator of TGF-beta-dependent epithelial-mesenchymal transition of atrioventricular canal endocardial cells. 2009, Pubmed
Vincentz, Hand factors as regulators of cardiac morphogenesis and implications for congenital heart defects. 2011, Pubmed
Vlasova, Posttranscriptional regulation of gene networks by GU-rich elements and CELF proteins. 2008, Pubmed
Ward, CUGBP1 overexpression in mouse skeletal muscle reproduces features of myotonic dystrophy type 1. 2010, Pubmed
Willems, Standardization of real-time PCR gene expression data from independent biological replicates. 2008, Pubmed
Wu, Differential expression of the Brunol/CELF family genes during Xenopus laevis early development. 2010, Pubmed , Xenbase
Xiao, Regulation of cyclin-dependent kinase 4 translation through CUG-binding protein 1 and microRNA-222 by polyamines. 2011, Pubmed
Yang, High speed, wide velocity dynamic range Doppler optical coherence tomography (Part II): Imaging in vivo cardiac dynamics of Xenopus laevis. 2003, Pubmed , Xenbase
Yelin, Multimodality optical imaging of embryonic heart microstructure. 2007, Pubmed , Xenbase
