XB-ART-52077
Development
2016 Jun 01;14311:1914-25. doi: 10.1242/dev.131664.
Show Gene links
Show Anatomy links
Tissue- and stage-specific Wnt target gene expression is controlled subsequent to β-catenin recruitment to cis-regulatory modules.
Nakamura Y, de Paiva Alves E, Veenstra GJ, Hoppler S.
???displayArticle.abstract???
Key signalling pathways, such as canonical Wnt/β-catenin signalling, operate repeatedly to regulate tissue- and stage-specific transcriptional responses during development. Although recruitment of nuclear β-catenin to target genomic loci serves as the hallmark of canonical Wnt signalling, mechanisms controlling stage- or tissue-specific transcriptional responses remain elusive. Here, a direct comparison of genome-wide occupancy of β-catenin with a stage-matched Wnt-regulated transcriptome reveals that only a subset of β-catenin-bound genomic loci are transcriptionally regulated by Wnt signalling. We demonstrate that Wnt signalling regulates β-catenin binding to Wnt target genes not only when they are transcriptionally regulated, but also in contexts in which their transcription remains unaffected. The transcriptional response to Wnt signalling depends on additional mechanisms, such as BMP or FGF signalling for the particular genes we investigated, which do not influence β-catenin recruitment. Our findings suggest a more general paradigm for Wnt-regulated transcriptional mechanisms, which is relevant for tissue-specific functions of Wnt/β-catenin signalling in embryonic development but also for stem cell-mediated homeostasis and cancer. Chromatin association of β-catenin, even to functional Wnt-response elements, can no longer be considered a proxy for identifying transcriptionally Wnt-regulated genes. Context-dependent mechanisms are crucial for transcriptional activation of Wnt/β-catenin target genes subsequent to β-catenin recruitment. Our conclusions therefore also imply that Wnt-regulated β-catenin binding in one context can mark Wnt-regulated transcriptional target genes for different contexts.
???displayArticle.pubmedLink??? 27068107
???displayArticle.pmcLink??? PMC4920159
???displayArticle.link??? Development
???displayArticle.grants??? [+]
BB/I003746/1 Biotechnology and Biological Sciences Research Council , BB/M001695/1 Biotechnology and Biological Sciences Research Council
Species referenced: Xenopus
Genes referenced: atp12a axin1 axin2l cdk2 cdx2 cdx4 chrd ctnnb1 frzb fst fzd10 gbx2.2 gsc homer1 hoxa1 hoxd1 msgn1 msx1 neurog1 nodal3 nog sia1 sp5 ventx1.2 wnt8a
???displayArticle.antibodies??? Ctnnb1 Ab2
???displayArticle.morpholinos??? wnt8a MO5
???displayArticle.gses??? GSE72657: Xenbase, NCBI
Phenotypes: Xla Wt + wnt8a MO(Fig.2 A III) [+]
???attribute.lit??? ???displayArticles.show???
|
|
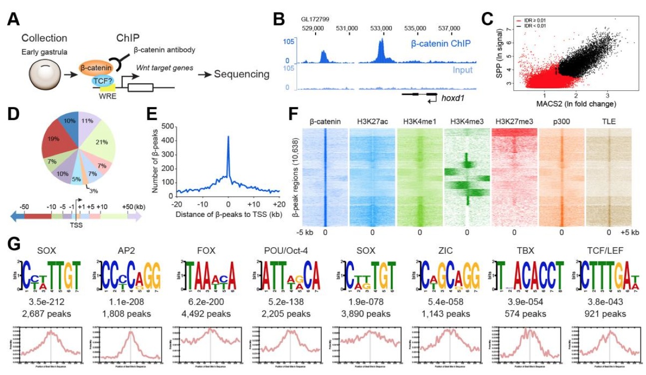
Fig. 1. β-catenin ChIP-seq analysis of early gastrulae. (A) Experimental design of β-catenin ChIP-seq analysis. Early gastrulae were collected and fixed. Following chromatin shearing, β-catenin antibodies were used to selectively precipitate DNA fragments bound by β-catenin- containing protein complexes. Subsequently, the precipitated DNA fragments were sequenced. (B) Genome view of example β-catenin-target gene hoxd1. Note clear β-catenin ChIP-seq peaks (β-peaks) downstream (to the left) of the hoxd1 locus. (C) Scatter plot combining peak calling analysis by SPP (considering signal strength, applying False Discovery Rate (FDR) ⤠0.1) and MACS2 (considering fold change, applying p ⤠0.01) software, with black dots indicating 10,638 β-peaks reproducibly called (applying an Irreproducible Discovery Rate (IDR) ⤠0.01). (D,E) β-peaks are associated with sequences throughout the genome (D) but enriched close to and just upstream (putative promoter) of the transcription start site (TSS) of nearby genes (E, analysed in 500 bp bins). Pie chart (in D) showing percentage of β-peak according to their location relative to TSS (within 1 kb, 1-5 kb, 5-10 kb, 10-50 kb, over 50 kb upstream or downstream of TSS as indicated by the colour code). (F) Heatmap illustrating genome-wide association of β-peaks with histone modifications and transcription co-factor-binding sites indicative of cis-regulatory modules (CRMs, such as promoters and enhancers) in patterns that can be clustered into ten groups. Each horizontal line represents the 5 kb downstream and upstream region of ChIP-seq data around a β-peak. (G) Enriched motifs from de novo motif search of sequences under β-peaks. Note identification of consensus TCF/LEF-binding but also other known transcription factor- binding motifs. Statistical significance (e-values) and the number of β-peaks are indicated below each motif logo. The analysis of motif distribution shows central enrichment of motifs within β-peak regions (500 bp window). |
|
|
Fig. 2. RNA-seq analysis to identify wnt8a-regulated genes. (A) Experimental design to identify wnt8a-regulated genes. wnt8a MO and standard control MO (CoMO) were microinjected into the ventral marginal zone (VMZ) of four-cell stage embryos (prospective endogenous wnt8a-expressing and ventral mesoderm tissue). For the re-instatement experiment, wnt8a MO was co-injected together with a DNA construct driving exogenous Wnt8a (CSKA-wnt8a) in the same tissue. Eventually three biological replicates per experimental sample were sequenced. The experimental conditions were optimized by comparing the morphology of uninjected (i), CoMO-injected (ii), wnt8a MO-injected (iii) and wnt8a MO- and CSKA-wnt8a DNA co-injected embryos (iv), as well as expected changes to expression of candidate genes (Fig. S2). (B) Venn diagrams of genes that are positively (top) or negatively (bottom) regulated by wnt8a signalling identified by Generalized Linear Model (GLM) statistical analysis (FDR < 0.1, see the supplementary materials and methods) of RNA-seq results. 41 genes were identified with reduced expression in the wnt8a knockdown (blue, compared to uninjected and CoMO-injected controls) and 274 genes with increased expression when Wnt8a expression was re-instated (green, compared to wnt8a knockdown). A shortlist of 14 positively wnt8a-regulated genes (listed on the left) was selected for further analysis by the overlap between these two groups of genes (see Table S2 for full gene lists). 18 genes with increased expression were identified in the wnt8a knockdown (amber) and 193 genes with reduced expression when Wnt8a expression was reinstated (purple) with one gene (atp12a) in the overlap, therefore apparently negatively regulated by wnt8a. (C) Validation of RNA-seq-discovered candidate genes by RT-qPCR. Transcripts collected from embryos microinjected into all four blastomeres with wnt8a MO (yellow bars) and wnt8a MO co- injected with CSKA-wnt8a DNA (pink bars) were compared to control (CoMO-injected, blue). All 14 positively wnt8a-regulated candidate genes of the shortlist were confirmed; but not atp12a, which had been suggested to be negatively regulated. Note varying extent of dependence on wnt8a function in different genes. *p < 0.1; **p < 0.05; ns, not significant (p ⥠0.1)(two-tailed Studentâs t-test). Error bars represent s.d. of two biological replicates. (D) Vegetal view of early gastrulae (with dorsal up) of control- (uninjected) and wnt8a MO- injected embryos. Note expression of wnt8a-regulated genes in similar but not always identical pattern as wnt8a. Also note reduced expression to varying extent in wnt8a MO- injected embryos. |
|
|
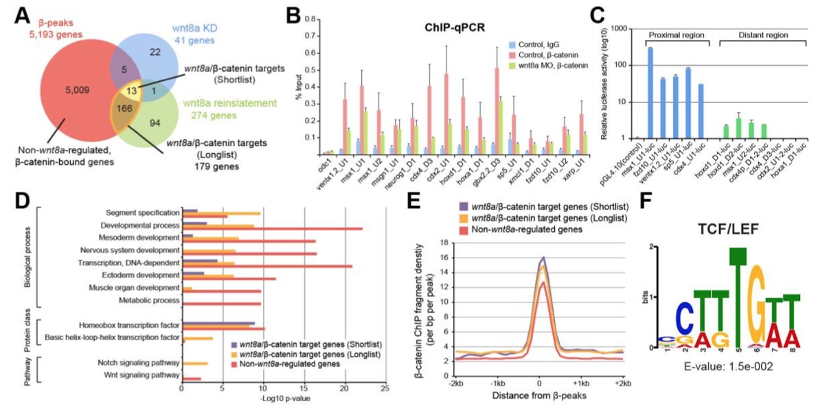
Fig. 3. Integrating β-catenin ChIP-seq and RNA-seq analysis to identify direct wnt8a/β- catenin target genes. (A) Venn diagram illustrating overlap between genes near β-peaks (red disc) and the positively wnt8a-regulated genes (as in Fig. 2B). Note that from among the longlist of 274 potential wnt8a-regulated genes, 179 are associated with identified β-peaks (amber border around lens-shaped area), representing the longlist of probable direct wnt8a/β-catenin target genes. Also note that all but one (xmcl2) of the validated shortlist of positively wnt8a-regulated genes are among those and therefore represent the short list of 13 direct wnt8a/β-catenin target genes (yellow). Also note that the majority of gene loci near β-peaks are not correlated with wnt8a-regulated genes and conversely, that more than a third of wnt8a-regulated genes in our longlist are not associated with identified β-peaks (most likely representing indirect wnt8a target genes). (B) β-catenin ChIP-qPCR of identified β-peaks of our shortlist in chromatin extracted from control (uninjected) and wnt8a MO- injected embryos. Note β-catenin association is reduced in wnt8a loss-of-function experiment in most of the analysed 15 identified β-peaks (IgG antibodies were used as control; error bars represent s.e.m. of three to five biological replicates). (C) Luciferase assays of reporter constructs containing sequences near identified β-peaks of wnt8a-regulated genes. Error bars represent s.d. of three biological replicates. (D) Gene Ontology analysis suggests that β-peak-associated genes tend to encode predominantly transcription factors and also cell-to- cell signalling components, and to function in developmental processes; with different emphasis between wnt8a-regulated (amber) and non-regulated genes (red). (E) DNA occupancy level of β-catenin around the peak summit shows higher enrichment in direct wnt8a/β-catenin target gene loci (purple: shortlist, amber: longlist) compared to non-wnt8a- regulated genes (red). Read density was analysed using HOMER (bin size 100 bp). (F) TCF/LEF consensus motif is enriched under all 58 β-peaks associated with all 13 shortlisted wnt8a/β-catenin target genes. |
|
|
Fig. 4. β-catenin recruitment is not sufficient for transcriptional regulation. (A,B) Maternally activated Wnt/β-catenin signalling regulates transcription of only context-specific maternal Wnt/β-catenin target genes. Experimental enhancement of maternal Wnt signalling, by injection of Wnt8a mRNA at the two- to four-cell stage, increases expression of maternal Wnt targets sia1 and nodal3.1 when analysed at the MBT compared to uninjected control (A). In contrast, expression levels of wnt8a target genes remain unchanged. However, β-catenin binding increases at both maternal Wnt target and zygotic wnt8a-regulated target loci at the 1000-cell stage (B). Note reduction of β-catenin binding following injection of axin mRNA indicates that maternally regulated endogenous β-catenin associates with not only maternal Wnt target genes but also zygotic wnt8a target genes. (C,D) Zygotically activated β-catenin controls expression of only zygotic wnt8a targets. wnt8a MO or CSKA-wnt8a DNA were injected at the two- to four-cell stage and gene expression and β-catenin binding were analysed at the early gastrula stage. Knockdown of wnt8a reduces and zygotic activation of Wnt8a signalling increases expression of the wnt8a target hoxd1, as a control. While the wnt8a knockdown or overexpression does not affect expression of maternal Wnt-regulated genes (C), over-activation of Wnt8a signalling increases β-catenin binding to some maternal Wnt-regulated loci (D) but not to the well-characterized direct maternal Wnt target genes sia1 and nodal3.1. Error bars represent s.d. and s.e.m. of three biological replicates for RT-qPCR and ChIP-qPCR, respectively. |
|
|
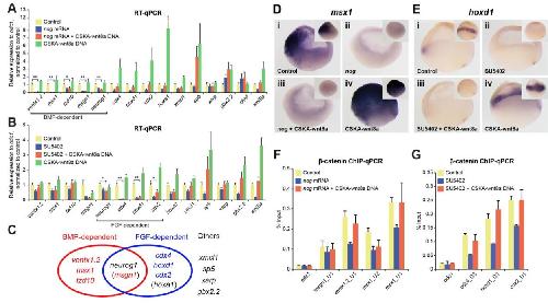
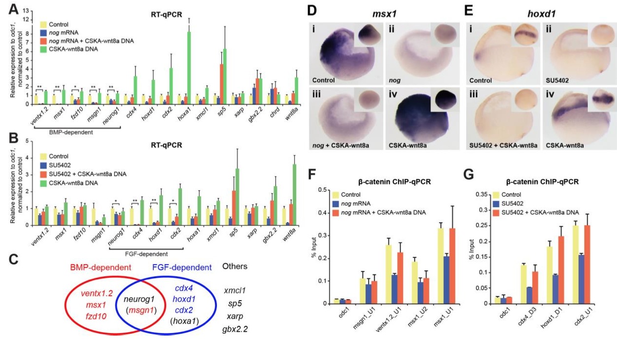
Fig. 5. BMP or FGF signalling is required for wnt8a target gene expression but not for β-catenin recruitment. (A) BMP signalling is required for context-specific transcriptional regulation by wnt8a signalling, but only of some wnt8a target genes. Two- to four-cell stage embryos were injected with BMP antagonist noggin (nog) mRNA. CSKA-wnt8a DNA was injected additionally to reinstate Wnt8a expression (as endogenous wnt8a expression is itself regulated by BMP signalling). Expression was analysed by RT-qPCR at the early gastrula stage. When BMP signalling is blocked, expression of BMP-dependent genes remains reduced even when Wnt8a expression is reinstated. (B) FGF signalling is required for context-specific transcriptional regulation by wnt8a signalling, but only of some wnt8a target genes. Embryos were treated with FGFR inhibitor SU5402 from the 1,000/2,000-cell stage through the early gastrula and injected where indicated with CSKA-wnt8a DNA at the two- to four-cell stages (to reinstate Wnt8a expression as endogenous wnt8a expression is itself regulated by FGF signalling). When FGF signalling is inhibited, expression of FGF- dependent genes remains reduced, even when Wnt8a expression is reinstated. (C) wnt8a target genes can therefore be classified into BMP- or FGF-dependent genes. Note some genes belong to both groups and others are neither BMP- nor FGF-dependent. (D,E) in situ hybridisation shows expression of msx1 (D) and hoxd1 (E) in cross-sections and lateral views (small images) of control uninjected and experimentally manipulated embryos as indicated, with dorsal right. (F) BMP signalling is not required for wnt8a-regulated β-catenin recruitment to BMP-dependent wnt8a target gene loci. Embryos were treated as in A and analysed with β-catenin ChIP-qPCR at the early gastrula stage. (G) FGF signalling is not essential for wnt8a-regulated β-catenin recruitment to FGF-dependent wnt8a target gene loci. Embryos were treated as in B and analysed with β-catenin ChIP-qPCR at the early gastrula stage. Uninjected, untreated embryos were used as controls in A,B, and D-G. *p < 0.1; **p < 0.05 with two-tailed Studentâs t-test. Error bars represent s.d. of four biological replicates (in A,B) or s.e.m. of three biological replicates (in F,G). Note that wnt8a gene expression was decreased by BMP or FGF pathway inhibition (wnt8a in blue bars in A,B) but restored by coinjection of CSKA-wnt8a DNA (wnt8a in orange bars in A,B) compared to controls (wnt8a in yellow bars in A,B) and that higher wnt8a expression levels in green bars reflect both expression of endogenous wnt8a and expression from CSKA-wnt8a DNA, resulting in upregulation of several wnt8a target genes (in A,B). |
|
|
Fig. 6. Model for context-specific Wnt/β-catenin target gene regulation. (A) In previous concept established from studies of individual genes, Wnt signalling specifically controls β-catenin recruitment to the Wnt-response element (WRE) of context-specific target genes and leads to their transcription (e.g. gene B in the context-X). (B) In the revised concept from our studies, Wnt-regulated β-catenin recruitment takes place at numerous loci. Transcriptional activation at those loci is conditional on context-specific mechanisms (e.g. context-X-specific mechanism for gene B in the context-X). |
References [+] :
Abu-Remaileh,
Oct-3/4 regulates stem cell identity and cell fate decisions by modulating Wnt/β-catenin signalling.
2010, Pubmed,
Xenbase
Abu-Remaileh, Oct-3/4 regulates stem cell identity and cell fate decisions by modulating Wnt/β-catenin signalling. 2010, Pubmed , Xenbase
Akkers, A hierarchy of H3K4me3 and H3K27me3 acquisition in spatial gene regulation in Xenopus embryos. 2009, Pubmed , Xenbase
Akkers, Chromatin immunoprecipitation analysis of Xenopus embryos. 2012, Pubmed , Xenbase
Anders, HTSeq--a Python framework to work with high-throughput sequencing data. 2015, Pubmed
Anders, Differential expression analysis for sequence count data. 2010, Pubmed
Biggin, Animal transcription networks as highly connected, quantitative continua. 2011, Pubmed
Blythe, beta-Catenin primes organizer gene expression by recruiting a histone H3 arginine 8 methyltransferase, Prmt2. 2010, Pubmed , Xenbase
Blythe, Chromatin immunoprecipitation in early Xenopus laevis embryos. 2009, Pubmed , Xenbase
Bottomly, Identification of {beta}-catenin binding regions in colon cancer cells using ChIP-Seq. 2010, Pubmed
Brannon, A beta-catenin/XTcf-3 complex binds to the siamois promoter to regulate dorsal axis specification in Xenopus. 1997, Pubmed , Xenbase
Cadigan, TCF/LEFs and Wnt signaling in the nucleus. 2012, Pubmed
Christian, Xwnt-8, a Xenopus Wnt-1/int-1-related gene responsive to mesoderm-inducing growth factors, may play a role in ventral mesodermal patterning during embryogenesis. 1991, Pubmed , Xenbase
Christian, Interactions between Xwnt-8 and Spemann organizer signaling pathways generate dorsoventral pattern in the embryonic mesoderm of Xenopus. 1993, Pubmed , Xenbase
Collart, High-resolution analysis of gene activity during the Xenopus mid-blastula transition. 2014, Pubmed , Xenbase
Crease, Cooperation between the activin and Wnt pathways in the spatial control of organizer gene expression. 1998, Pubmed , Xenbase
del Viso, Generating diploid embryos from Xenopus tropicalis. 2012, Pubmed , Xenbase
Funayama, Embryonic axis induction by the armadillo repeat domain of beta-catenin: evidence for intracellular signaling. 1995, Pubmed , Xenbase
Gentsch, In vivo T-box transcription factor profiling reveals joint regulation of embryonic neuromesodermal bipotency. 2013, Pubmed , Xenbase
Hamilton, Difference in XTcf-3 dependency accounts for change in response to beta-catenin-mediated Wnt signalling in Xenopus blastula. 2001, Pubmed , Xenbase
Haremaki, Integration of multiple signal transducing pathways on Fgf response elements of the Xenopus caudal homologue Xcad3. 2003, Pubmed , Xenbase
Heasman, Beta-catenin signaling activity dissected in the early Xenopus embryo: a novel antisense approach. 2000, Pubmed , Xenbase
Hoppler, Expression of a dominant-negative Wnt blocks induction of MyoD in Xenopus embryos. 1996, Pubmed , Xenbase
Hoppler, BMP-2/-4 and Wnt-8 cooperatively pattern the Xenopus mesoderm. 1998, Pubmed , Xenbase
Hufton, Genomic analysis of Xenopus organizer function. 2006, Pubmed , Xenbase
Itasaki, Crosstalk between Wnt and bone morphogenic protein signaling: a turbulent relationship. 2010, Pubmed
Janssens, Direct control of Hoxd1 and Irx3 expression by Wnt/beta-catenin signaling during anteroposterior patterning of the neural axis in Xenopus. 2010, Pubmed , Xenbase
Kelly, β-catenin enhances Oct-4 activity and reinforces pluripotency through a TCF-independent mechanism. 2011, Pubmed
Kharchenko, Design and analysis of ChIP-seq experiments for DNA-binding proteins. 2008, Pubmed
Kormish, Interactions between SOX factors and Wnt/beta-catenin signaling in development and disease. 2010, Pubmed
Laurent, The Xenopus homeobox gene twin mediates Wnt induction of goosecoid in establishment of Spemann's organizer. 1997, Pubmed , Xenbase
Lavery, Analysis of gene expression in Xenopus embryos. 2008, Pubmed , Xenbase
Lawrence, rtracklayer: an R package for interfacing with genome browsers. 2009, Pubmed
Lawrence, Software for computing and annotating genomic ranges. 2013, Pubmed
Lee-Liu, Transcriptomics using next generation sequencing technologies. 2012, Pubmed , Xenbase
MacQuarrie, Genome-wide transcription factor binding: beyond direct target regulation. 2011, Pubmed
McKendry, LEF-1/TCF proteins mediate wnt-inducible transcription from the Xenopus nodal-related 3 promoter. 1997, Pubmed , Xenbase
McMahon, Ectopic expression of the proto-oncogene int-1 in Xenopus embryos leads to duplication of the embryonic axis. 1989, Pubmed , Xenbase
Mi, Large-scale gene function analysis with the PANTHER classification system. 2013, Pubmed
Miller, A highly conserved Wnt-dependent TCF4 binding site within the proximal enhancer of the anti-myogenic Msx1 gene supports expression within Pax3-expressing limb bud muscle precursor cells. 2007, Pubmed
Newport, A major developmental transition in early Xenopus embryos: II. Control of the onset of transcription. 1982, Pubmed , Xenbase
Nusse, Wnt signaling. 2012, Pubmed
Park, Six2 and Wnt regulate self-renewal and commitment of nephron progenitors through shared gene regulatory networks. 2012, Pubmed
Rana, Defining synphenotype groups in Xenopus tropicalis by use of antisense morpholino oligonucleotides. 2006, Pubmed , Xenbase
Rosenbluh, β-Catenin-driven cancers require a YAP1 transcriptional complex for survival and tumorigenesis. 2012, Pubmed
Schneider, Beta-catenin translocation into nuclei demarcates the dorsalizing centers in frog and fish embryos. 1996, Pubmed , Xenbase
Schohl, Beta-catenin, MAPK and Smad signaling during early Xenopus development. 2002, Pubmed , Xenbase
Schuijers, Wnt-induced transcriptional activation is exclusively mediated by TCF/LEF. 2014, Pubmed
Wang, Wnt/beta-catenin signaling controls Mespo expression to regulate segmentation during Xenopus somitogenesis. 2007, Pubmed , Xenbase
Watanabe, Integrative ChIP-seq/microarray analysis identifies a CTNNB1 target signature enriched in intestinal stem cells and colon cancer. 2014, Pubmed
Weidinger, The Sp1-related transcription factors sp5 and sp5-like act downstream of Wnt/beta-catenin signaling in mesoderm and neuroectoderm patterning. 2005, Pubmed
Wessely, Neural induction in the absence of mesoderm: beta-catenin-dependent expression of secreted BMP antagonists at the blastula stage in Xenopus. 2001, Pubmed , Xenbase
Yasuoka, Occupancy of tissue-specific cis-regulatory modules by Otx2 and TLE/Groucho for embryonic head specification. 2014, Pubmed , Xenbase
Young, Spalt-like 4 promotes posterior neural fates via repression of pou5f3 family members in Xenopus. 2014, Pubmed , Xenbase
Zhang, FoxM1 promotes β-catenin nuclear localization and controls Wnt target-gene expression and glioma tumorigenesis. 2011, Pubmed
Zhang, Gene regulatory networks mediating canonical Wnt signal-directed control of pluripotency and differentiation in embryo stem cells. 2013, Pubmed
Zhang, Model-based analysis of ChIP-Seq (MACS). 2008, Pubmed
