Click here to close
Hello! We notice that you are using Internet Explorer, which is not supported by Xenbase and may cause the site to display incorrectly.
We suggest using a current version of Chrome,
FireFox, or Safari.
Biochim Biophys Acta
2016 Jan 01;18581:57-66. doi: 10.1016/j.bbamem.2015.10.001.
Show Gene links
Show Anatomy links
The cataract related mutation N188T in human connexin46 (hCx46) revealed a critical role for residue N188 in the docking process of gap junction channels.
Schadzek P, Schlingmann B, Schaarschmidt F, Lindner J, Koval M, Heisterkamp A, Preller M, Ngezahayo A.
???displayArticle.abstract???
The mutation N188T in human connexin46 (hCx46) correlates with a congenital nuclear pulverulent cataract. This mutation is in the second extracellular loop, a domain involved in docking of gap junction hemichannels. To analyze the functional consequences of this mutation, we expressed hCx46N188T and the wild type (hCx46wt) in Xenopus oocytes and HeLa cells. In Xenopus oocytes, hemichannels formed by hCx46wt and hCx46N188T had similar electrical properties. Additionally, a Ca(2+) and La(3+) sensitive current was observed in HeLa cells expressing eGFP-labeled hCx46wt or eGFP-labeled hCx46N188T. These results suggest that the N188T mutation did not alter apparent expression and the membrane targeting of the protein. Cells expressing hCx46wt-eGFP formed gap junction plaques, but plaques formed by hCx46N188T were extremely rare. A reduced plaque formation was also found in cells cotransfected with hCx46N188T-eGFP and mCherry-labeled hCx46wt as well as in cocultured cells expressing hCx46N188T-eGFP and hCx46wt-mCherry. Dye transfer experiments in cells expressing hCx46N188T revealed a lower transfer rate than cells expressing hCx46wt. We postulate that the N188T mutation affects intercellular connexon docking. This hypothesis is supported by molecular modeling of hCx46 using the crystal structure of hCx26 as a template. The model indicated that N188 is important for hemichannel docking through formation of hydrogen bonds with the residues R180, T189 and D191 of the opposing hCx46. The results suggest that the N188T mutation hinders the docking of the connexons to form gap junction channels. Moreover, the finding that a glutamine substitution (hCx46N188Q) could not rescue the docking emphasizes the specific role of N188.
Fig. 1. (A) Amino acid sequence of hCx46. The four transmembrane domains are underlined. The site-directed amino acid replacement at position 188 in the second extracellular loop is indicated as bold letters above the wild-type amino acid, which is marked with a gray box. (B) Alignment analysis of the second extracellular loop domain of hCx46, hCx26 and hCx32, adapted from Ref. [22], [24]. Color-coding: red: residues highly conserved among all connexin members; yellow: homologous residues; blue box: residues mediating inter-connexon interactions such as HBs.
Fig. 2. The hCx46 variants formed connexons when expressed in Xenopus oocytes. Xenopus oocytes injected with cRNA encoding for the hCx46 variants were investigated by TEV from a holding potential of − 90 mV, voltage pulses between − 90 mV and +30 mV were applied for 3 s in 10 mV steps. (A) Example of current induced by depolarizing voltage pulses to +30 mV in oocytes expressing the corresponding variants. (B) The current–voltage I(V) plots of current elicited in oocytes, which were injected with cRNA for hCx46wt (■), hCx46N188T (●), hCx46N188Q (○), and AS38 (□) (negative control). The amplitudes of the steady state currents, measured at the end of the voltage pulse, are plotted against the corresponding voltages. The results shown are averages of at least five different oocytes for each variant. The error bars represent the SEM. (C) The conductance–voltage (G(V)) plots of the hCx46wt (■), hCx46N188T (●), and hCx46N188Q (○) hemichannels expressed in Xenopus oocytes. For each experiment, the conductance was normalized to the maximum conductance of each experiment and fitted to the Boltzmann equation. The data points represent the averages of at least five experiments for each variant.
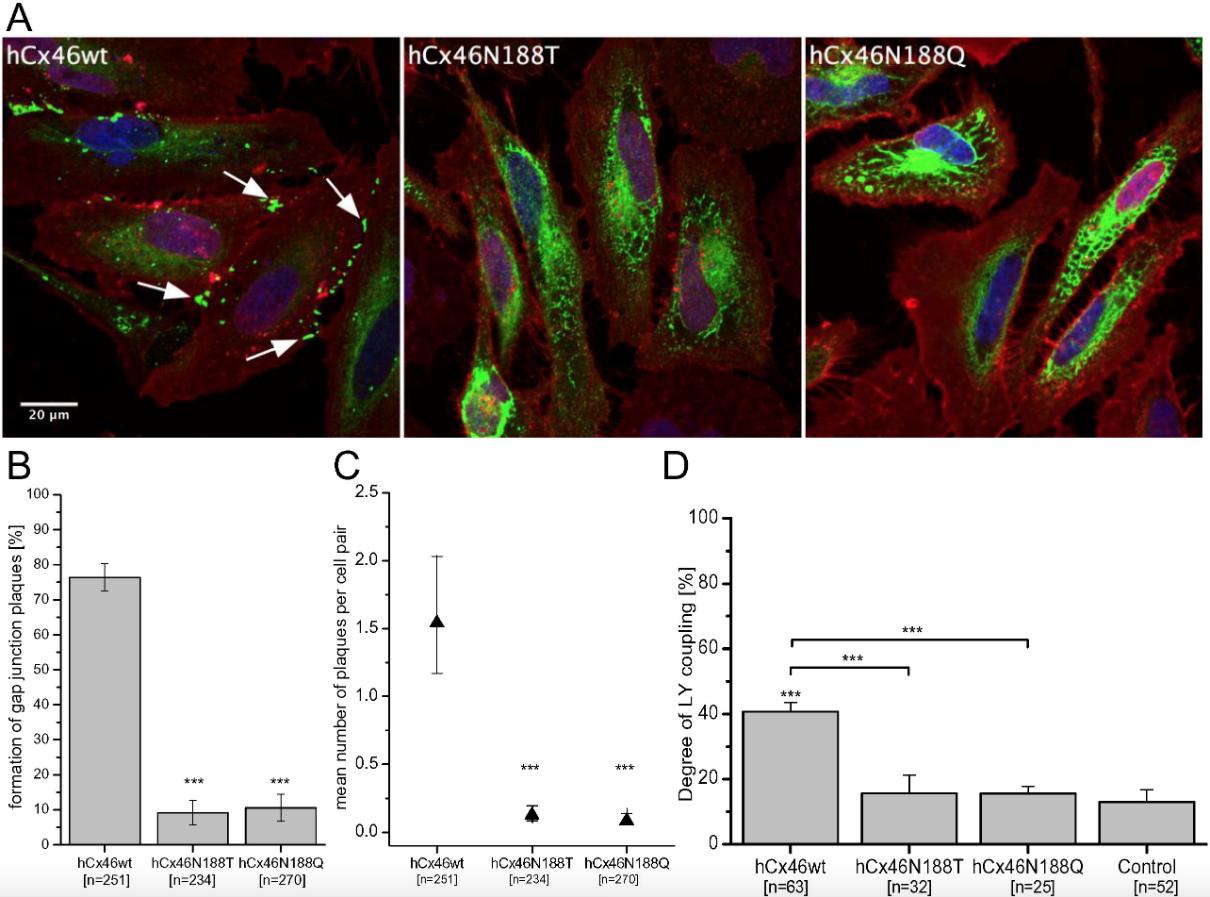
Fig. 3. hCx46N188T and hCx46N188Q show impaired gap junction plaque formation. Cells were transfected with the different eGFP-labeled hCx46 variants. 24 h after transfection, cells were fixed and stained with Hoechst (blue, nuclei) and WGA-Alexa555 (red, membranes). Further analysis was conducted using a laser-scanning confocal microscope. (A) Representative micrographs of cell pairs expressing the different eGFP-labeled hCx46 variants (green). The arrows indicate gap junction plaques. (B) Analysis of gap junction plaque formation. The diagram shows the percentage of cell pairs, which formed gap junction plaques. The number of tested cell pairs for each variant is represented as n. The error bars represent SEM. For statistical comparison between the mutants and the wild type Student's t-test was applied (*** p ≤ 0.001). (C) Quantification of the mean number of gap junction plaques per cell pair. The number of plaques per cell pair [n] was analyzed in a generalized linear mixed model with a log-link and assumption of the Poisson distribution. The differences between the two mutants and the wild type were tested by multiplicity-adjusted tests (*** p ≤ 0.001). Error bars represent 95% asymptotic confidence intervals for the mean number of plaques per cell pair. Cell pairs expressing hCx46N188T and hCx46N188Q show a significant decrease in the number of gap junction plaques per cell pair compared to the wild type. (D) Functional testing of gap junction coupling in HeLa cells expressing the different hCx46 variants. LY diffusion in cells was tested as described in Section 2. Quantification of the degree of dye coupling is given as the ratio of the sum of coupled pairs to the sum of the tested pairs for each hCx46 variant [n]. The results are shown as the average of at least three transfection experiments for each variant. The error bars represent the SEM. Student's t-test was applied for statistical comparisons between the non-transfected cells (control) and the hCx46 variants as well as between hCx46wt and the mutants (*** p ≤ 0.001).
Fig. 4. hCx46wt and hCx46N188T formed hemichannels in single HeLa cells. (A) Currents elicited by depolarizing voltage pulses from a holding potential of − 60 mV stepped from − 90 mV to +50 mV under whole-cell configuration in cells expressing hCx46wt-eGFP, hCx46N188T-eGFP and eGFP in the presence of external 2 mM Ca2+, without external Ca2+ and in the presence of external 250 μM La3+. (B) The corresponding current–voltage plot. (C) The sensitivity of the current to external Ca2+ and La3+. The currents evoked by a depolarization to +40 mV in the absence of external Ca2+ and in the presence of La3+ are given as a percentage of the currents measured in the presence of external Ca2+. The error bars represent SEM for n experiments as given for the treatments. For statistical comparison of the sensitivity to extracellular Ca2+ and La3+, the Student's t-test was applied (* p ≤ 0.05; ** p ≤ 0.01).
Fig. 5. hCx46N188T reduced the capacity of hCx46 to form gap junction plaques when coexpressed in the same cell or when allowed to form heterotypic gap junction channels. (A and B) Fluorescence micrographs of cells transfected with the corresponding hCx46 variants. The arrows indicate gap junction plaques. (C) Quantification of cell pairs forming gap junction plaques. The diagram shows the percentage of cell pairs, which formed gap junction plaques. The number of analyzed cell pairs for each variant is represented as n. The error bars represent SEM. For statistical comparison between the mutants and the wild type Student's t-test was applied (*** p ≤ 0.001). No statistical significant between the hCx46wt-eGFP and the cultured or cotransfected hCx46wt-eGFP/hCx46wt-mCherry cells could be observed. (note that the data for hCx46wt-eGFP and hCx46N188T-eGFP are the same as in Fig. 3B).
Fig. 6. Structural features of the human connexin46 (hCx46). (A) Homology model of the hCx46 gap junction channel. The two connexon hemichannels are shown in transparent surface representation with the two interacting connexins of each connexon shown as ribbons in gold and cyan, respectively. (B) Close-up view of the binding area between the two connexins (gold and cyan). A tight network of hydrogen bonds (dashed lines, purple) is formed between the amino acid residues of the interacting extracellular loops E1 and E2. (C) Diagram showing the number of hydrogen bonds (HBs) as a function of time along the MD simulations. Note the consistent average number of five HBs, stabilizing the hCx46wt dimer (black), whereas three mutants (blue, gold and cyan) dissociate and lose all HBs at different time points.
Figure S1: Binding interface and HBs network of the three mutants, hCx46N188T (A), hCx46N188Q (B) and hCx46N188D (C). The N188 mutations disturb the HB network to varying degrees.
Figure S2: Snapshots from the molecular dynamic simulations of the three mutants of hCx46.
Figure S3: Diagram depicting the angle between the interacting connexins along the simulation tie for hCx46N188T (gold), hCx46wt (black). While the N188T mutation leads to a kinking of the connexins relative to each other and finally to the dissociation of the complex, hCx46wt connexins remain rather constant with an angle around 170 degrees.
Figure S4: The snapshot sequence shows the electrostatic repulsion of the hCx46N188D mutation with D191.
Figure S5: The number of HBs between the hemichannels composed of hCx46N188Q. According to Gong et al. 2013, the stability of a gap junction channel is achieved if an average of 18 HBOs pro time interval is achieved. For the hCx46N188Q channel the number of HBs is reduced to less than 10 within the first 3 ns leading to the dissociation of the complex. The movie S11 shows the dissociation. In comparison, the movie S10 shows that hCx46wt hemichannels form a stable complex.