Click here to close
Hello! We notice that you are using Internet Explorer, which is not supported by Xenbase and may cause the site to display incorrectly.
We suggest using a current version of Chrome,
FireFox, or Safari.
???displayArticle.abstract???
In an attempt to identify the cell-associated protein(s) through which SMOC (Secreted Modular Calcium binding protein) induces mitogen-activated protein kinase (MAPK) signaling, the epidermal growth factor receptor (EGFR) became a candidate. However, although in 32D/EGFR cells, the EGFR was phosphorylated in the presence of a commercially available human SMOC-1 (hSMOC-1), only minimal phosphorylation was observed in the presence of Xenopus SMOC-1 (XSMOC-1) or human SMOC-2. Analysis of the commercial hSMOC-1 product demonstrated the presence of pro-EGF as an impurity. When the pro-EGF was removed, only minimal EGFR activation was observed, indicating that SMOC does not signal primarily through EGFR and its receptor remains unidentified. Investigation of SMOC/pro-EGF binding affinity revealed a strong interaction that does not require the C-terminal extracellular calcium-binding (EC) domain of SMOC or the EGF domain of pro-EGF. SMOC does not appear to potentiate or inhibit MAPK signaling in response to pro-EGF, but the interaction could provide a mechanism for retaining soluble pro-EGF at the cell surface.
???displayArticle.pubmedLink???
27101391 ???displayArticle.pmcLink???PMC4839742 ???displayArticle.link???PLoS One
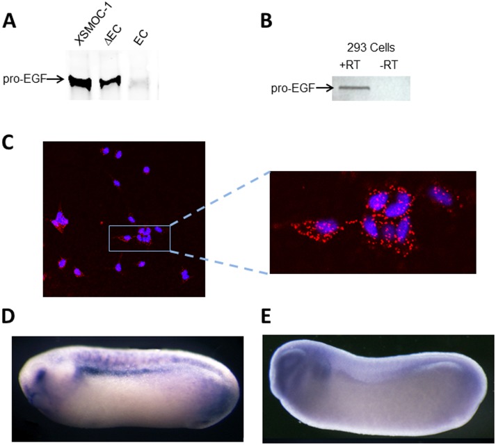
Fig 3. XSMOC-1 binds to pro-EGF and co-localizes with pro-EGF in vivo.(A) Immunoblot of pro-EGF following co-immunoprecipitation of pro-EGF with XSMOC-1, XSMOC-1 δEC, or XSMOC-1 EC in the presence of TBST/0.1% SDS; pro-EGF binds to XSMOC-1 and XSMOC-1 δEC, but not XSMOC-1EC. (B) RT-PCR analysis of HEK293 cells showing positive signal for pro-EGF(C) Representative confocal image showing co-localization of XSMOC-1 and pro-EGF (red fluorophore) on HEK293 cells using the PLA method. Nuclei are stained blue with DAPI. (D, E) Representative whole mount hybridization in situ images of Xenopus neurula embryos (stage 26) stained for XSMOC-1 (C) or pro-EGF (D). The locations of the eye (e) and pronephros (pn) are indicated.
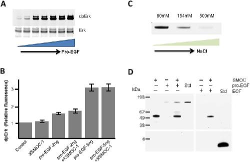
Fig 4. XSMOC-1 does not potentiate MAPK signaling by pro-EGF, but can bind to pro-EGF when bound to heparin sepharose.(A) Immunoblot of 32D/EGFR cell lysates showing Erk phosphorylation (dpErk) following a six minute exposure to a dilution series (0â500ng/ml) of pro-EGF. Total Erk is shown as loading control. (B) Graph showing relative dpErk fluorescence obtained on immunoblots from triplicate experiments of 32D/EGFR cells following a six minute exposure to submaximal concentrations of pro-EGF (2ng or 5ng/ml) in the presence or absence of XSMOC-1 (100μg/ml).The level of dpErk by pro-EGF was not significantly affected by XSMOC-1. (C) Coomassie-stained SDS-PAGE showing the heparin sepharose (HS) elution profile of pro-EGF in the presence of increasing concentrations of NaCl (D) Coomasie-stained SDS-PAGE showing HS elution profiles (±) following incubation of 5μg XSMOC-1 with 5μg of either pro-EGF or EGF in PBS/500mM NaCl, compared to each protein alone. A standard (std) lane is provided for pro-EGF and EGF to demonstrate their expected migration position.
Abouzeid,
Mutations in the SPARC-related modular calcium-binding protein 1 gene, SMOC1, cause waardenburg anophthalmia syndrome.
2011, Pubmed
Abouzeid,
Mutations in the SPARC-related modular calcium-binding protein 1 gene, SMOC1, cause waardenburg anophthalmia syndrome.
2011,
Pubmed Alarcón,
Nuclear CDKs drive Smad transcriptional activation and turnover in BMP and TGF-beta pathways.
2009,
Pubmed Aybay,
Characterization of human epidermal growth factor in human serum and urine under native conditions.
2006,
Pubmed Bell,
Human epidermal growth factor precursor: cDNA sequence, expression in vitro and gene organization.
1986,
Pubmed Brekken,
SPARC, a matricellular protein: at the crossroads of cell-matrix communication.
2001,
Pubmed Deb,
Epidermal growth factor (EGF) receptor kinase-independent signaling by EGF.
2001,
Pubmed Higashiyama,
A heparin-binding growth factor secreted by macrophage-like cells that is related to EGF.
1991,
Pubmed Johnson,
Heparan sulfate is essential to amphiregulin-induced mitogenic signaling by the epidermal growth factor receptor.
1994,
Pubmed Klemenčič,
The heparin-binding activity of secreted modular calcium-binding protein 1 (SMOC-1) modulates its cell adhesion properties.
2013,
Pubmed Kretzschmar,
Opposing BMP and EGF signalling pathways converge on the TGF-beta family mediator Smad1.
1997,
Pubmed Li,
Neuregulin-heparan-sulfate proteoglycan interactions produce sustained erbB receptor activation required for the induction of acetylcholine receptors in muscle.
2001,
Pubmed Mummery,
The binding of human betacellulin to heparin, heparan sulfate and related polysaccharides.
2007,
Pubmed Novinec,
Recombinant human SMOCs produced by in vitro refolding: calcium-binding properties and interactions with serum proteins.
2008,
Pubmed Okada,
SMOC1 is essential for ocular and limb development in humans and mice.
2011,
Pubmed Onichtchouk,
Silencing of TGF-beta signalling by the pseudoreceptor BAMBI.
1999,
Pubmed
,
Xenbase Parries,
The human urinary epidermal growth factor (EGF) precursor. Isolation of a biologically active 160-kilodalton heparin-binding pro-EGF with a truncated carboxyl terminus.
1995,
Pubmed Pera,
Integration of IGF, FGF, and anti-BMP signals via Smad1 phosphorylation in neural induction.
2003,
Pubmed
,
Xenbase Prince,
The heparin-binding domain of HB-EGF mediates localization to sites of cell-cell contact and prevents HB-EGF proteolytic release.
2010,
Pubmed Rainger,
Loss of the BMP antagonist, SMOC-1, causes Ophthalmo-acromelic (Waardenburg Anophthalmia) syndrome in humans and mice.
2011,
Pubmed
,
Xenbase Söderberg,
Direct observation of individual endogenous protein complexes in situ by proximity ligation.
2006,
Pubmed Thomas,
Xenopus SMOC-1 Inhibits bone morphogenetic protein signaling downstream of receptor binding and is essential for postgastrulation development in Xenopus.
2009,
Pubmed
,
Xenbase Vannahme,
Characterization of SMOC-1, a novel modular calcium-binding protein in basement membranes.
2002,
Pubmed Vuilleumier,
Control of Dpp morphogen signalling by a secreted feedback regulator.
2010,
Pubmed Walsh,
Extracellular BMP-antagonist regulation in development and disease: tied up in knots.
2010,
Pubmed Wu,
Tgf-beta superfamily signaling in embryonic development and homeostasis.
2009,
Pubmed Yoshioka,
Cardiomyocyte hypertrophy and degradation of connexin43 through spatially restricted autocrine/paracrine heparin-binding EGF.
2005,
Pubmed