Click here to close
Hello! We notice that you are using Internet Explorer, which is not supported by Xenbase and may cause the site to display incorrectly.
We suggest using a current version of Chrome,
FireFox, or Safari.
Nat Cell Biol
2016 Jun 01;186:684-91. doi: 10.1038/ncb3344.
Show Gene links
Show Anatomy links
Centromeric DNA replication reconstitution reveals DNA loops and ATR checkpoint suppression.
Aze A, Sannino V, Soffientini P, Bachi A, Costanzo V.
???displayArticle.abstract???
Half of the human genome is made up of repetitive DNA. However, mechanisms underlying replication of chromosome regions containing repetitive DNA are poorly understood. We reconstituted replication of defined human chromosome segments using bacterial artificial chromosomes in Xenopus laevis egg extract. Using this approach we characterized the chromatin assembly and replication dynamics of centromeric alpha-satellite DNA. Proteomic analysis of centromeric chromatin revealed replication-dependent enrichment of a network of DNA repair factors including the MSH2-6 complex, which was required for efficient centromeric DNA replication. However, contrary to expectations, the ATR-dependent checkpoint monitoring DNA replication fork arrest could not be activated on highly repetitive DNA due to the inability of the single-stranded DNA binding protein RPA to accumulate on chromatin. Electron microscopy of centromeric DNA and supercoil mapping revealed the presence of topoisomerase I-dependent DNA loops embedded in a protein matrix enriched for SMC2-4 proteins. This arrangement suppressed ATR signalling by preventing RPA hyper-loading, facilitating replication of centromeric DNA. These findings have important implications for our understanding of repetitive DNA metabolism and centromere organization under normal and stressful conditions.
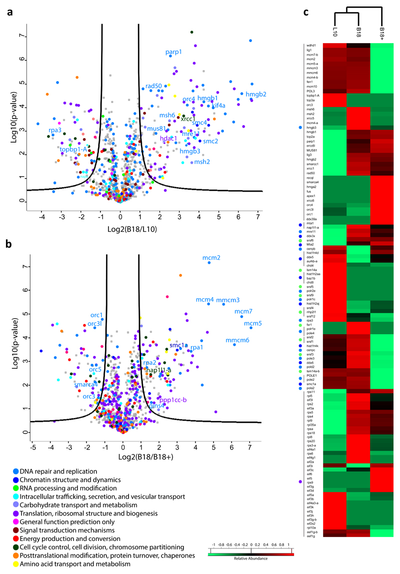
Figure 2. Proteomic analysis of replicating centromeric and non-cetromeric chromatin using label free quantitative MS.(a) Centromeric B18 and non-centromeric L10 chromatin was isolated after 150 minutes incubation of BAC DNA in egg extract and analysed by high resolution MS-MS. Volcano plots show the mean log2 protein B18/L10 ratio plotted against the p-values of biological replicates. Proteins differentially represented on centromeric and non-centromeric chromatin are shown. Black lines indicate the significance cut off. (b) Proteins differentially represented on centromeric chromatin in the absence (B18) or in the presence (B18+) of geminin analysed as in (a) are shown. Experiments shown in (a) and (b) were repeated with three different extracts (see Methods and Table S2 for statistical significance). (c) Heat map for some non-centromeric (L10) and centromeric (B18) or geminin sensitive (B18+) proteins. Chromatin enriched proteins are in red, depleted proteins in green.
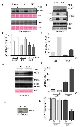
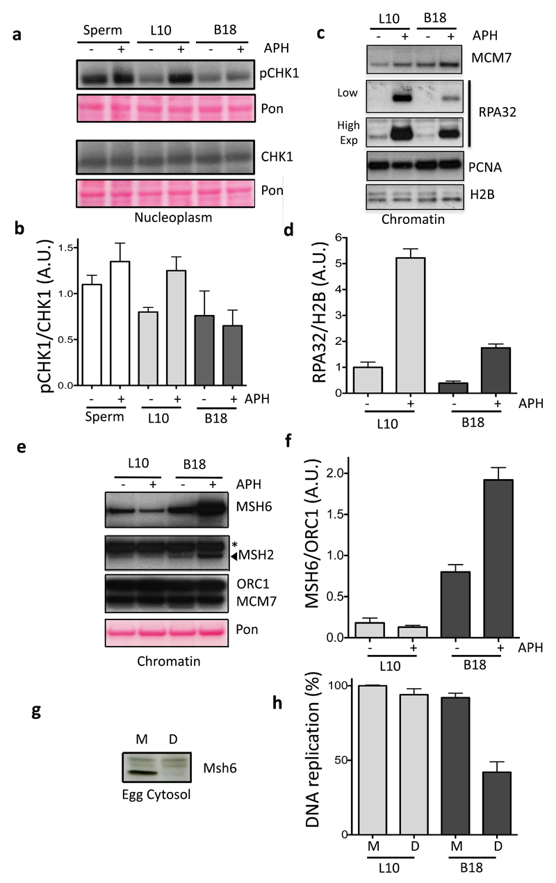
Figure 3. Centromeric DNA Replication is associated with checkpoint suppression and MMR proteins accumulation(a) Sperm nuclei, L10 or B18 BACs were incubated in egg extract treated with 25 μg ml-1 aphidicolin (APH) (+) or buffer (-). Cytoplasmic CHK1 and its phosphorylated form (pCHK1) were detected using specific antibodies as indicated. Total transferred proteins were stained with Ponceau (Pon). (b) The average ratio of pCHK1 signal over the total level of CHK1 was quantified and plotted in the graph. Error bars represent ± sd of the mean. n=5 independent experiments; p<0.05 when comparing Sperm, L10 and B18 mean values for APH (+) or buffer (-) treated conditions; One-way Anova. (c) Chromatin from L10 and B18 BACs was isolated after 150 minutes of incubation in extracts supplemented with APH (+) or buffer (-). Samples were analysed by WB using antibodies against the indicated proteins. (d) Average ratio of RPA32 over Histone H2B (H2B) signal was quantified and shown in the graph. Error bars represent ± sd of the mean. n=7 independent experiments; p<0.01 when comparing L10 and B18 mean values for APH (+) or buffer (-) treated conditions; One-way Anova. (e) Chromatin from L10 and B18 BACs treated as in (c) was analysed by WB with the indicated antibodies. Total transferred proteins were stained with Ponceau (Pon). Asterisk indicates non-specific band. (f) Average ratio of MSH6 over ORC1 bound to chromatin was quantified and shown in the graph. Error bars represent ± sd of the mean. n=3 independent experiments; p<0.05 when comparing L10 and B18 mean values for APH (+) or buffer (-) treated conditions; One-way Anova. (g) WB of egg cytosol that was mock (M) or MSH6 depleted (D) using anti Xenopus
MSH6 antibodies. A typical result is shown. (h) L10 and B18 DNA replication in mock (M) and MSH6 depleted (D) extracts. Relative average percentage of 32PdCTP incorporation is shown. L10 values in mock-depleted extracts were considered 100%. Error bars represent ± sd of the mean. n=3 experiments; p<0.05 when comparing L10 and B18 mean values for Mock (M) and MSH6 depleted extracts (D); One-way Anova.
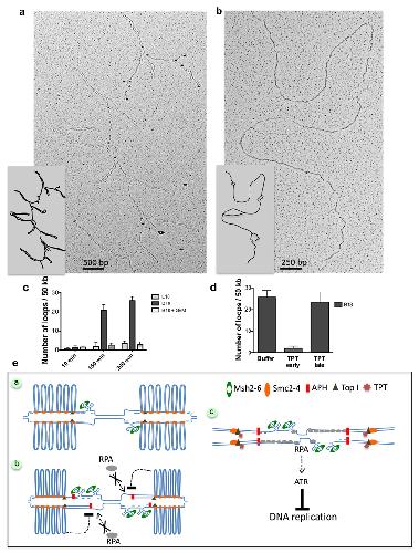
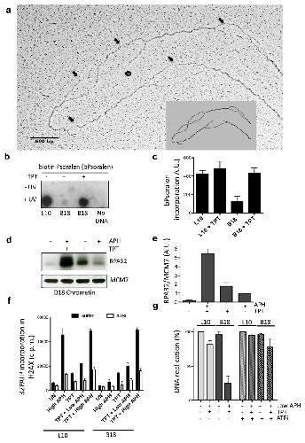
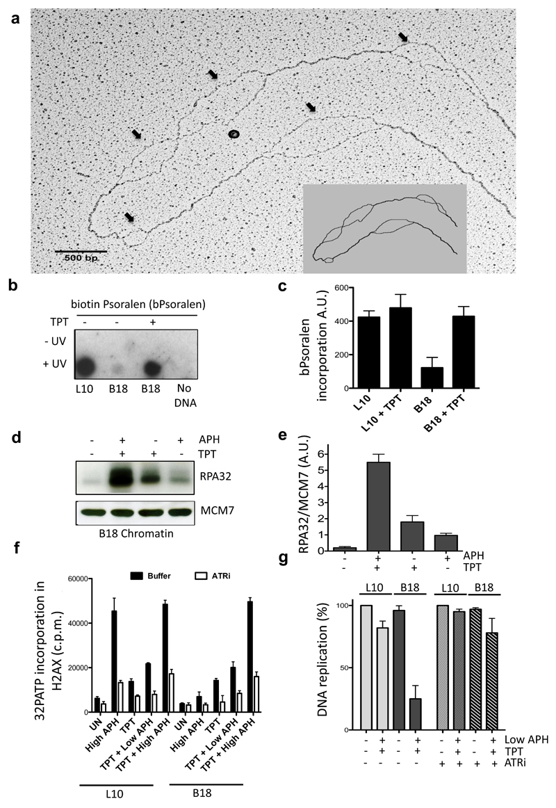
Figure 4. Overwound centromeric DNA suppresses RPA accumulation and ATR activation.(a) EM of B18 DNA isolated after 150 minutes incubation in interphase extract. Arrows indicate ssDNA bubbles. Scheme is included. Data represent 1 out of 3 experiments. (b) Streptavidin-HRP stained dot blot of L10 ad B18 DNA isolated from BAC nuclei replicated with 40 μM topotecan (TPT) or left untreated and treated with biotin-psoralen (bPsoralen) in the presence (+) or absence (-) of UV. Data represent 1 out of 3 experiments (c) Total incorporated bPsoralen was measured using a fluorescence based biotin quantification assay. Values represent fluorescence intensity expressed in arbitrary units. Error bars represent ± sd of the mean. n=3 experiments; p<0.05 when comparing L10 and B18 mean values for all treatments; One-way Anova. (d) WB of RPA32 and MCM7 bound to B18 chromatin isolated from nuclei replicated in the presence of 40 μM topotecan (TPT) and 25 μg ml-1 APH as indicated. (e) RPA32/MCM7 ratio. Error bars represent ± sd of the mean. n=3 experiments; p<0.01 when comparing B18 mean values for all treatments; One-way Anova. (f) Average incorporation of 32P in histone H2AX C-terminal peptide in the presence of nucleoplasm derived from L10 and B18 nuclei replicated in extracts that were untreated (UN), treated with 25 μg ml-1 APH (High APH), 40 μM TPT, TPT and 1 μg ml-1 APH (TPT + Low APH) or TPT and 25 μg ml-1 APH (TPT + High APH). Reactions were performed in the absence (black bars) or in the presence (white bars) of 10 μM VE-821 (ATRi). Error bars represent ± sd of the mean. n=3 experiments; p<0.001 when comparing B18 and L10 mean values for all treatments; One-way Anova. (g) L10 and B18 DNA replication in extracts treated with 40 μM TPT and 1 μg ml-1 APH (Low APH) in the presence or absence of ATRi as indicated. Relative average percentage of 32PdCTP incorporation is shown. L10 values in untreated extracts were considered 100%. Error bars represent ± sd of the mean. n=3 experiments; p<0.001 when comparing B18 and L10 mean values for all treatments; One-way Anova.
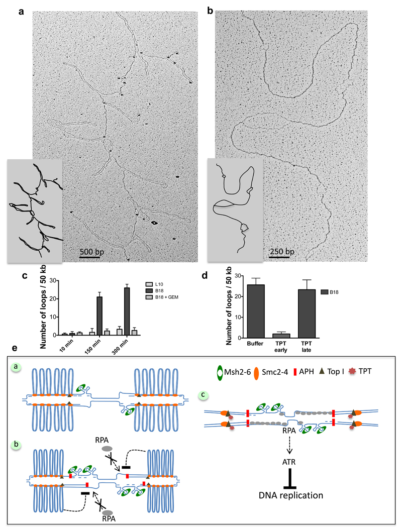
Figure 5. Centromeric BACs generate stable double stranded DNA loops during DNA replication.(a) EM of centromeric B18 chromatin isolated after partial proteinase K digestion (See Methods). (b) EM analysis of samples isolated as in (a) and subjected to complete protein digestion. (c) Graph showing the frequency of DNA loops in L10 or B18 DNA incubated in extracts that were untreated or treated with geminin (Gem) for the indicated times. Experiments were repeated three times scoring the equivalent of about one mega base of DNA in total. Error bars represent ± sd of the mean. n=3 experiments; p<0.001 when comparing L10, B18 and B18 + Gem mean values for the indicated times; One-way Anova. (d) Frequency of loops on B18 DNA incubated in extracts supplemented with buffer or treated with TPT at the start of reaction (TPT early) or after its completion at 300 minutes (TPT late) and collected one hour later. Experiments were repeated three times scoring the equivalent of about one mega base of total DNA. Error bars represent ± sd of the mean. n=3 experiments; p<0.001 when comparing B18 mean values for all treatments; One-way Anova. (e) Model illustrating arrangement and response to replication stress of centromeric chromatin, which is organized in loops of dsDNA formed in the presence of Condensins (SMC2-4) and active Topoisomerase I (Top I). Loops accumulate most likely behind replication forks. Individual centromeric repeats might form hairpins or other secondary structures on unwound ssDNA at replication forks, attracting MMR proteins, which might be required to resolve them (Panel a). This topological arrangement limits the formation of extensive ssDNA regions and RPA hyper-loading onto chromatin triggered by the uncoupling of helicase and polymerase induced by aphidicolin (APH) or other fork stalling events. Inhibition of RPA binding to chromatin prevents activation of ATR. ssDNA generated during fork uncoupling folds into several hairpins, leading to MMR proteins accumulation (Panel b). Interference with contromeric DNA topology by Toposimerase I inhibitor (TPT) restores RPA loading and ATR activity, which inhibits centromeric DNA replication (Panel c), suggesting that topology dependent suppression of ATR normally facilitates replication of hard-to-replicate repetitive DNA sequences present at the centromere.
Amiard,
A topological mechanism for TRF2-enhanced strand invasion.
2007, Pubmed
Amiard,
A topological mechanism for TRF2-enhanced strand invasion.
2007,
Pubmed Baumann,
DNA Replication: Looping smoothens repetitive DNA replication.
2017,
Pubmed Bermejo,
The replication checkpoint protects fork stability by releasing transcribed genes from nuclear pores.
2011,
Pubmed Bermúdez,
A method for genome-wide analysis of DNA helical tension by means of psoralen-DNA photobinding.
2010,
Pubmed Bernad,
Xenopus HJURP and condensin II are required for CENP-A assembly.
2011,
Pubmed
,
Xenbase Bloom,
Centromeric heterochromatin: the primordial segregation machine.
2014,
Pubmed Burdova,
The Mismatch-Binding Factor MutSβ Can Mediate ATR Activation in Response to DNA Double-Strand Breaks.
2015,
Pubmed Cimprich,
ATR: an essential regulator of genome integrity.
2008,
Pubmed Costanzo,
Mre11 assembles linear DNA fragments into DNA damage signaling complexes.
2004,
Pubmed
,
Xenbase Dunleavy,
HJURP is a cell-cycle-dependent maintenance and deposition factor of CENP-A at centromeres.
2009,
Pubmed Errico,
Mechanisms of replication fork protection: a safeguard for genome stability.
2012,
Pubmed Furuyama,
Centromeric nucleosomes induce positive DNA supercoils.
2009,
Pubmed Hashimoto,
Rad51 protects nascent DNA from Mre11-dependent degradation and promotes continuous DNA synthesis.
2010,
Pubmed
,
Xenbase Hashimoto,
The phosphorylated C-terminal domain of Xenopus Cut5 directly mediates ATR-dependent activation of Chk1.
2006,
Pubmed
,
Xenbase Hashimoto,
RAD51- and MRE11-dependent reassembly of uncoupled CMG helicase complex at collapsed replication forks.
2011,
Pubmed
,
Xenbase Hirano,
Condensins: universal organizers of chromosomes with diverse functions.
2012,
Pubmed
,
Xenbase Jonstrup,
Hairpin structures formed by alpha satellite DNA of human centromeres are cleaved by human topoisomerase IIalpha.
2008,
Pubmed Koch,
Neocentromeres and alpha satellite: a proposed structural code for functional human centromere DNA.
2000,
Pubmed Lupardus,
A requirement for replication in activation of the ATR-dependent DNA damage checkpoint.
2002,
Pubmed
,
Xenbase McGarry,
Geminin, an inhibitor of DNA replication, is degraded during mitosis.
1998,
Pubmed
,
Xenbase Meijer,
Biochemical and cellular effects of roscovitine, a potent and selective inhibitor of the cyclin-dependent kinases cdc2, cdk2 and cdk5.
1997,
Pubmed
,
Xenbase Mirkin,
Expandable DNA repeats and human disease.
2007,
Pubmed Murphy,
Centromeres take flight: alpha satellite and the quest for the human centromere.
1998,
Pubmed Nasmyth,
Disseminating the genome: joining, resolving, and separating sister chromatids during mitosis and meiosis.
2001,
Pubmed Naughton,
Transcription forms and remodels supercoiling domains unfolding large-scale chromatin structures.
2013,
Pubmed Olivera Harris,
Mismatch repair-dependent metabolism of O6-methylguanine-containing DNA in Xenopus laevis egg extracts.
2015,
Pubmed
,
Xenbase Palm,
How shelterin protects mammalian telomeres.
2008,
Pubmed Ray Chaudhuri,
Topoisomerase I poisoning results in PARP-mediated replication fork reversal.
2012,
Pubmed
,
Xenbase Rudd,
The evolutionary dynamics of alpha-satellite.
2006,
Pubmed Sanborn,
Chromatin extrusion explains key features of loop and domain formation in wild-type and engineered genomes.
2015,
Pubmed Slean,
Mutagenic roles of DNA "repair" proteins in antibody diversity and disease-associated trinucleotide repeat instability.
2008,
Pubmed Tognetti,
Replicating repetitive DNA.
2017,
Pubmed
,
Xenbase Voineagu,
Checkpoint responses to unusual structures formed by DNA repeats.
2009,
Pubmed Vos,
All tangled up: how cells direct, manage and exploit topoisomerase function.
2011,
Pubmed Zeman,
Causes and consequences of replication stress.
2014,
Pubmed Zhao,
Non-B DNA structure-induced genetic instability and evolution.
2010,
Pubmed