XB-ART-52028
Dev Biol
2017 Jun 15;4262:165-175. doi: 10.1016/j.ydbio.2016.03.021.
Show Gene links
Show Anatomy links
Genome-wide identification of Wnt/β-catenin transcriptional targets during Xenopus gastrulation.
Kjolby RAS, Harland RM.
???displayArticle.abstract???
The canonical Wnt/β-catenin signaling pathway plays multiple roles during Xenopus gastrulation, including posteriorization of the neural plate, patterning of the mesoderm, and induction of the neural crest. Wnt signaling stabilizes β-catenin, which then activates target genes. However, few targets of this signaling pathway that mediate early developmental processes are known. Here we sought to identify transcriptional targets of the Wnt/β-catenin signaling pathway using a genome-wide approach. We selected putative targets using the criteria of reduced expression upon zygotic Wnt knockdown, β-catenin binding within 50kb of the gene, and expression in tissues that receive Wnt signaling. Using these criteria, we found 21 novel direct transcriptional targets of Wnt/β-catenin signaling during gastrulation and in addition have identified putative regulatory elements for further characterization in future studies.
???displayArticle.pubmedLink??? 27091726
???displayArticle.pmcLink??? PMC6288011
???displayArticle.link??? Dev Biol
???displayArticle.grants??? [+]
Species referenced: Xenopus laevis
Genes referenced: axin2 axin2l ccn1l cdon cdx1 cdx2 ctnnb1 dkk1 esr-5 fzd10 gbx2 gbx2.2 hes5.2 hes5.7 hes5.8 hes5.9 hes6 homer1 hoxa1 irx3 kremen2 msgn1 mtx2 myo3b neurog2 ngfr pax3 pnhd ptgr3 sp5 tacc1 tcf4 tcf7 tp63 vegt wnt8a znf703
GO keywords: gastrulation [+]
???displayArticle.gses??? GSE77363: Xenbase, NCBI
???attribute.lit??? ???displayArticles.show???
|
|
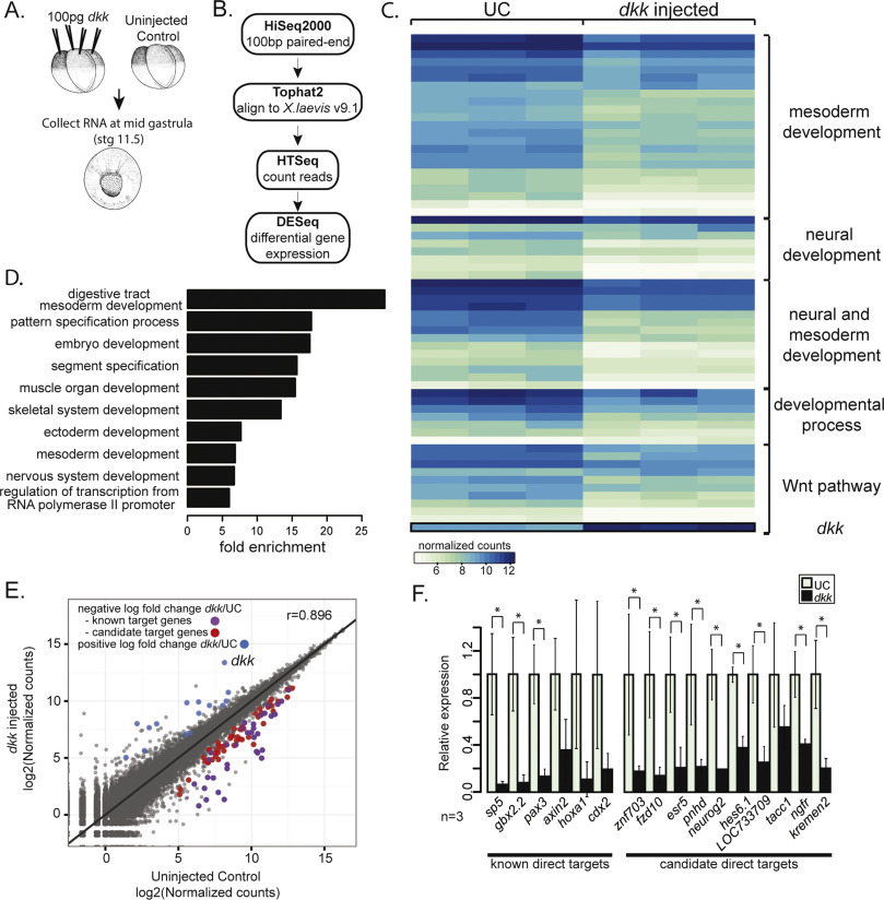
Fig. 1. Expression screen for transcriptional targets of Wnt signaling during gastrulation. (A) Schematic of experiment. 100 pg dkk was injected animally into all blastomeres of 4-cell staged X. laevis embryos. mRNA was extracted from single embryos at stage 11.5 (mid gastrula) and used to make Illumina TruSeq RNA sequencing libraries. (B) Schematic pipeline of RNAseq analysis. (C) Heat map of normalized counts for differentially expressed (DE) genes between three single uninjected control (UC) and three dkk-injected embryos grouped based on categories from GO analysis. (D) Differentially expressed genes were analyzed for enrichment of PANTHER GOslim terms. Fold enrichment is expressed as the observed fraction of genes in GO term category divided by the expected fraction of genes in GO term category. (E) log 2 of normalized counts plotted. Uninjected control (UC) counts on the x-axis and dkk-injected counts on the y-axis. Blue dots have a significant (p-adjustedâ¤0.05) positive log 2 fold change in dkk-injected embryos, purple and red dots have a significant negative log 2 fold change in dkk-injected embryos. The purple dots are known direct target genes of Wnt signaling and the red dots are candidate target genes of Wnt signaling. (F) qPCR data from single embryos in 3 independent experiments validating selected known and candidate target genes (n=3). Error bars indicate standard deviation and significance was calculated by Student's t-test (*p<0.05). |
|
|
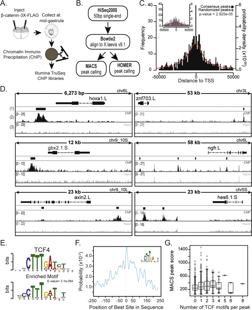
Fig. 2. Chromatin Immunoprecipitation and sequencing (ChIPseq) of a FLAG-tagged β-catenin at mid gastrula identifies β-catenin bound regions. (A) Schematic of experiment. 500 pg of mRNA encoding triple FLAG-tagged β-catenin was injected animally into both blastomeres of a 2-cell stage embryo. Chromatin was crosslinked at mid gastrula, sonicated, and used to make Illumina TruSeq libraries. (B) Pipeline of ChIPseq analysis. 50 bp single-end reads were aligned to X. laevis genome version 9.1 using Bowtie2. Peaks were called with MACS and HOMER. Common peaks were identified by both peak callers in all three biological replicates. (C) Histogram of distances from peak to transcription start site (TSS). Inset: Common peaks were randomly distributed along the genome to make Randomized Peaks (see Section 4). Red line is the probability density for distances. For ChIP peaks the mean distance to TSS=â2929 bp and for randomized peaks the mean distance to TSS=â9131 bp. Samples are significantly different with a p-value=2.925eâ05 (KolmogorovâSmirnov test). Note: Only peaks within 50 kb from TSS are shown. (D) IGV browser views of ChIPseq coverage at previously identified target genes and new candidate targets. (1) The Consensus Peak track shows the consensus peaks from three replicate experiments. (2) Read pile-up coverage from a single ChIPseq replicate sample. We note that the width of the peak displayed depends on the overall length of DNA represented, such that peaks appear narrow in 50 kb windows. (3) Read pile-up coverage from a single Input replicate sample. (E) Peaks were extended by 250 bp from the middle nucleotide and submitted to MEMEchip. Position Weight Matrix of TCF4 motif and most enriched motif found in consensus peaks. E-value=3.1eâ084. (F) Distribution of enriched motif in consensus peaks. (G) Box plot representing number of TCF4 motifs in a peak versus the MACS score (MACS score=â10*log 10 p value) of that peak. |
|
|
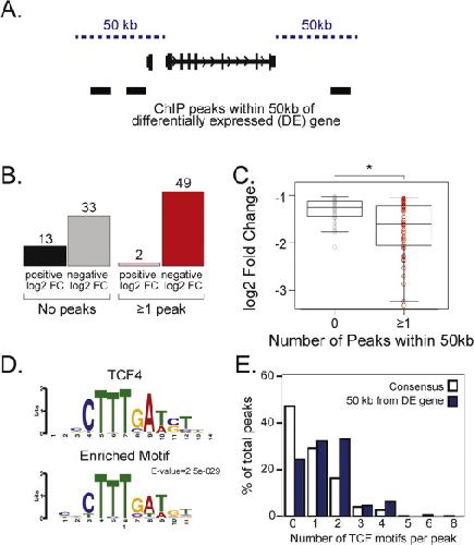
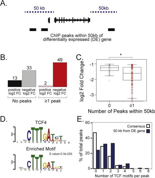
Fig. 3. Candidate Wnt direct target genes have both a negative log2 fold change in dkk-injected embryos and a ChIP peak within 50 kb of the coding DNA sequence. (A) Differentially expressed (DE) genes were designated as candidate direct target genes if they had a ChIPseq peak within 50 kb from the coding DNA sequence (CDS). (B) Number of DE genes that have either no peaks or at least one peak within 50 kb from CDS. (C) Log2 fold change (y-axis) of DE gene plotted as a function of number of peaks within 50 kb (x-axis). Genes that have at least one peak have a significantly greater negative log2 fold change than genes with zero peaks. p<0.05. (D) A TCF motif is enriched in the set of peaks within 50 kb of DE genes as determined by MEMEChIP. E-value=2.5eâ029. (E) Percentage of peaks with TCF motif. Blue is peaks within 50 kb of DE gene; white represents all consensus peaks. |
|
|
Fig. 4. In situ hybridization shows that the expression patterns of many characterized and candidate Wnt/β-catenin direct target genes resemble wnt8 expression. Genes are grouped based on functional role. (A) Expression of wnt8 at different developmental stages. (B) Expression of a few characterized direct target genes of Wnt/β-catenin at different developmental stages. (C) Expression of selected candidate direct target genes. Stages 11.5-12 and 12.5-13 are blastopore view with dorsal up. Neurula stage is dorsal view with anterior up. |
|
|
Fig. 5. Expression of Wnt/β-catenin target genes is reduced by dkk-injection. (A, C, E) Normalized counts from RNAseq data comparing uninjected control (UC) and dkk-injected embryos for selected known (A) and candidate (C, E) target genes at stage 11.5 (mid-gastrula). (B, D, F) In situ hybridization showing expression pattern of known (B) and candidate (D, F) target genes. Embryos were injected in the right (asterisk) 2 blastomeres at the 4-cell stage with a total of 100 pg dkk. Blue box indicates that embryo was cleared in either benzyl benzoate:benzoic acid (BB:BA) or benzyl benzoate alone (BB; to reduce transparency and visualize the archenteron). Blastopore view with dorsal up, except pnhd is dorsal view with anterior up. |
|
|
Supplemental Figure 1 (A) Embryos injected with 100pg dkk have large heads, large cement glands, and a shortened A-P axis. (B) Principle component analysis (PCA) of single uninjected control (UC) or dkk-injected embryos. Embryos segregate according to mating pair, indicating the general similarity of gene expression within that clutch. (C) Full list of PANTHER GOslim terms. Fold enrichment is observed fraction of genes in GO term category divided by expected fraction of genes in GO term category. |
|
|
Supplementary Figure 2 Heatmap of normalized counts for all differentially expressed genes (DE) between three single uninjected control (UC) and three dkk-injected embryos. Gene names are from X. laevis annotation v1.8 |
|
|
(A) Western blot of embryos injected with mRNA encoding triple FLAG-tagged β-catenin either alone or with increasing amounts of dkk. Numbers bellow FLAG blot represent relative abundance of FLAG epitope compared to abundance in embryos injected with 500pg triple FLAG-tagged β-catenin. Numbers are normalized to the amount of actin loading control detected in the same blot. (B) Number of peaks called by MACS and Homer peak callers. Final peak set was selected by taking the intersection from both peak callers for each sample and then the intersection of all three samples. (C) Chromatin Immunoprecipitaion (ChIP) followed by qPCR using uninjected control (UC) embryos or embryos injected with 500pg triple FLAG-tagged β-catenin either alone or with dkk. Primers were designed to amplify the central region of selected peaks. The negative region is 10 kb from peak_16965. MACS peak score is given for each peak. We note the progressive decline in binding at negative control regions progressively further from the peak, expected from incomplete sonication of chromatin. Values are normalized to input and fold change is taken compared to uninjected control (UC). Error bars are standard deviation. |
|
|
Supplementary Figure 4 IGV browser views of ChIPseq coverage at known target genes and candidate targets. (1) The Consensus Peak track shows the consensus peaks from three replicate experiments. (2) Read pile-up coverage from a single ChIPseq replicate sample. (3) Read pile-up coverage from a single Input replicate sample. |
|
|
Supplementary Figure 5 Complete list of motifs found using MEMEChIP (Machanick & Bailey, 2011) ranked by significance. Position Weight Matrix (PWM) of motif discovered, closest known motif, motif discovery program and the E-value are listed. |
|
|
Supplementary Figure 6 In situ hybridization of known (cdx1, irx3, msgn) and candidate (frzd10, ngn2) Wnt/β-catenin target genes. Stage 11.5-12 and 12.5-13 is blastopore view with dorsal up. Neurula stage is dorsal view with anterior up. |
|
|
Supplementary Figure 7 Normalized counts from RNAseq data comparing uninjected control (UC) and dkk-injected embryos and in situ hybridization showing expression pattern. Embryos were injected in the right (asterisk) 2 blastomeres at the 4-cell stage with a total of 100pg dkk. |
|
|
axin2 (axin 2 (conductin, axil) ) gene expression in Xenopus laevis embryo, assayed via in situ hybridization, NF stage 11.5-12, blastopore view, dorsal up. |
|
|
axin2 (axin 2 (conductin, axil) ) gene expression in Xenopus laevis embryo, assayed via in situ hybridization, NF stage 13-21, dorsal view, anterior up. |
|
|
hes5.9 (hairy and enhancer of split 5, gene 9) gene expression in Xenopus laevis embryo, assayed via in situ hybridization, NF stage 11.5-12, blastopore view, dorsal up. |
|
|
hes5.9 (hairy and enhancer of split 5, gene 9) gene expression in Xenopus laevis embryo, assayed via in situ hybridization, NF stage 13-21, dorsal view, anterior up. |
|
|
ngfr (nerve growth factor receptor) gene expression in Xenopus laevis embryo, assayed via in situ hybridization, NF stage 11.5-12, blastopore view, dorsal up. |
|
|
ngfr (nerve growth factor receptor) gene expression in Xenopus laevis embryo, assayed via in situ hybridization, NF stage 13-21, dorsal view, anterior up. |
References [+] :
Anders,
HTSeq--a Python framework to work with high-throughput sequencing data.
2015, Pubmed
Anders, HTSeq--a Python framework to work with high-throughput sequencing data. 2015, Pubmed
Anders, Differential expression analysis for sequence count data. 2010, Pubmed
Aruga, Role of BMP, FGF, calcium signaling, and Zic proteins in vertebrate neuroectodermal differentiation. 2011, Pubmed , Xenbase
Bafico, Novel mechanism of Wnt signalling inhibition mediated by Dickkopf-1 interaction with LRP6/Arrow. 2001, Pubmed
Blumberg, An essential role for retinoid signaling in anteroposterior neural patterning. 1997, Pubmed , Xenbase
Blythe, Chromatin immunoprecipitation in early Xenopus laevis embryos. 2009, Pubmed , Xenbase
Brott, Regulation of Wnt/LRP signaling by distinct domains of Dickkopf proteins. 2002, Pubmed , Xenbase
Chen, Increased XRALDH2 activity has a posteriorizing effect on the central nervous system of Xenopus embryos. 2001, Pubmed , Xenbase
Chen, A system of repressor gradients spatially organizes the boundaries of Bicoid-dependent target genes. 2012, Pubmed
Chiu, Genome-wide view of TGFβ/Foxh1 regulation of the early mesendoderm program. 2014, Pubmed , Xenbase
Christian, Interactions between Xwnt-8 and Spemann organizer signaling pathways generate dorsoventral pattern in the embryonic mesoderm of Xenopus. 1993, Pubmed , Xenbase
Clevers, Wnt/beta-catenin signaling in development and disease. 2006, Pubmed
Clevers, TCF/LEF factor earn their wings. 1997, Pubmed , Xenbase
Cox, Caudalization of neural fate by tissue recombination and bFGF. 1995, Pubmed , Xenbase
Elkouby, Mesodermal Wnt signaling organizes the neural plate via Meis3. 2010, Pubmed , Xenbase
Garnett, BMP, Wnt and FGF signals are integrated through evolutionarily conserved enhancers to achieve robust expression of Pax3 and Zic genes at the zebrafish neural plate border. 2012, Pubmed
Gentsch, In vivo T-box transcription factor profiling reveals joint regulation of embryonic neuromesodermal bipotency. 2013, Pubmed , Xenbase
Glinka, Dickkopf-1 is a member of a new family of secreted proteins and functions in head induction. 1998, Pubmed , Xenbase
Goentoro, Evidence that fold-change, and not absolute level, of beta-catenin dictates Wnt signaling. 2009, Pubmed , Xenbase
Groves, Setting appropriate boundaries: fate, patterning and competence at the neural plate border. 2014, Pubmed , Xenbase
Harland, Formation and function of Spemann's organizer. 1997, Pubmed
Harland, In situ hybridization: an improved whole-mount method for Xenopus embryos. 1991, Pubmed , Xenbase
Heinz, Simple combinations of lineage-determining transcription factors prime cis-regulatory elements required for macrophage and B cell identities. 2010, Pubmed
Hikasa, Wnt signaling in vertebrate axis specification. 2013, Pubmed , Xenbase
Hussein, Smad4 and beta-catenin co-activators functionally interact with lymphoid-enhancing factor to regulate graded expression of Msx2. 2003, Pubmed
In der Rieden, Xwnt8 directly initiates expression of labial Hox genes. 2010, Pubmed , Xenbase
Janssens, Direct control of Hoxd1 and Irx3 expression by Wnt/beta-catenin signaling during anteroposterior patterning of the neural axis in Xenopus. 2010, Pubmed , Xenbase
Jen, Periodic repression of Notch pathway genes governs the segmentation of Xenopus embryos. 1999, Pubmed , Xenbase
Jho, Wnt/beta-catenin/Tcf signaling induces the transcription of Axin2, a negative regulator of the signaling pathway. 2002, Pubmed
Karpinka, Xenbase, the Xenopus model organism database; new virtualized system, data types and genomes. 2015, Pubmed , Xenbase
Kengaku, bFGF as a possible morphogen for the anteroposterior axis of the central nervous system in Xenopus. 1995, Pubmed , Xenbase
Kim, Wnt stabilization of β-catenin reveals principles for morphogen receptor-scaffold assemblies. 2013, Pubmed , Xenbase
Kléber, Neural crest stem cell maintenance by combinatorial Wnt and BMP signaling. 2005, Pubmed
Kudoh, Distinct roles for Fgf, Wnt and retinoic acid in posteriorizing the neural ectoderm. 2002, Pubmed
LaBonne, Neural crest induction in Xenopus: evidence for a two-signal model. 1998, Pubmed , Xenbase
Lamb, Fibroblast growth factor is a direct neural inducer, which combined with noggin generates anterior-posterior neural pattern. 1995, Pubmed , Xenbase
Li, The posteriorizing gene Gbx2 is a direct target of Wnt signalling and the earliest factor in neural crest induction. 2009, Pubmed , Xenbase
Machanick, MEME-ChIP: motif analysis of large DNA datasets. 2011, Pubmed
Mao, Kremen proteins are Dickkopf receptors that regulate Wnt/beta-catenin signalling. 2002, Pubmed
Mi, PANTHER in 2013: modeling the evolution of gene function, and other gene attributes, in the context of phylogenetic trees. 2013, Pubmed
Mii, Secreted Frizzled-related proteins enhance the diffusion of Wnt ligands and expand their signalling range. 2009, Pubmed , Xenbase
Mizuseki, Xenopus Zic-related-1 and Sox-2, two factors induced by chordin, have distinct activities in the initiation of neural induction. 1998, Pubmed , Xenbase
Niehrs, Regionally specific induction by the Spemann-Mangold organizer. 2004, Pubmed
Park, Six2 and Wnt regulate self-renewal and commitment of nephron progenitors through shared gene regulatory networks. 2012, Pubmed
Pegoraro, Signaling and transcriptional regulation in neural crest specification and migration: lessons from xenopus embryos. 2013, Pubmed , Xenbase
Prinos, Multiple pathways governing Cdx1 expression during murine development. 2001, Pubmed , Xenbase
Quinlan, BEDTools: a flexible suite of utilities for comparing genomic features. 2010, Pubmed
Ramel, Repression of the vertebrate organizer by Wnt8 is mediated by Vent and Vox. 2004, Pubmed , Xenbase
Robinson, Integrative genomics viewer. 2011, Pubmed
Roose, The Xenopus Wnt effector XTcf-3 interacts with Groucho-related transcriptional repressors. 1998, Pubmed , Xenbase
Schuijers, Wnt-induced transcriptional activation is exclusively mediated by TCF/LEF. 2014, Pubmed
Semënov, Head inducer Dickkopf-1 is a ligand for Wnt coreceptor LRP6. 2001, Pubmed , Xenbase
Session, Genome evolution in the allotetraploid frog Xenopus laevis. 2016, Pubmed , Xenbase
Shi, Zygotic Wnt/beta-catenin signaling preferentially regulates the expression of Myf5 gene in the mesoderm of Xenopus. 2002, Pubmed , Xenbase
Smith, Injected Xwnt-8 RNA acts early in Xenopus embryos to promote formation of a vegetal dorsalizing center. 1991, Pubmed , Xenbase
Tour, Gbx2 interacts with Otx2 and patterns the anterior-posterior axis during gastrulation in Xenopus. 2002, Pubmed , Xenbase
Trapnell, TopHat: discovering splice junctions with RNA-Seq. 2009, Pubmed
Weidinger, The Sp1-related transcription factors sp5 and sp5-like act downstream of Wnt/beta-catenin signaling in mesoderm and neuroectoderm patterning. 2005, Pubmed
Wills, Chromatin immunoprecipitation and deep sequencing in Xenopus tropicalis and Xenopus laevis. 2014, Pubmed , Xenbase
Wittler, Expression of Msgn1 in the presomitic mesoderm is controlled by synergism of WNT signalling and Tbx6. 2007, Pubmed
Yamaguchi, T (Brachyury) is a direct target of Wnt3a during paraxial mesoderm specification. 1999, Pubmed
Yost, The axis-inducing activity, stability, and subcellular distribution of beta-catenin is regulated in Xenopus embryos by glycogen synthase kinase 3. 1996, Pubmed , Xenbase
Young, Spalt-like 4 promotes posterior neural fates via repression of pou5f3 family members in Xenopus. 2014, Pubmed , Xenbase
Zecca, Direct and long-range action of a wingless morphogen gradient. 1996, Pubmed
Zhang, Gene regulatory networks mediating canonical Wnt signal-directed control of pluripotency and differentiation in embryo stem cells. 2013, Pubmed
Zhang, Model-based analysis of ChIP-Seq (MACS). 2008, Pubmed
Zhao, β-catenin regulates Pax3 and Cdx2 for caudal neural tube closure and elongation. 2014, Pubmed
