XB-ART-52027
Sci Rep
2016 Jan 11;6:18631. doi: 10.1038/srep18631.
Show Gene links
Show Anatomy links
ACT-PRESTO: Rapid and consistent tissue clearing and labeling method for 3-dimensional (3D) imaging.
Lee E, Choi J, Jo Y, Kim JY, Jang YJ, Lee HM, Kim SY, Lee HJ, Cho K, Jung N, Hur EM, Jeong SJ, Moon C, Choe Y, Rhyu IJ, Kim H, Sun W.
???displayArticle.abstract???
Understanding the structural organization of organs and organisms at the cellular level is a fundamental challenge in biology. This task has been approached by reconstructing three-dimensional structure from images taken from serially sectioned tissues, which is not only labor-intensive and time-consuming but also error-prone. Recent advances in tissue clearing techniques allow visualization of cellular structures and neural networks inside of unsectioned whole tissues or the entire body. However, currently available protocols require long process times. Here, we present the rapid and highly reproducible ACT-PRESTO (active clarity technique-pressure related efficient and stable transfer of macromolecules into organs) method that clears tissues or the whole body within 1 day while preserving tissue architecture and protein-based signals derived from endogenous fluorescent proteins. Moreover, ACT-PRESTO is compatible with conventional immunolabeling methods and expedites antibody penetration into thick specimens by applying pressure. The speed and consistency of this method will allow high-content mapping and analysis of normal and pathological features in intact organs and bodies.
???displayArticle.pubmedLink??? 26750588
???displayArticle.pmcLink??? PMC4707495
???displayArticle.link??? Sci Rep
Species referenced: Xenopus
Genes referenced: ntrk1 th
???attribute.lit??? ???displayArticles.show???
|
|
Figure 1. Active Clarity Technique (ACT) is a rapid and efficient whole-brain clearing technique. (a) Workflow for clearing tissue with the ACT. The brain was isolated from a cardiac-perfused animal and post-fixed in 4% paraformaldehyde (PFA) overnight to induce DNA-protein crosslinking. The brain was immersed in a 4% acrylamide and thermal initiator-containing solution for 18–24 hours. The whole brain was incubated at 37 °C for 2 hours. After polymerization, lipid membranes were removed by ACT for 4–6 hours. (b) Diagram of the ACT-ECT system. (c) Brains before (left) and after (right) ACT processing; C57BL/6 mouse brains after polymerization, ACT, and refractive index matching. Scale bar, 1 cm. Injection of trypan blue into the ventricle of a cleared brain (bottom). Square unit; x: 5 mm, y: 5 mm. |
|
|
Active Clarity Technique (ACT) for three-dimensional imaging of protein and RNA distribution in adult brain samples. (a) Unsectioned mouse brain tissue image showing part of the midbrain stained with tyrosine-hydroxylase (20 × objective; stack size, 1,580 μm; step size, 2 μm). Scale bar, 100 μm. (b) Neurons labeled with the adeno-associated virus-green fluorescent protein (AAV-GFP) and immunolabeling of dendritic arbors with anti-GFP antibodies (10 × objective, 0.7 × confocal zoom; stack size, 1,180 μm; step size, 2 μm). Scale bar, 100 μm. (c) In situ hybridization of ACT-processed midbrain slice with 1.1 Kb DIG-labeled tyrosine hydroxylase (TH) probes. Scale bar, 100 μm. (d) Comparison of procedures and processing times between ACT and other clearing methods. (e) Images of brain blocks (1-mm thick) after processing. Dotted green lines indicate original sizes of blocks and red lines mark sizes after clearing. Square unit; x: 5 mm, y: 5 mm. |
|
|
Figure 3, Scalability of the Active Clarity Technique (ACT). (a) Rat brain hemisphere processed with 15 hours of ACT. Scale bar, 1 cm. (Right) Magnified fluorescent image of the boxed region in the middle (yellow). Nuclear-staining (SYTO16) of rat cerebellum (4 × 4 tile scan with the Fluar 5 × objective; stack size, 2,580 μm; stack step, 20 μm) acquired with the LSM 700 microscope. Scale bar, 1 mm. (b) Size comparison of an adult mouse brain and an adult rabbit brain (left). The rabbit brain was cleared after 36 hours of ACT (right). (c, d) Human spinal cord block cleared with ACT and immunolabeled. (c) Before and after ACT. Scale bar, 1 cm. Human spinal cord block (1.3–1.5 cm thick) was cleared (100 hours of ACT) and stained with SMI32 (red). SYTO16 (green) was used for nuclear staining (1.1 × confocal zoom; stack size, 1,020 μm; stack step, 1 μm). (d) Spinal cord block was immunostained for PGP 9.5 (cyan) and collagen type IV (red) (2 × confocal zoom; stack size, 420 μm; stack step, 5 μm). All three-dimensional reconstructed images were obtained with a Zeiss 780 (c) or 700 (d) confocal microscope with a Plan-apochromat 10 ×/0.45 M27 lens. Scale bar, 50 μm. |
|
|
Figure 4. Active Clarity Technique (ACT) for whole-organ clearing and immunolabeling. (a) Cleared organ samples (thymus, intestine, testis, lung, spleen, liver, and kidney) were treated with CUBIC-mount for 5 days to adjust the refractive indices of the tissue and reagent. Square units; x: 5 mm, y: 5 mm. (b) Transmission images of cleared whole organs (liver, lung, kidney, and spleen) by ACT. Images were taken after electrophoretic tissue clearing (ETC) in PBS. Details of the tissue architecture were visualized with a standard dissection microscope. Images were acquired on an Olympus BX53 digital microscope DP73 camera. Scale bar, 1 mm. |
|
|
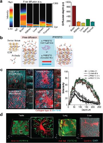
ACT-PRESTO (active clarity technique-pressure related efficient and stable transfer of macromolecules into organs) for rapid immunolabeling of dense tissues. (a) Comparison of diffusion rate using ACT-processed organs. (b) Schematic diagram for dense tissue immunohistochemistry. Tissues for centrifugal PRESTO (c-PRESTO) were centrifuged at 600 × g for 3 hours using a standard table-top centrifuge to expedite penetration of the primary and secondary antibodies. A syringe pump was used for the antibody reaction during syringe PRESTO (s-PRESTO). (c) Kidneys were labeled with collagen type IV using various protocols. Note that 3 hours of c- or s-PRESTO markedly enhanced the depth of specific labeling compared to that of the controls. Three-dimensional (3D) reconstructed images were obtained with a Zeiss 700 confocal microscope with a Plan-apochromat 10 ×/0.45 M27 lens, 2 × confocal zoom (stack size, 200 μm; stack step, 2 μm), and post-processed with Vaa3D software. Scale bar, 100 μm. Depth of fluorescence intensity was greater in PRESTO-treated tissue compared to that of free-diffusion labeled samples using ACT processed kidney tissue (mean ± standard deviation, n = 5). (d) Reconstituted 3D images of testis, lung, and liver. The organs were stained with acetylated tubulin (red in testis and lung) or laminin antibodies (red in liver). SYTO16 or DAPI were used for nuclear staining of the organs. Images were obtained with a Zeiss 700 confocal microscope with a Plan-apochromat 10 ×/0.45 M27 lens, 2 × confocal zoom (testis; stack size, 600 μm; stack step, 5 μm; liver; stack size, 226 μm; stack step, 2 μm; Scale bar, 100 μm), with a EC Plan-Neoflua 5 ×/0.16 M27 lens (lung; stack size, 1,265 μm; stack step, 5 μm; Scale bar, 500 μm). |
|
|
Supplementary Figure 6. Active Clarity Technique (ACT) is applicable to whole organisms (a)Whole organs were collected from 2 dayACT-processed whole mouse bodies. Scale bar, 1 cm. (b) Vertebrate and invertebrate model animals, such as chickens, Xenopus, and the small octopus were cleared by the ACT. Scale bar, 1 cm (see Supplementary Table 4 for ACT conditions and times). |
|
|
Figure 6. Whole body clearing of various organisms using the Active Clarity Technique (ACT).(a) Whole mouse body (3-weeks-old) was cleared in 24 hours using the ACT. After 3 days of incubation in CUBIC-mount solution, the ACT-processed mouse whole body became optically transparent and could be imaged without sectioning. Scale bar, 1 cm. (b) Image shows collagen type IV-labeled extracellular matrix (ECM) within the skull and underlying meninges. Images were obtained with a Zeiss 700 confocal microscope with a Plan-apochromat 10 ×/0.45 M27 lens, 2 × confocal zoom (stack size, 320 μm; stack step, 5 μm). Scale bar, 100 μm. (c) Comparison of optical transparency of whole zebrafish body before and after ACT clearing. Scale bar, 1 cm. (d) Whole rat embryo body (embryonic day 18) was cleared by the ACT. Scale bar, 1 cm. Embryo labeled with TrkA antibody shows the details of TrkA innervation in the foot. Imaged obtained with a Zeiss 700 confocal microscope with a Plan-Neofluar 5 ×/0.15 objective, 0.7 × confocal zoom (maximum projection; stack size, 1,250 μm; stack step, 15 μm). Scale bar, 500 μm. |
|
|
Figure 2. Active Clarity Technique (ACT) for three-dimensional imaging of protein and RNA distribution in adult brain samples.(a) Unsectioned mouse brain tissue image showing part of the midbrain stained with tyrosine-hydroxylase (20âÃâobjective; stack size, 1,580âμm; step size, 2âμm). Scale bar, 100âμm. (b) Neurons labeled with the adeno-associated virus-green fluorescent protein (AAV-GFP) and immunolabeling of dendritic arbors with anti-GFP antibodies (10âÃâobjective, 0.7âÃâconfocal zoom; stack size, 1,180âμm; step size, 2âμm). Scale bar, 100âμm. (c) In situ hybridization of ACT-processed midbrain slice with 1.1 Kb DIG-labeled tyrosine hydroxylase (TH) probes. Scale bar, 100âμm. (d) Comparison of procedures and processing times between ACT and other clearing methods. (e) Images of brain blocks (1-mm thick) after processing. Dotted green lines indicate original sizes of blocks and red lines mark sizes after clearing. Square unit; x: 5 mm, y: 5 mm. |
|
|
Figure 3. Scalability of the Active Clarity Technique (ACT).(a) Rat brain hemisphere processed with 15âhours of ACT. Scale bar, 1 cm. (Right) Magnified fluorescent image of the boxed region in the middle (yellow). Nuclear-staining (SYTO16) of rat cerebellum (4âÃâ4 tile scan with the Fluar 5âÃâobjective; stack size, 2,580âμm; stack step, 20âμm) acquired with the LSM 700 microscope. Scale bar, 1 mm. (b) Size comparison of an adult mouse brain and an adult rabbit brain (left). The rabbit brain was cleared after 36âhours of ACT (right). (c, d) Human spinal cord block cleared with ACT and immunolabeled. (c) Before and after ACT. Scale bar, 1âcm. Human spinal cord block (1.3â1.5âcm thick) was cleared (100âhours of ACT) and stained with SMI32 (red). SYTO16 (green) was used for nuclear staining (1.1âÃâconfocal zoom; stack size, 1,020âμm; stack step, 1âμm). (d) Spinal cord block was immunostained for PGP 9.5 (cyan) and collagen type IV (red) (2âÃâconfocal zoom; stack size, 420âμm; stack step, 5âμm). All three-dimensional reconstructed images were obtained with a Zeiss 780 (c) or 700 (d) confocal microscope with a Plan-apochromat 10âÃ/0.45 M27 lens. Scale bar, 50âμm. |
|
|
Figure 5. ACT-PRESTO (active clarity technique-pressure related efficient and stable transfer of macromolecules into organs) for rapid immunolabeling of dense tissues.(a) Comparison of diffusion rate using ACT-processed organs. (b) Schematic diagram for dense tissue immunohistochemistry. Tissues for centrifugal PRESTO (c-PRESTO) were centrifuged at 600âÃâg for 3âhours using a standard table-top centrifuge to expedite penetration of the primary and secondary antibodies. A syringe pump was used for the antibody reaction during syringe PRESTO (s-PRESTO). (c) Kidneys were labeled with collagen type IV using various protocols. Note that 3âhours of c- or s-PRESTO markedly enhanced the depth of specific labeling compared to that of the controls. Three-dimensional (3D) reconstructed images were obtained with a Zeiss 700 confocal microscope with a Plan-apochromat 10âÃ/0.45 M27 lens, 2âÃâconfocal zoom (stack size, 200âμm; stack step, 2âμm), and post-processed with Vaa3D software. Scale bar, 100âμm. Depth of fluorescence intensity was greater in PRESTO-treated tissue compared to that of free-diffusion labeled samples using ACT processed kidney tissue (meanâ±âstandard deviation, nâ=â5). (d) Reconstituted 3D images of testis, lung, and liver. The organs were stained with acetylated tubulin (red in testis and lung) or laminin antibodies (red in liver). SYTO16 or DAPI were used for nuclear staining of the organs. Images were obtained with a Zeiss 700 confocal microscope with a Plan-apochromat 10âÃ/0.45 M27 lens, 2âÃâconfocal zoom (testis; stack size, 600âμm; stack step, 5âμm; liver; stack size, 226âμm; stack step, 2âμm; Scale bar, 100âμm), with a EC Plan-Neoflua 5âÃ/0.16 M27 lens (lung; stack size, 1,265âμm; stack step, 5âμm; Scale bar, 500âμm). |
References [+] :
Calve,
Optical clearing in dense connective tissues to visualize cellular connectivity in situ.
2015, Pubmed
Calve, Optical clearing in dense connective tissues to visualize cellular connectivity in situ. 2015, Pubmed
Choi, Drp1-mediated mitochondrial dynamics and survival of developing chick motoneurons during the period of normal programmed cell death. 2013, Pubmed
Chung, Structural and molecular interrogation of intact biological systems. 2013, Pubmed
Costantini, A versatile clearing agent for multi-modal brain imaging. 2015, Pubmed
Crapo, An overview of tissue and whole organ decellularization processes. 2011, Pubmed
Dodt, Ultramicroscopy: three-dimensional visualization of neuronal networks in the whole mouse brain. 2007, Pubmed
Ertürk, Three-dimensional imaging of solvent-cleared organs using 3DISCO. 2012, Pubmed
Flessner, Resistance of tumor interstitial pressure to the penetration of intraperitoneally delivered antibodies into metastatic ovarian tumors. 2005, Pubmed
Genina, Tissue optical immersion clearing. 2010, Pubmed
Grossfeld, A study of the changes in protein composition of mouse brain during ontogenetic development. 1971, Pubmed
Hama, ScaleS: an optical clearing palette for biological imaging. 2015, Pubmed
Hama, Scale: a chemical approach for fluorescence imaging and reconstruction of transparent mouse brain. 2011, Pubmed
Heck, Enzyme-catalyzed protein crosslinking. 2013, Pubmed
Hennink, Novel crosslinking methods to design hydrogels. 2002, Pubmed
Hoffman, Hydrogels for biomedical applications. 2002, Pubmed
Ke, SeeDB: a simple and morphology-preserving optical clearing agent for neuronal circuit reconstruction. 2013, Pubmed
Kim, Different expression patterns of Phactr family members in normal and injured mouse brain. 2012, Pubmed
Kim, Light microscopy mapping of connections in the intact brain. 2013, Pubmed
Kitano, Systems biology: a brief overview. 2002, Pubmed
Korytowski, Bleaching of melanin pigments. Role of copper ions and hydrogen peroxide in autooxidation and photooxidation of synthetic dopa-melanin. 1990, Pubmed
Lee, Corrigendum: ACT-PRESTO: Rapid and consistent tissue clearing and labeling method for 3-dimensional (3D) imaging. 2018, Pubmed
Li, Micro-optical sectioning tomography to obtain a high-resolution atlas of the mouse brain. 2010, Pubmed
Micheva, Array tomography: a new tool for imaging the molecular architecture and ultrastructure of neural circuits. 2007, Pubmed
Montoya, Preparation of ex vivo-based biomaterials using convective flow decellularization. 2009, Pubmed
Mori, Ultrahigh-resolution immunofluorescence microscopy using ultrathin cryosections: subcellular distribution of caveolin-1alpha and CD31 in human placental endothelial cells. 2006, Pubmed
Moy, Optical histology: a method to visualize microvasculature in thick tissue sections of mouse brain. 2013, Pubmed
Orchard, The effect of melanin bleaching on immunohistochemical staining in heavily pigmented melanocytic neoplasms. 1998, Pubmed
Palmer, PEA-CLARITY: 3D molecular imaging of whole plant organs. 2015, Pubmed
Ragan, Serial two-photon tomography for automated ex vivo mouse brain imaging. 2012, Pubmed
Renier, iDISCO: a simple, rapid method to immunolabel large tissue samples for volume imaging. 2014, Pubmed
Richardson, Clarifying Tissue Clearing. 2015, Pubmed
Susaki, Whole-brain imaging with single-cell resolution using chemical cocktails and computational analysis. 2014, Pubmed
Tainaka, Whole-body imaging with single-cell resolution by tissue decolorization. 2014, Pubmed
Tomer, Advanced CLARITY for rapid and high-resolution imaging of intact tissues. 2014, Pubmed
Yang, Single-cell phenotyping within transparent intact tissue through whole-body clearing. 2014, Pubmed
Yokomizo, Whole-mount three-dimensional imaging of internally localized immunostained cells within mouse embryos. 2012, Pubmed
Yushchenko, Tissue clearing for optical anatomy. 2013, Pubmed
