|
Figure 1. Highly accurate spindle segmentation allows quantitative analysis of the Xenopus extract spindle. (A) Segmentation scheme for Xenopus extract spindles relies on fluorescence, texture, edges, and tubeness for microtubule structures and fluorescence, edges, and tubeness for chromatin. Bar, 10 µm. All of the raw images analyzed are available at ftp://xenbaseturbofrog.org/. (B) Multivariate data analysis workflow for the data generated by CellProfiler pipeline. Most of the steps listed were applied to the analysis corresponding to Figs. 5, 6, S2, and S3, and the code is available at https://github.com/MultivariateSpindleResource/Super-Spindle-DataSet. |
|
Figure 2. Xenopus egg extract spindles vary in morphology but converge to a consistent median length. (A) Examples showing variability in spindle morphology within a single egg extract reaction. Bar, 10 µm. (B) Boxplots for spindle lengths across 50 independent control experiments. Horizontal lines correspond to median spindle lengths. Bottom and top of the boxes are first and third quartiles, respectively; whiskers show highest and lowest values within 1.5 times the interquartile range and outliers are plotted as single points. (C) Distributions of spindle lengths from 50 independent experiments are shown in Fig. 1 B, grouped by three different experimenters. |
|
Figure 3. Cytoplasmic and chromatin composition affect spindle morphology. (A) Example images of the different spindle types. Table shows differences in source of DNA and cytoplasm used to form each spindle type as well as differences in DNA content among spindle types. Image inset indicates the number of structures analyzed for each spindle type. Xla, X. laevis; Xtr, X. tropicalis. Bar, 10 µm. (B) Violin plots showing distributions for spindle length, width, eccentricity, and microtubule density, measured as median rhodamine tubulin fluorescence intensity. ***, P < 10−13 for a two-sample Kolmogorov–Smirnov test with Bonferroni correction for multiple testing compared to X. laevis cycled spindles. |
|
Figure 4. Kinetochore fibers increase spindle microtubule density. (A) Relationship between spindle area and total tubulin fluorescence intensity for spindle types showing differences in microtubule density among spindle types. Large plot shows data averaged across 21 equally sized cross-sectional area bins, and small plots show raw data for X. laevis cycled and CSF spindles. (B) Example images and microtubule density violin plots for IgG control (n = 117) and Nuf2 antibody inhibition (n = 230) showing decreased microtubule density after interfering with kinetochore microtubule formation. ***, P < 10â13 for a two-sample KolmogorovâSmirnov test. |
|
Figure 5. Meiotic cytoplasm has a dominant effect on spindle morphology. (A) Example images of X. laevis spindles formed in stage 8, CSF, and mixed extracts. Bar, 10 µm. (B) Cross-validation based evaluation of classification model (generalized linear model, LASSO-penalized logistic regression) on a CSF/stage 8 (ST8) spindle quantification test set (not used for training). Color scale ranges from blue (0% of objects classified to the group) to red (100% of objects classified). White dashed line indicates correctly classified objects with classification accuracy marked. (C) Receiver-operating characteristic (ROC) curve, an alternative assessment of the classification model performance for the model in B with area under the curve (AUC) marked. Optimal probability threshold for the logistic regression model (red arrow indicates maximum sensitivity and specificity) is 0.6. AUC is 0.99 (perfect model, with 100% specificity and 100% sensitivity would have AUC = 1.0). (D) Evaluation of classification model from Fig. 3 A on out-of-sample data. Accuracy for correctly classified spindles is marked (main diagonal, dark red). (E) Violin plots showing distributions of spindle length, aspect ratio, and solidity for structures assembled in stage 8, CSF, or mixed extracts (see also Fig. S3). White asterisks correspond to inferred maxima of distributions (Materials and methods). Major maxima are in bold. (F) The classification model (B–D) accurately distinguished CSF and stage 8 spindles but failed to accurately classify stage 8 spindles in mixed extracts. |
|
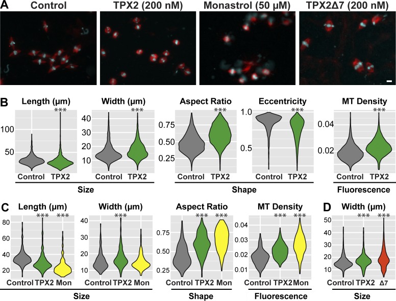
Figure 6. TPX2 influences spindle size, shape, and microtubule density. (A) Example images of spindles assembled in the absence (n = 1,935) or presence of 200 nM X. laevis TPX2 (n = 2,621), 50 µM Monastrol (n = 278), or 200 nM TPX2Δ7 (n = 1,417; Helmke and Heald, 2014). Bar, 10 µm. (B) Violin plots showing the distribution of spindle length, width, aspect ratio, eccentricity, and microtubule density for spindles formed in control (n = 1,935) or 200 nM TPX2-supplemented extracts (n = 2,621). ***, P < 10−15 for a two-sample Kolmogorov–Smirnov test with Bonferroni correction. (C) Violin plots showing the distributions of spindle length, width, aspect ratio, and microtubule density for spindles formed in control (n = 221), 200 nM TPX2–supplemented (n = 378), and 50 µM Monastrol (Mon)-treated (n = 278) extracts. ***, P < 10−15 for a two-sample Kolmogorov–Smirnov test. (D) Violin plots showing spindle width distributions for structures formed in control (n = 1,006), 200 nM wild-type TPX2–supplemented (n = 914), and 200 nM TPX2Δ7 (Δ7)-supplemented (n = 1,417) extracts. ***, P < × 10−15 for a two-sample Kolmogorov–Smirnov test. |
|
Figure 7. Image analysis pipeline can be adapted to other subcellular structures. (A) Example images of control and REEP3/4-depleted nuclei (Schlaitz et al., 2013). Bar, 10 µm. (B) Violin plot of Lamin B1 texture for control cells (n = 2,123) and REEP3/4-depleted cells (n = 1,763). (C) Violin plot of nuclear solidity for control cells (n = 2,123) and REEP3/4-depleted cells (n = 1,763). (D) Violin plot of nuclear area for control cells (n = 2,123) and REEP3/4-depleted cells (n = 1,763). (E) Violin plot of nuclear eccentricity for control cells (n = 2,123) and REEP3/4-depleted cells (n = 1,763). |