XB-ART-52001
Int J Parasitol Drugs Drug Resist
2016 Feb 10;61:60-73. doi: 10.1016/j.ijpddr.2016.02.001.
Show Gene links
Show Anatomy links
The Ascaris suum nicotinic receptor, ACR-16, as a drug target: Four novel negative allosteric modulators from virtual screening.
Zheng F, Robertson AP, Abongwa M, Yu EW, Martin RJ.
???displayArticle.abstract???
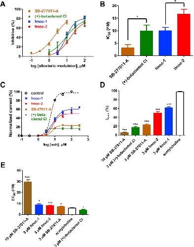
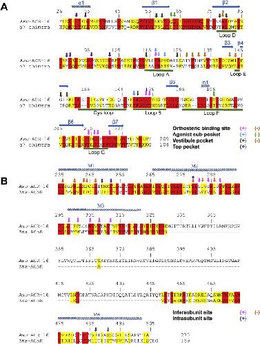
Soil-transmitted helminth infections in humans and livestock cause significant debility, reduced productivity and economic losses globally. There are a limited number of effective anthelmintic drugs available for treating helminths infections, and their frequent use has led to the development of resistance in many parasite species. There is an urgent need for novel therapeutic drugs for treating these parasites. We have chosen the ACR-16 nicotinic acetylcholine receptor of Ascaris suum (Asu-ACR-16), as a drug target and have developed three-dimensional models of this transmembrane protein receptor to facilitate the search for new bioactive compounds. Using the human α7 nAChR chimeras and Torpedo marmorata nAChR for homology modeling, we defined orthosteric and allosteric binding sites on the Asu-ACR-16 receptor for virtual screening. We identified four ligands that bind to sites on Asu-ACR-16 and tested their activity using electrophysiological recording from Asu-ACR-16 receptors expressed in Xenopus oocytes. The four ligands were acetylcholine inhibitors (SB-277011-A, IC50, 3.12 ± 1.29 μM; (+)-butaclamol Cl, IC50, 9.85 ± 2.37 μM; fmoc-1, IC50, 10.00 ± 1.38 μM; fmoc-2, IC50, 16.67 ± 1.95 μM) that behaved like negative allosteric modulators. Our work illustrates a structure-based in silico screening method for seeking anthelmintic hits, which can then be tested electrophysiologically for further characterization.
???displayArticle.pubmedLink??? 27054065
???displayArticle.pmcLink??? PMC4805779
???displayArticle.link??? Int J Parasitol Drugs Drug Resist
???displayArticle.grants??? [+]
AI114629 NIAID NIH HHS , R01 AI047194 NIAID NIH HHS , R01 AI114629 NIAID NIH HHS , R21 AI121831 NIAID NIH HHS
Species referenced: Xenopus
Genes referenced: ecd
???attribute.lit??? ???displayArticles.show???
References [+] :
Abongwa,
Pharmacological profile of Ascaris suum ACR-16, a new homomeric nicotinic acetylcholine receptor widely distributed in Ascaris tissues.
2016, Pubmed,
Xenbase
Abongwa, Pharmacological profile of Ascaris suum ACR-16, a new homomeric nicotinic acetylcholine receptor widely distributed in Ascaris tissues. 2016, Pubmed , Xenbase
Adams, PHENIX: a comprehensive Python-based system for macromolecular structure solution. 2010, Pubmed
Altschul, Gapped BLAST and PSI-BLAST: a new generation of protein database search programs. 1997, Pubmed
Arias, Localization of agonist and competitive antagonist binding sites on nicotinic acetylcholine receptors. 2000, Pubmed
Ballivet, Nicotinic acetylcholine receptors in the nematode Caenorhabditis elegans. 1996, Pubmed , Xenbase
Berman, The Protein Data Bank. 2000, Pubmed
Bertrand, Positive allosteric modulation of the alpha7 nicotinic acetylcholine receptor: ligand interactions with distinct binding sites and evidence for a prominent role of the M2-M3 segment. 2008, Pubmed , Xenbase
Bethony, Soil-transmitted helminth infections: ascariasis, trichuriasis, and hookworm. 2006, Pubmed
Boulin, Functional reconstitution of Haemonchus contortus acetylcholine receptors in Xenopus oocytes provides mechanistic insights into levamisole resistance. 2011, Pubmed , Xenbase
Boulin, Eight genes are required for functional reconstitution of the Caenorhabditis elegans levamisole-sensitive acetylcholine receptor. 2008, Pubmed , Xenbase
Brenner, The genetics of Caenorhabditis elegans. 1974, Pubmed
Buxton, Investigation of acetylcholine receptor diversity in a nematode parasite leads to characterization of tribendimidine- and derquantel-sensitive nAChRs. 2014, Pubmed , Xenbase
Cavasotto, Ligand docking and structure-based virtual screening in drug discovery. 2007, Pubmed
Cavasotto, Homology modeling in drug discovery: current trends and applications. 2009, Pubmed
Celie, Nicotine and carbamylcholine binding to nicotinic acetylcholine receptors as studied in AChBP crystal structures. 2004, Pubmed
Changeux, Allosteric receptors after 30 years. 1998, Pubmed
Cheng, Computation of octanol-water partition coefficients by guiding an additive model with knowledge. 2007, Pubmed
Chrzanowski, The pKa of butaclamol and the mode of butaclamol binding to central dopamine receptors. 1985, Pubmed
Cosconati, Virtual Screening with AutoDock: Theory and Practice. 2010, Pubmed
Crompton, The public health importance of hookworm disease. 2000, Pubmed
de Silva, Soil-transmitted helminth infections: updating the global picture. 2003, Pubmed
Devillers-Thiery, Molecular genetics of Torpedo marmorata acetylcholine receptor. 1984, Pubmed
Devillers-Thiery, Complete mRNA coding sequence of the acetylcholine binding alpha-subunit of Torpedo marmorata acetylcholine receptor: a model for the transmembrane organization of the polypeptide chain. 1983, Pubmed
Emsley, Coot: model-building tools for molecular graphics. 2004, Pubmed
Eswar, Comparative protein structure modeling using MODELLER. 2007, Pubmed
Finer-Moore, Amphipathic analysis and possible formation of the ion channel in an acetylcholine receptor. 1984, Pubmed
Galzi, Functional significance of aromatic amino acids from three peptide loops of the alpha 7 neuronal nicotinic receptor site investigated by site-directed mutagenesis. 1991, Pubmed , Xenbase
Halevi, Conservation within the RIC-3 gene family. Effectors of mammalian nicotinic acetylcholine receptor expression. 2003, Pubmed , Xenbase
Hernando, Contribution of subunits to Caenorhabditis elegans levamisole-sensitive nicotinic receptor function. 2012, Pubmed
Hewitson, Vaccination against helminth parasite infections. 2014, Pubmed
Hibbs, Principles of activation and permeation in an anion-selective Cys-loop receptor. 2011, Pubmed
Hillisch, Utility of homology models in the drug discovery process. 2004, Pubmed
Hopkins, Ligand efficiency: a useful metric for lead selection. 2004, Pubmed
Hotez, Control of neglected tropical diseases. 2007, Pubmed
Huang, Complex between α-bungarotoxin and an α7 nicotinic receptor ligand-binding domain chimaera. 2013, Pubmed
Irwin, ZINC: a free tool to discover chemistry for biology. 2012, Pubmed
Iturriaga-Vásquez, Multiple binding sites in the nicotinic acetylcholine receptors: An opportunity for polypharmacolgy. 2015, Pubmed
Keiser, Efficacy of current drugs against soil-transmitted helminth infections: systematic review and meta-analysis. 2008, Pubmed
Krause, Ivermectin: a positive allosteric effector of the alpha7 neuronal nicotinic acetylcholine receptor. 1998, Pubmed , Xenbase
Kuntz, The maximal affinity of ligands. 1999, Pubmed
Li, Ligand-binding domain of an α7-nicotinic receptor chimera and its complex with agonist. 2011, Pubmed
Lipinski, Lead- and drug-like compounds: the rule-of-five revolution. 2004, Pubmed
Lipinski, Experimental and computational approaches to estimate solubility and permeability in drug discovery and development settings. 2001, Pubmed
Martin, Levamisole receptors: a second awakening. 2012, Pubmed , Xenbase
Martin, Control of nematode parasites with agents acting on neuro-musculature systems: lessons for neuropeptide ligand discovery. 2010, Pubmed
Miyazawa, Structure and gating mechanism of the acetylcholine receptor pore. 2003, Pubmed
Moriarty, electronic Ligand Builder and Optimization Workbench (eLBOW): a tool for ligand coordinate and restraint generation. 2009, Pubmed
Morris, AutoDock4 and AutoDockTools4: Automated docking with selective receptor flexibility. 2009, Pubmed
Nussinov, Allostery in disease and in drug discovery. 2013, Pubmed
Olsen, Molecular recognition of the neurotransmitter acetylcholine by an acetylcholine binding protein reveals determinants of binding to nicotinic acetylcholine receptors. 2014, Pubmed
Pan, Structure of the pentameric ligand-gated ion channel GLIC bound with anesthetic ketamine. 2012, Pubmed , Xenbase
Park, Critical assessment of the automated AutoDock as a new docking tool for virtual screening. 2006, Pubmed
Peng, Human alpha 7 acetylcholine receptor: cloning of the alpha 7 subunit from the SH-SY5Y cell line and determination of pharmacological properties of native receptors and functional alpha 7 homomers expressed in Xenopus oocytes. 1994, Pubmed , Xenbase
Polli, Drug-dependent behaviors and nicotinic acetylcholine receptor expressions in Caenorhabditis elegans following chronic nicotine exposure. 2015, Pubmed
Qian, Pharmacology of N-, L-, and B-subtypes of nematode nAChR resolved at the single-channel level in Ascaris suum. 2006, Pubmed
Raymond, Anthelmintic actions on homomer-forming nicotinic acetylcholine receptor subunits: chicken alpha7 and ACR-16 from the nematode Caenorhabditis elegans. 2000, Pubmed , Xenbase
Rucktooa, Structural characterization of binding mode of smoking cessation drugs to nicotinic acetylcholine receptors through study of ligand complexes with acetylcholine-binding protein. 2012, Pubmed
Rufener, Monepantel allosterically activates DEG-3/DES-2 channels of the gastrointestinal nematode Haemonchus contortus. 2010, Pubmed , Xenbase
Rychlewski, Comparison of sequence profiles. Strategies for structural predictions using sequence information. 2000, Pubmed
Shoichet, Ligand solvation in molecular docking. 1999, Pubmed
Spurny, Molecular blueprint of allosteric binding sites in a homologue of the agonist-binding domain of the α7 nicotinic acetylcholine receptor. 2015, Pubmed , Xenbase
Spyrakis, Protein flexibility and ligand recognition: challenges for molecular modeling. 2011, Pubmed
Stemp, Design and synthesis of trans-N-[4-[2-(6-cyano-1,2,3, 4-tetrahydroisoquinolin-2-yl)ethyl]cyclohexyl]-4-quinolinecarboxamide (SB-277011): A potent and selective dopamine D(3) receptor antagonist with high oral bioavailability and CNS penetration in the rat. 2000, Pubmed
Sun, Pharmacophore-based virtual screening. 2008, Pubmed
Thompson, CLUSTAL W: improving the sensitivity of progressive multiple sequence alignment through sequence weighting, position-specific gap penalties and weight matrix choice. 1994, Pubmed
Trott, AutoDock Vina: improving the speed and accuracy of docking with a new scoring function, efficient optimization, and multithreading. 2010, Pubmed
Unwin, Refined structure of the nicotinic acetylcholine receptor at 4A resolution. 2005, Pubmed
Wang, Deep small RNA sequencing from the nematode Ascaris reveals conservation, functional diversification, and novel developmental profiles. 2011, Pubmed
Ward, Rendering the Intractable More Tractable: Tools from Caenorhabditis elegans Ripe for Import into Parasitic Nematodes. 2015, Pubmed
Young, Potentiation of alpha7 nicotinic acetylcholine receptors via an allosteric transmembrane site. 2008, Pubmed , Xenbase
