Click here to close
Hello! We notice that you are using Internet Explorer, which is not supported by Xenbase and may cause the site to display incorrectly.
We suggest using a current version of Chrome,
FireFox, or Safari.
Figure 1 The optic tectum of Xenopus laevis develops from a neuroepithelium where the great majority of progenitors divides apically. (A) Head of a stage 48 Xenopus laevis. FB, forebrain. MB, midbrain. HB, hindbrain. OT, optic tectum. Scale bar represents 200 μm. (B) The posteriorâlateral region of the optic tectum comprises a neuroepithelium. NE, neuroepithelium. P, pia. V, ventricle. Scale bar represents 10 μm. (C) Mitotic cells (dashed circle) can be identified after staining for Fâactin (green) and cell nuclei (magenta). Scale bar represents 10 μm. (D) Summary diagram showing the localization of mitotic cells. nâ=â10 animals. Scale bar represents 10 μm. [Color figure can be viewed at wileyonlinelibrary.com.]
Figure 2 Singleâcell in vivo timeâlapse imaging of neural progenitors reveals four different types of progenitor cell behavior. Each row of the figure comprises three panels showing an animal's left optic tectum on consecutive days. The first image in each row was taken 1â3 h after singleâcell electroporation. (AâC) A radial progenitor electroporated with fluorescent dextran (A) undergoes a proliferative symmetric division and generates two radial progenitor cells (B), and further divisions produce four cells (C). Scale bars in main panel and inset represent 10 μm and 5 μm, respectively. (DâF) A radial progenitor cell (D) undergoes a neurogenic asymmetric division, which generates another radial progenitor and a nonâradial neuron (E). The newborn neuron subsequently migrates away from the ventricular surface (F). (GâI) A radial progenitor (G) undergoes a neurogenic symmetric division and generates two nonâradial neurons. The newborn neurons then migrate away from the ventricular surface (H) and develop neurites (I). (JâK) A radial progenitor cell (J) undergoes direct neuronal differentiation by retracting its radial processes (K) and developing neurites (L). (MâO) A nonâradial cell (M) does not divide over several days but instead moves away from the ventricular surface (N) and starts to develop neurites (O).
Figure 3 Proliferative and neurogenic progenitors are spatially separated along the anteriorâposterior axis of the developing optic tectum. (A) Progenitors in the posterior part of the tectum undergo proliferative divisions, whereas those located more anteriorly generate neurons. The positions of cell bodies indicate the apicalâbasal extent of the neuroepithelium. PD, proliferative division. ND, neurogenic division. DD, direct neuronal differentiation. nâ=â42 animals. Scale bar represents 10 μm. (B) Quantification of the prevalence of different types of cell behavior within 20 μm bins along the ventricular wall. The vertical dashed line indicates the boundary between regions of proliferative and neurogenic behavior. P, proliferative. N, neurogenic. [Color figure can be viewed at wileyonlinelibrary.com.]
Figure 4 Tectal progenitors and their progeny are repositioned relative to the heel during development. (A‐C) The positions of four radial progenitors (A) and their progeny relative to the heel change as they divide (B) and mature (C), while their positions relative to each other are maintained. Scale bar represents 10 μm. (D) Measurement of the positions of the individual progenitors and their progeny in (A‐C) relative to the heel over three days.
Figure 5 The expression pattern of HuC/D within the neuroepithelium parallels the spatial distribution of neurogenic progenitors. (A) The optic tectum stained for HuC/D (green) and cell nuclei (magenta). The most posteriorly located HuC/D+ cells (arrowheads) are found near the pial surface of the neuroepithelium. The vast majority of HuC/D+ cells resides in the neuronal layer, which overlies the neuroepithelium in the anteriortectum. Scale bar represents 10 μm. (B) HuC/D immunoreactivity from the image shown in (A). (C) Quantification of the distribution of neurogenic progenitors as assessed by in vivo timeâlapse imaging, and quantification of the distribution of HuC/D+ cells, along the anteriorâposterior axis of the neuroepithelium. nâ=â42 and 41 animals for in vivo timeâlapse imaging and HuC/D staining, respectively. (D) The optic tectum stained for HuC/D after electroporation. The panel is a composite of two images from two different animals. Scale bar represents 10 μm. (E) The radial cell does not express HuC/D (filled arrowheads), whereas all four nonâradial cells express HuC/D (open arrowheads). SCE, singleâcell electroporation. Scale bar represents 10 μm. [Color figure can be viewed at wileyonlinelibrary.com.]
Figure 6 Neural progenitor divisions are predominantly planar but oblique and vertical divisions are increased in the neurogenic region of the optic tectum. (A,C) The optic tectum stained for Fâactin (green) and cell nuclei (magenta), revealing planar (A) and vertical (C) progenitor divisions. Scale bar represents 5 μm. (B,D) Higher magnification images of the dividing cells in (A) and (C). Scale bar represents 2 μm. (E) Distribution of cleavage angle orientation along the anteriorâposterior axis of the optic tectum. nâ=â76 animals. (F) The majority of divisions are planar, although there is an increase in the proportion of oblique and vertical divisions in the neurogenic region. *, pâ<â0.05 in Fisher's exact test. [Color figure can be viewed at wileyonlinelibrary.com.]
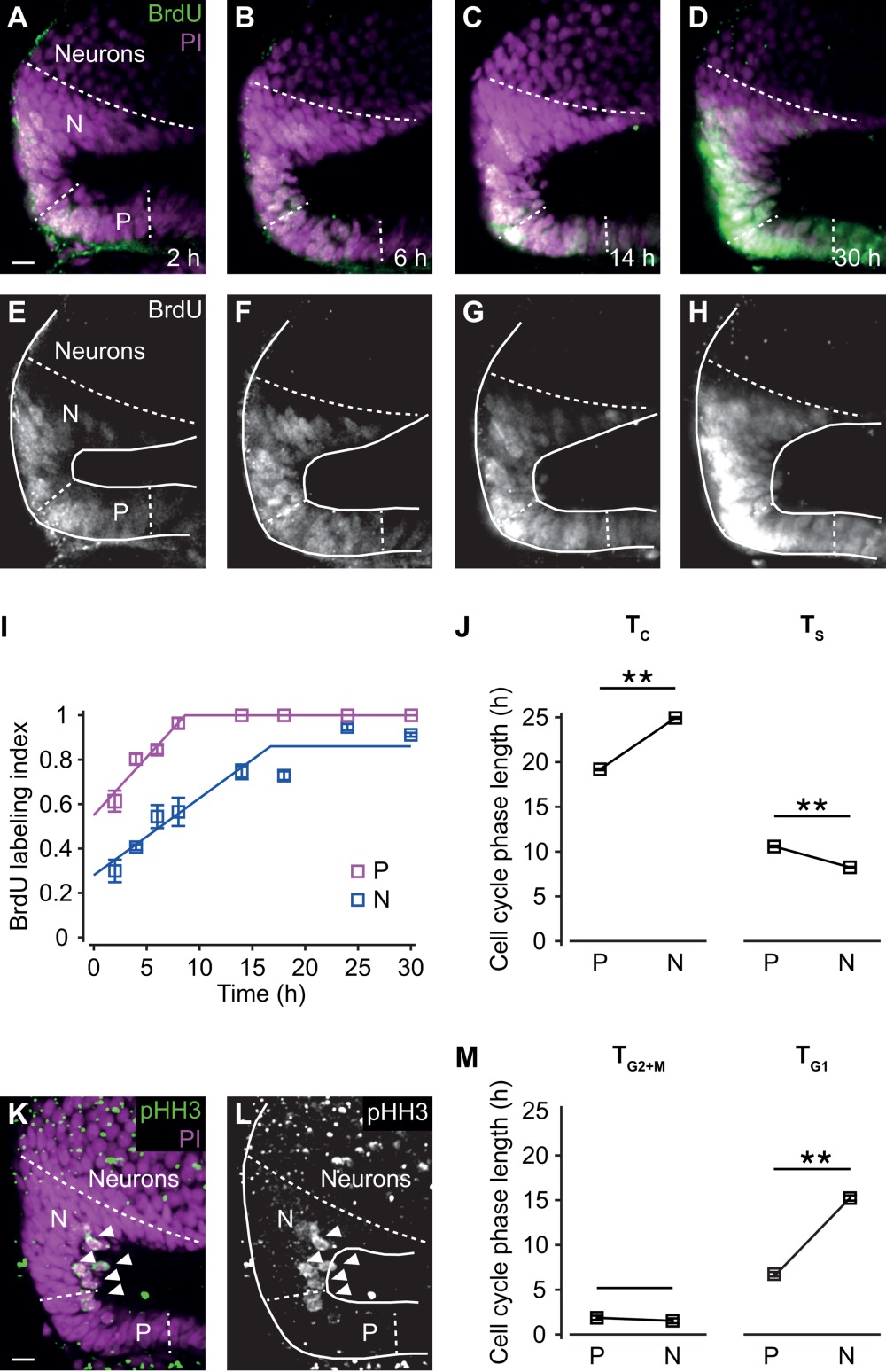
Figure 7 The length of the cell cycle, S phase and G1 phase differ between proliferative and neurogenic regions of the optic tectum. (AâD) The optic tectum stained for BrdU (green) and cell nuclei (magenta) after 2 hours (A), 6 hours (B), 14 hours (C) and 30 hours (D) of incubation with BrdU. P, proliferative region. N, neurogenic region. Scale bar represents 10 μm. (EâH) BrdU immunoreactivity from the images shown in (AâD). (I) Quantification of the fraction of BrdU+ cells over time in the proliferative and neurogenic regions. nâ=â22 animals. (J) Length of cell cycle (left) and length of S phase (right) in proliferative and neurogenic regions. (K) The optic tectum stained for phosphoâhistone H3 (green) and cell nuclei (magenta). Phosphoâhistone H3+ cells (arrowheads) exhibited clear somatic labeling and reside near the ventricular wall. In contrast, staining in the neuronal region is not associated with cell somata. nâ=â6 animals. Scale bar represents 10 μm. (L) Phosphoâhistone H3 immunoreactivity from the image shown in (K). (M) Combined length of G2 phase and M phase (left) and length of G1 phase (right) in proliferative and neurogenic regions. All population data are displayed as meanâ±âsem. **pâ<â0.01 in unpaired tâtest with Welch's correction. [Color figure can be viewed at wileyonlinelibrary.com.]
Arai,
Neural stem and progenitor cells shorten S-phase on commitment to neuron production.
2011, Pubmed
Arai,
Neural stem and progenitor cells shorten S-phase on commitment to neuron production.
2011,
Pubmed Barbelanne,
Molecular and cellular basis of autosomal recessive primary microcephaly.
2014,
Pubmed Bestman,
In vivo time-lapse imaging of cell proliferation and differentiation in the optic tectum of Xenopus laevis tadpoles.
2012,
Pubmed
,
Xenbase Bestman,
The RNA binding protein CPEB regulates dendrite morphogenesis and neuronal circuit assembly in vivo.
2008,
Pubmed
,
Xenbase Bestman,
In vivo single-cell electroporation for transfer of DNA and macromolecules.
2006,
Pubmed
,
Xenbase Borrell,
Mechanisms of brain evolution: regulation of neural progenitor cell diversity and cell cycle length.
2014,
Pubmed Calegari,
An inhibition of cyclin-dependent kinases that lengthens, but does not arrest, neuroepithelial cell cycle induces premature neurogenesis.
2003,
Pubmed Calegari,
Selective lengthening of the cell cycle in the neurogenic subpopulation of neural progenitor cells during mouse brain development.
2005,
Pubmed Chen,
Neurexin-neuroligin cell adhesion complexes contribute to synaptotropic dendritogenesis via growth stabilization mechanisms in vivo.
2010,
Pubmed
,
Xenbase Chenn,
Cleavage orientation and the asymmetric inheritance of Notch1 immunoreactivity in mammalian neurogenesis.
1995,
Pubmed Chiu,
Insulin receptor signaling regulates synapse number, dendritic plasticity, and circuit function in vivo.
2008,
Pubmed
,
Xenbase Ewald,
Roles of NR2A and NR2B in the development of dendritic arbor morphology in vivo.
2008,
Pubmed
,
Xenbase Faulkner,
FMRP regulates neurogenesis in vivo in Xenopus laevis tadpoles.
2015,
Pubmed
,
Xenbase Gurley,
Histone phosphorylation and chromatin structure during mitosis in Chinese hamster cells.
1978,
Pubmed Haas,
Single-cell electroporation for gene transfer in vivo.
2001,
Pubmed
,
Xenbase Haas,
AMPA receptors regulate experience-dependent dendritic arbor growth in vivo.
2006,
Pubmed
,
Xenbase Hardwick,
Cell cycle regulation of proliferation versus differentiation in the central nervous system.
2015,
Pubmed Haydar,
Mitotic spindle rotation and mode of cell division in the developing telencephalon.
2003,
Pubmed Hendzel,
Mitosis-specific phosphorylation of histone H3 initiates primarily within pericentromeric heterochromatin during G2 and spreads in an ordered fashion coincident with mitotic chromosome condensation.
1997,
Pubmed Herrgen,
Calcium-dependent neuroepithelial contractions expel damaged cells from the developing brain.
2014,
Pubmed
,
Xenbase Kosodo,
Asymmetric distribution of the apical plasma membrane during neurogenic divisions of mammalian neuroepithelial cells.
2004,
Pubmed Lázár,
The development of the optic tectum in Xenopus laevis: a Golgi study.
1973,
Pubmed
,
Xenbase Li,
In vivo time-lapse imaging and serial section electron microscopy reveal developmental synaptic rearrangements.
2011,
Pubmed
,
Xenbase Liu,
PKM zeta restricts dendritic arbor growth by filopodial and branch stabilization within the intact and awake developing brain.
2009,
Pubmed
,
Xenbase Lukaszewicz,
G1 phase regulation, area-specific cell cycle control, and cytoarchitectonics in the primate cortex.
2005,
Pubmed Muldal,
Clonal relationships impact neuronal tuning within a phylogenetically ancient vertebrate brain structure.
2014,
Pubmed
,
Xenbase Nowakowski,
Bromodeoxyuridine immunohistochemical determination of the lengths of the cell cycle and the DNA-synthetic phase for an anatomically defined population.
1989,
Pubmed Paridaen,
Neurogenesis during development of the vertebrate central nervous system.
2014,
Pubmed Paulson,
Phosphorylation of histones 1 and 3 and nonhistone high mobility group 14 by an endogenous kinase in HeLa metaphase chromosomes.
1982,
Pubmed Rakic,
A small step for the cell, a giant leap for mankind: a hypothesis of neocortical expansion during evolution.
1995,
Pubmed Sanchez,
BDNF increases synapse density in dendrites of developing tectal neurons in vivo.
2006,
Pubmed
,
Xenbase Schwartz,
Neural activity regulates synaptic properties and dendritic structure in vivo through calcineurin/NFAT signaling.
2009,
Pubmed
,
Xenbase Sharma,
Visual activity regulates neural progenitor cells in developing xenopus CNS through musashi1.
2010,
Pubmed
,
Xenbase Shen,
Type A GABA-receptor-dependent synaptic transmission sculpts dendritic arbor structure in Xenopus tadpoles in vivo.
2009,
Pubmed
,
Xenbase Sin,
Dendrite growth increased by visual activity requires NMDA receptor and Rho GTPases.
2002,
Pubmed
,
Xenbase Straznicky,
The development of the tectum in Xenopus laevis: an autoradiographic study.
1972,
Pubmed
,
Xenbase Takahashi,
The cell cycle of the pseudostratified ventricular epithelium of the embryonic murine cerebral wall.
1995,
Pubmed Tao,
HDAC1 regulates the proliferation of radial glial cells in the developing Xenopus tectum.
2015,
Pubmed
,
Xenbase Taverna,
The cell biology of neurogenesis: toward an understanding of the development and evolution of the neocortex.
2014,
Pubmed Van Keuren-Jensen,
Homer proteins shape Xenopus optic tectal cell dendritic arbor development in vivo.
2008,
Pubmed
,
Xenbase Willardsen,
Cell biological regulation of division fate in vertebrate neuroepithelial cells.
2011,
Pubmed