Click here to close
Hello! We notice that you are using Internet Explorer, which is not supported by Xenbase and may cause the site to display incorrectly.
We suggest using a current version of Chrome,
FireFox, or Safari.
Nat Commun
2016 Mar 08;7:10909. doi: 10.1038/ncomms10909.
Show Gene links
Show Anatomy links
Cadherin-11 localizes to focal adhesions and promotes cell-substrate adhesion.
Langhe RP, Gudzenko T, Bachmann M, Becker SF, Gonnermann C, Winter C, Abbruzzese G, Alfandari D, Kratzer MC, Franz CM, Kashef J.
???displayArticle.abstract???
Cadherin receptors have a well-established role in cell-cell adhesion, cell polarization and differentiation. However, some cadherins also promote cell and tissue movement during embryonic development and tumour progression. In particular, cadherin-11 is upregulated during tumour and inflammatory cell invasion, but the mechanisms underlying cadherin-11 stimulated cell migration are still incompletely understood. Here, we show that cadherin-11 localizes to focal adhesions and promotes adhesion to fibronectin in Xenopus neural crest, a highly migratory embryonic cell population. Transfected cadherin-11 also localizes to focal adhesions in different mammalian cell lines, while endogenous cadherin-11 shows focal adhesion localization in primary human fibroblasts. In focal adhesions, cadherin-11 co-localizes with β1-integrin and paxillin and physically interacts with the fibronectin-binding proteoglycan syndecan-4. Adhesion to fibronectin mediated by cadherin-11/syndecan-4 complexes requires both the extracellular domain of syndecan-4, and the transmembrane and cytoplasmic domains of cadherin-11. These results reveal an unexpected role of a classical cadherin in cell-matrix adhesion during cell migration.
Figure 1. Xcad-11 is localized in focal adhesions.Xenopus NCC injected with Xcad-11-EGFP, explanted on fibronectin-coated glass dishes and immunostained for (a) β-catenin, (b) paxillin and (c) β1-integrin. (a) A confocal image focused on the apical side of NCC shows co-localization of Xcad-11 with β-catenin at cellâcell contacts. (b,c) TIRF images demonstrating co-localization of Xcad-11 with paxillin and β1-integrin in focal adhesions at the cell substrate. (d) HeLa cells transfected with Xcad-11-EGFP, immunostained for paxillin and imaged by TIRF microscopy display partial localization of Xcad-11 with paxillin at the cell substrate. Scale bars, 20âμm (a); 10âμm (bâd).
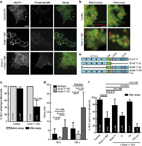
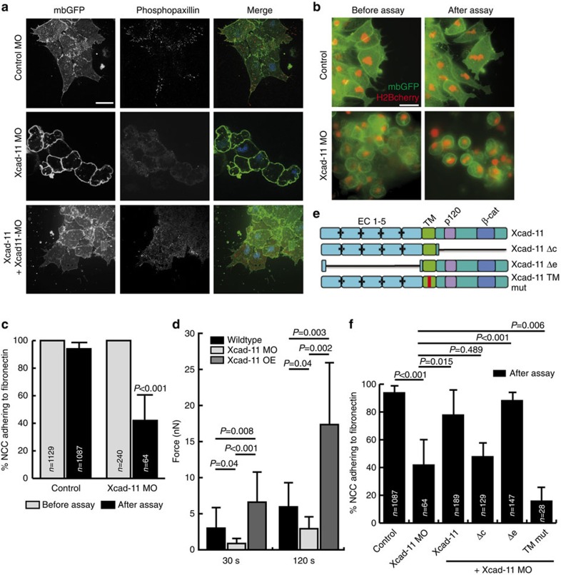
Figure 2. Xcad-11 promotes focal adhesion formation and cellâsubstrate adhesion.(a) NCC explants injected with mbGFP and immunostained for phosphopaxillin. Depletion of Xcad-11 by MO injection leads to loss of phosphopaxillin staining. (b) NCC injected with mbGFP and H2B-cherry or together with Xcad-11 MO. Fluorescence images collected at the same substrate position before (right column) and after (left column) the flipping assay. (c) Statistics for flipping assay (mean±s.d.), n=total number of cells before and after flipping assay. Results of at least three independent experiments were averaged and statistical significance was analysed by Student's t-test. (d) Adhesion forces (mean±s.d.) measured by AFM-based SCFS. At least 10 different cells were measured per condition and statistical significance was assessed according to the MannâWhitney test. (e) Xcad-11 constructs for reconstitution: extracellular (EC), transmembrane (TM); (p120/ β-cat) p120-binding or β-cat-binding site. (f) Statistics for reconstitution (mean±s.d.), n=total number of cells after flipping assay. Scale bars, 20âμm.
Figure 3. Syn-4 interacts with Xcad-11 and stimulates focal adhesion formation.(a) Co-immunoprecipitation of Syn-4 with different Xcad-11 constructs. (First row) Precipitation of Syn-4 with FLAG antibody from transfected HEK293 cells. Western blot for Xcad-11 (myc) showed successful co-precipitation of Xcad-11, Xcad-11 δe and Xcad-11 δeδc. In the case of Xcad-11 δeδTμ and pCS2+, no co-precipitation with Syn-4 was detected. (Second row) Input for the different Xcad-11 constructs was detected by western blotting. (Third row) Precipitation of different Xcad-11 constructs with myc antibody from transfected HEK293 cells. Western blot for Syn-4 (FLAG) showed successful co-precipitation of Xcad-11, Xcad-11 δe and Xcad-11 δeδc. In the case of Xcad-11 δeδTμ and pCS2+, no co-precipitation with Syn-4 was detected. (Fourth row) Input for Syn-4 was detected by western blotting. Transfection of Xcad-11 alone served as negative control (first panel). (b) Co-immunoprecipitation of Syn-4 with different Xcad-11 constructs analysed for β-catenin (βcat) binding. (First row) Precipitation of different Xcad-11 constructs with myc antibody from transfected HEK293 cells. Western blot for βcat showed successful co-precipitation of Xcad-11, Xcad-11 δe and Xcad-11 δeδTμ . In the case of Xcad-11 δeδc and pCS2+, no co-precipitation with βcat was detected. (Second row) Precipitation of Syn-4 with FLAG antibody showed successful co-precipitation of βcat when Xcad-11 or Xcad-11 δe were co-transfected. (Third row) Input for βcat was detected by western blotting. Transfection of Xcad-11 alone served as negative control (first panel). (c) NCC explants co-injected with mbGFP and Syn-4 MO and immunostained for phosphopaxillin. Depletion of Syn-4 leads to loss of phosphopaxillin staining, which is rescued by co-injection of Syn-4. Scale bars, 20âμm.
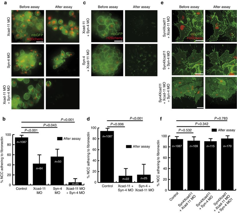
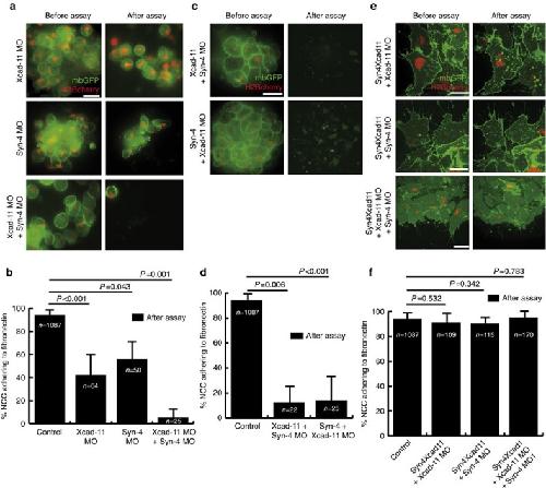
Figure 4. Synergistic function of Xcad-11 and Syn-4 in mediating cell-substrate adhesion.(a,c,e) NCC explants co-injected with mbGFP, H2Bcherry and indicated constructs before (right column) and after (left column) the flipping assay. (b,d,f) Statistics for flipping assays corresponding to a,c and e, respectively (mean±s.d.), n=total number of cells after flipping assay. Results of at least three independent experiments were averaged and statistical significance was analysed by Student's t-test. (a,b) Depletion of both Xcad-11 and Syn-4 leads to a dramatic loss of cellâsubstrate adhesion. (c,d) Neither co-injection of Xcad-11 nor Syn-4 rescues depletion of Syn-4 or Xcad-11, respectively. (e,f) Co-injection of chimera construct Syn4Xcad11 (Syn-4 EC domain and Xcad-11 TM as well as cytoplasmic domain) rescues cellâsubstrate adhesion in all NC morphant cells. Scale bars, 20âμm.
Alfandari,
Integrin alpha5beta1 supports the migration of Xenopus cranial neural crest on fibronectin.
2003, Pubmed,
Xenbase
Alfandari,
Integrin alpha5beta1 supports the migration of Xenopus cranial neural crest on fibronectin.
2003,
Pubmed
,
Xenbase Anastasiadis,
The p120 catenin family: complex roles in adhesion, signaling and cancer.
2000,
Pubmed Aplin,
Signal transduction and signal modulation by cell adhesion receptors: the role of integrins, cadherins, immunoglobulin-cell adhesion molecules, and selectins.
1998,
Pubmed Becker,
Giving the right tug for migration: cadherins in tissue movements.
2012,
Pubmed Becker,
Cadherin-11 mediates contact inhibition of locomotion during Xenopus neural crest cell migration.
2013,
Pubmed
,
Xenbase Boguslavsky,
p120 catenin regulates lamellipodial dynamics and cell adhesion in cooperation with cortactin.
2007,
Pubmed Borchers,
Xenopus cadherin-11 restrains cranial neural crest migration and influences neural crest specification.
2001,
Pubmed
,
Xenbase Bussemakers,
Complex cadherin expression in human prostate cancer cells.
2000,
Pubmed Carisey,
Vinculin regulates the recruitment and release of core focal adhesion proteins in a force-dependent manner.
2013,
Pubmed Carmona-Fontaine,
Contact inhibition of locomotion in vivo controls neural crest directional migration.
2008,
Pubmed
,
Xenbase Chang,
Cadherin-11 regulates fibroblast inflammation.
2011,
Pubmed Ding,
Cadherin-11 involves in synovitis and increases the migratory and invasive capacity of fibroblast-like synoviocytes of osteoarthritis.
2015,
Pubmed Duband,
How do the migratory and adhesive properties of the neural crest govern ganglia formation in the avian peripheral nervous system?
1985,
Pubmed Elenius,
Binding of human syndecan to extracellular matrix proteins.
1990,
Pubmed Gawantka,
Beta 1-integrin is a maternal protein that is inserted into all newly formed plasma membranes during early Xenopus embryogenesis.
1992,
Pubmed
,
Xenbase Gudzenko,
Inverting adherent cells for visualizing ECM interactions at the basal cell side.
2013,
Pubmed Hadeball,
Xenopus cadherin-11 (Xcadherin-11) expression requires the Wg/Wnt signal.
1998,
Pubmed
,
Xenbase Harland,
In situ hybridization: an improved whole-mount method for Xenopus embryos.
1991,
Pubmed
,
Xenbase Huber,
Mutations affecting transmembrane segment interactions impair adhesiveness of E-cadherin.
1999,
Pubmed Kashef,
Cadherin-11 regulates protrusive activity in Xenopus cranial neural crest cells upstream of Trio and the small GTPases.
2009,
Pubmed
,
Xenbase Körner,
Cell differentiation of pluripotent tissue sheets immobilized on supported membranes displaying cadherin-11.
2013,
Pubmed
,
Xenbase Kuo,
Analysis of the myosin-II-responsive focal adhesion proteome reveals a role for β-Pix in negative regulation of focal adhesion maturation.
2011,
Pubmed Luo,
Induction of neural crest in Xenopus by transcription factor AP2alpha.
2003,
Pubmed
,
Xenbase Maître,
Adhesion functions in cell sorting by mechanically coupling the cortices of adhering cells.
2012,
Pubmed Matthews,
Directional migration of neural crest cells in vivo is regulated by Syndecan-4/Rac1 and non-canonical Wnt signaling/RhoA.
2008,
Pubmed
,
Xenbase Mayor,
The neural crest.
2013,
Pubmed
,
Xenbase McCusker,
Extracellular cleavage of cadherin-11 by ADAM metalloproteases is essential for Xenopus cranial neural crest cell migration.
2009,
Pubmed
,
Xenbase McFall,
Identification of an adhesion site within the syndecan-4 extracellular protein domain.
1997,
Pubmed Muñoz,
Syndecan-4 regulates non-canonical Wnt signalling and is essential for convergent and extension movements in Xenopus embryos.
2006,
Pubmed
,
Xenbase Patel,
Type II cadherin ectodomain structures: implications for classical cadherin specificity.
2006,
Pubmed
,
Xenbase Peng,
Vinculin regulates cell-surface E-cadherin expression by binding to beta-catenin.
2010,
Pubmed Pishvaian,
Cadherin-11 is expressed in invasive breast cancer cell lines.
1999,
Pubmed Puech,
Measuring cell adhesion forces of primary gastrulating cells from zebrafish using atomic force microscopy.
2005,
Pubmed Rimm,
Alpha 1(E)-catenin is an actin-binding and -bundling protein mediating the attachment of F-actin to the membrane adhesion complex.
1995,
Pubmed Schlapak,
Glass surfaces grafted with high-density poly(ethylene glycol) as substrates for DNA oligonucleotide microarrays.
2006,
Pubmed Takeichi,
Morphogenetic roles of classic cadherins.
1995,
Pubmed Theveneau,
Can mesenchymal cells undergo collective cell migration? The case of the neural crest.
2011,
Pubmed Thiery,
Cell migration in the vertebrate embryo: role of cell adhesion and tissue environment in pattern formation.
1985,
Pubmed Thompson,
Modelling cell migration and adhesion during development.
2012,
Pubmed Tomita,
Cadherin switching in human prostate cancer progression.
2000,
Pubmed Woods,
Syndecan-4 and focal adhesion function.
2001,
Pubmed Yap,
The juxtamembrane region of the cadherin cytoplasmic tail supports lateral clustering, adhesive strengthening, and interaction with p120ctn.
1998,
Pubmed
,
Xenbase Yasuda,
Activity-induced protocadherin arcadlin regulates dendritic spine number by triggering N-cadherin endocytosis via TAO2beta and p38 MAP kinases.
2007,
Pubmed Zaidel-Bar,
A paxillin tyrosine phosphorylation switch regulates the assembly and form of cell-matrix adhesions.
2007,
Pubmed