XB-ART-51932
Sci Rep
2016 Jan 22;6:23049. doi: 10.1038/srep23049.
Show Gene links
Show Anatomy links
Noggin4 is a long-range inhibitor of Wnt8 signalling that regulates head development in Xenopus laevis.
Eroshkin FM, Nesterenko AM, Borodulin AV, Martynova NY, Ermakova GV, Gyoeva FK, Orlov EE, Belogurov AA, Lukyanov KA, Bayramov AV, Zaraisky AG.
???displayArticle.abstract???
Noggin4 is a Noggin family secreted protein whose molecular and physiological functions remain unknown. In this study, we demonstrate that in contrast to other Noggins, Xenopus laevis Noggin4 cannot antagonise BMP signalling; instead, it specifically binds to Wnt8 and inhibits the Wnt/β -catenin pathway. Live imaging demonstrated that Noggin4 diffusivity in embryonic tissues significantly exceeded that of other Noggins. Using the Fluorescence Recovery After Photobleaching (FRAP) assay and mathematical modelling, we directly estimated the affinity of Noggin4 for Wnt8 in living embryos and determined that Noggin4 fine-tune the Wnt8 posterior-to-anterior gradient. Our results suggest a role for Noggin4 as a unique, freely diffusing, long-range inhibitor of canonical Wnt signalling, thus explaining its ability to promote head development.
???displayArticle.pubmedLink??? 26973133
???displayArticle.pmcLink??? PMC4789793
???displayArticle.link??? Sci Rep
Species referenced: Xenopus laevis
Genes referenced: axin2 babam2 bmp1 bmp4 eef1a2 foxg1 fzd8 grap2 hoxa1 hoxb1 hoxd1 mcf2 mtor myc nodal nodal2 nodal3.2 nog nog2 nog4 odc1 otx2 pax6 psmd6 rax sdc2 sia1 smad1 spr wnt8a
???displayArticle.morpholinos??? nog4 MO1 nog4 MO2 nog4 MO3
Phenotypes: Xla Wt + {dn}bmpr1a(fig.2.c, c^1) [+]
Xla Wt + nog(fig.1.c)
Xla Wt + nog(fig.1.e)
Xla Wt + nog(fig.1.i)
Xla Wt + nog(fig.1.m)
Xla Wt + nog(fig.1.q)
Xla Wt + nog(fig.S1.h)
Xla Wt + nog4(fig.S3.b, e)
Xla Wt + nog4(fig.S3.h)
Xla Wt + nog4(fig.S3.k)
Xla Wt + nog4(fig.S5.b)
Xla Wt + nog4(fig.S5.d)
Xla Wt + nog4(fig.S5.e)
Xla Wt + nog4(fig.S5.f)
Xla Wt + nog4(fig.S5.f)
Xla Wt + nog4 + {dn}bmpr1a(fig.2.c, c^1)
Xla Wt + nog4-EGFP + {dn}bmpr1a(fig.S8.c,d)
Xla Wt + nog4 MO(fig.1.c)
Xla Wt + nog4 MO(fig.1.f)
Xla Wt + nog4 MO(fig.1.j)
Xla Wt + nog4 MO(fig.1.n)
Xla Wt + nog4 MO(fig.1.r)
Xla Wt + nog4 MO(fig.S3.c)
Xla Wt + nog4 MO(fig.S3.c, f)
Xla Wt + nog4 MO(fig.S3.i)
Xla Wt + nog4 MO(fig.S3.l)
Xla Wt + nog4 MO(fig.S4.c)
Xla Wt + nog(fig.1.e)
Xla Wt + nog(fig.1.i)
Xla Wt + nog(fig.1.m)
Xla Wt + nog(fig.1.q)
Xla Wt + nog(fig.S1.h)
Xla Wt + nog4(fig.S3.b, e)
Xla Wt + nog4(fig.S3.h)
Xla Wt + nog4(fig.S3.k)
Xla Wt + nog4(fig.S5.b)
Xla Wt + nog4(fig.S5.d)
Xla Wt + nog4(fig.S5.e)
Xla Wt + nog4(fig.S5.f)
Xla Wt + nog4(fig.S5.f)
Xla Wt + nog4 + {dn}bmpr1a(fig.2.c, c^1)
Xla Wt + nog4-EGFP + {dn}bmpr1a(fig.S8.c,d)
Xla Wt + nog4 MO(fig.1.c)
Xla Wt + nog4 MO(fig.1.f)
Xla Wt + nog4 MO(fig.1.j)
Xla Wt + nog4 MO(fig.1.n)
Xla Wt + nog4 MO(fig.1.r)
Xla Wt + nog4 MO(fig.S3.c)
Xla Wt + nog4 MO(fig.S3.c, f)
Xla Wt + nog4 MO(fig.S3.i)
Xla Wt + nog4 MO(fig.S3.l)
Xla Wt + nog4 MO(fig.S4.c)
???attribute.lit??? ???displayArticles.show???
|
|
Figure 1: Properties of Noggin4. (a) Alignment of Xenopus laevis Noggins. Positions essential for Noggin1 binding to BMP1 are indicated by red arrows. HSPG binding motifs and cleavage sites are indicated by green and red dashed lines, respectively. (b) Whole-mount in situ hybridization of a midneurula embryo with dig-probe to Noggin4 mRNA. Dorsal view at the top, the right-frontal view at the bottom. (c) Effects of Noggin4 mRNA (80%, nâ=â120) and MO1 (85%, nâ=â130) injections on the development of head structures. Cg-cement gland. (dâs) In situ hybridization with dig-probes to FoxG1, Rx, Otx2 and Pax6 mRNA of midneurula embryos injected with GFP mRNA (control) (0%, nâ=â40; 0%, nâ=â50; 0%, nâ=â40; 0%, nâ=â30, abnormal phenotypes respectively), Noggin4 mRNA (85%, nâ=â30; 61%, nâ=â35; 81%, nâ=â40; 65%, nâ=â40 abnormal phenotypes respectively), Noggin4 MO1 (90%, nâ=â50; 86%, nâ=â40; 60%, nâ=â40; 60%, nâ=â40, abnormal phenotypes respectively) and misNoggin4 MO1 (control) (0%, nâ=â30; 0%, nâ=â30; 0%, nâ=â40; 0%, nâ=â30, abnormal phenotypes respectively). Red dashed line surrounds the presumptive rostral forebrain territory. Anterior view, dorsal to the top. |
|
|
Figure 2: Noggin4 binds and antagonises Wnt8. (a) Analysis of Noggin4 interactions with ActivinB, Xnr2, Xnr4 and XWnt8 by CoIP assay. (b) Frizzled8 competes with Noggin4 for Wnt8 binding in the CoIP assay. Embryos were injected at the 2-cell stage with Noggin4 and Wnt8 mRNA or with these mRNAs mixed with increasing amounts of Frizzled8 mRNA as indicated. CoIP was conducted using crude extracts of the mid-gastrula embryos as described by52. See Methods section for the method of WB quantification. (c) Induction of a secondary head with a cyclopic eye by co-injection of Noggin4 and tBR mRNA (60%, nâ=â70). tBR mRNA injected alone induces only a secondary trunk (80%, nâ=â70). No secondary axes were observed in the control embryos injected by EGFP mRNA (100%, nâ=â60). (câ) Location of co-injected Fluorescein-Lysin-Dextran (FLD) in tadpoles shown in (c). |
|
|
Figure 3: Diffusion of EGFP-Noggin1/2/4 from the ectodermal grafts. (a) Experimental design. The region that corresponds to images (bâd) is framed by a dashed rectangle. (bâd) Representative examples of the grafts 1 hour after transplantation. Note that in contrast to recipient embryo cells, graft cells contain EGFP-Noggin1/2/4 in the cytoplasm. To compare the diffusibility of the EGFP-Noggin1/24, the diffusion path (DP) was measured for each graft in six directions (white lines radiated under 60 degrees from the approximate centre of the graft), beginning from the graft border until the point at which the EGFP fluorescence level in an IS became equal to the background fluorescence level in the donor IS (pairs of white bars perpendicular to the radial lies). (e) Medium DP and deviation calculated for all grafts per type (number of grafts is indicated within each column). |
|
|
Figure 4: Analysis of Noggins and Wnt8 diffusivity. (a) Representative snapshot images of the photobleaching procedure of EGFP-Noggin4 in IS. Arrows indicate the margins of the bleached region. Snapshots for other studied proteins are presented at Fig. S9. Representative examples of EGFP-Noggin4 (b) and EGFP-Noggin1 (c) FRAP kinetics in single zones of the ectodermal IS. Equations and curves that fit the obtained data sets are shown under the curves. |
|
|
Figure 5: FRAP data fitted with a two-exponential equation. Averaged normalised data with error bars and approximation curves are plotted for each experiment. The determination coefficient (R2) is presented for each group of observations, as well as the weight of the fast exponent, αâ=âA1/A2 (as shown in Fig. 4); this value reflects the ratio of free-to-adsorbed protein (analysis details are described in Supplementary Materials and Methods, 1.3). |
|
|
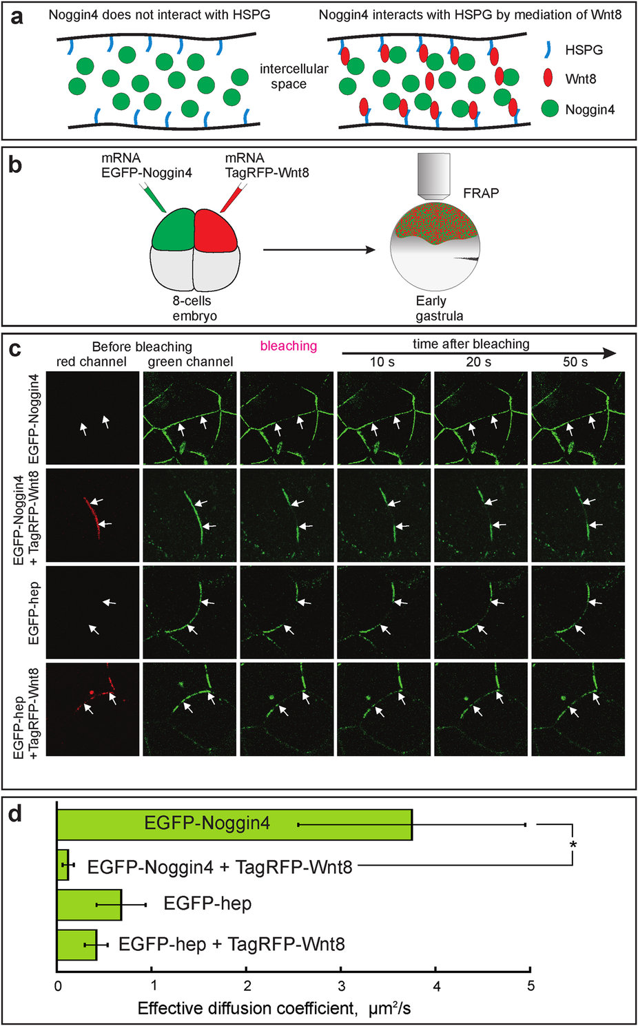
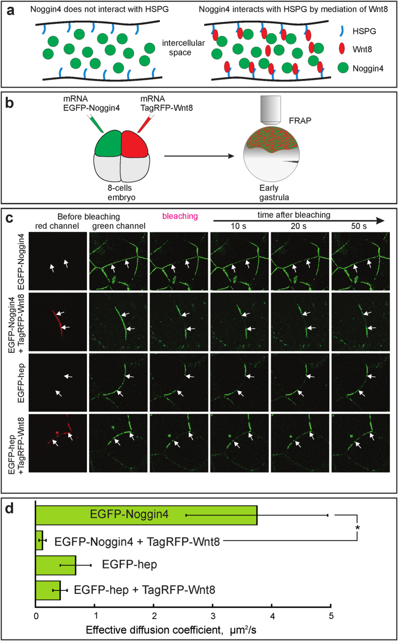
Figure 6: Investigation of Noggin4 interaction with Wnt8 in living embryos via FRAP assay. (a) The cartoon explains how free diffusion of Noggin4 is retarded by its interaction with Wnt8 adsorbed on HSPG. (b) Schema for obtaining embryos that express EGFP-Noggin4 and TagRFP-Wnt8 in different cells. (c) Representative examples of FRAP in the intracellular space of animal ectoderm in embryos injected, as shown in B, with mRNAs of indicated fluorescently labelled proteins. Arrows mark the borders of the bleached region. (d) Mean values of the effective diffusion coefficients of EGFP-Noggin4 and EGFP-hep measured experimentally and shown in (aâc). Five to 7 series of experiments (10 to 20 individual measurements per experiment) were conducted for each of the four types of injections. Averaged FRAP curves are presented at Fig. S15. |
|
|
Figure 7: Mathematical modelling of the Noggin4 influence on the anterior-posterior Wnt8 signalling gradient. During neurulation, Wnt8 diffusing from the posterior regions within the anterior neural plate and interacting there with Frizzled8 forms a gradient of Wnt8 signalling, which is schematically presented by a solid black line within the rectangle standing along the neural plate midline on the schema shown above. Coloured curves within an enlarged version of this rectangle (below) demonstrate the theoretically calculated spatial distribution of the Wnt8/Frizzled8 complex (i.e., Frizzled8 receptor activated by Wnt8 binding) at three concentrations of Noggin4 (wild-type, decreased by Noggin4 MO injections and incresased by Noggin4 mRNA injections) indicated in the inserted table. Three inserted photos illustrate the assumed effects of the corresponding spatial shifts of the Wnt8/Frizzled8 complex arbitrary threshold concentration on the forebrain marker FoxG1 expression. See main text, Supplementary Materials and Methods 4.2 and Fig. 1 for details. |
|
|
Figure S1. Analysis of the expression pattern of Noggin4 and its ability to induce secondary axes. (a-f) The expression pattern of Noggin4 on successive stages, from the late blastula (stage 9) till early-midneurulas (stage 14), as revealed by the whole-mount in situ hybridisation. Note, that at all these stages, a maximum of the expression is located within the presumptive anterior neural plate. All embryos are shown from the vegetal pole, anterior to the top. (cââfâ) Vibratom sections of embryos at stage 10.5, 11.5 and 14 made as indicated on (c and e) by dashed lines. (g) Control in situ hybridization with sense probe to Noggin4 mRNA. (h and hâ) Injection of 15 ng/blastomere of Noggin1 mRNA mixed with FLD, into the equatorial zone of ventral blastomeres at 4-cell stage induces formation of secondary body axes (98%, n=120; red asteriskâ main axis; yellow asteriskâ secondary axis). (i and iâ) By contrast, injections by the same way of even 150 ng/blastomere of Noggin4 mRNA did not induce secondary axes at all (0%, n=120; asteriskâ main axis).Abbreviations: bl â blastopore, dbl â dorsal blastopore lip, n ânotochord, npâ neural plate, s â somite. Bar everywhere is 100 m. |
|
|
Figure S2. Noggin4 cannot antagonise BMP and Activin/Nodal signalling but inhibits Wnt/b-Catenin pathway. (a) Comparison of Noggin1 and Noggin4 abilities to bind BMP4, using immunoprecipitation. (b) In contrast to Noggin1 and 2, Noggin4 does not cause reduction of endogenous phosphorylation of Smad1. Embryos were injected with Noggin1/2 or Noggin4 mRNA (100pg/embryo) and phosphoSmad1 was detected on Western-blot by anti-phosphoSmad1 antibody (Cell Signaling Technology, Inc.). Overall level of Smad1 was detected by anti-Smad antibodies (ab66737, Abcam). Alpha-tubulin serving as a loading control was revealed by anti-tubulin antibodies (DM1A, Sigma). In all these cases, Fab fagments of Anti-Rabbit antibodies conjugated to alkaline-phospotase (A3937, Sigma) were used for detection of primary antibodies. (c) Effects of Noggin1, Noggin2 and Noggin4 on expression of the BMP-specific luciferase reporter, BRE. Embryos at two-cell stage were injected with BRE plasmid, either alone (control) or mixed with Noggin1 or Noggin2 mRNAs taken in a fixed concentration, or Noggin4 mRNA taken in increasing concentrations. (d and e) Effects of Noggin4 on expression of the Smad2-specific reporter ARE activated by ActivinB or Xnr2. (f) The effect of Noggin4 on expression of the Wnt/b-Catenin-specific reporter TOPFlash activated by Wnt8 and b-Catenin . (g) qRT-PCR analysis of expression of the direct genetic targets of the canonical Wnt pathway: Axin2, HoxA1, HoxB1, HoxD1, Siamois and Xnr3, in the late gastrula embryos (stage 12) injected at 4-cell stage with Noggin4 mRNA or Noggin4 MO1. For each of the tested genes, the expression level in the wild-type embryos was taken as one unit. |
|
|
Figure S3. Effects of Noggin4 mRNA and MO2 injections on tadpole head structures and expression of anterior markers, FoxG1 and Rx, at the midneurula stage. (aâc) 5 days tadpoles injected as indicated. (dâf) Heads of 5 days tadpoles injected as indicated are shown from the dorsal side, anterior to the top. (g-lâ) In situ hybridisation with dig-probes to FoxG1 and Rx mRNA of midneurula embryos injected with control MO provided by GeneTools (100%, n=30 (g and gâ)), Noggin4 mRNA (85%, n=30 (h and hâ) and 61%, n=35 (k and kâ)), misNoggin4 MO2 (100%, n=40 (i and iâ, l and lâ)), and misNoggin4 MO1 (100%, n=40 (f) and 80%, n=40 (i)). |
|
|
Figure S4. Testing of MO specificity and efficiency. (a) Schema of the morpholino target sites location on both pseudoalleles of the Xenopus laevis Noggin4 mRNA. (b) 5â-UTR-Myc-Noggin4 mRNA were injected into each blastomere of 2-cell Xenopus laevis embryos (100 pg/blastomere), either alone or in a mixture with control misNoggin4 MO, MO1, MO2 (8 nl of 0.2 mM water solution) or the standard control MO provided by GeneTools (8 nl of 0.5 mM water solution). The injected embryos were collected at the midgastrula stage and analysed for presence of Myc-Noggin4 by Western blotting with anti-Myc antibody (see Materials and Methods for details). (c-dâ) The specificity of the MO effects was confirmed by rescue experiments, in which Noggin4 MO1 was injected either alone (c and câ) or with Noggin4 mRNA deprived of the MO1 target site (d and dâ). Medial Dorso-Anterior Index (DAI) was calculated for both types of tadpoles developed from the injected embryos. |
|
|
Figure S5. Noggin4 acts cell-non-autonomously when promoting the expression of anterior markers. (a) Control embryo injected in dorsal blastomeres with EGFP mRNA mixed with FLD tracer at 8-cell stage and hybridised at the midneurula stage with FoxG1 probe. This embryo is presented for comparison of width of the control FoxG1 expression band with width of FoxG1 expression band in the embryo injected with Noggin4 mRNA and shown on b. (b-f) Midneurula embryos injected with Noggin4 mRNA mixed with FLD tracer unilaterally, in one of the animal dorsal blastomeres, at 8-cell stage and hybridised with probes to the indicated marker genes. Arrows indicate areas in which overexpression of the tested marker genes does not match the localisation of FLD, thereby confirming cell-non-autonomous activity of Noggin4. (aâ-fâ) Fluorescent images of the same embryos as on aâf. (aââfâ) Superimposed images of aâf and aââfâ. (gâgâ). An expanded cement gland on the non-injected side of the tail-bud stage embryo (right embryo), which was injected in the right animal dorsal and ventral blastomeres at 8-cell stage, confirms cell-non-autonomous activity of Noggin4. |
|
|
Figure S6. In vitro analysis of Wnt8 binding to Noggin4 by quantitative co-immunoprecipitation and Surface Plasmon Resonance assay. (a) Representative examples of Western blotting (WB) with antiFlag-antibody of indicated amounts of Flag-BAP (loading standard), Flag-Wnt8 eluted by Myc-peptide after incubation with Myc-Resin+Myc-Noggin4, Flag-Wnt8 eluted by Myc-peptide after incubation with Myc-resin+control samples and unbound Flag-Wnt8 after incubation with Myc-Resin+Myc-Noggin4. Loading standards and experimental samples were put on the same gels. (b) Adsorption isotherms drawn over experimental points (Table S2) obtained from WB images. Theoretical fits based on equations (3) and (4) are depicted with solid and dashed lines, respectively. Parameter values are provided in Materials and Methods. (c) Titration curves obtained from SPR measurements for interaction between immobilised Noggin4 and Wnt8. |
|
|
Figure S7. Noggin1, Noggin2, Noggin4 and Wnt8 fused to EGFP or TagRFP are secreted into the intracellular space of animal ectoderm of the Xenopus laevis embryos. (a) Principal scheme of the fluorescently-labeled secreted proteins. (b-g) Visualisation of the indicated fusion proteins in the intercellular space of the animal ectoderm of living Xenopus laevis embryos. Embryos at 4-cell stage were injected into animal blastomeres with mRNAs encoding indicated fusion proteins. At early-midgastruala stage, the injected embryos were photographed from the animal pole using the confocal microscope. |
|
|
Figure S8. Fusions of Noggin1, Noggin2 and Noggin4 with EGFP retain their molecular and physiological activities. (a) EGFP-Noggin1 and EGFP-Noggin2 inhibit expression of the BMP-specific luciferase reporter, BRE, in Xenopus laevis embryos. The embryos were injected with BRE reporter plasmid, either alone (control) or mixed with EGFP-Noggin1 or EGFP-Noggin2 mRNAs. (b) EGFP-Noggin4 inhibits expression of the Wnt/b-Catenin-specific luciferase reporter, TOPFlash, in Xenopus laevis embryos. The embryos were injected either with TOPFlash reporter mixed with XWnt8 mRNA (control) or with TOPFlash reporter plasmid mixed with XWnt8 mRNA and increasing concentrations of EGFP-Noggin4 mRNA. (c and d). EGFP-Noggin4 mRNA co-injected with mRNA of the BMP inhibitor, truncated BMP receptor tBR, induces development of secondary trunk and head structures (better visible on c), including cyclopic eyes, in Xenopus laevis tadpoles (50%, n=70). Two different sets of tadpoles (obtained in the independent experiments) were photographed at stage 39 and 46 respectively. On c two upper tadpoles are shown from the right side and the bottom tadpole is shown from the ventral side. On d two upper tadpoles are shown from the right side and the bottom tadpole from the left side. |
|
|
Figure S9. Representative examples of FRAP in the intracellular space (IS) of animal ectoderm of embryos that secrete the hybrid proteins indicated on the left. Arrows indicate the margins of the bleached region. |
|
|
Figure S10. FRAP data fitted to the equation (S1.2). Averaged normalised data with error bars and approximation curves are plotted for every experiment. The determination coefficient (R2) is presented for every group of observations. The lowest coefficient of variation (CV) of parameter D calculated for every separate measurement was observed for EGFP-Noggin4. |
|
|
Figure S11. Hydrodynamic modelling of Noggins diffusivity. (a) Solvent accessible surfaces of Noggin1, Noggin4 and EGFP-Noggin4 molecules were predicted by homological modelling and molecular dynamic equilibration. C2 symmetry axis (dashed line) passes through the interdimeric connection. Fused EGFP molecules are framed by rectangles. (b) Calculated diffusivity of the Noggin4-EGFP dimer in dependence of solvent viscosity. Viscosity values for water (at 300 K), blood3 and protoplasm4 were selected as calibration points. |
|
|
Figure S12. Investigation of Noggin4 interaction with Wnt8 via the transplantation assay. (a) Schematic of the experiment. The region shown in b and c is framed by a dashed rectangle. (b and c) The diffusion of EGFP-Noggin4 from the transplant spreads substantially faster in the IS of the recipient embryo that secretes TagRFP-hep (c) compared with the recipient embryo that secretes TagRFP-Wnt8 (b). In each case, the border between the transplant and the recipient tissues is marked by a white dotted line. Animal pole view. |
|
|
Figure S13. FRAP kinetics with different dissociation constants formed by numerical solution of the system of equations (S1.5). Parameter values were set as following: ko f f = 1=250sô1; l = 7:5mm; b(0) = a(0) = 1mM; D = 1mm2=s; initially bleached protein was distributed normally with dispersion equal to a half of the reactor length l. The step of the coordinate grid was l/100; integration step was 2 10ô4 s. Every numerical curve was fitted to the two-exponential equation and the ratio of pre-exponential factors A1;2 (S1.11) is shown against the dissociation constant in double-logarithmic coordinates (insert). |
|
|
Figure S14. Calibration of the confocal microscope. Calibration curves for EGFP (green) and TagRFP (red) proteins under the most usable microscopy settings. |
|
|
Figure S15. Diffusion retardation of EGFP-Noggin4 in the presence of TagRFP-Wnt8. FRAP curves of EGFP-Noggin4 (a) and EGFP-hep (b) were measured in the area of co-localisation with TagRFP-Wnt8 (blue circles). FRAP kinetics of EGFP-Noggin4 (a) and EGFP-hep (b) in the absence of TagRFP-Wnt8 are depicted by violet circles. Recovery kinetics of EGFP-Noggin4 and EGFP-hep in the presence of TagRFP-Wnt8 was fitted by the model described by the equation (S1.5) (Supplementary Materials and Methods, 1.2). The following parameter values were used: ko f f = 0:01sô1; kon = 105Mô1sô1; l = 7:5mm; [B]0 = [A]0 = 1mM; D = 1mm2=s; the initial distribution of both bleachable substances was c(x) = c0 sin(px=l), EGFP-Noggin4 (âAâ in (S1.3) notations) or EGFP-Noggin4-Wnt8 complex (âCâ in (S1.3) notations). The curves obtained in the absence of TagRFP-Wnt8 were fitted using the two-exponential kinetics (S1.11). |
|
|
Figure S16. Relative concentrations of the endogenous Noggin4 and EGFP-Noggin4 mRNAs in the ectodermal explants of the midgastrula stage embryos. 70 pg of EGFP-Noggin4 mRNA was injected into the animal pole cytoplasm of each dorsal blastomere of 4-cell stage embryos. The dorsal ectoderm explants were excised and collected from injected and wild-type, non-injected, sibling embryos at stage 11, followed by RNA extraction. qRT-PCR with primers for Noggin4 and EGFP was performed for samples obtained from non-injected and injected embryos, respectively. The data were normalised relative to expression of two housekeeping genes, ODC and EF1a as described in.5 The expression level of the endogenous Noggin4 in the wild-type samples was used for normalisation and regarded as one unit. |
|
|
Figure 1. Properties of Noggin4.(a) Alignment of Xenopus laevis Noggins. Positions essential for Noggin1 binding to BMP1 are indicated by red arrows. HSPG binding motifs and cleavage sites are indicated by green and red dashed lines, respectively. (b) Whole-mount in situ hybridization of a midneurula embryo with dig-probe to Noggin4 mRNA. Dorsal view at the top, the right-frontal view at the bottom. (c) Effects of Noggin4 mRNA (80%, nâ=â120) and MO1 (85%, nâ=â130) injections on the development of head structures. Cg-cement gland. (dâs) In situ hybridization with dig-probes to FoxG1, Rx, Otx2 and Pax6 mRNA of midneurula embryos injected with GFP mRNA (control) (0%, nâ=â40; 0%, nâ=â50; 0%, nâ=â40; 0%, nâ=â30, abnormal phenotypes respectively), Noggin4 mRNA (85%, nâ=â30; 61%, nâ=â35; 81%, nâ=â40; 65%, nâ=â40 abnormal phenotypes respectively), Noggin4 MO1 (90%, nâ=â50; 86%, nâ=â40; 60%, nâ=â40; 60%, nâ=â40, abnormal phenotypes respectively) and misNoggin4 MO1 (control) (0%, nâ=â30; 0%, nâ=â30; 0%, nâ=â40; 0%, nâ=â30, abnormal phenotypes respectively). Red dashed line surrounds the presumptive rostral forebrain territory. Anterior view, dorsal to the top. |
|
|
Figure 2. Noggin4 binds and antagonises Wnt8.(a) Analysis of Noggin4 interactions with ActivinB, Xnr2, Xnr4 and XWnt8 by CoIP assay. (b) Frizzled8 competes with Noggin4 for Wnt8 binding in the CoIP assay. Embryos were injected at the 2-cell stage with Noggin4 and Wnt8 mRNA or with these mRNAs mixed with increasing amounts of Frizzled8 mRNA as indicated. CoIP was conducted using crude extracts of the mid-gastrula embryos as described by52. See Methods section for the method of WB quantification. (c) Induction of a secondary head with a cyclopic eye by co-injection of Noggin4 and tBR mRNA (60%, nâ=â70). tBR mRNA injected alone induces only a secondary trunk (80%, nâ=â70). No secondary axes were observed in the control embryos injected by EGFP mRNA (100%, nâ=â60). (câ) Location of co-injected Fluorescein-Lysin-Dextran (FLD) in tadpoles shown in (c). |
|
|
Figure 3. Diffusion of EGFP-Noggin1/2/4 from the ectodermal grafts.(a) Experimental design. The region that corresponds to images (bâd) is framed by a dashed rectangle. (bâd) Representative examples of the grafts 1 hour after transplantation. Note that in contrast to recipient embryo cells, graft cells contain EGFP-Noggin1/2/4 in the cytoplasm. To compare the diffusibility of the EGFP-Noggin1/24, the diffusion path (DP) was measured for each graft in six directions (white lines radiated under 60 degrees from the approximate centre of the graft), beginning from the graft border until the point at which the EGFP fluorescence level in an IS became equal to the background fluorescence level in the donor IS (pairs of white bars perpendicular to the radial lies). (e) Medium DP and deviation calculated for all grafts per type (number of grafts is indicated within each column). |
|
|
Figure 4. Analysis of Noggins and Wnt8 diffusivity.(a) Representative snapshot images of the photobleaching procedure of EGFP-Noggin4 in IS. Arrows indicate the margins of the bleached region. Snapshots for other studied proteins are presented at Fig. S9. Representative examples of EGFP-Noggin4 (b) and EGFP-Noggin1 (c) FRAP kinetics in single zones of the ectodermal IS. Equations and curves that fit the obtained data sets are shown under the curves. |
|
|
Figure 5. FRAP data fitted with a two-exponential equation.Averaged normalised data with error bars and approximation curves are plotted for each experiment. The determination coefficient (R2) is presented for each group of observations, as well as the weight of the fast exponent, αâ=âA1/A2 (as shown in Fig. 4); this value reflects the ratio of free-to-adsorbed protein (analysis details are described in Supplementary Materials and Methods, 1.3). |
|
|
Figure 6. Investigation of Noggin4 interaction with Wnt8 in living embryos via FRAP assay.(a) The cartoon explains how free diffusion of Noggin4 is retarded by its interaction with Wnt8 adsorbed on HSPG. (b) Schema for obtaining embryos that express EGFP-Noggin4 and TagRFP-Wnt8 in different cells. (c) Representative examples of FRAP in the intracellular space of animal ectoderm in embryos injected, as shown in B, with mRNAs of indicated fluorescently labelled proteins. Arrows mark the borders of the bleached region. (d) Mean values of the effective diffusion coefficients of EGFP-Noggin4 and EGFP-hep measured experimentally and shown in (aâc). Five to 7 series of experiments (10 to 20 individual measurements per experiment) were conducted for each of the four types of injections. Averaged FRAP curves are presented at Fig. S15. |
|
|
Figure 7. Mathematical modelling of the Noggin4 influence on the anterior-posterior Wnt8 signalling gradient.During neurulation, Wnt8 diffusing from the posterior regions within the anterior neural plate and interacting there with Frizzled8 forms a gradient of Wnt8 signalling, which is schematically presented by a solid black line within the rectangle standing along the neural plate midline on the schema shown above. Coloured curves within an enlarged version of this rectangle (below) demonstrate the theoretically calculated spatial distribution of the Wnt8/Frizzled8 complex (i.e., Frizzled8 receptor activated by Wnt8 binding) at three concentrations of Noggin4 (wild-type, decreased by Noggin4 MO injections and incresased by Noggin4 mRNA injections) indicated in the inserted table. Three inserted photos illustrate the assumed effects of the corresponding spatial shifts of the Wnt8/Frizzled8 complex arbitrary threshold concentration on the forebrain marker FoxG1 expression. See main text, Supplementary Materials and Methods 4.2 and Fig. 1 for details. |
References [+] :
Axelrod,
Mobility measurement by analysis of fluorescence photobleaching recovery kinetics.
1976, Pubmed
Axelrod, Mobility measurement by analysis of fluorescence photobleaching recovery kinetics. 1976, Pubmed
Bayramov, Novel functions of Noggin proteins: inhibition of Activin/Nodal and Wnt signaling. 2011, Pubmed , Xenbase
Borodulin, Noggin4 expression during chick embryonic development. 2012, Pubmed , Xenbase
Ellenberg, Nuclear membrane dynamics and reassembly in living cells: targeting of an inner nuclear membrane protein in interphase and mitosis. 1997, Pubmed
Ermakova, The homeodomain factor Xanf represses expression of genes in the presumptive rostral forebrain that specify more caudal brain regions. 2007, Pubmed , Xenbase
Eroshkin, Multiple noggins in vertebrate genome: cloning and expression of noggin2 and noggin4 in Xenopus laevis. 2006, Pubmed , Xenbase
Fedi, Isolation and biochemical characterization of the human Dkk-1 homologue, a novel inhibitor of mammalian Wnt signaling. 1999, Pubmed
Finch, Purification and molecular cloning of a secreted, Frizzled-related antagonist of Wnt action. 1997, Pubmed , Xenbase
Fletcher, Expression of Xenopus tropicalis noggin1 and noggin2 in early development: two noggin genes in a tetrapod. 2004, Pubmed , Xenbase
Galli, Differential inhibition of Wnt-3a by Sfrp-1, Sfrp-2, and Sfrp-3. 2006, Pubmed
Glinka, Dickkopf-1 is a member of a new family of secreted proteins and functions in head induction. 1998, Pubmed , Xenbase
Glinka, Head induction by simultaneous repression of Bmp and Wnt signalling in Xenopus. 1997, Pubmed , Xenbase
Groppe, Structural basis of BMP signalling inhibition by the cystine knot protein Noggin. 2002, Pubmed
Harland, In situ hybridization: an improved whole-mount method for Xenopus embryos. 1991, Pubmed , Xenbase
Hikasa, Regulation of TCF3 by Wnt-dependent phosphorylation during vertebrate axis specification. 2010, Pubmed , Xenbase
Hsieh, Biochemical characterization of Wnt-frizzled interactions using a soluble, biologically active vertebrate Wnt protein. 1999, Pubmed , Xenbase
Inomata, Scaling of dorsal-ventral patterning by embryo size-dependent degradation of Spemann's organizer signals. 2013, Pubmed , Xenbase
Itoh, A role for Xenopus Frizzled 8 in dorsal development. 1998, Pubmed , Xenbase
Ivanova, Agr genes, missing in amniotes, are involved in the body appendages regeneration in frog tadpoles. 2013, Pubmed , Xenbase
Kazanskaya, The role of Xenopus dickkopf1 in prechordal plate specification and neural patterning. 2000, Pubmed , Xenbase
Kicheva, Coordination of progenitor specification and growth in mouse and chick spinal cord. 2014, Pubmed
Kicheva, Kinetics of morphogen gradient formation. 2007, Pubmed
Kiecker, A morphogen gradient of Wnt/beta-catenin signalling regulates anteroposterior neural patterning in Xenopus. 2001, Pubmed , Xenbase
Luz, Dynamic association with donor cell filopodia and lipid-modification are essential features of Wnt8a during patterning of the zebrafish neuroectoderm. 2014, Pubmed
Martynova, The LIM-domain protein Zyxin binds the homeodomain factor Xanf1/Hesx1 and modulates its activity in the anterior neural plate of Xenopus laevis embryo. 2008, Pubmed , Xenbase
Molina, Noggin and noggin-like genes control dorsoventral axis regeneration in planarians. 2011, Pubmed , Xenbase
Müller, Differential diffusivity of Nodal and Lefty underlies a reaction-diffusion patterning system. 2012, Pubmed
Nesterenko, Affinity of the heparin binding motif of Noggin1 to heparan sulfate and its visualization in the embryonic tissues. , Pubmed , Xenbase
Niehrs, On growth and form: a Cartesian coordinate system of Wnt and BMP signaling specifies bilaterian body axes. 2010, Pubmed
Nolan, Structure of protein related to Dan and Cerberus: insights into the mechanism of bone morphogenetic protein antagonism. 2013, Pubmed , Xenbase
Nusse, Wnts and Hedgehogs: lipid-modified proteins and similarities in signaling mechanisms at the cell surface. 2003, Pubmed
Paine-Saunders, Heparan sulfate proteoglycans retain Noggin at the cell surface: a potential mechanism for shaping bone morphogenetic protein gradients. 2002, Pubmed
Park, Hindbrain-derived Wnt and Fgf signals cooperate to specify the otic placode in Xenopus. 2008, Pubmed , Xenbase
Piccolo, The head inducer Cerberus is a multifunctional antagonist of Nodal, BMP and Wnt signals. 1999, Pubmed , Xenbase
Pierreux, Transforming growth factor beta-independent shuttling of Smad4 between the cytoplasm and nucleus. 2000, Pubmed , Xenbase
Reichsman, Glycosaminoglycans can modulate extracellular localization of the wingless protein and promote signal transduction. 1996, Pubmed
Ries, Modular scanning FCS quantifies receptor-ligand interactions in living multicellular organisms. 2009, Pubmed
Schneider, NIH Image to ImageJ: 25 years of image analysis. 2012, Pubmed
Semënov, Head inducer Dickkopf-1 is a ligand for Wnt coreceptor LRP6. 2001, Pubmed , Xenbase
Smith, Secreted noggin protein mimics the Spemann organizer in dorsalizing Xenopus mesoderm. 1993, Pubmed , Xenbase
Smith, Expression cloning of noggin, a new dorsalizing factor localized to the Spemann organizer in Xenopus embryos. 1992, Pubmed , Xenbase
Sobolev, Interaction of proteins of the adenylate cyclase complex: area-limited mobility or movement along the whole membrane? Analysis with the application of the percolation theory. 1984, Pubmed
Stanganello, Filopodia-based Wnt transport during vertebrate tissue patterning. 2015, Pubmed
Tao, Maternal wnt11 activates the canonical wnt signaling pathway required for axis formation in Xenopus embryos. 2005, Pubmed , Xenbase
Thompson, Energetic characterization of the basic fibroblast growth factor-heparin interaction: identification of the heparin binding domain. 1994, Pubmed
Wang, Frzb-1, an antagonist of Wnt-1 and Wnt-8, does not block signaling by Wnts -3A, -5A, or -11. 1997, Pubmed , Xenbase
Wartlick, Morphogen gradient formation. 2009, Pubmed
Wawrzak, Wnt3a binds to several sFRPs in the nanomolar range. 2007, Pubmed
Xanthos, The roles of three signaling pathways in the formation and function of the Spemann Organizer. 2002, Pubmed , Xenbase
Xavier, Secreted Frizzled-related protein potentiation versus inhibition of Wnt3a/β-catenin signaling. 2014, Pubmed
Yu, Fgf8 morphogen gradient forms by a source-sink mechanism with freely diffusing molecules. 2009, Pubmed
Yuan, The non-canonical BMP and Wnt/β-catenin signaling pathways orchestrate early tooth development. 2015, Pubmed
