XB-ART-51915
Mol Biol Cell
2016 May 01;279:1451-64. doi: 10.1091/mbc.E15-10-0699.
Show Gene links
Show Anatomy links
The far C-terminus of MCAK regulates its conformation and spindle pole focusing.
Zong H, Carnes SK, Moe C, Walczak CE, Ems-McClung SC.
???displayArticle.abstract???
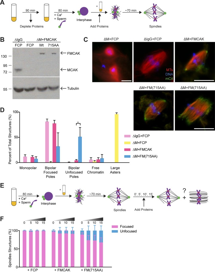
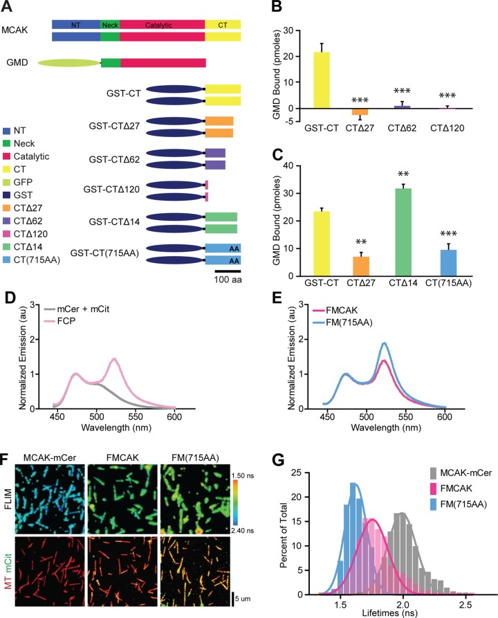
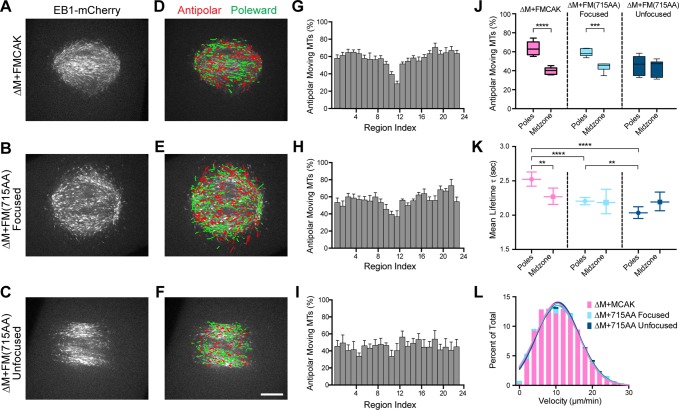
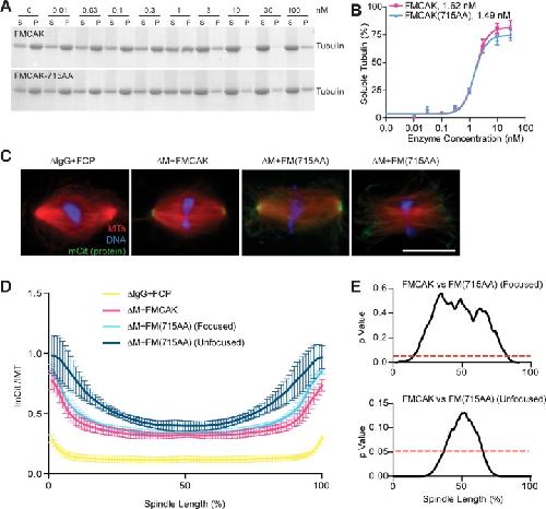
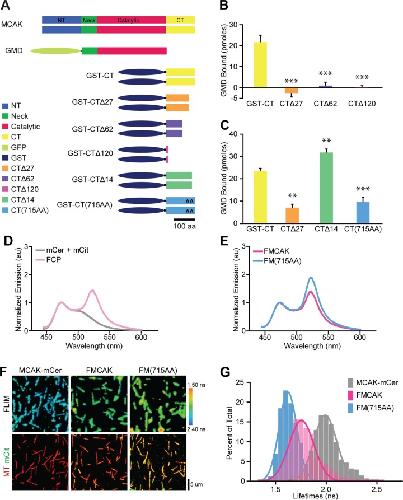
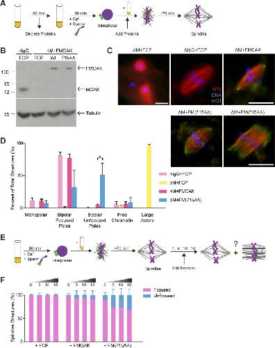
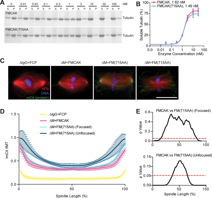
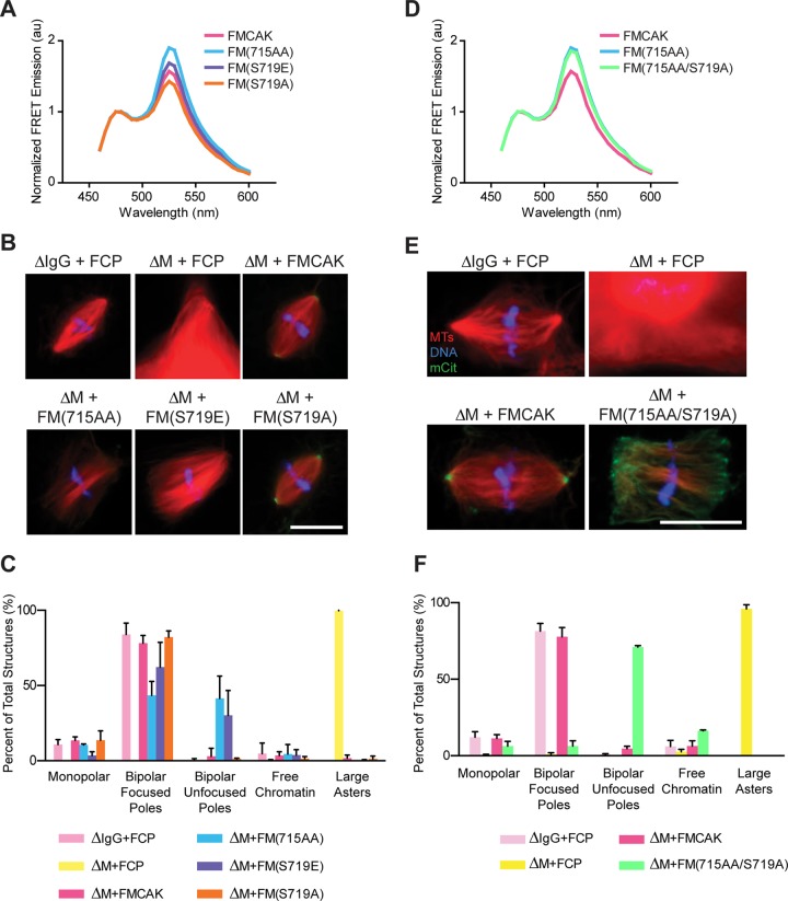
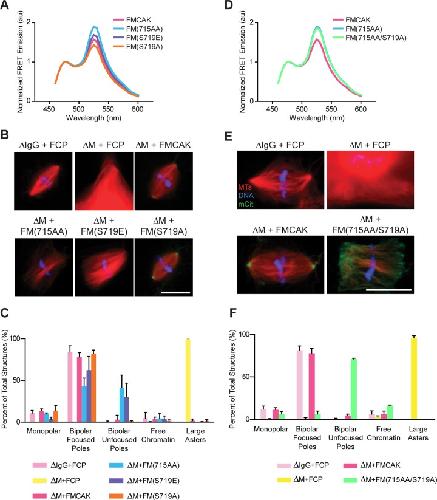
To ensure proper spindle assembly, microtubule (MT) dynamics needs to be spatially regulated within the cell. The kinesin-13 MCAK is a potent MT depolymerase with a complex subcellular localization, yet how MCAK spatial regulation contributes to spindle assembly is not understood. Here we show that the far C-terminus of MCAK plays a critical role in regulating MCAK conformation, subspindle localization, and spindle assembly in Xenopus egg extracts. Alteration of MCAK conformation by the point mutation E715A/E716A in the far C-terminus increased MCAK targeting to the poles and reduced MT lifetimes, which induced spindles with unfocused poles. These effects were phenocopied by the Aurora A phosphomimetic mutation, S719E. Furthermore, addition of the kinesin-14 XCTK2 to spindle assembly reactions rescued the unfocused-pole phenotype. Collectively our work shows how the regional targeting of MCAK regulates MT dynamics, highlighting the idea that multiple phosphorylation pathways of MCAK cooperate to spatially control MT dynamics to maintain spindle architecture.
???displayArticle.pubmedLink??? 26941326
???displayArticle.pmcLink??? PMC4850033
???displayArticle.link??? Mol Biol Cell
???displayArticle.grants??? [+]
R01 GM059618 NIGMS NIH HHS
Species referenced: Xenopus laevis
Genes referenced: kif2c kifc1 mapre1 plk1
???attribute.lit??? ???displayArticles.show???
References [+] :
Andrews,
Aurora B regulates MCAK at the mitotic centromere.
2004, Pubmed
Andrews, Aurora B regulates MCAK at the mitotic centromere. 2004, Pubmed
Applegate, plusTipTracker: Quantitative image analysis software for the measurement of microtubule dynamics. 2011, Pubmed
Cai, Proper organization of microtubule minus ends is needed for midzone stability and cytokinesis. 2010, Pubmed , Xenbase
Cooper, Catalysis of the microtubule on-rate is the major parameter regulating the depolymerase activity of MCAK. 2010, Pubmed
Desai, The use of Xenopus egg extracts to study mitotic spindle assembly and function in vitro. 1999, Pubmed , Xenbase
Desai, Kin I kinesins are microtubule-destabilizing enzymes. 1999, Pubmed , Xenbase
Domnitz, MCAK activity at microtubule tips regulates spindle microtubule length to promote robust kinetochore attachment. 2012, Pubmed
Ems-McClung, Aurora B inhibits MCAK activity through a phosphoconformational switch that reduces microtubule association. 2013, Pubmed
Ems-McClung, The interplay of the N- and C-terminal domains of MCAK control microtubule depolymerization activity and spindle assembly. 2007, Pubmed , Xenbase
Ems-McClung, Importin alpha/beta and Ran-GTP regulate XCTK2 microtubule binding through a bipartite nuclear localization signal. 2004, Pubmed , Xenbase
Goshima, Mechanisms for focusing mitotic spindle poles by minus end-directed motor proteins. 2005, Pubmed
Heald, Self-organization of microtubules into bipolar spindles around artificial chromosomes in Xenopus egg extracts. 1996, Pubmed , Xenbase
Hertzer, Full-length dimeric MCAK is a more efficient microtubule depolymerase than minimal domain monomeric MCAK. 2006, Pubmed , Xenbase
Honnappa, An EB1-binding motif acts as a microtubule tip localization signal. 2009, Pubmed
Hunter, The kinesin-related protein MCAK is a microtubule depolymerase that forms an ATP-hydrolyzing complex at microtubule ends. 2003, Pubmed
Kline-Smith, Depletion of centromeric MCAK leads to chromosome congression and segregation defects due to improper kinetochore attachments. 2004, Pubmed , Xenbase
Lan, Aurora B phosphorylates centromeric MCAK and regulates its localization and microtubule depolymerization activity. 2004, Pubmed , Xenbase
Loughlin, A computational model predicts Xenopus meiotic spindle organization. 2010, Pubmed , Xenbase
Maney, Mitotic centromere-associated kinesin is important for anaphase chromosome segregation. 1998, Pubmed
Maney, Molecular dissection of the microtubule depolymerizing activity of mitotic centromere-associated kinesin. 2001, Pubmed
Matov, Analysis of microtubule dynamic instability using a plus-end growth marker. 2010, Pubmed
Montenegro Gouveia, In vitro reconstitution of the functional interplay between MCAK and EB3 at microtubule plus ends. 2010, Pubmed
Moore, C-terminus of mitotic centromere-associated kinesin (MCAK) inhibits its lattice-stimulated ATPase activity. 2004, Pubmed
Moore, MCAK associates with the tips of polymerizing microtubules. 2005, Pubmed
Mountain, The kinesin-related protein, HSET, opposes the activity of Eg5 and cross-links microtubules in the mammalian mitotic spindle. 1999, Pubmed , Xenbase
Murray, Cell cycle extracts. 1991, Pubmed
Ohi, Differentiation of cytoplasmic and meiotic spindle assembly MCAK functions by Aurora B-dependent phosphorylation. 2004, Pubmed , Xenbase
Ovechkina, K-loop insertion restores microtubule depolymerizing activity of a "neckless" MCAK mutant. 2002, Pubmed
Rizk, MCAK and paclitaxel have differential effects on spindle microtubule organization and dynamics. 2009, Pubmed
Shao, Spatiotemporal dynamics of Aurora B-PLK1-MCAK signaling axis orchestrates kinetochore bi-orientation and faithful chromosome segregation. 2015, Pubmed
Talapatra, The C-terminal region of the motor protein MCAK controls its structure and activity through a conformational switch. 2015, Pubmed
Tirnauer, Microtubule plus-end dynamics in Xenopus egg extract spindles. 2004, Pubmed , Xenbase
Verde, Control of microtubule dynamics and length by cyclin A- and cyclin B-dependent kinases in Xenopus egg extracts. 1992, Pubmed , Xenbase
Walczak, A model for the proposed roles of different microtubule-based motor proteins in establishing spindle bipolarity. , Pubmed , Xenbase
Walczak, Mechanisms of mitotic spindle assembly and function. 2008, Pubmed , Xenbase
Walczak, The microtubule-destabilizing kinesin XKCM1 is required for chromosome positioning during spindle assembly. 2002, Pubmed , Xenbase
Walczak, XKCM1: a Xenopus kinesin-related protein that regulates microtubule dynamics during mitotic spindle assembly. 1996, Pubmed , Xenbase
Walczak, XCTK2: a kinesin-related protein that promotes mitotic spindle assembly in Xenopus laevis egg extracts. 1997, Pubmed , Xenbase
Wilbur, Mitotic spindle scaling during Xenopus development by kif2a and importin α. 2013, Pubmed , Xenbase
Wong, KinasePhos 2.0: a web server for identifying protein kinase-specific phosphorylation sites based on sequences and coupling patterns. 2007, Pubmed
Wordeman, Identification and partial characterization of mitotic centromere-associated kinesin, a kinesin-related protein that associates with centromeres during mitosis. 1995, Pubmed
Yang, Regional variation of microtubule flux reveals microtubule organization in the metaphase meiotic spindle. 2008, Pubmed , Xenbase
Yang, Architectural dynamics of the meiotic spindle revealed by single-fluorophore imaging. 2007, Pubmed , Xenbase
Zhang, Aurora A phosphorylates MCAK to control ran-dependent spindle bipolarity. 2008, Pubmed , Xenbase
Zhang, Aurora B phosphorylates multiple sites on mitotic centromere-associated kinesin to spatially and temporally regulate its function. 2007, Pubmed , Xenbase
Zhang, PLK1 phosphorylates mitotic centromere-associated kinesin and promotes its depolymerase activity. 2011, Pubmed
