Click here to close
Hello! We notice that you are using Internet Explorer, which is not supported by Xenbase and may cause the site to display incorrectly.
We suggest using a current version of Chrome,
FireFox, or Safari.
???displayArticle.abstract???
Mandibulofacial dysostosis (MFD) is a human developmental disorder characterized by defects of the facial bones. It is the second most frequent craniofacial malformation after cleft lip and palate. Nager syndrome combines many features of MFD with a variety of limb defects. Mutations in SF3B4 (splicing factor 3b, subunit 4) gene, which encodes a component of the pre-mRNA spliceosomal complex, were recently identified as a cause of Nager syndrome, accounting for 60% of affected individuals. Nothing is known about the cellular pathogenesis underlying Nager type MFD. Here we describe the first animal model for Nager syndrome, generated by knocking down Sf3b4 function in Xenopus laevis embryos, using morpholino antisense oligonucleotides. Our results indicate that Sf3b4-depleted embryos show reduced expression of the neural crest genes sox10, snail2 and twist at the neural plate border, associated with a broadening of the neural plate. This phenotype can be rescued by injection of wild-type human SF3B4 mRNA but not by mRNAs carrying mutations that cause Nager syndrome. At the tailbud stage, morphant embryos had decreased sox10 and tfap2a expression in the pharyngeal arches, indicative of a reduced number of neural crest cells. Later in development, Sf3b4-depleted tadpoles exhibited hypoplasia of neural crest-derived craniofacial cartilages, phenocopying aspects of the craniofacial skeletal defects seen in Nager syndrome patients. With this animal model we are now poised to gain important insights into the etiology and pathogenesis of Nager type MFD, and to identify the molecular targets of Sf3b4.
Fig. 1. Sequence and structure comparison of Xenopus and Human SF3B4. The predicted amino acid sequences from Xenopus laevis and human, SF3B4 were aligned using ClustalW. The two RNA recognition motifs (RRM) are underlined.
Fig. 2. Developmental expression of sf3b4. (A) RT-PCR analysis of sf3b4 developmental expression. The embryonic stages (St.) are according to Nieuwkoop and Faber (1967). Ornithine decarboxylase (odc) is shown as a loading control. (B) By whole-mount in situ hybridization sf3b4 is enriched dorsally at neurula stage (stage 13 and 15). At tailbud stage (stage 25 and 28) sf3b4 is detected in the branchial arches and the developing eyes. Dorsal views (d), anterior to top. Anterior views (a), dorsal to top. Lateral view, anterior to right, dorsal to top (stage 25 and 28).
Fig. 3. Sf3b4MO, a translation blocking morpholino prevents snail2, sox10 and twist expression. (A) Design of the translation blocking morpholino antisense oligonucleotide. Sf3b4MO (red bar) targets the ATG start site of Xenopus Sf3b4 mRNA. (B) Western blot using lysates from embryos injected with XSf3b4 mRNA alone or in combination with Sf3b4MO, shows that Sf3b4MO blocks SF3B4 protein accumulation in vivo. α-tubulin is shown as a loading control. (C)Snail2 expression is reduced in Sf3b4MO-injected (40 ng) embryos (arrows). Dorsal views, anterior to top. The injected side (arrows) is indicated by the lineage tracer (Red-Gal). (D) The graph is a quantification of the results from three independent experiments. The number of embryos analyzed (n) is indicated on the top of the bar. (E) Gene expression analysis (qPCR) of control (U) and Sf3b4MO-injected embryos. Values are normalized to ef1α and presented as mean ± s.e.m.; (*) p < 0.002 (Studentâs t-test), from five independent samples.
Fig. 4. Sf3b4MO2, a splice blocking morpholino interferes with neural crest formation. (A) The PCR primers to analyze sf3b4 pre-mRNA splicing are indicated (green arrows). The splice blocking morpholino (Sf3b4MO2) targets intron2/exon3 junction (red bar). (B) In Sf3b4MO2-injected embryos a shorter Sf3b4 transcript is detected (red arrow) due to loss of exon 3. (C) At neurula stage the expression of snail2 and sox10 is reduced (arrows) in Sf3b4MO2-injected embryos (30 ng), while sox2 expression is broadened (brackets). Dorsal views, anterior to top. The injected side (right) is indicated by the lineage tracer (Red-Gal). (D) The graph is a quantification of the results from four independent experiments. The number of embryos analyzed (n) is indicated on the top of each bar. (E) At tailbud stage tfap2a and sox10 expression is reduced in the pharyngeal arches (brackets). Lateral views.
Fig. 5. Sf3b4 depletion results in increased cell-death in the ectoderm. (A)In situ hybridization of Sf3b4MO2-injected embryos (30 ng) at stage 15 showing loss of sox10 expression on the injected side (upper panels). Sf3b4MO2 injection significantly increases the number of TUNEL-positive cells (middle panels). Sf3b4MO2 injection does not affect the levels of cell proliferation as visualized by phosphohistone H3 (pHH3) immunostaining (lower panels). Dorsal views, anterior to top. The injected side (right) is indicated by the lineage tracer (Red-Gal; arrows). (B-C) Graph illustrating the quantification of the number of TUNEL-positive (B) and pHH3-positive (C) cells on the control (Cont) and injected sides in embryos that received unilateral injection of Sf3b4MO2 (20 ng or 30 ng as indicated). The number of embryos analyzed (n=) is indicated on the top of each graph. Values are presented as mean ± s.e.m.; (*) p-value <0.0001 (Studentâs t-test).
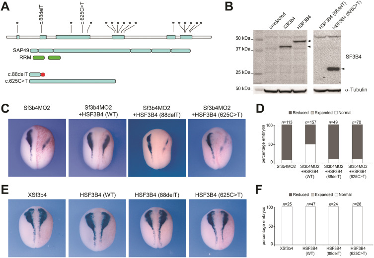
Fig. 6. Loss of Sox10 expression in Sf3b4-depleted embryos is rescued by human SF3B4. (A) Distribution of the 18 unique mutations in SF3B4 gene (*) that cause Nager syndrome (Bernier et al., 2012). Using site directed mutagenesis we generated two constructs that duplicate the human frameshift mutation in exon 2 (c.88delT) and a nonsense mutation in exon3 (c.625C>T). Domain structure of SF3B4/SAP49 (blue boxes) is indicated with the position of the RRMs (green boxes). The predicted translational effect of the two SF3B4 mutations used in this study is shown. The red bar indicates altered amino acid sequence. Modified from Bernier et al., 2012. (B) Western blot using lysate from embryos injected with 2 ng of Xsf3b4, HSF3B4, 88delT or 625C>T mRNAs. α-tubulin is shown as a loading control. 88delT mRNA is expected to generate a short product (~4.0 kDa) not recognized by Sf3b4 antibody. (C) Wild-type (WT) HSF3B4 restore sox10 expression in Sf3b4-depleted embryos, while the mutated mRNAs are unable to do so. Dorsal views, anterior to top. The injected side (right) is indicated by the lineage tracer (Red-Gal). (D) The graph is a quantification of the results from four independent experiments. The number of embryos analyzed (n) is indicated on the top of each bar. (E) Injections of Xsf3b4, HSF3B4 mRNAs and its mutated versions had no effect on sox10 expression. Dorsal views, anterior to top. The injected side (right) is indicated by the lineage tracer (Red-Gal). (F) The graph is a quantification of the results. The number of embryos analyzed (n) is indicated on the top of each bar.
Fig. 7. Long-term consequences of Sf3b4 depletion on craniofacial structures formation. (A) Migration and contribution of the neural crest to cranial skeletal elements. The mandibular neural crest segment (1; yellow) contributes to Meckelâs (M), palatoquadrate (Q), and subocular (So) cartilages; the hyoid neural crest segment (2; blue) contributes to the ceratohyal (C) cartilages; the anterior (3; purple) and posterior (4; red) branchial neural crest segments contribute to the cartilages of the gills (G). Modified from Sadaghiani and Thiebaud, 1987 and Baltzinger et al., 2005. (B) By in situ hybridization sox9 is detected in the four streams of neural crest cells migrating towards the pharyngeal arches, the mandibular (ma), hyoid (hy), anterior branchial (ab) and posterior branchial (pb) segments. Lateral view, anterior to left. ey: eye; ov: otic vesicle. Modified from Lee and Saint-Jeannet, 2011. (C) Alcian blue-stained craniofacial skeletal elements from a stage 45 tadpole. Modified from OâDonnell et al., 2006. (D) At neurula stage the expression of sox10 is reduced in Sf3b4MO2-injected embryos. Dorsal views, anterior to top. The injected side (right) is indicated by the lineage tracer (Red-Gal). (E) The graph is a quantification of the results from seven independent experiments. The number of embryos analyzed (n) is indicated on the top of each bar. (F) Gross morphology of Sf3b4MO2 (5 ng) and CoMO (10 ng)-injected tadpoles. Dorsal views, anterior to top. (G) The graph is a quantification of the results from four independent experiments. The number of tadpoles analyzed (n) is indicated on the top of each bar. (*) Embryos injected with 10 ng Sf3b4MO2 did not survive to the tadpole stage. (H) Examples of flat-mounts of Alcian blue-stained skeletal elements from stage 45 tadpoles injected with Sf3b4MO2 (2 ng). Similar phenotypes were observed with 5 ng Sf3b4MO2. Injected side is on the right. (I) The graph is a quantification of the results from three independent experiments. The size of Meckelâs, ceratohyal and branchial cartilages of affected tadpoles was measured and compared to the same cartilage on the contralateral side to define the percentage reduction. Error bars indicate mean ± s.e.m. Sf3b4MO2 (2 ng), n=69 and Sf3b4MO2 (5 ng), n=38.
Fig. 8. Non-canonical function of Sf3b4 in BMP signaling. (A) At neurula stage the expression of msx1 is unaffected in Sf3b4MO2-injected embryos (arrows), while sox10 expression is reduced in sibling embryos. Dorsal views, anterior to top. The injected side (right) is indicated by the lineage tracer (Red-Gal). (B) The graph is a quantification of the results from three independent experiments. The number of embryos analyzed (n) is indicated on the top of each bar. (C) Western blot using lysate from embryos injected bilaterally with HSF3B4 mRNA (1 ng) or Sf3B4MO2 (10 ng) alone or in combination with BMP4 mRNA (1 ng) to analyze the levels of phosphorylated and unphosphorylated Smad1/5/8 at stage 10. HSF3B4 and Sf3B4MO2 have no impact on BMP4-mediated Smad1/5/8 phosphorylation (p-Smad1/5/8) and do not affect the levels of unphosphorylated Smad1/5/8. (D) By in situ hybridization, sox2 expression in animal explants neuralized by the BMP antagonist Noggin is unaffected by injection of Xsf3b4 or HSF3B4 mRNA (1 ng each).
Supplementary Fig S1: RT-PCR analysis of the pre-mRNA processing of Sox10, Snail2, Twist, Sox9 and Pax3 in control, CoMO- and Sf3b4MO2-injected embryos. Embryos were injected bilaterally at the 2-cell stage with 10ng of CoMO or Sf3b4MO2. Embryos were collected at stage 15 and analyzed by RT-PCR using primers designed to amplify the coding region of each gene. With the exception of Sox10 for which the normal transcripts are absent, there was no increase in transcripts size for any of the genes analyzed.
sf3b4 (splicing factor 3b subunit 4) gene expression in Xenopus laevis embryo, assayed via in situ hybridization, NF stage 15, anterior view, dorsal up.
sf3b4 (splicing factor 3b subunit 4) gene expression in Xenopus laevis embryo, assayed via in situ hybridization, NF stage 28, lateral view, anteriorleft, dorsal up.
An,
The zebrafish sf3b1b460 mutant reveals differential requirements for the sf3b1 pre-mRNA processing gene during neural crest development.
2012, Pubmed
An,
The zebrafish sf3b1b460 mutant reveals differential requirements for the sf3b1 pre-mRNA processing gene during neural crest development.
2012,
Pubmed Aoki,
Sox10 regulates the development of neural crest-derived melanocytes in Xenopus.
2003,
Pubmed
,
Xenbase Aylsworth,
Nager acrofacial dysostosis: male-to-male transmission in 2 families.
1991,
Pubmed Baltzinger,
Hoxa2 knockdown in Xenopus results in hyoid to mandibular homeosis.
2005,
Pubmed
,
Xenbase Bernier,
Haploinsufficiency of SF3B4, a component of the pre-mRNA spliceosomal complex, causes Nager syndrome.
2012,
Pubmed Berry,
The expression pattern of thyroid hormone response genes in remodeling tadpole tissues defines distinct growth and resorption gene expression programs.
1998,
Pubmed
,
Xenbase Betancur,
Assembling neural crest regulatory circuits into a gene regulatory network.
2010,
Pubmed Bonilla-Claudio,
Bmp signaling regulates a dose-dependent transcriptional program to control facial skeletal development.
2012,
Pubmed Champion-Arnaud,
The prespliceosome components SAP 49 and SAP 145 interact in a complex implicated in tethering U2 snRNP to the branch site.
1994,
Pubmed Chang,
The nonsense-mediated decay RNA surveillance pathway.
2007,
Pubmed Chemke,
Autosomal recessive inheritance of Nager acrofacial dysostosis.
1988,
Pubmed Chen,
PRPF4 mutations cause autosomal dominant retinitis pigmentosa.
2014,
Pubmed Chin,
How insights from cardiovascular developmental biology have impacted the care of infants and children with congenital heart disease.
2012,
Pubmed Czeschik,
Clinical and mutation data in 12 patients with the clinical diagnosis of Nager syndrome.
2013,
Pubmed Dauwerse,
Mutations in genes encoding subunits of RNA polymerases I and III cause Treacher Collins syndrome.
2011,
Pubmed Dixon,
Treacher Collins syndrome.
1996,
Pubmed Dixon,
Tcof1/Treacle is required for neural crest cell formation and proliferation deficiencies that cause craniofacial abnormalities.
2006,
Pubmed Hall,
Nager acrofacial dysostosis: autosomal dominant inheritance in mild to moderately affected mother and lethally affected phocomelic son.
1989,
Pubmed Harland,
In situ hybridization: an improved whole-mount method for Xenopus embryos.
1991,
Pubmed
,
Xenbase Hensey,
Programmed cell death during Xenopus development: a spatio-temporal analysis.
1998,
Pubmed
,
Xenbase Hong,
The activity of Pax3 and Zic1 regulates three distinct cell fates at the neural plate border.
2007,
Pubmed
,
Xenbase Hutson,
Model systems for the study of heart development and disease. Cardiac neural crest and conotruncal malformations.
2007,
Pubmed Jones,
Prevention of the neurocristopathy Treacher Collins syndrome through inhibition of p53 function.
2008,
Pubmed Kennedy,
Newly recognized autosomal recessive acrofacial dysostosis syndrome resembling Nager syndrome.
2004,
Pubmed Lee,
Sox9 function in craniofacial development and disease.
2011,
Pubmed
,
Xenbase Lehalle,
A review of craniofacial disorders caused by spliceosomal defects.
2015,
Pubmed Linder,
Systemic splicing factor deficiency causes tissue-specific defects: a zebrafish model for retinitis pigmentosa.
2011,
Pubmed Lines,
Haploinsufficiency of a spliceosomal GTPase encoded by EFTUD2 causes mandibulofacial dysostosis with microcephaly.
2012,
Pubmed Luo,
Induction of neural crest in Xenopus by transcription factor AP2alpha.
2003,
Pubmed
,
Xenbase Lynch,
Disrupted auto-regulation of the spliceosomal gene SNRPB causes cerebro-costo-mandibular syndrome.
2014,
Pubmed Mayor,
Induction of the prospective neural crest of Xenopus.
1995,
Pubmed
,
Xenbase McDonald,
Nager acrofacial dysostosis.
1993,
Pubmed Minoux,
Molecular mechanisms of cranial neural crest cell migration and patterning in craniofacial development.
2010,
Pubmed Mizuseki,
Xenopus Zic-related-1 and Sox-2, two factors induced by chordin, have distinct activities in the initiation of neural induction.
1998,
Pubmed
,
Xenbase Nishanian,
Interaction of the BMPR-IA tumor suppressor with a developmentally relevant splicing factor.
2004,
Pubmed NULL,
Positional cloning of a gene involved in the pathogenesis of Treacher Collins syndrome. The Treacher Collins Syndrome Collaborative Group.
1996,
Pubmed Nur,
Possible autosomal recessive inheritance in an infant with acrofacial dysostosis similar to Nager syndrome.
2013,
Pubmed O'Donnell,
Functional analysis of Sox8 during neural crest development in Xenopus.
2006,
Pubmed
,
Xenbase Passos-Bueno,
Syndromes of the first and second pharyngeal arches: A review.
2009,
Pubmed Petit,
Nager syndrome: confirmation of SF3B4 haploinsufficiency as the major cause.
2014,
Pubmed Pignatti,
To BMP or not to BMP during vertebrate limb bud development.
2014,
Pubmed Sadaghiani,
Neural crest development in the Xenopus laevis embryo, studied by interspecific transplantation and scanning electron microscopy.
1987,
Pubmed
,
Xenbase Saka,
Spatial and temporal patterns of cell division during early Xenopus embryogenesis.
2001,
Pubmed
,
Xenbase Santagati,
Cranial neural crest and the building of the vertebrate head.
2003,
Pubmed Schlieve,
Temporomandibular joint replacement for ankylosis correction in Nager syndrome: case report and review of the literature.
2012,
Pubmed Slack,
An interaction between dorsal and ventral regions of the marginal zone in early amphibian embryos.
1980,
Pubmed
,
Xenbase Spokony,
The transcription factor Sox9 is required for cranial neural crest development in Xenopus.
2002,
Pubmed
,
Xenbase Stuhlmiller,
Current perspectives of the signaling pathways directing neural crest induction.
2012,
Pubmed
,
Xenbase Suzuki,
Xenopus msx1 mediates epidermal induction and neural inhibition by BMP4.
1997,
Pubmed
,
Xenbase Tanackovic,
PRPF mutations are associated with generalized defects in spliceosome formation and pre-mRNA splicing in patients with retinitis pigmentosa.
2011,
Pubmed Trainor,
Facial dysostoses: Etiology, pathogenesis and management.
2013,
Pubmed Trainor,
Craniofacial birth defects: The role of neural crest cells in the etiology and pathogenesis of Treacher Collins syndrome and the potential for prevention.
2010,
Pubmed Trainor,
Patterning the cranial neural crest: hindbrain segmentation and Hox gene plasticity.
2000,
Pubmed Waggoner,
Deletion of 1q in a patient with acrofacial dysostosis.
1999,
Pubmed Watanabe,
Splicing factor 3b subunit 4 binds BMPR-IA and inhibits osteochondral cell differentiation.
2007,
Pubmed Wieczorek,
Compound heterozygosity of low-frequency promoter deletions and rare loss-of-function mutations in TXNL4A causes Burn-McKeown syndrome.
2014,
Pubmed Wieczorek,
Human facial dysostoses.
2013,
Pubmed Will,
Spliceosome structure and function.
2011,
Pubmed