XB-ART-51880
J Cell Biol
2016 Feb 15;2124:399-408. doi: 10.1083/jcb.201504005.
Show Gene links
Show Anatomy links
MRN, CtIP, and BRCA1 mediate repair of topoisomerase II-DNA adducts.
Aparicio T, Baer R, Gottesman M, Gautier J.
???displayArticle.abstract???
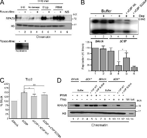
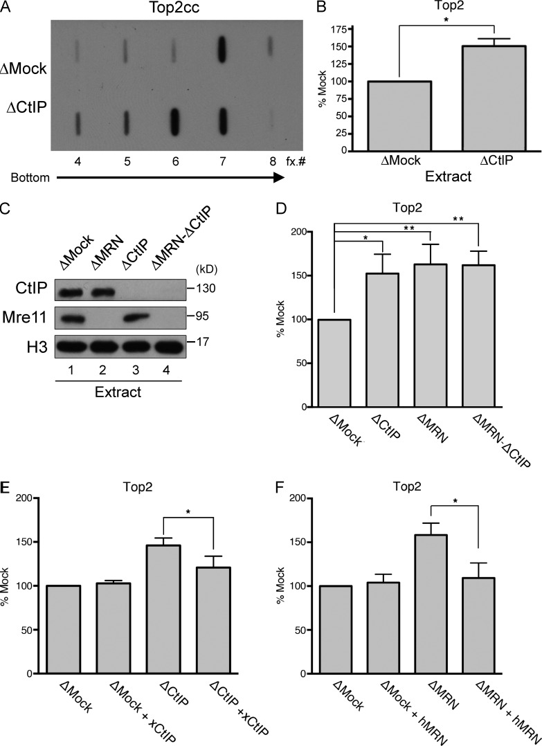
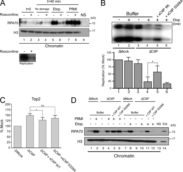
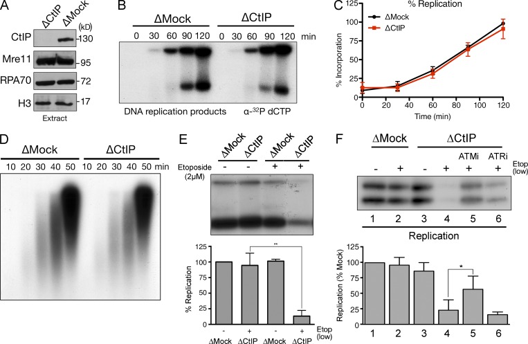
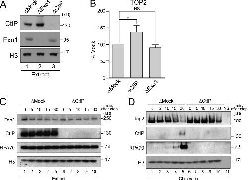
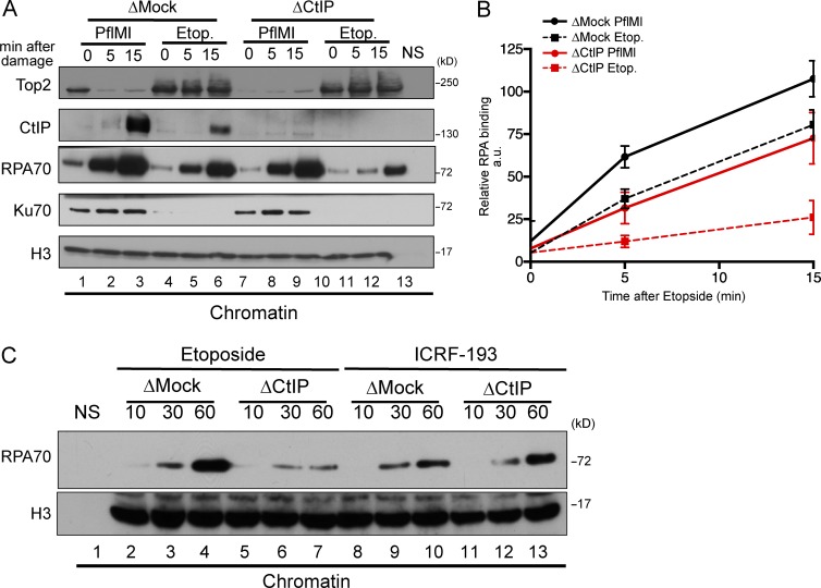
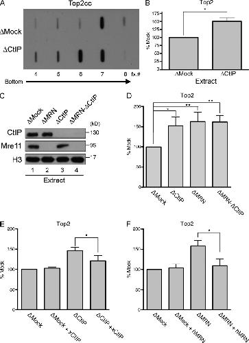
Repair of DNA double-strand breaks (DSBs) with complex ends poses a special challenge, as additional processing is required before DNA ligation. For example, protein-DNA adducts must be removed to allow repair by either nonhomologous end joining or homology-directed repair. Here, we investigated the processing of topoisomerase II (Top2)-DNA adducts induced by treatment with the chemotherapeutic agent etoposide. Through biochemical analysis in Xenopus laevis egg extracts, we establish that the MRN (Mre11, Rad50, and Nbs1) complex, CtIP, and BRCA1 are required for both the removal of Top2-DNA adducts and the subsequent resection of Top2-adducted DSB ends. Moreover, the interaction between CtIP and BRCA1, although dispensable for resection of endonuclease-generated DSB ends, is required for resection of Top2-adducted DSBs, as well as for cellular resistance to etoposide during genomic DNA replication.
???displayArticle.pubmedLink??? 26880199
???displayArticle.pmcLink??? PMC4754713
???displayArticle.link??? J Cell Biol
???displayArticle.grants??? [+]
CA092245 NCI NIH HHS , CA167826 NCI NIH HHS , CA174653 NCI NIH HHS , R01 CA167826 NCI NIH HHS , R01 CA092245 NCI NIH HHS , P01 CA174653 NCI NIH HHS , R35 CA197606 NCI NIH HHS
Species referenced: Xenopus laevis
Genes referenced: brca1 gnl3 rad50 rbbp8 top2a
???attribute.lit??? ???displayArticles.show???
References [+] :
Andres,
Recognition and repair of chemically heterogeneous structures at DNA ends.
2015, Pubmed
Andres, Recognition and repair of chemically heterogeneous structures at DNA ends. 2015, Pubmed
Aparicio, DNA double-strand break repair pathway choice and cancer. 2014, Pubmed
Bunting, BRCA1 functions independently of homologous recombination in DNA interstrand crosslink repair. 2012, Pubmed
Cannavo, Sae2 promotes dsDNA endonuclease activity within Mre11-Rad50-Xrs2 to resect DNA breaks. 2014, Pubmed
Chapman, Playing the end game: DNA double-strand break repair pathway choice. 2012, Pubmed
Cortes Ledesma, A human 5'-tyrosyl DNA phosphodiesterase that repairs topoisomerase-mediated DNA damage. 2009, Pubmed
Costanzo, Mre11 protein complex prevents double-strand break accumulation during chromosomal DNA replication. 2001, Pubmed , Xenbase
Cruz-García, BRCA1 accelerates CtIP-mediated DNA-end resection. 2014, Pubmed
de Massy, The nucleotide mapping of DNA double-strand breaks at the CYS3 initiation site of meiotic recombination in Saccharomyces cerevisiae. 1995, Pubmed
Di Virgilio, Repair of double-strand breaks by nonhomologous end joining in the absence of Mre11. 2005, Pubmed , Xenbase
Dupré, A forward chemical genetic screen reveals an inhibitor of the Mre11-Rad50-Nbs1 complex. 2008, Pubmed , Xenbase
Duxin, Repair of a DNA-protein crosslink by replication-coupled proteolysis. 2014, Pubmed , Xenbase
Eid, DNA end resection by CtIP and exonuclease 1 prevents genomic instability. 2010, Pubmed
Gao, Proteolytic degradation of topoisomerase II (Top2) enables the processing of Top2·DNA and Top2·RNA covalent complexes by tyrosyl-DNA-phosphodiesterase 2 (TDP2). 2014, Pubmed
Hartsuiker, Detection of covalent DNA-bound Spo11 and topoisomerase complexes. 2011, Pubmed
Hartsuiker, Distinct requirements for the Rad32(Mre11) nuclease and Ctp1(CtIP) in the removal of covalently bound topoisomerase I and II from DNA. 2009, Pubmed
Hickson, Identification and characterization of a novel and specific inhibitor of the ataxia-telangiectasia mutated kinase ATM. 2004, Pubmed
Hirano, Topoisomerase II does not play a scaffolding role in the organization of mitotic chromosomes assembled in Xenopus egg extracts. 1993, Pubmed , Xenbase
Huertas, Human CtIP mediates cell cycle control of DNA end resection and double strand break repair. 2009, Pubmed
Huertas, CDK targets Sae2 to control DNA-end resection and homologous recombination. 2008, Pubmed
Ide, Repair and biochemical effects of DNA-protein crosslinks. 2011, Pubmed
Joukov, Functional communication between endogenous BRCA1 and its partner, BARD1, during Xenopus laevis development. 2001, Pubmed , Xenbase
Keeney, Meiosis-specific DNA double-strand breaks are catalyzed by Spo11, a member of a widely conserved protein family. 1997, Pubmed
Keeney, Mechanism and control of meiotic recombination initiation. 2001, Pubmed
Keeney, Covalent protein-DNA complexes at the 5' strand termini of meiosis-specific double-strand breaks in yeast. 1995, Pubmed
Kiianitsa, A rapid and sensitive assay for DNA-protein covalent complexes in living cells. 2013, Pubmed
Lee, MRE11 facilitates the removal of human topoisomerase II complexes from genomic DNA. 2012, Pubmed
Liao, Mechanistic analysis of Xenopus EXO1's function in 5'-strand resection at DNA double-strand breaks. 2011, Pubmed , Xenbase
Liu, The location and structure of double-strand DNA breaks induced during yeast meiosis: evidence for a covalently linked DNA-protein intermediate. 1995, Pubmed
Liu, Cleavage of DNA by mammalian DNA topoisomerase II. 1983, Pubmed
Long, BRCA1 promotes unloading of the CMG helicase from a stalled DNA replication fork. 2014, Pubmed , Xenbase
Makharashvili, Catalytic and noncatalytic roles of the CtIP endonuclease in double-strand break end resection. 2014, Pubmed
Mao, 26 S proteasome-mediated degradation of topoisomerase II cleavable complexes. 2001, Pubmed
Moynahan, Brca1 controls homology-directed DNA repair. 1999, Pubmed
Nakamura, Collaborative action of Brca1 and CtIP in elimination of covalent modifications from double-strand breaks to facilitate subsequent break repair. 2010, Pubmed
Neale, Endonucleolytic processing of covalent protein-linked DNA double-strand breaks. 2005, Pubmed
Nimonkar, BLM-DNA2-RPA-MRN and EXO1-BLM-RPA-MRN constitute two DNA end resection machineries for human DNA break repair. 2011, Pubmed
Nitiss, Targeting DNA topoisomerase II in cancer chemotherapy. 2009, Pubmed
Peterson, Cdk1 uncouples CtIP-dependent resection and Rad51 filament formation during M-phase double-strand break repair. 2011, Pubmed , Xenbase
Peterson, Activation of DSB processing requires phosphorylation of CtIP by ATR. 2013, Pubmed , Xenbase
Polato, CtIP-mediated resection is essential for viability and can operate independently of BRCA1. 2014, Pubmed
Pommier, DNA topoisomerases and their poisoning by anticancer and antibacterial drugs. 2010, Pubmed
Quennet, CtIP and MRN promote non-homologous end-joining of etoposide-induced DNA double-strand breaks in G1. 2011, Pubmed
Qvist, CtIP Mutations Cause Seckel and Jawad Syndromes. 2011, Pubmed
Reaper, Selective killing of ATM- or p53-deficient cancer cells through inhibition of ATR. 2011, Pubmed
Reczek, The interaction between CtIP and BRCA1 is not essential for resection-mediated DNA repair or tumor suppression. 2013, Pubmed
Rowe, Identification of the breakage-reunion subunit of T4 DNA topoisomerase. 1984, Pubmed
Rulten, DNA strand break repair and neurodegeneration. 2013, Pubmed
Sartori, Human CtIP promotes DNA end resection. 2007, Pubmed
Schlacher, A distinct replication fork protection pathway connects Fanconi anemia tumor suppressors to RAD51-BRCA1/2. 2012, Pubmed
Shibata, DNA double-strand break repair pathway choice is directed by distinct MRE11 nuclease activities. 2014, Pubmed
Srinivasan, Study of cell cycle checkpoints using Xenopus cell-free extracts. 2011, Pubmed , Xenbase
Symington, Double-strand break end resection and repair pathway choice. 2011, Pubmed
Tewey, Adriamycin-induced DNA damage mediated by mammalian DNA topoisomerase II. 1984, Pubmed
Tomimatsu, Phosphorylation of EXO1 by CDKs 1 and 2 regulates DNA end resection and repair pathway choice. 2014, Pubmed
Treszezamsky, BRCA1- and BRCA2-deficient cells are sensitive to etoposide-induced DNA double-strand breaks via topoisomerase II. 2007, Pubmed
Vos, All tangled up: how cells direct, manage and exploit topoisomerase function. 2011, Pubmed
Wang, CtIP maintains stability at common fragile sites and inverted repeats by end resection-independent endonuclease activity. 2014, Pubmed
Willis, BRCA1 controls homologous recombination at Tus/Ter-stalled mammalian replication forks. 2014, Pubmed
Wu, Structural basis of type II topoisomerase inhibition by the anticancer drug etoposide. 2011, Pubmed
You, CtIP links DNA double-strand break sensing to resection. 2009, Pubmed , Xenbase
Yu, The C-terminal (BRCT) domains of BRCA1 interact in vivo with CtIP, a protein implicated in the CtBP pathway of transcriptional repression. 1998, Pubmed
Yu, Nuclear localization and cell cycle-specific expression of CtIP, a protein that associates with the BRCA1 tumor suppressor. 2000, Pubmed
Yu, DNA damage-induced cell cycle checkpoint control requires CtIP, a phosphorylation-dependent binding partner of BRCA1 C-terminal domains. 2004, Pubmed
Yun, CtIP-BRCA1 modulates the choice of DNA double-strand-break repair pathway throughout the cell cycle. 2009, Pubmed
Zhang, A protease pathway for the repair of topoisomerase II-DNA covalent complexes. 2006, Pubmed
Zhou, Quantitation of DNA double-strand break resection intermediates in human cells. 2014, Pubmed
