Click here to close
Hello! We notice that you are using Internet Explorer, which is not supported by Xenbase and may cause the site to display incorrectly.
We suggest using a current version of Chrome,
FireFox, or Safari.
Curr Biol
2015 Dec 21;2524:3267-73. doi: 10.1016/j.cub.2015.10.062.
Show Gene links
Show Anatomy links
Gmnc Is a Master Regulator of the Multiciliated Cell Differentiation Program.
Zhou F, Narasimhan V, Shboul M, Chong YL, Reversade B, Roy S.
???displayArticle.abstract???
Multiciliated cells (MCCs) differentiate hundreds of motile cilia that generate mechanical force required to drive fluid movement over epithelia [1, 2]. For example, metachronal beating of MCCcilia in the mammalian airways clears mucus that traps inhaled pathogens and pollutants. Consequently, abnormalities in MCC differentiation or ciliary motility have been linked to an expanding spectrum of human airway diseases [3–6]. The current view posits that MCC precursors are singled out by the inhibition of Notch signaling. MCC precursors then support an explosive production of basal bodies, which migrate to the apical surface, dock with the plasma membrane, and seed the growth of multiple motile cilia. At the center of this elaborate differentiation program resides the coiled-coil-containing protein Multicilin, which transcriptionally activates genes for basal body production and the gene for FoxJ1, the master regulator for basal body docking, cilia formation, and motility [7, 8]. Here, using genetic analysis in the zebrafish embryo, we discovered that Gmnc is a novel determinant of the MCC fate. Like Multicilin, Gmnc is a coiled-coil-containing protein of the Geminin family. We show that Gmnc functions downstream of Notch signaling, but upstream of Multicilin in the developmental pathway controlling MCC specification. Moreover, we find that loss of Gmnc in Xenopus embryos also causes loss of MCC differentiation and that overexpression of the protein is sufficient to induce supernumerary MCCs. Together, our data identify Gmnc as an evolutionarily conserved master regulator functioning at the top of the hierarchy of transcription factors involved in MCC differentiation.
Figure 1. Gmnc Is Required for MCC Formation in the Kidney Tubules of the Zebrafish Embryo(A and B) The kidney tubules of 48 hr post-fertilization (hpf) wild-type embryos are populated with clusters of MCCs (A). Boxes delineate the regions imaged at a higher magnification in (Aâ²) and (Aâ²). Multiple basal bodies are indicated by brackets (Aâ² and Aâ²). In contrast, 100% (n = 47, from two independent experiments) of the gmnc splice-blocking MO-injected embryos were devoid of MCCs (B and Bâ²). Examples of single basal bodies are marked by asterisks (Bâ² and Bâ²). Acetylated-tubulin (Ac; green), DAPI (DNA; blue; rendered in black and white in Aâ² and Bâ²), and γ-tubulin (marks basal bodies; red; for Aâ², Aâ², Bâ², and Bâ² only).(C and D) In contrast to wild-type embryos (C), kidney cysts (black arrow) form in 3-day-old gmnc morphants (93%, n = 40) (D).(E and F) The F1 generation from intercrossed F0 gmnc CRISPR mutants was a mixture of wild-type animals (E) and animals carrying the gmnc deletion (F). The kidney tubules of the latter did not harbor MCCs at 36 hpf.(G and H) Approximately one-quarter (two different pairs of F1 heterozygotes were analyzed; pair 1: 26%, n = 31; pair 2: 27%, n = 44) of the F2 generation from intercrossed heterozygous F1 parents lacked MCCs in the kidney tubules at 36 hpf (H). The other three-quarters of the embryos appeared wild-type (G).Scale bars, 10 μm (C and D); 5 μm (all others). See also Figure S1.
Figure 2. Gmnc Functions Downstream of Notch Activation and Upstream of mcidas(AâC) At 48 hpf, the kidney tubules of mib mutant embryos display supernumerary MCCs, which appear as a contiguous bundle (B), in contrast to wild-type embryos, whose kidney tubules harbor distinct clusters of MCCs (A). A majority of the mib embryos injected with the gmnc MO were devoid of MCCs (75%; n = 10) (C), replicating the phenotype of the gmnc morphants ( Figure 1B). Acetylated-tubulin, green; DAPI, blue.(D and E) Similar to the mib mutants (B), jagged2a morphants at 48 hpf harbor supernumerary MCCs lining the kidney tubules (D). Embryos co-injected with jagged2a and gmnc MOs exhibited the gmnc morphant phenotype and lacked MCCs (100%; n = 10) (E).(FâH) At 24 hpf, the zebrafish mcidas gene is expressed in the kidney tubules in a spotted pattern (asterisks) that corresponds to the MCC precursors (F). mcidas expression domain is expanded in mib mutant embryos (G) and is completely lost when gmnc is knocked down in the mib background (100%; n = 20) (H).(I and J) The Tg(foxj1b::GFP) reporter fish strain (T2BGSZ10) reveals that, at 24 hpf, foxj1b is expressed in the MCC precursor cells of the kidneyducts (I). foxj1b::GFP expression was lost in the gmnc MO-injected T2BGSZ10 embryos (100%; n = 16) (J). GFP (foxj1b), green; DAPI, blue.Scale bars, 50 μm (FâH); 10 μm (all others). See also Figure S2.
Figure 3. gmnc Is Expressed in the Kidney Tubules and Is Modulated by Notch Signaling and Foxj1a Activation(A) End-point PCRs on cDNA extracted from 1.5, 5, 14, 18, and 24 hpf embryos, respectively, revealed that whereas the maternal contribution of the foxj1a transcript is minimal (1.5 hr), the gmnc transcript is maternally deposited. actin-b1 (actb1) was used as the loading control.(B and C) Representative staining from in situ hybridization using a probe against gmnc showed that the gene is expressed in the developing nasal placodes (arrows) at 18 hpf (B) and is also expressed in a spotted pattern in the mid-section of the kidneyducts (asterisks) at 24 hpf (C). Scale bars, 50 μm.(D) qPCRs were performed on uninjected or jagged2a MO-injected embryos at 24 hpf. Similar to the ciliogenic genes like foxj1a, foxj1b, and mcidas (mci), whose levels increased in the N-deficient background, gmnc transcript levels also increased moderately (by â¼3-fold). Expression levels in the uninjected condition were arbitrarily assigned a value of 1. rplpo was used as an internal (loading) control. Error bars represent the SEM from two independent experiments.(E) qPCRs were performed on non-heat-shocked or heat-shocked Tg(hsp70::foxj1a) embryos. The heat-shock treatment induced the foxj1a transgene level by â¼15-fold, and the foxj1a overexpression induced the gmnc level by â¼10-fold. Expression levels in the non-heat-shocked condition were arbitrarily assigned a value of 1. actin-b1 (actb1) was used as an internal (loading) control. Error bars represent the SEM from three independent experiments.
Figure 4. gmnc Is Necessary and Sufficient for MCC Differentiation in Xenopus(A) End-point PCRs on stage-30 control and gmnc morphants showed mis-splicing of the Xenopus gmnc pre-mRNA.(B) Western-blot analysis using an antibody against human GMNC showed that endogenous Gmnc was depleted in the gmnc morphant embryos at stage 35 and that the injected human GMNC RNA translated to a large amount of the GMNC protein. Actin was used as a loading control.(C and D) The development of gmnc morphant embryos was delayed (observed in 93% of the 43 animals tested). Despite this, in situ hybridization revealed no overt defects in the mucus-secreting goblet cell differentiation (81%; n = 21) (C) or in the differentiation of scattered cells, which are involved in ionic homeostasis regulation (78%; n = 18) (D).(E and F) In contrast to the lack of differentiation defects in goblet cells and scattered cells, the differentiation of MCCs, the third main cell type present on the Xenopus embryonic skin, and marked by ccdc19 (encoding a ciliary protein), was significantly reduced in the gmnc morphants (87%; n = 52) (F) compared to control embryos (E).(G and H) Immuno-staining of acetylated-tubulin revealed that multiple cilia were markedly reduced in the gmnc morphants (94%; n = 34) (H) compared to control embryos (G).(IâK) High-magnification images of the surface ectoderm at stage 30 in control (I), gmnc morphants (J), or emrbyos co-injected with gmnc MO and 80 pg of human GMNC RNA (K) showed that overexpression of the hGMNC RNA not only rescued the MCC defects in the gmnc morphants but was sufficient to produce ectopic MCCs (79%; n = 14).See also Figure S4.
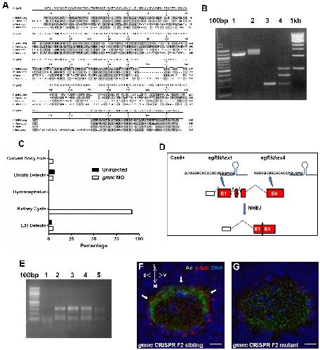
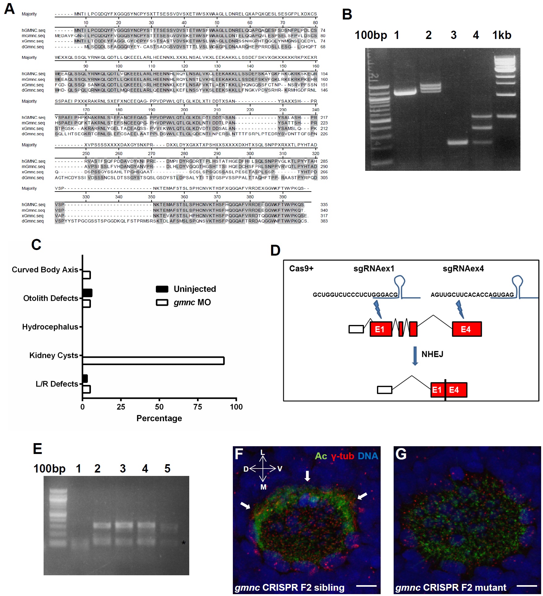
Figure S1. Sequence comparisons of Gmnc orthologs, efficacy of splicing inhibition by the zebrafish gmnc splice blocking MO,
scoring of ciliary dysfunction-associated phenotypes in gmnc MO embryos, CRISPR/Cas9-mediated deletion in the zebrafish gmnc
genomic region, and defects in cilia formation in the embryonic nasal placode in gmnc mutants
(A) Gmnc amino acid sequences from human (hGMNC), mouse (mGmnc), Xenopus (xGmnc) and zebrafish (dGmnc) proteins were
aligned using the Clustal W method. Regions of homology among the four species are shaded.
(B) The gmnc splice morpholino was designed to inhibit splicing at the exon 2/intron2-3 junction of the zebrafish gmnc pre-mRNA.
To verify its efficacy, cDNAs from 24 hpf wild-type (lane 1) and gmnc morpholino injected (lane 2) embryos were used in end-point
PCRs to amplify the 1.1kb-long gmnc coding sequence. A single band of the expected size was amplified from the wild-type, while 3
bands of incremental sizes were amplified from the morphant. To resolve the identity of these bands, primers were designed to
amplify across the 319 bp-long intron 2-3, with an expected PCR product size of ~200 bp from the wild-type (lane 3). This strategy
revealed two additional bands in the morphants (lane 4), with the ~500bp band corresponding to the PCR product that includes the
retained intron 2-3.
(C) Five ciliary phenotypes were scored in uninjected zebrafish embryos or gmnc MO-injected embryos: The extent of body axis
curvature, otolith defects in the inner ear (other than two), swelling of the brain ventricles (hydrocephalus), kidney cysts, and heart
looping directionality (L/R defects) (n=40). The morphants did not exhibit any overt ciliary dysfunctional phenotypes other than the
prevalent formation of kidney cysts.
(D and E) Schematic showing the CRIPSR/Cas9-mediated genome modification at the zebrafish gmnc locus designed to excise a
region between exons 1 and 4, using two guide RNAs (sgRNAex1 and sgRNAex4). After non-homologous end-joining (NHEJ)
repair, the modified genomic locus would only contain part of exon 1 and exon 4 fused, lacking the intervening sequences (D).
Primers flanking the deletion region were used to identify fish carrying the deletion (lanes 2 to 5, with an expected PCR product size
of ~350bp, which was then sequenced to verify the region of the deletion) versus wild-type animals (lane 1, where the ~350bp
product should be absent) (E). The lower bands (asterisk) are probably non-specific PCR product(s).
(F and G) A prominent band of MCCs (indicated by arrows) decorate the lateral circumference of the embryonic nasal placode at
72hpf (F). This MCC band was completely lost in the gmnc mutant embryos (100%, n=10) (G). Acetylated-tubulin (Ac; green), γ-
tubulin (red), DAPI (blue). D: dorsal; V: ventral; L: lateral; M: medial. Scale bars: 5μm.
Figure S2. rfx2 expression is dependent on Gmnc, while the expression of foxj1a does not require Gmnc
(A and B) At 24 hpf, the zebrafish rfx2 expression is enriched in MCC precursor cells, staining the kidney tubules in a spotted pattern
(A). Its expression is lost in the gmnc morphants (100%, n=20) (B). Scale bars: 50μm.
(C and D) The Tg(0.6foxj1a::GFP) reporter fish strain reveals that, at 24hpf, foxj1a is expressed throughout the kidney ducts (C). Its
expression was not affected in the gmnc MO-injected Tg(0.6foxj1a::GFP) embryos (100%, n=10) (D). GFP (foxj1a; green), DAPI
(blue). Scale bars: 10μm.
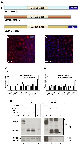
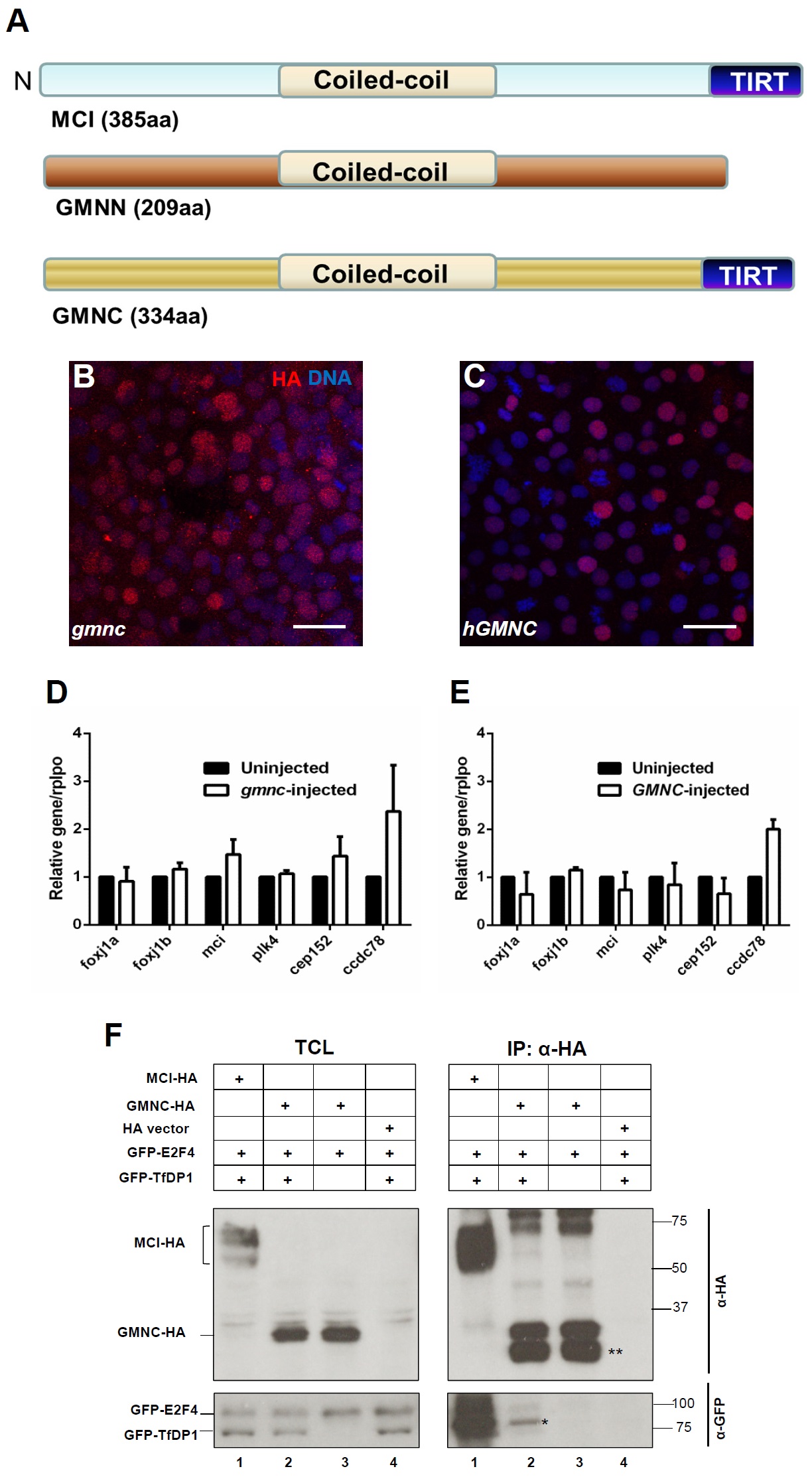
Figure S3. Schematic of the conserved domains among MCIDAS, GMNN and GMNC, nuclear localization of the zebrafish and
human GMNC proteins, the lack of overt transcription activation properties of zebrafish and human GMNC proteins, and the lack of
interaction between human GMNC and E2F4/TfDP1
(A) The human MCIDAS, GMNN and GMNC proteins all include a coiled-coil domain. A conserved C-terminus region called the
TIRT-domain is present in the MCIDAS and GMNC proteins, but absent in GMNN.
(B and C) In vitro transcribed zebrafish gmnc-HA RNA (encoding Gmnc protein tagged C-terminally with the haemagglutinin (HA)
epitope) (B) or human GMNC-HA RNA (C) were injected into one-cell zebrafish embryos. At 7hpf, embryos displayed mosaic
expression of the HA-tagged proteins, with nuclear localization. HA (red), DAPI (blue). Scale bars: 10μm.
(D and E) Quantitative qPCRs were performed on zebrafish gmnc-HA (D) or human GMNC-HA (E) RNA-injected embryos at 24
hpf. The ciliogenic genes investigated include foxj1a, foxj1b, mcidas (mci), plk4, cep152 and ccdc78. Expression levels in the
uninjected condition were arbitrarily assigned a value of 1. rplpo was used as an internal (loading) control. Error bars represent SEM
from 3 (D) or 2 (E) independent experiments.
(F) HA-tagged GMNC (GMNC-HA) was co-transfected in HEK-293T cells with GFP-tagged E2F4 (GFP-E2F4) alone (TCL panel,
lane 3) or in the presence of its dimerization partner GFP-TfDP1 (TCL panel, lane 2). Empty HA vector (TCL panel, lane 4) and HAtagged
MULTICILIN (MCI-HA) (TCL panel, lane 1) were used as negative and positive controls, respectively. Immunoprecipitation
using a monoclonal HA antibody pulled down the MCI-HA and GMNC-HA proteins (IP panel, anti-HA blot). The
lower bands (double asterisks) could be degradation products of the GMNC-HA protein. GFP-E2F4/TfDP1 co-immunoprecipitated
only with MCI-HA (IP panel, anti-GFP blot, lane 1), but not with GMNC-HA (IP panel, anti-GFP blot, lane 2). The faint band
(asterisk) is likely a non-specific species. TCL: Total cell lysate. IP: Immuno-precipitation. The western blot images are
representative of the 2 independent experiments performed.
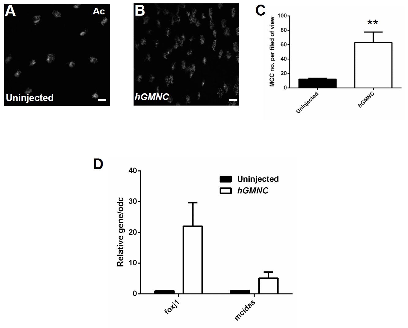
Figure S4. Sufficiency of human GMNC over-expression in MCC specification and induction of MCC genes in Xenopus embryos
(A-C) Embryos injected with 80pg human GMNC RNA (B) displayed ectopic MCCs compared to uninjected embryos (A) at stage
29-30. Acetylated-tubulin (Ac; white). Scale bars: 10μm. Quantification was done by capturing three representative images in the
mid-section of the embryos along the anterior-posterior axis, and taking the average of the number of multi-cilia bundles in each field
of view (C). Error bars represent SD (n=3). P=0.0038 (**), based on unpaired t test.
(D) Quantitative qPCRs were performed on uninjected or 80pg human GMNC RNA-injected (hGMNC) embryos. hGMNC
overexpression induced foxj1 level by ~20-fold, and mcidas level by ~5-fold. Expression levels in the uninjected condition were
arbitrarily assigned a value of 1. ornithine decarboxylase (odc) was used as an internal (loading) control. Error bars represent SEM
from 2 independent experiments.
References :
Zhou,
Gmnc Is a Master Regulator of the Multiciliated Cell Differentiation Program.
2017, Pubmed
Zhou,
Gmnc Is a Master Regulator of the Multiciliated Cell Differentiation Program.
2017,
Pubmed