Click here to close
Hello! We notice that you are using Internet Explorer, which is not supported by Xenbase and may cause the site to display incorrectly.
We suggest using a current version of Chrome,
FireFox, or Safari.
???displayArticle.abstract???
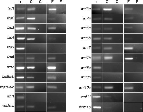
The frog, Xenopus laevis, possesses a high capacity to regenerate various larval tissues, including the lens, which is capable of complete regeneration from the cornea epithelium. However, the molecular signaling mechanisms of cornea-lens regeneration are not fully understood. Previous work has implicated the involvement of the Wnt signaling pathway, but molecular studies have been very limited. Iris-derived lens regeneration in the newt (Wolffian lens regeneration) has shown a necessity for active Wnt signaling in order to regenerate a new lens. Here we provide evidence that the Wnt signaling pathway plays a different role in the context of cornea-lens regeneration in Xenopus. We examined the expression of frizzled receptors and wnt ligands in the frog cornea epithelium. Numerous frizzled receptors (fzd1, fzd2, fzd3, fzd4, fzd6, fzd7, fzd8, and fzd10) and wnt ligands (wnt2b.a, wnt3a, wnt4, wnt5a, wnt5b, wnt6, wnt7b, wnt10a, wnt11, and wnt11b) are expressed in the cornea epithelium, demonstrating that this tissue is transcribing many of the ligands and receptors of the Wnt signaling pathway. When compared to flank epithelium, which is lens regeneration incompetent, only wnt11 and wnt11b are different (present only in the cornea epithelium), identifying them as potential regulators of cornea-lens regeneration. To detect changes in canonical Wnt/β-catenin signaling occurring within the cornea epithelium, axin2 expression was measured over the course of regeneration. axin2 is a well-established reporter of active Wnt/β-catenin signaling, and its expression shows a significant decrease at 24 h post-lentectomy. This decrease recovers to normal endogenous levels by 48 h. To test whether this signaling decrease was necessary for lens regeneration to occur, regenerating eyes were treated with either 6-bromoindirubin-3'-oxime (BIO) or 1-azakenpaullone - both activators of Wnt signaling - resulting in a significant reduction in the percentage of cases with successful regeneration. In contrast, inhibition of Wnt signaling using either the small molecule IWR-1, treatment with recombinant human Dickkopf-1 (rhDKK1) protein, or transgenic expression of Xenopus DKK1, did not significantly affect the percentage of successful regeneration. Together, these results suggest a model where Wnt/β-catenin signaling is active in the cornea epithelium and needs to be suppressed during early lens regeneration in order for these cornea cells to give rise to a new lentoid. While this finding differs from what has been described in the newt, it closely resembles the role of Wnt signaling during the initial formation of the lens placode from the surface ectoderm during early embryogenesis.
???displayArticle.pubmedLink???
26778749 ???displayArticle.pmcLink???PMC4842149 ???displayArticle.link???Exp Eye Res ???displayArticle.grants???[+]
Fig. 1.
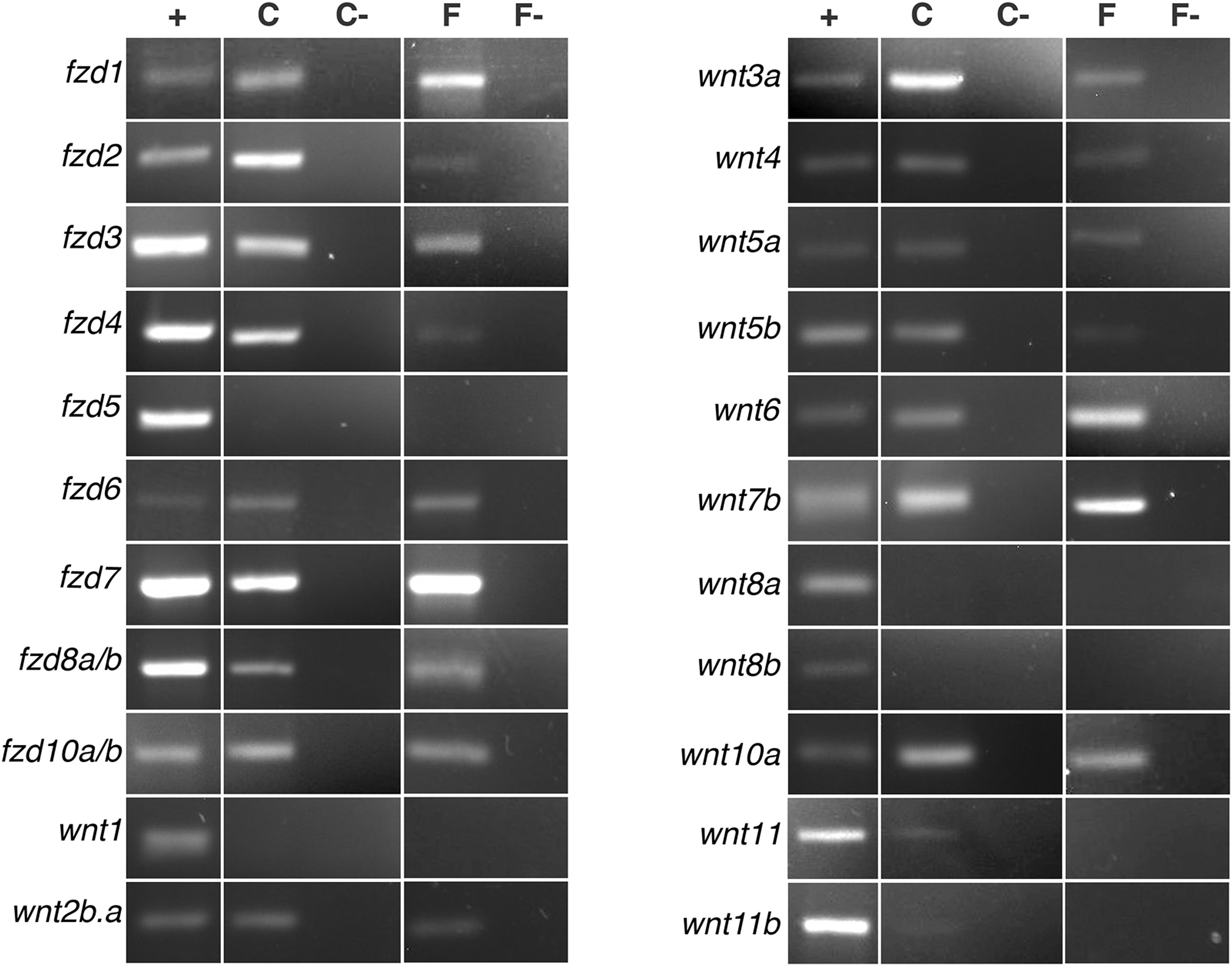
Expression of wnts and frizzled receptors in larval cornea and flank epithelium. RT-PCR was conducted on total RNA isolated from larval corneaepithelium (âCâ) or flank epithelium (âFâ). â+â denotes a positive control from pooled embryonic total RNA. âC-â and âF-â are reverse transcriptase negative controls. Primers and corresponding product sizes are listed in Supplemental Table 1.
Fig. 2.
axin2 expression decreases early during lens regeneration. axin2 transcriptional levels in corneaepithelium regenerating for either 24, 48, 72, or 96 h. Control expression is from corneaepithelium that is not wounded and is not undergoing regeneration. axin2 expression was normalized to beta-actin (actb). Asterisk denotes a statistically significant decrease (p value = 0.0006). Error bars indicate standard error.
Fig. 3.
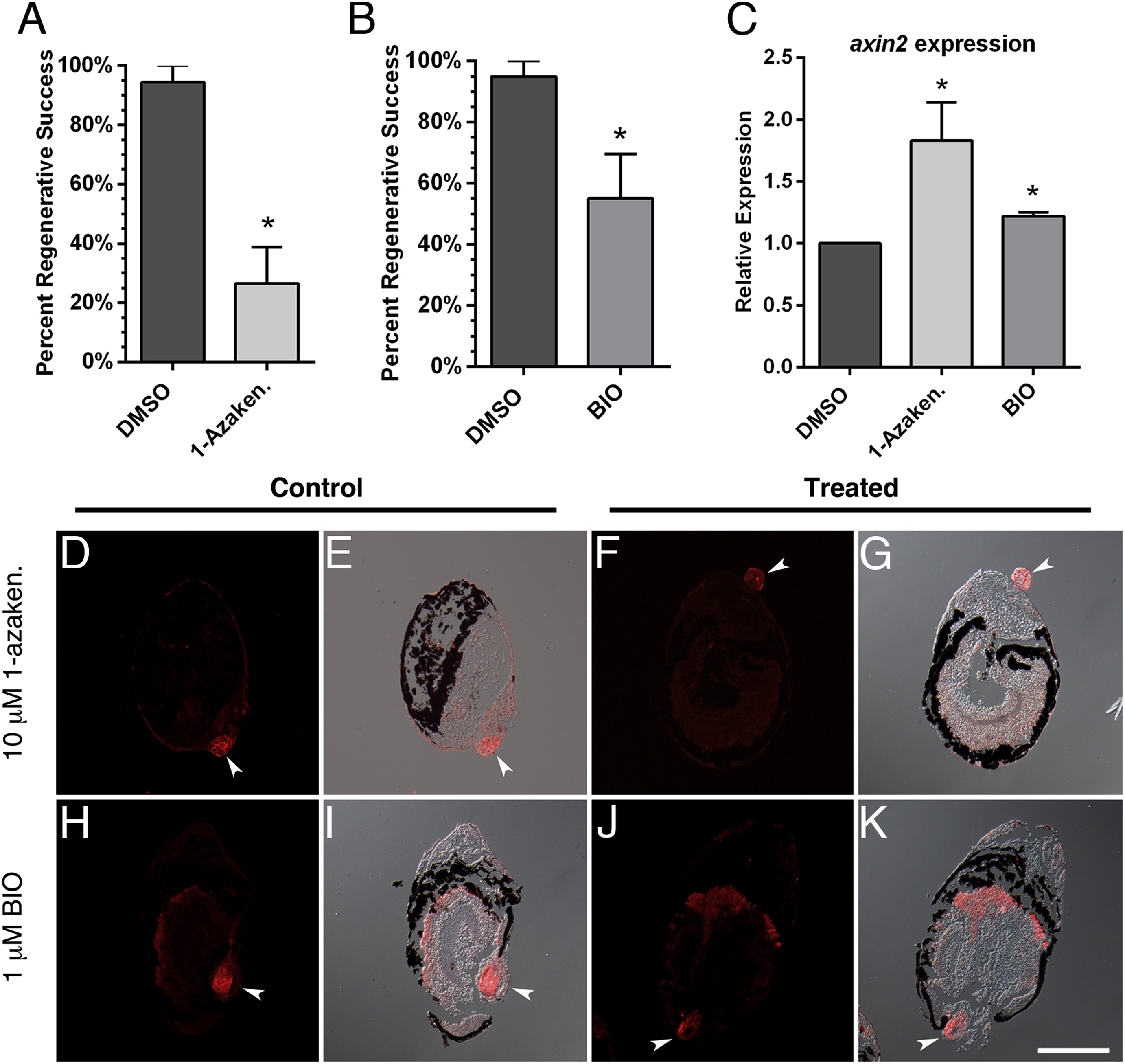
Activation of Wnt signaling reduces successful lens regeneration. Lens regeneration percentages for treatment with Wnt signaling activators, including 10 μM 1-azakenpaullone (A) or 1 μM BIO (B), compared to DMSO treated controls. âPercent Regenerative Successâ refers to the percentage of cases that successfully regenerated based on the presence of morphologically distinct lentoids that were positively stained by an anti-lens antibody. (C) Relative expression levels of axin2 in corneas treated with 10 μM 1-azakenpaullone or 1 μM BIO. Asterisks indicate statistical significance (p < 0.05) and error bars indicate standard error. axin2 expression was normalized to ornithine decarboxylase (odc). (DâK) Representative examples of positive cases of lens regeneration for BIO or 1-azakenpaullone treated eyes. D, F, H, and J show histological eye sections labeled using an anti-lens antibody (red fluorescence). Arrowheads indicate regenerated lenses. Sometimes higher background signal is observed in retinal tissue (H and J), but lenses are easily identified due to their enhanced signaling and distinct morphology. E, G, I, and K show an overlay of anti-lens staining with the corresponding DIC images. Dark tissue is retinal pigment epithelium. All images are at the same scale, scale bar in K is 200 μm.
Fig. 4.
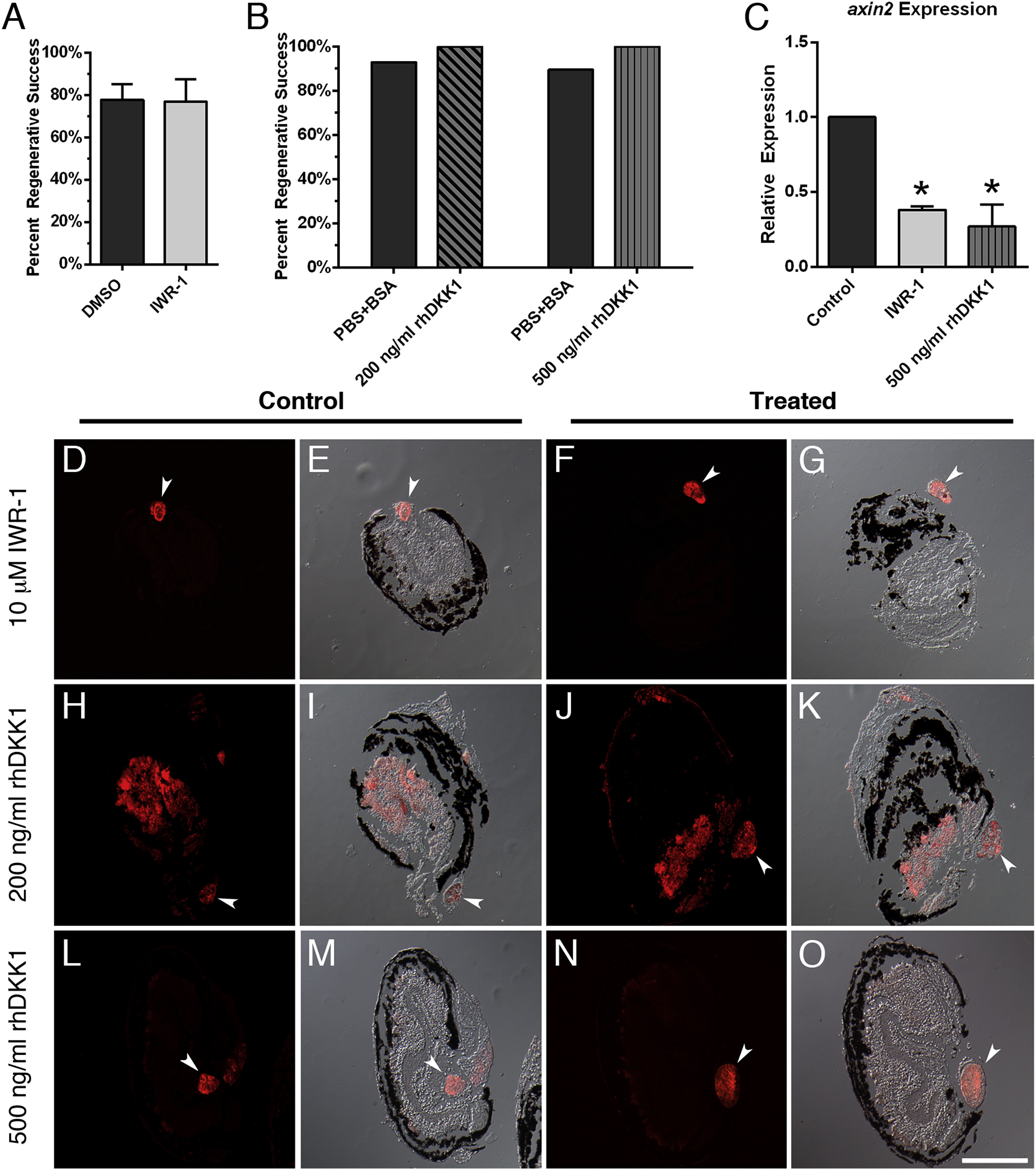
Wnt inhibition has no effect on lens regeneration. Lens regeneration percentages for ex vivo eyes treated with either 10 μM IWR-1 (A) or rhDKK1 protein at either 200 ng/ml or 500 ng/ml (B). âPercent Regenerative Successâ refers to the percentage of cases that successfully regenerated based on the presence of morphologically distinct lentoids that were positively stained by an anti-lens antibody. Neither of these experiments showed statistically significant differences. (C) Both IWR-1 and rhDKK1 treatment significantly decreased axin2 transcriptional levels in treated corneatissue, verifying the Wnt inhibitors had the desired effect on Wnt signaling. Asterisks indicate statistical significance (p < 0.05), and error bars indicate standard error. axin2 expression was normalized to ornithine decarboxylase (odc). (DâO) Representative examples of positive cases of lens regeneration for IWR-1 or rhDKK1 treated eyes. D, F, H, J, L, and N show fluorescent (red) labeling of histological eye sections using an anti-lens antibody. Arrowheads indicate regenerated lenses. Sometimes higher background signal is observed in retinal tissue (H and J), but lenses are easily identified due to their enhanced signal and distinct morphology. E, G, I, K, M, and O show anti-lens staining overlaid with the corresponding DIC images. Dark tissue is retinal pigment epithelium. All images are at the same scale, scale bar in O is 200 μm.
Fig. 5.
Transgenic expression of DKK1 does not inhibit lens regeneration. (A) A diagram of the HGEM-DKK1 bi-cistronic transgene. The heat-shock inducible hsp70 promoter drives expression of Xenopus DKK1, and a gamma-crystallin promoter drives GFP expression specific to the lens. (BâC) HGEM-DKK1 transgenic eye showing constitutive expression of GFP in the lens (C). (D-G) Anti-lens antibody staining of regenerated lenses in a sectioned control eye kept at room temperature (âCont.â, D and E) and a heat-shocked eye (âHSâ, F and G). Arrowheads indicate regenerated lenses. Dark tissue in DIC images is retinal pigment epithelium (D and F). All images are at the same scale, scale bar in G is 200 μm. (H) Regeneration percentages of HGEM-DKK1 eyes are not significantly different (p = 0.3706). âPercent Regenerative Successâ refers to the percentage of cases that successfully regenerated based on the presence of morphologically distinct lentoids that were positively stained by an anti-lens antibody. Error bars represent standard error. (I) Depletion of β-catenin (CTNNB1; 94 kDa) in western blots of HGEM-DKK1 transgenic tissue. β-tubulin (TUBB; 50 kDa) is the loading control.
Arresta,
Lens-forming competence in the epidermis of Xenopus laevis during development.
2005, Pubmed,
Xenbase
Arresta,
Lens-forming competence in the epidermis of Xenopus laevis during development.
2005,
Pubmed
,
Xenbase Borday,
Antagonistic cross-regulation between Wnt and Hedgehog signalling pathways controls post-embryonic retinal proliferation.
2012,
Pubmed
,
Xenbase Bosco,
In vitro lens transdifferentiation of Xenopus laevis outer cornea induced by Fibroblast Growth Factor (FGF).
1997,
Pubmed
,
Xenbase Brockes,
Comparative aspects of animal regeneration.
2008,
Pubmed Chen,
Small molecule-mediated disruption of Wnt-dependent signaling in tissue regeneration and cancer.
2009,
Pubmed Chen,
A role for Wnt/planar cell polarity signaling during lens fiber cell differentiation?
2006,
Pubmed Chen,
Wnt signaling is required for organization of the lens fiber cell cytoskeleton and development of lens three-dimensional architecture.
2008,
Pubmed Day,
Transdifferentiation from cornea to lens in Xenopus laevis depends on BMP signalling and involves upregulation of Wnt signalling.
2011,
Pubmed
,
Xenbase FREEMAN,
LENS REGENERATION FROM THE CORNEA IN XENOPUS LAEVIS.
1963,
Pubmed
,
Xenbase Fuhrmann,
Wnt signaling in eye organogenesis.
2008,
Pubmed Fukui,
FGF signaling is required for lens regeneration in Xenopus laevis.
2011,
Pubmed
,
Xenbase Glinka,
Dickkopf-1 is a member of a new family of secreted proteins and functions in head induction.
1998,
Pubmed
,
Xenbase Graw,
Eye development.
2010,
Pubmed Grogg,
Signaling during lens regeneration.
2006,
Pubmed Hayashi,
FGF2 triggers iris-derived lens regeneration in newt eye.
2004,
Pubmed
,
Xenbase Hayashi,
Determinative role of Wnt signals in dorsal iris-derived lens regeneration in newt eye.
2006,
Pubmed Heasman,
Beta-catenin signaling activity dissected in the early Xenopus embryo: a novel antisense approach.
2000,
Pubmed
,
Xenbase Henry,
Cell signaling pathways in vertebrate lens regeneration.
2013,
Pubmed Henry,
Beta-catenin is required for the establishment of vegetal embryonic fates in the nemertean, Cerebratulus lacteus.
2008,
Pubmed Henry,
Inductive interactions in the spatial and temporal restriction of lens-forming potential in embryonic ectoderm of Xenopus laevis.
1987,
Pubmed
,
Xenbase Henry,
The matured eye of Xenopus laevis tadpoles produces factors that elicit a lens-forming response in embryonic ectoderm.
1995,
Pubmed
,
Xenbase Henry,
The cellular and molecular bases of vertebrate lens regeneration.
2003,
Pubmed Henry,
Molecular and cellular aspects of amphibian lens regeneration.
2010,
Pubmed
,
Xenbase Hu,
The structure and development of Xenopus laevis cornea.
2013,
Pubmed
,
Xenbase Jho,
Wnt/beta-catenin/Tcf signaling induces the transcription of Axin2, a negative regulator of the signaling pathway.
2002,
Pubmed Kreslova,
Abnormal lens morphogenesis and ectopic lens formation in the absence of beta-catenin function.
2007,
Pubmed Kunick,
1-Azakenpaullone is a selective inhibitor of glycogen synthase kinase-3 beta.
2004,
Pubmed Lin,
Requirement for Wnt and FGF signaling in Xenopus tadpole tail regeneration.
2008,
Pubmed
,
Xenbase Liu,
Reactivating head regrowth in a regeneration-deficient planarian species.
2013,
Pubmed Lu,
The β-catenin/Tcf4/survivin signaling maintains a less differentiated phenotype and high proliferative capacity of human corneal epithelial progenitor cells.
2011,
Pubmed Lu,
Transcription factor TCF4 maintains the properties of human corneal epithelial stem cells.
2012,
Pubmed Lu,
Structure-activity relationship studies of small-molecule inhibitors of Wnt response.
2009,
Pubmed MacDonald,
Wnt/beta-catenin signaling: components, mechanisms, and diseases.
2009,
Pubmed
,
Xenbase Malloch,
Gene expression profiles of lens regeneration and development in Xenopus laevis.
2009,
Pubmed
,
Xenbase Meijer,
GSK-3-selective inhibitors derived from Tyrian purple indirubins.
2003,
Pubmed
,
Xenbase Miller,
Optic cup and facial patterning defects in ocular ectoderm beta-catenin gain-of-function mice.
2006,
Pubmed Myers,
Use of small molecule inhibitors of the Wnt and Notch signaling pathways during Xenopus development.
2014,
Pubmed
,
Xenbase Nakatsu,
Wnt/β-catenin signaling regulates proliferation of human cornea epithelial stem/progenitor cells.
2011,
Pubmed Niehrs,
Function and biological roles of the Dickkopf family of Wnt modulators.
2006,
Pubmed
,
Xenbase Perry,
Expression of pluripotency factors in larval epithelia of the frog Xenopus: evidence for the presence of cornea epithelial stem cells.
2013,
Pubmed
,
Xenbase Rao,
An updated overview on Wnt signaling pathways: a prelude for more.
2010,
Pubmed Reeve,
Lens regeneration from cornea of larval Xenopus laevis in the presence of the lens.
1978,
Pubmed
,
Xenbase Schaefer,
Conservation of gene expression during embryonic lens formation and cornea-lens transdifferentiation in Xenopus laevis.
1999,
Pubmed
,
Xenbase Schmittgen,
Analyzing real-time PCR data by the comparative C(T) method.
2008,
Pubmed Sikes,
Restoration of anterior regeneration in a planarian with limited regenerative ability.
2013,
Pubmed Slack,
Regional biosynthetic markers in the early amphibian embryo.
1984,
Pubmed Smith,
The duality of beta-catenin function: a requirement in lens morphogenesis and signaling suppression of lens fate in periocular ectoderm.
2005,
Pubmed Smith,
Xenopus laevis transgenesis by sperm nuclear injection.
2006,
Pubmed
,
Xenbase Stump,
A role for Wnt/beta-catenin signaling in lens epithelial differentiation.
2003,
Pubmed Sugiyama,
Planar cell polarity in the mammalian eye lens.
2011,
Pubmed Tao,
Maternal wnt11 activates the canonical wnt signaling pathway required for axis formation in Xenopus embryos.
2005,
Pubmed
,
Xenbase Thomas,
Retinoic acid regulation by CYP26 in vertebrate lens regeneration.
2014,
Pubmed
,
Xenbase Tsonis,
Role of retinoic acid in lens regeneration.
2000,
Pubmed Tsonis,
Expression and role of retinoic acid receptor alpha in lens regeneration.
2002,
Pubmed Umesono,
The molecular logic for planarian regeneration along the anterior-posterior axis.
2013,
Pubmed Zhu,
β-Catenin inactivation is a pre-requisite for chick retina regeneration.
2014,
Pubmed