XB-ART-51796
BMC Dev Biol
2016 Jan 19;16:1. doi: 10.1186/s12861-016-0101-5.
Show Gene links
Show Anatomy links
Differential requirement of bone morphogenetic protein receptors Ia (ALK3) and Ib (ALK6) in early embryonic patterning and neural crest development.
Schille C, Heller J, Schambony A.
???displayArticle.abstract???
BACKGROUND: Bone morphogenetic proteins regulate multiple processes in embryonic development, including early dorso-ventral patterning and neural crest development. BMPs activate heteromeric receptor complexes consisting of type I and type II receptor-serine/threonine kinases. BMP receptors Ia and Ib, also known as ALK3 and ALK6 respectively, are the most common type I receptors that likely mediate most BMP signaling events. Since early expression patterns and functions in Xenopus laevis development have not been described, we have addressed these questions in the present study. RESULTS: Here we have analyzed the temporal and spatial expression patterns of ALK3 and ALK6; we have also carried out loss-of-function studies to define the function of these receptors in early Xenopus development. We detected both redundant and non-redundant roles of ALK3 and ALK6 in dorso-ventral patterning. From late gastrula stages onwards, their expression patterns diverged, which correlated with a specific, non-redundant requirement of ALK6 in post-gastrula neural crest cells. ALK6 was essential for induction of neural crest cell fate and further development of the neural crest and its derivatives. CONCLUSIONS: ALK3 and ALK6 both contribute to the gene regulatory network that regulates dorso-ventral patterning; they play partially overlapping and partially non-redundant roles in this process. ALK3 and ALK6 are independently required for the spatially restricted activation of BMP signaling and msx2 upregulation at the neural plate border, whereas in post-gastrula development ALK6 exerts a highly specific, conserved function in neural crest development.
???displayArticle.pubmedLink??? 26780949
???displayArticle.pmcLink??? PMC4717534
???displayArticle.link??? BMC Dev Biol
Species referenced: Xenopus laevis
Genes referenced: acvr1 acvr1b admp bmp4 bmpr1a bmpr1b chrd gsc msx2 smad1 sox2 sox8 szl twist1 ventx1.2
???displayArticle.morpholinos??? bmpr1a MO1 bmpr1a MO2 bmpr1b MO1 bmpr1b MO2
Phenotypes: Xla Wt + bmpr1a MO(fig.2.b) [+]
Xla Wt + bmpr1a MO(fig.2.c)
Xla Wt + bmpr1a MO(fig.2.d)
Xla Wt + bmpr1a MO(fig.2.f)
Xla Wt + bmpr1a MO(fig.2.g)
Xla Wt + bmpr1a MO(fig.3.b, c)
Xla Wt + bmpr1a MO(fig.3.b, c)
Xla Wt + bmpr1a MO(fig.4.a)
Xla Wt + bmpr1a MO(fig.4.a)
Xla Wt + bmpr1a MO(fig.5.c)
Xla Wt + bmpr1a MO(fig.5.f)
Xla Wt + bmpr1a MO(fig.S6.b,f)
Xla Wt + bmpr1a MO + bmpr1b MO(fig.5.c)
Xla Wt + bmpr1b MO(fig.2.b)
Xla Wt + bmpr1b MO(fig.2.c)
Xla Wt + bmpr1b MO(fig.2.e)
Xla Wt + bmpr1b MO(fig.2.g)
Xla Wt + bmpr1b MO(fig.4.c)
Xla Wt + bmpr1b MO(fig.4.c)
Xla Wt + bmpr1b MO(fig.5.a)
Xla Wt + bmpr1b MO(fig.5.a)
Xla Wt + bmpr1b MO(fig.5.b)
Xla Wt + bmpr1b MO(fig.5.b, b')
Xla Wt + bmpr1b MO(fig.5.b, b^3)
Xla Wt + bmpr1b MO(fig.5.c)
Xla Wt + bmpr1b MO(fig.5.f)
Xla Wt + bmpr1b MO(fig.6.c)
Xla Wt + {dn}bmpr1a(fig.3.d)
Xla Wt + bmpr1a MO(fig.2.d)
Xla Wt + bmpr1a MO(fig.2.f)
Xla Wt + bmpr1a MO(fig.2.g)
Xla Wt + bmpr1a MO(fig.3.b, c)
Xla Wt + bmpr1a MO(fig.3.b, c)
Xla Wt + bmpr1a MO(fig.4.a)
Xla Wt + bmpr1a MO(fig.4.a)
Xla Wt + bmpr1a MO(fig.5.c)
Xla Wt + bmpr1a MO(fig.5.f)
Xla Wt + bmpr1a MO(fig.S6.b,f)
Xla Wt + bmpr1a MO + bmpr1b MO(fig.5.c)
Xla Wt + bmpr1b MO(fig.2.b)
Xla Wt + bmpr1b MO(fig.2.c)
Xla Wt + bmpr1b MO(fig.2.e)
Xla Wt + bmpr1b MO(fig.2.g)
Xla Wt + bmpr1b MO(fig.4.c)
Xla Wt + bmpr1b MO(fig.4.c)
Xla Wt + bmpr1b MO(fig.5.a)
Xla Wt + bmpr1b MO(fig.5.a)
Xla Wt + bmpr1b MO(fig.5.b)
Xla Wt + bmpr1b MO(fig.5.b, b')
Xla Wt + bmpr1b MO(fig.5.b, b^3)
Xla Wt + bmpr1b MO(fig.5.c)
Xla Wt + bmpr1b MO(fig.5.f)
Xla Wt + bmpr1b MO(fig.6.c)
Xla Wt + {dn}bmpr1a(fig.3.d)
???attribute.lit??? ???displayArticles.show???
|
|
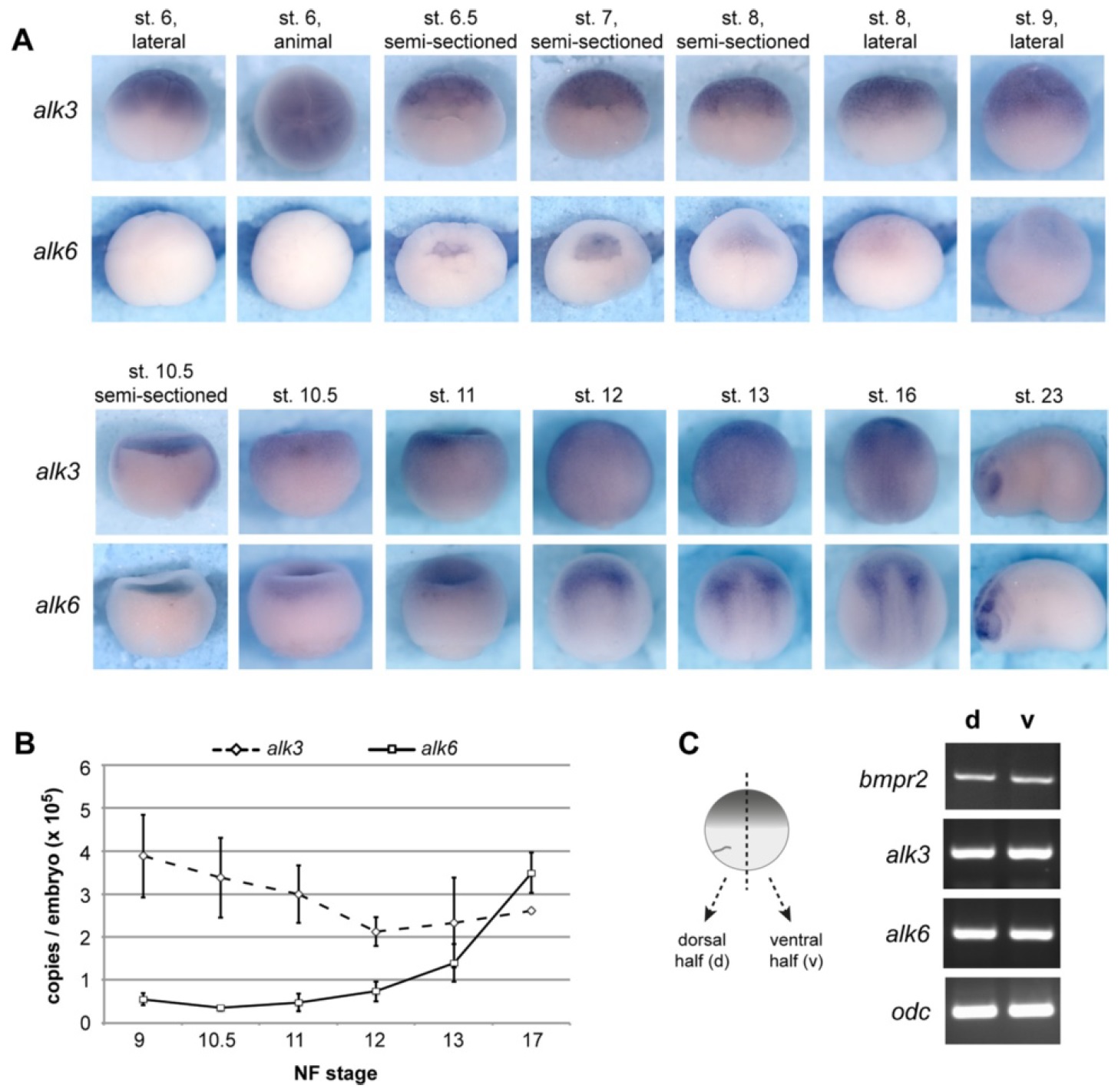
Fig. 1 Expression patterns of alk3 and alk6 in early Xenopus laevis embryos. a Temporal and spatial expression patterns were determined by whole-mount in situ hybridization at the indicated Nieuwkoop and Faber (NF) stages. b Expression of alk3 and alk6 was quantified by Real-Time RT-PCR at the indicated stages; corresponding synthetic sequences were used a external standards for copy number determination. The graph shows the copy number per embryo. c NF stage 10.5 embryos were bisected into dorsal and ventral halves and transcripts of the indicated genes were detected by RT-PCR |
|
|
Fig. 2 Phenotypes of ALK3 and ALK6 morphant embryos. Embryos were injected with 0.8 pmol antisense morpholino in both blastomeres at the 2-cell stage as indicated and cultured till NF stage 41. a Normal NF stage 41 embryos after injection of an unrelated control Morpholino oligonucleotide (control MO). b Embryos injected with either ALK3 or ALK6 translation blocking Morpholino oligonucleotides (ALK3 MO and ALK6 MO respectively) showing defects in the development of ventral fins. c In the retina of a subset of either ALK3 MO or ALK6 MO injected embryos un- or less pigmented patches were observed. d Dorsalized ALK3 morphant embryo. e ALK6 morphant embryo showing increased pigmentation of the head and narrower gills. f In most cases ALK3 or ALK6 morphant embryos exhibited complex phenotypes with defects in the ventral fin, retina pigmentation, smaller or absent eyes, aberrant pigmentation and loss of cranial cartilage. Black arrowheads indicate eye phenotypes, white arrows missing ventral structures and black arrows mark the cranial cartilage. g Phenotype frequencies from at least three independent experiments are summarized in the graph. Differences between indicated groups were analyzed using the Ï2 test. Statistically significant deviations (p-value < 0.01) are indicated by double asterisks; n.s.: not significant |
|
|
Fig. 3 ALK3 and ALK6 are required for dorso-ventral patterning. a 2-cell-stage embryos were injected with 1.6 pmol control MO, ALK3 MO or ALK6 MO in both blastomeres as indicated, cultured till stage 10.5 and bisected into dorsal (d) and ventral (v) halves. Expression of the organizer genes chordin (chd), admp and goosecoid (gsc) and the ventral genes bmp4, vent1 and sizzled was analyzed by RT-PCR. The images show one set out of three independent experiments. (b-g) Embryos were injected with Fluorescein-labeled dextran as lineage tracer and antisense Morpholino oligonucleotides as indicated into one blastomere at the 2-cell-stage. For rescue experiments, 50 pg of alk3 RNA or alk6 RNA were co-injected. The embryos were cultured till stage 10.5 and chordin expression was visualized by whole-mount in situ hybridization. b Representative examples of phenotypes injected as indicated are shown. Asterisks indicate the injected side, dashed lines mark the dorsal midline as determined by the lineage tracer. c The chordin-positive area and staining intensity have been measured on the injected and uninjected side of each embryo. The graph displays the average ratio of area size between injected and uninjected side (+SEM) as well as the mean intensity/area (+SEM) from three independent experiments. Differences of area ratios between injection groups have been analyzed using a separate variance t-test and statistically significant deviations are indicated by double asterisks (p-value < 0.01); n.s.: not significant. The average intensity/area did not change significantly. d For comparison, an embryo injected with 50 pg RNA encoding dnALK3 is shown. In 10 out of 38 embryos dnALK3 induced strongly expanded or ectopic chordin expression |
|
|
Fig. 4 Ectopic ALK6 can substitute ALK3 knock-down in dorso-ventral patterning. Embryos were injected laterally in one dorsal blastomere at the 4-cell stage with 0.8 pg of ALK3 or ALK6 MOs and, for rescue experiments, co-injected with 50 pg of alk3 RNA or alk6 RNA. A lacZ plasmid was co-injected to identify the injected side, embryos were cultured till stage 18 and stained for LacZ. The neuroectoderm was visualized by in situ hybridization against the pan-neural marker gene sox2. Embryos were categorized according to expanded or reduced sox2 expression and differences between indicated groups were analyzed using the Ï2 test. Statistically significant deviations (p-value < 0.01) are indicated by double asterisks; n.s.: not significant. a Representative images of ALK3 morphant embryos and the corresponding rescue experiments are shown. Embryos were injected as indicated; asterisks indicate the injected side. b Results from at least three independent experiments are summarized in the graph. c Representative images of ALK6 morphant embryos and the corresponding rescue experiments are shown. Embryos were injected as indicated; asterisks indicate the injected side. d Results from at least three independent experiments are summarized in the graph |
|
|
Fig. 5 ALK6 is required for neural crest development. a When compared to control MO injected embryos, ALK6 morphant embryos showed increased pigmentation of the head (arrow), ectopic melanocytes in the dorsal fin (arrowheads) and narrower heads reflected by less lateral protrusion of the gills and smaller distance between the eyes (double arrow). b Cranial cartilage from embryos injected as indicated was stained with Alcian Blue dye. Cartilage from ALK6 morphant embryos generally showed weaker staining, was smaller (double arrows in Bâ, Bâ and Bââ) and showed partial or complete loss of cartilage elements (arrowheads in Bâ, Bâ and Bââ) of the gills (g) or ceratohyal cartilage (c). The images in A and B show representative examples from one out of three independent experiments. c Embryos were injected with 1.6 pmol morpholino in one animal-dorsal blastomere at the 8-cell stage as indicated. A lacZ plasmid was co-injected to identify the injected side, embryos were cultured till stage 13 and stained for LacZ. Expression of msx2 was analyzed by whole-mount in situ hybridization. Representative images of embryos injected as indicated are shown. Asterisks indicate the injected side. The results from three independent experiments are summarized in the graph (d). Active BMP signaling at the neural plate border was shown by whole-mount immunostaining for phosphorylated Smad 1/5/8 (pSmad 1/5/8). e The graph shows a summary of pSmad1/5/8 staining results from two independent experiments. In (f) representative images of embryos injected with control MO, ALK3MO 1 or ALK6 MO 1 are shown. Embryos were categorized according to decreased or enhanced msx2 expression or pSmad 1/5/8 staining respectively and differences between indicated groups were analyzed using the Ï2 test. Statistically significant deviations (p-value < 0.01) are indicated by double asterisks; n.s.: not significant |
|
|
Fig. 6 Analysis of sox8 and twist expression in ALK6 morphant embryos. Embryos were injected with 1.6 pmol morpholino targeted animally in one dorsal blastomere at the 4-cell stage. A lacZ plasmid was co-injected to identify the injected side, embryos were cultured till stage 18 or 24 and stained for LacZ. The neural crest was visualized by in situ hybridization against sox8 at stage 18 and against twist at stage 24. Differences between indicated groups were analyzed using the Ï2 test. Statistically significant deviations (p-value < 0.01) are indicated by double asterisks; n.s.: not significant. a Representative images of embryos hybridized against sox8 and injected as indicated are shown. The ALK6 MO phenotype was rescued by co-injection of 50 pg alk6 RNA. Asterisks indicate the injected side. The results from three independent experiments are summarized in the graph (b). c Representative images of the uninjected and injected sides of embryos of stage 24 embryos hybridized against twist are shown. Embryos were injected with 1.6 pmol of ALK6 MO 1; for rescue experiments 25 pg of alk3 plasmid DNA or alk6 plasmid DNA were co-injected. The results from three independent experiments are summarized in the graph (d) |
|
|
Additional Figure 1. Alignment of ALK6 and phylogenetic analysis of ALK3 and ALK6 protein sequences. The novel alk6 mRNA sequence has been submitted to Genebank (accession number KR052160). (A) Multiple alignment of the translated ALK6 protein sequence to Xenopus tropicalis, chicken, mouse, human and zebrafish ALK6. (B) Phylogenetic tree computed from alignments of Xenopus laevis ALK3 and ALK6 sequences to the Xenopus tropicalis, chicken, mouse, human and zebrafish orthologues. Alignment and phylogenetic tree were calculated using ClustalW2 (Larkin et al. 2007, Li et al. 2015, Saitou and Nei 1987); the corresponding data sets are available from TreeBase at http://purl.org/phylo/treebase/phylows/study/TB2:S18663. |
|
|
Additional Figure 2. Temporal and spatial expression pattern of alk3 and alk6. (A) Expression pattern in tadpole stage embryos. Alk3 mRNA is detected in the brain, the eye, predominantly in the lens (A, Aâ), the otic vesicle (A, Aââ), branchial arches, pronehphros, intersomitic tissue and dorsal fin mesenchyme (A, Aâââ). Alk6 is expressed in a more restricted pattern. Transcripts were detected in two narrow stripes in the brain, the ventral part of the eye, otic vesicle, branchial archs and the notochord (B, Bâââ). Expression was further limited to the dorsal part of the neural tube, the ventral retina (Bâ), and a dorso-lateral patch of the otic vesicle (Bââ). Hybridization with sense probes yielded no specific staining in any embryonic stage analyzed (C). |
|
|
Additional Figure 3. Expression of Activin receptors in dorso-ventrally bisected embryos. Transcripts of activin receptor 2a, alk2 and alk4 were detected in dorsal and ventral halves of NF stage 10.5 embryos by RT-PCR. None showed a dorso-ventrally biased expression. |
|
|
Additional Figure 4. ALK3 MO and ALK6 MO specificity. (A) The 5â UTR including the MO binding site of alk3 and alk6 respectively was fused to the coding sequence of egfp and cloned into the pCS2 vector. Grey boxes indicate MO binding sites. (B) The synthetic fusion constructs or pCS2-EGFP were co-injected with a control MO, ALK3 MO 1, ALK3 MO 2, ALK6 MO 1 and ALK6 MO 2 into both blastomeres of twocell- stage embryos as indicated. Embryos were grown to NF stage 11, lysed and GFP expression detected on Western Blots. Endogenous GAPDH served as loading control. One set of blots from a total of five experiments is shown. Control MO did not affect expression of EGFP from either construct; it should be noted that expression of ALK3 MOsite-GFP was weaker in all samples, which could be due to less efficient translation or shorter life-time of this particular RNA. ALK3 MO specifically and efficiently blocked translation of the ALK3 MOsite-EGFP fusion construct, but not that of ALK6 MOsite-EGFP and vice versa demonstrating the specificity of all four antisense MOs. |
|
|
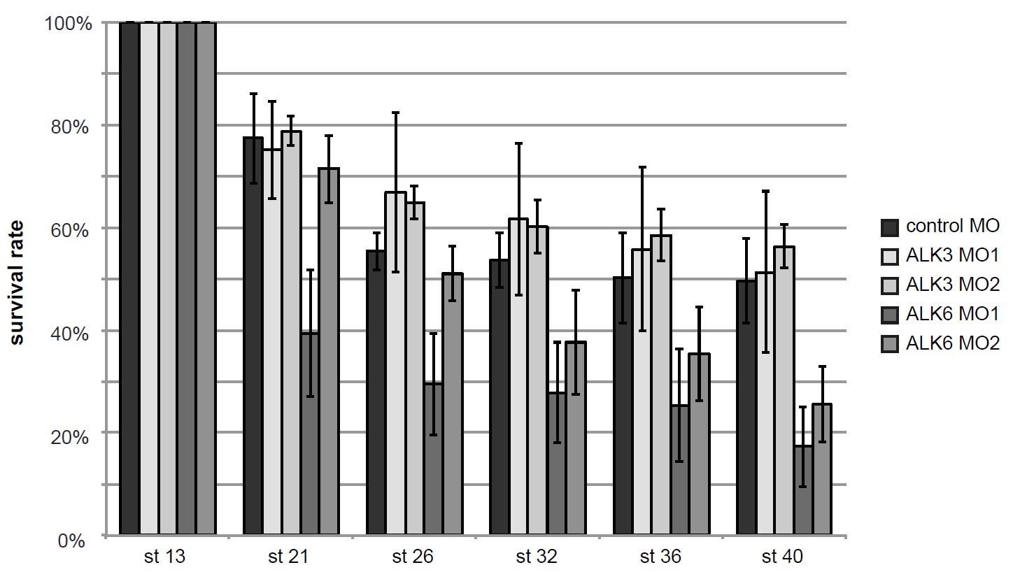
Additional Figure 5. ALK6 morphant embryos showed a lower survival rate. Embryos were injected in both blastomeres at the two-cell stage with the indicated MOs. During gastrulation, comparable lethality was observed in all groups (not shown). After gastrulation, fewer ALK6 MO injected embryos survived until tadpole stages and an additional 10% of these embryos died between stage 36 and 40 indicating a putatively vital role of ALK6 in this phase of development. Survival of ALK3 morphant embryos after gastrulation was very similar to that of embryos injected with control MO. The graph shows the average proportion (± SEM) of surviving embryos from three independent injections at the indicated stages. |
|
|
Additional Figure 6. Knock-down of ALK3 in the dorsal ectoderm results in an expansion of neural tissue. Eight-cell stage embryos were injected into one animal-dorsal blastomere to target the dorsal ectoderm. Embryos were injected with 0.8 pg of ALK3 MO 1 or ALK3 MO 2 and, for rescue experiments, co-injected with 50 pg of alk3 RNA or alk6 RNA. (A-E) Representative examples of embryos injected as indicated; the injected side was identified by LacZ and is labelled with an asterisk. (F) The graph summarizes the results from four independent experiments. |
|
|
Additional Figure 7. Phenotypes of ALK3 and ALK6 morphant embryos are rescued with alk3 or alk6 RNA. Four-cell stage embryos were injected into one dorsal blastomere. (A-E) Examples of embryos injected as indicated each representing one observed phenotype; the injected side was identified by LacZ and is labelled with an asterisk. The summary of phenotype frequencies is provided in Figure 4. |
References [+] :
Attisano,
Novel activin receptors: distinct genes and alternative mRNA splicing generate a repertoire of serine/threonine kinase receptors.
1992, Pubmed
Attisano, Novel activin receptors: distinct genes and alternative mRNA splicing generate a repertoire of serine/threonine kinase receptors. 1992, Pubmed
Bang, Expression of Pax-3 in the lateral neural plate is dependent on a Wnt-mediated signal from posterior nonaxial mesoderm. 1999, Pubmed , Xenbase
Bauer, The type I serine/threonine kinase receptor Alk8/Lost-a-fin is required for Bmp2b/7 signal transduction during dorsoventral patterning of the zebrafish embryo. 2001, Pubmed
Betancur, Assembling neural crest regulatory circuits into a gene regulatory network. 2010, Pubmed
Brugger, A phylogenetically conserved cis-regulatory module in the Msx2 promoter is sufficient for BMP-dependent transcription in murine and Drosophila embryos. 2004, Pubmed
Caronia, Bone morphogenetic protein signaling in the developing telencephalon controls formation of the hippocampal dentate gyrus and modifies fear-related behavior. 2010, Pubmed
Chalazonitis, Pleiotropic effects of the bone morphogenetic proteins on development of the enteric nervous system. 2012, Pubmed
Chang, Xenopus GDF6, a new antagonist of noggin and a partner of BMPs. 1999, Pubmed , Xenbase
Chang, Genetic analysis of the mammalian transforming growth factor-beta superfamily. 2002, Pubmed
Cho, Molecular nature of Spemann's organizer: the role of the Xenopus homeobox gene goosecoid. 1991, Pubmed , Xenbase
Clement, Bone morphogenetic protein 2 in the early development of Xenopus laevis. 1995, Pubmed , Xenbase
Connors, The role of tolloid/mini fin in dorsoventral pattern formation of the zebrafish embryo. 1999, Pubmed
Couly, The regeneration of the cephalic neural crest, a problem revisited: the regenerating cells originate from the contralateral or from the anterior and posterior neural fold. 1996, Pubmed
Dale, Bone morphogenetic protein 4: a ventralizing factor in early Xenopus development. 1992, Pubmed , Xenbase
De Robertis, Dorsal-ventral patterning and neural induction in Xenopus embryos. 2004, Pubmed , Xenbase
Dewulf, Distinct spatial and temporal expression patterns of two type I receptors for bone morphogenetic proteins during mouse embryogenesis. 1995, Pubmed
Dudley, A requirement for bone morphogenetic protein-7 during development of the mammalian kidney and eye. 1995, Pubmed
Fainsod, On the function of BMP-4 in patterning the marginal zone of the Xenopus embryo. 1994, Pubmed , Xenbase
Ferguson, Decapentaplegic acts as a morphogen to organize dorsal-ventral pattern in the Drosophila embryo. 1992, Pubmed
Frisch, XBMPRII, a novel Xenopus type II receptor mediating BMP signaling in embryonic tissues. 1998, Pubmed , Xenbase
Furuta, BMP4 is essential for lens induction in the mouse embryo. 1998, Pubmed
Gawantka, Antagonizing the Spemann organizer: role of the homeobox gene Xvent-1. 1995, Pubmed , Xenbase
Gordon, Evidence for an early role for BMP4 signaling in thymus and parathyroid morphogenesis. 2010, Pubmed
Graff, Studies with a Xenopus BMP receptor suggest that ventral mesoderm-inducing signals override dorsal signals in vivo. 1994, Pubmed , Xenbase
Harland, In situ hybridization: an improved whole-mount method for Xenopus embryos. 1991, Pubmed , Xenbase
Hawley, Disruption of BMP signals in embryonic Xenopus ectoderm leads to direct neural induction. 1995, Pubmed , Xenbase
Hocking, Expression of Bmp ligands and receptors in the developing Xenopus retina. 2007, Pubmed , Xenbase
Hogan, Bone morphogenetic proteins in development. 1996, Pubmed , Xenbase
Hogan, Bone morphogenetic proteins: multifunctional regulators of vertebrate development. 1996, Pubmed
Hopwood, A Xenopus mRNA related to Drosophila twist is expressed in response to induction in the mesoderm and the neural crest. 1989, Pubmed , Xenbase
Jones, DVR-4 (bone morphogenetic protein-4) as a posterior-ventralizing factor in Xenopus mesoderm induction. 1992, Pubmed , Xenbase
Kawabata, Cloning of a novel type II serine/threonine kinase receptor through interaction with the type I transforming growth factor-beta receptor. 1995, Pubmed
Khadka, Msx1 and Msx2 have shared essential functions in neural crest but may be dispensable in epidermis and axis formation in Xenopus. 2006, Pubmed , Xenbase
Koenig, Characterization and cloning of a receptor for BMP-2 and BMP-4 from NIH 3T3 cells. 1994, Pubmed
Kozmikova, Essential role of Bmp signaling and its positive feedback loop in the early cell fate evolution of chordates. 2013, Pubmed
Laemmli, Cleavage of structural proteins during the assembly of the head of bacteriophage T4. 1970, Pubmed
Li, The posteriorizing gene Gbx2 is a direct target of Wnt signalling and the earliest factor in neural crest induction. 2009, Pubmed , Xenbase
Li, BMP4 signaling is involved in the generation of inner ear sensory epithelia. 2005, Pubmed
Lim, Altered BMP signaling disrupts chick diencephalic development. 2005, Pubmed
Little, Bone morphogenetic protein heterodimers assemble heteromeric type I receptor complexes to pattern the dorsoventral axis. 2009, Pubmed
Liu, BMP receptor 1b is required for axon guidance and cell survival in the developing retina. 2003, Pubmed
Liu, Human type II receptor for bone morphogenic proteins (BMPs): extension of the two-kinase receptor model to the BMPs. 1995, Pubmed
Liu, Bone morphogenetic protein signalling and vertebrate nervous system development. 2005, Pubmed
Luyten, Purification and partial amino acid sequence of osteogenin, a protein initiating bone differentiation. 1989, Pubmed
Macías-Silva, Specific activation of Smad1 signaling pathways by the BMP7 type I receptor, ALK2. 1998, Pubmed , Xenbase
Marchant, The inductive properties of mesoderm suggest that the neural crest cells are specified by a BMP gradient. 1998, Pubmed , Xenbase
Massagué, Transcriptional control by the TGF-beta/Smad signaling system. 2000, Pubmed
Massagué, The TGF-beta family and its composite receptors. 1994, Pubmed
Mathews, Expression cloning of an activin receptor, a predicted transmembrane serine kinase. 1991, Pubmed
Mathews, Cloning of a second type of activin receptor and functional characterization in Xenopus embryos. 1992, Pubmed , Xenbase
Mazerbourg, Identification of receptors and signaling pathways for orphan bone morphogenetic protein/growth differentiation factor ligands based on genomic analyses. 2005, Pubmed
Mintzer, Lost-a-fin encodes a type I BMP receptor, Alk8, acting maternally and zygotically in dorsoventral pattern formation. 2001, Pubmed
Mishina, Bmpr encodes a type I bone morphogenetic protein receptor that is essential for gastrulation during mouse embryogenesis. 1995, Pubmed
Mizuseki, Xenopus Zic-related-1 and Sox-2, two factors induced by chordin, have distinct activities in the initiation of neural induction. 1998, Pubmed , Xenbase
Monsoro-Burq, Msx1 and Pax3 cooperate to mediate FGF8 and WNT signals during Xenopus neural crest induction. 2005, Pubmed , Xenbase
Moos, Anti-dorsalizing morphogenetic protein is a novel TGF-beta homolog expressed in the Spemann organizer. 1995, Pubmed , Xenbase
Mullins, Genes establishing dorsoventral pattern formation in the zebrafish embryo: the ventral specifying genes. 1996, Pubmed
Murali, Distinct developmental programs require different levels of Bmp signaling during mouse retinal development. 2005, Pubmed
Nakata, Xenopus Zic family and its role in neural and neural crest development. 1998, Pubmed , Xenbase
Neumann, Mutation in the type IB bone morphogenetic protein receptor Alk6b impairs germ-cell differentiation and causes germ-cell tumors in zebrafish. 2011, Pubmed
Nikaido, Restricted expression of the receptor serine/threonine kinase BMPR-IB in zebrafish. 1999, Pubmed
Nikitina, Dissecting early regulatory relationships in the lamprey neural crest gene network. 2008, Pubmed
Niswander, Interplay between the molecular signals that control vertebrate limb development. 2002, Pubmed
Nohno, Identification of a human type II receptor for bone morphogenetic protein-4 that forms differential heteromeric complexes with bone morphogenetic protein type I receptors. 1995, Pubmed
O'Donnell, Functional analysis of Sox8 during neural crest development in Xenopus. 2006, Pubmed , Xenbase
Park, Xenopus cDNA microarray identification of genes with endodermal organ expression. 2007, Pubmed , Xenbase
Plouhinec, Pax3 and Zic1 trigger the early neural crest gene regulatory network by the direct activation of multiple key neural crest specifiers. 2014, Pubmed , Xenbase
Pujades, BMP-signaling regulates the generation of hair-cells. 2006, Pubmed
Rajagopal, The type I BMP receptors, Bmpr1a and Acvr1, activate multiple signaling pathways to regulate lens formation. 2009, Pubmed
Ramel, The ventral to dorsal BMP activity gradient in the early zebrafish embryo is determined by graded expression of BMP ligands. 2013, Pubmed
Rankin, A Molecular atlas of Xenopus respiratory system development. 2015, Pubmed , Xenbase
Reichert, A BMP regulatory network controls ectodermal cell fate decisions at the neural plate border. 2013, Pubmed
Reversade, Depletion of Bmp2, Bmp4, Bmp7 and Spemann organizer signals induces massive brain formation in Xenopus embryos. 2005, Pubmed , Xenbase
Reversade, Regulation of ADMP and BMP2/4/7 at opposite embryonic poles generates a self-regulating morphogenetic field. 2005, Pubmed , Xenbase
Rosenzweig, Cloning and characterization of a human type II receptor for bone morphogenetic proteins. 1995, Pubmed
Rupp, Xenopus embryos regulate the nuclear localization of XMyoD. 1994, Pubmed , Xenbase
Sakai, Regulation of Slug transcription in embryonic ectoderm by beta-catenin-Lef/Tcf and BMP-Smad signaling. 2005, Pubmed
Salic, Sizzled: a secreted Xwnt8 antagonist expressed in the ventral marginal zone of Xenopus embryos. 1997, Pubmed , Xenbase
Sasai, Xenopus chordin: a novel dorsalizing factor activated by organizer-specific homeobox genes. 1994, Pubmed , Xenbase
Sato, Neural crest determination by co-activation of Pax3 and Zic1 genes in Xenopus ectoderm. 2005, Pubmed , Xenbase
Sauka-Spengler, A gene regulatory network orchestrates neural crest formation. 2008, Pubmed
Schlosser, Induction and specification of cranial placodes. 2006, Pubmed , Xenbase
Schohl, Beta-catenin, MAPK and Smad signaling during early Xenopus development. 2002, Pubmed , Xenbase
Shi, Mechanisms of TGF-beta signaling from cell membrane to the nucleus. 2003, Pubmed
Shi, BMP signaling is required for heart formation in vertebrates. 2000, Pubmed , Xenbase
Simic, Bone morphogenetic proteins in development and homeostasis of kidney. 2005, Pubmed
Snyder, Bone morphogenetic proteins in vertebrate hematopoietic development. 2004, Pubmed
Steventon, Differential requirements of BMP and Wnt signalling during gastrulation and neurulation define two steps in neural crest induction. 2009, Pubmed , Xenbase
Steventon, Genetic network during neural crest induction: from cell specification to cell survival. 2005, Pubmed
Steventon, Early neural crest induction requires an initial inhibition of Wnt signals. 2012, Pubmed , Xenbase
Suzuki, A truncated bone morphogenetic protein receptor affects dorsal-ventral patterning in the early Xenopus embryo. 1994, Pubmed , Xenbase
Suzuki, Xenopus msx1 mediates epidermal induction and neural inhibition by BMP4. 1997, Pubmed , Xenbase
ten Dijke, Activin receptor-like kinases: a novel subclass of cell-surface receptors with predicted serine/threonine kinase activity. 1993, Pubmed
Thomas, The making of a melanocyte: the specification of melanoblasts from the neural crest. 2008, Pubmed
Tribulo, Regulation of Msx genes by a Bmp gradient is essential for neural crest specification. 2003, Pubmed , Xenbase
Tucker, Independent induction and formation of the dorsal and ventral fins in Xenopus laevis. 2004, Pubmed , Xenbase
Urist, Bone: formation by autoinduction. 1965, Pubmed
Wawersik, Conditional BMP inhibition in Xenopus reveals stage-specific roles for BMPs in neural and neural crest induction. 2005, Pubmed , Xenbase
Wharton, An activity gradient of decapentaplegic is necessary for the specification of dorsal pattern elements in the Drosophila embryo. 1993, Pubmed
Wozney, Novel regulators of bone formation: molecular clones and activities. 1988, Pubmed
Wu, Tgf-beta superfamily signaling in embryonic development and homeostasis. 2009, Pubmed
Yamaji, A mammalian serine/threonine kinase receptor specifically binds BMP-2 and BMP-4. 1994, Pubmed
Yamashita, Osteogenic protein-1 binds to activin type II receptors and induces certain activin-like effects. 1995, Pubmed , Xenbase
Yi, The type I BMP receptor BMPRIB is required for chondrogenesis in the mouse limb. 2000, Pubmed
Yoon, Bmpr1a and Bmpr1b have overlapping functions and are essential for chondrogenesis in vivo. 2005, Pubmed
