|
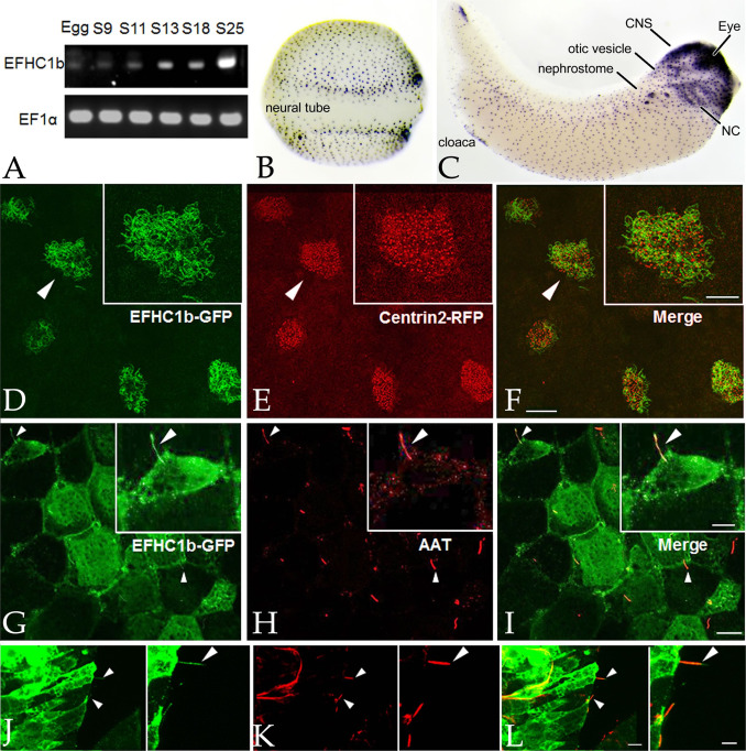
Fig. 1. EFHC1b is associated with various types of cilia. A: An RT-PCR analysis during early development (stages indicated) revealed that EFHC1b RNA levels increase at the onset of gastrulation, confirming previous data from Yanai et al. accessed through the Xenbase website. EF1α RNA was used as an internal control. In situ hybridization reveals the presence of EFHC1b RNA in the ciliated cells of the embryonic epidermis in stage 18 embryos (B) and in a number of different tissues in tailbud stage (stage 33) embryos (C)(CNS: central nervous system; NC: neural crest). DâF: RNAs encoding EFHC1b-GFP and Cetn2-RFP were injected into fertilized eggs and ectodermal explants were generated and analyzed when intact embryos reached stage 24; EFHC1b-GFP (D) was localized to the axonemes and excluded from the basal body regions of the cilia in multiciliated cells (E, F)(see Fig. 2). Scale bar of main image: 20 µm; scale bar for inserts: 10 µm. GâI: The gastrocoele roof plate regions of EFHC1b-GFP RNA injected, stage 19 embryos were dissected and probed with antibodies against GFP (G) and acetylated-α-tubulin (AAT)(H,I-merged image). Individual GRP cilia are indicated by arrowheads. Scale bar of main image: 15 µm; scale bar for inserts: 8 µm. JâL: At stage 26, a section through the neural tube region of an EFHC1b-GFP RNA injected embryos were stained for EFHC1b-GFP (J) and AAT (K, L-merged image); arrowheads indicate primary cilia. Other AAT structures may be neuronal axons or radial glia. Scale bar of main image: 10 µm; scale bar for inserts: 5 µm. |
|
Fig. 2. The N-terminus of EFHC1b is required for its axonemal localization. A: Plasmids encoding GFP-tagged wild type and deleted forms of the EFHC1b were generated. B: Immunoblot analysis was carried out using an anti-GFP antibody on stage11 embryos injected with RNAs encoding these GFP-tagged polypeptides. C, H: Full length EFHC1b-GFP localizes to axonemes. NTerm-GFP (D, I), δD2-GFP (F, K) and δD3-C-GFP (G, L) were also associated with axonemes, although higher cytoplasmic levels were found compared to the full length protein. The δN-D1-GFP (E, J) polypeptide accumulates to detectable levels in every cell, in contrast to the other mutants and the full-length polypeptides, which appear to accumulate preferentially in ciliated cells. In double labeling studies, fertilized eggs were injected with RNAs encoding EFHC1b-GFP (HâHʺ), NTerm-GFP (IâIʺ), δN-D1-GFP (JâJʺ), δD2-GFP (KâKʺ), and δD3-C-GFP (LâLʺ); ectodermal explants were generated and analyzed when intact embryos reached stage 24. Basal bodies were visualized by anti-Xenopus centrin antibody staining (Hâ², Iâ², Jâ², Kâ², and Lâ²; in no case was there any obvious overlap between the EFHC1 and centrin staining (overlap images in parts Hʺ, Iʺ, Jʺ, Kʺ, and Lʺ). Scale bars: 5 µm. |
|
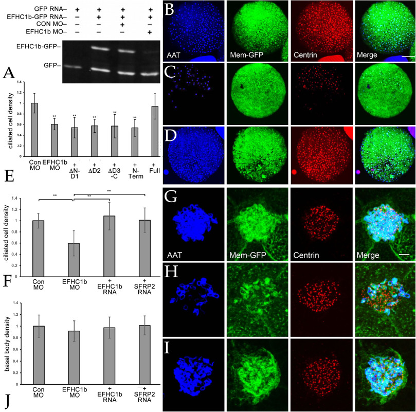
Fig. 3. Depletion of EFHC1b results in deficient cilia and multiciliated cell formation. A: The EFHC1b morpholino is efficient for EFHC1b depletion. Embryos were injected with RNAs encoding GFP (150 pgs/embryo) and EFHC1b-GFP match (100 pgs/side) and either control or EFHC1b MO (10 ngs/embryo) and analyzed at stage 11. EFHC1b MO reduced EFHC1b-GFP protein levels, as visualized using an anti-GFP antibody. To examine the effects of reducing EFHC1b levels on the number of ciliated cells (BâD)(scale bar: 100 µm), the basal body density (J), and the number of ciliary axonemes per cell (GâI) (scale bar: 5 µm), both blastomeres of two-cell embryos were injected with membrane-GFP RNA together with either control MO, EFHC1b MO, EFHC1b MO plus EFHC1b-GFP RNA, or EFHC1b MO plus SFRP2 RNA. Membrane-GFP was visualized using an anti-GFP antibody, while anti-acetylated α-tubulin and anti-centrin antibodies were used to visualized cilia and basal bodies, respectively. Quantitation of the EFHC1b morpholino's effect on the number of ciliated cells per cap (E, F) and the basal body density (J)(calculated by dividing the total basal body number per cell by the cell size) are shown as mean±S.D. All the conditions were normalized to control MO (set as 1). N=20 to 25 explants per experimental condition. Significant differences between conditions are marked by horizontal bars (** for p<0.01). |
|
Fig. 4. EFHC1b plays a role in Wnt signaling. In situ hybridization shows defects (red arrows) in central nervous system (En2) patterning (A, B) and neural crest (Sox9) migration (D, E) in EFHC1b morphants at stage 18 and stage 25, respectively. These phenotypes were rescued by co-injection of EFHC1b-GFP-rescue RNA (C, F). Embryos were injected with either control MO, EFHC1b MO, or EFHC1b MO together with EFHC1b-GFP RNA. All embryos (AâC) were injected with RNA encoding β-galactosidase (red) as a lineage tracer. The loss of neural patterning markers (En2, Krox20, Tubb2b) as well as neural crest markers (Sox9, Twist1) was also rescued by δD3-C-GFP (G). The percentage of embryos that were âabnormalâ, that is displayed reduced marker gene expression, was calculated from two independent experiments (N=55 to 60 embryos per condition). H: RNA levels in control and EFHC1b morpholino explants were analyzed at stage 18 using RT-PCR; EFHC1b morphant explants displayed decreased levels of Tubb2 RNA and increased levels of Wnt8a RNA. Levels of BMP4, Noggin and FGF8 RNA were unchanged. I: qPCR analyses (N=3) of control and EFHC1b morphant explants co-injected with EFHC1b-GFP-rescue, Dkk1, or SRFP2 RNAs. Both EFHC1b-GFP-rescue and the two Wnt signaling inhibitors returned all RNAs to control levels. J, K: Embryos were injected with TOPFLASH and FOPFLASH (control) plasmid DNAs (100 pgs/embryo) together with δG-β-catenin RNA (100 pgs/embryo) either alone or together with GFP or EFHC1b-GFP (100 pgs/embryo) RNAs or control, EFHC1b MO (10 ngs/embryo) and EFHC1b MO with SFRP2 RNA. The Y-axis indicates the fold-increase relative to the control TOPFLASH/FOPFLASH value (set equal to 1, N=3). L: qPCR analyses (N=3) of control and EFHC1 morphant explants co-injected with EFHC1b-GFP-rescue, SRFP2, or EFHC1b mutant RNAs on Wnt8 RNA. Besides the EFHC1b-GFP and the Wnt inhibitor SFRP2, injection of δD3-C-GFP RNA (100 pgs/embryo) also returned the Wnt8 RNA to control levels. Significant differences between conditions are marked by horizontal bars; in each case, data are represented as mean±SD, * for p<0.05 and ** for p<0.01. (For interpretation of the references to color in this figure legend, the reader is referred to the web version of this article.) |
|
Fig. S1.
The EFHC family are conserved in eukaryotes. A: Schematic showing the protein domains and motifs within EFHC1 and EFHC2. B: A phylogenetic tree of EFHC1 and EFHC2 protein families across different species. The tree was built by using Phylogeny.fr [S1]. Supplemental reference 1. Dereeper, A., Guignon, V., blanc, G., Audic, S., buffet, S., Chevenet, F., Dufayard, J.-F., Guindon, S., Lefort, V., Lescot, M., et al. (2008). phylogeny.fr: Robust phylogenetic analysis for the non-specialist. Nucleic Acids Res. 36, W465–469. |
|
Fig. S2.
SFRP2 does not rescue the phenotype of cilia formation in EFHC1 morphants. Embryos were injected with membrane-GFP RNA together with either control MO, EFHC1b MO plus SFRP2 RNA. Membrane-GFP was visualized using an anti-GFP antibody, while anti-acetylated α-tubulin and anti-centrin antibodies were used to visualized cilia and basal bodies, respectively. Defect in cilia formation on individual multiciliated cells was not rescued by co-injection of SFRP2 RNA. Scale bar: 5 µm. |
|
Fig. S3.
The density of cells in ectodermal explants is not altered in EFHC1 morphants. Embryos were injected with control MO, EFHC1b MO, and EFHC1b MO plus EFHC1b RNA, in each case using a membrane-GFP as a tracer and cell boundary marker. For each explant, three 100 µmx100 µm regions were examined to determine the overall cell number. Relative total cell numbers are shown as mean±S.D. All the conditions were normalized to control MO (set as 1). N=20â25 per experimental condition. |
|
Fig. S4.
Central nervous system patterning and neural crest migration are impaired in EFHC1 morphants. In situ hybridization shows reduced expression (red arrows) of the CNS markers Krox20 and Tubb2b (A) and the neural crest marker Twist (B) in EFHC1b morphants at stage 18 and stage 25, respectively. These phenotypes were rescued by co-injection of EFHC1b-GFP-rescue RNA. Embryos were injected with either control MO, EFHC1b MO, or EFHC1b MO together with EFHC1b-GFP RNA. All embryos were injected with RNA encoding β-galactosidase RNA (red) as a lineage tracer. |
|
Fig. S5.
Gross morphological effects in EFHC1b morphant embryos. Both blastomeres of two-cell embryos were injected with either 20 ngs/embryo total (A) or EFHC1 morpholino (B); embryos that passed successfully through gastrulation were fixed at stage 35. Compared to uninjected (not shown) or control MO injected embryos (A), EFHC1 MO injected embryos typically displayed a noticeable kink and were visibly smaller (B). |
|
efhc1 (EF-hand domain (C-terminal) containing 1) gene expression in Xenopus laevis embryo, assayed via in situ hybridization, NF stage 18, lateral view, anterior right, dorsal up. |
|
efhc1 (EF-hand domain (C-terminal) containing 1) gene expression in Xenopus laevis embryo, assayed via in situ hybridization, NF stage 32, lateral view, anterior right, dorsal up. |