Click here to close
Hello! We notice that you are using Internet Explorer, which is not supported by Xenbase and may cause the site to display incorrectly.
We suggest using a current version of Chrome,
FireFox, or Safari.
Front Cell Neurosci
2015 Sep 23;9:510. doi: 10.3389/fncel.2015.00510.
Show Gene links
Show Anatomy links
Subcellular Localization of Class I Histone Deacetylases in the Developing Xenopus tectum.
Guo X, Ruan H, Li X, Qin L, Tao Y, Qi X, Gao J, Gan L, Duan S, Shen W.
???displayArticle.abstract???
Histone deacetylases (HDACs) are thought to localize in the nucleus to regulate gene transcription and play pivotal roles in neurogenesis, apoptosis, and plasticity. However, the subcellular distribution of class I HDACs in the developing brain remains unclear. Here, we show that HDAC1 and HDAC2 are located in both the mitochondria and the nucleus in the Xenopus laevis stage 34 tectum and are mainly restricted to the nucleus following further brain development. HDAC3 is widely present in the mitochondria, nucleus, and cytoplasm during early tectal development and is mainly distributed in the nucleus in stage 45 tectum. In contrast, HDAC8 is broadly located in the mitochondria, nucleus, and cytoplasm during tectal development. These data demonstrate that HDAC1, HDAC2, and HDAC3 are transiently localized in the mitochondria and that the subcellular distribution of class I HDACs in the Xenopus tectum is heterogeneous. Furthermore, we observed that spherical mitochondria accumulate in the cytoplasm at earlier stages, whereas elongated mitochondria are evenly distributed in the tectum at later stages. The activity of histone acetylation (H4K12) remains low in mitochondria during tectal development. Pharmacological blockades of HDACs using a broad spectrum HDAC inhibitor of Trichostatin A (TSA) or specific class I HDAC inhibitors of MS-275 and MGCD0103 decrease the number of mitochondria in the tectum at stage 34. These findings highlight a link between the subcellular distribution of class I HDACs and mitochondrial dynamics in the developing optic tectum of Xenopus laevis.
Figure 1. HDAC1 distribution in tectal cells in the developing Xenopus. (A) A cartoon showing the optic tectum at stage 45. The tectum is outlined in red. The brain was fixed and cryosectioned for immunostaining. NP, neuropil; OT, optic tectum; L, lateral. (B) The tectum was sectioned and stained with anti-HDAC1 antibody (green) at stage 34 (Ba–Bc). Scale bar: 50 μm. A higher-magnification image of the tectum is shown below. Scale bar, high magnification: 5 μm. HDAC1 was clearly localized in the organelle showing weak DAPI staining (Bd–Bf, red circles), whereas little HDAC1 was distributed in the DAPI-positive cell nuclei (arrowhead). The subcellular localization of HDAC1 in the organelle was almost absent from the tectum at stage 45 (Bg-Bl). Arrowheads indicate cell nuclei counterstained with DAPI (Bg-Bl).
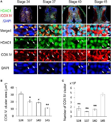
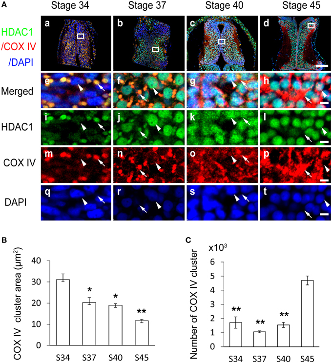
Figure 2. Subcellular distribution of HDAC1 in the developing Xenopus tectum. (A) Representative immunofluorescent images showing merged HDAC1 (green)/COX IV (red)/DAPI (blue) staining in cells of the developing tectum at stages 34 (Aa), 37 (Ab), 40 (Ac), and 45 (Ad). Scale bar: 100 μm. High-magnification images (Ae–At, scale bar: 5 μm) are demarked by white lines and connected to the original figures (Aa–Ad). Arrowheads indicate cell nuclei stained with DAPI, and arrows indicate mitochondria stained for COX IV. HDAC1 distribution is represented by anti-HDAC1 staining. (B) Summary showing that area of mitochondria stained by anti-COX IV antibody was decreased in tadpoles at stages 37, 40, and 45, during the development of the tectum, compared to stage 34 tadpoles. (C) Quantification showing that the number of mitochondria in the tectum was significantly increased at stage 45 compared to stages 34, 37, and 40. N = 3, 3, 3, 3 for stage 34, 37, 40, and 45. *p < 0.05, **p < 0.01.
Figure 3. Co-localization of HDAC1 and MitoTracker in developing tectum. (A) Representative co-staining images showing the anti-HDAC1 antibody (red) and MitoTracker (MTracker, green) in stage 34 (Aa), 37 (Ab), 40 (Ac), and 45 (Ad) tecta. Scale bar: 100 μm. High-magnification images (Ae–At, scale bar: 5 μm) are demarked by white lines from the original figures (Aa-Ad). Arrowheads indicate cell nuclei stained with DAPI, whereas arrows indicate mitochondria stained with MitoTracker. Scale bar: 5 μm.
Figure 4. Mitochondrial morphology changes during the development of tectal cells. (A) Tecta at stages 34 (left) and 45 (right) were fixed for electron microscopy. White circle indicate aggregated mitochondria. Arrows indicate elongated mitochondria, whereas arrowheads indicate round/spherical mitochondria. Scale bar: 0.5 μm. M, mitochondria; N, Nucleus. (B) Quantification showing that the area of mitochondria in tecta was significantly decreased at stage 45 compared to stage 34 (Stage 34: 1.82 ± 0.20 μm2, Stage 45: 0.75 ± 0.15 μm2; N = 161, 224). (C) The ratio of mitochondrial length to width was dramatically increased at stage 45 compared to stage 34 (Stage 34: 1.30 ± 0.03, Stage 45: 1.65 ± 0.04; N = 161, 224). ***p < 0.001.
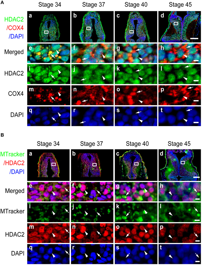
Figure 5. Subcellular distribution of HDAC2 in developing tectum. (A) Immunostaining for HDAC2 (green)/COX IV (red)/DAPI (blue) in the developing tectum at stages 34 (Aa), 37 (Ab), 40 (Ac), and 45 (Ad). Scale bar: 100 μm. High-magnification images (Ae–At, Scale: 5 μm) are demarked by white lines and are connected to the original figures (Aa-Ad). Arrowheads indicate cell nuclei stained with DAPI, whereas arrows indicate mitochondria stained for COX IV. (B) Tectal cells were stained for HDAC2 (red) with an anti-HDAC2 antibody and counterstained with MitoTracker green at stages 34 (Ba), 37 (Bb), 40 (Bc), and 45 (Bd). Scale bar: 100 μm. High-magnification images (Be–Bt, scale bar: 5 μm) are demarked by white lines and are connected to the original figures (Ba–Bd). Arrowheads indicate cell nuclei stained with DAPI, whereas arrows indicate mitochondria stained with MitoTracker.
Figure 6. Subcellular distribution of HDAC3 in the developing tectum. (A) Representative immunofluorescent images showing merged HDAC3 (green)/COX IV (red)/DAPI (blue) staining in cells of the developing tectum at stages 34 (Aa), 37 (Ab), 40 (Ac), and 45 (Ad). Scale bar: 100 μm. High-magnification images (Ae–At, scale bar: 10 μm) are demarked by white lines and are connected to the original figures (Aa-Ad). (B) Tecta at stages 34 (Ba), 37 (Bb), 40 (Bc), and 45 (Bd) were stained for HDAC3 (red) with an anti-HDAC3 antibody and counterstained with MitoTracker green. Scale bar: 100 μm. High-magnification images (Be–Bt, scale bar: 5 μm) are demarked by white lines. Arrowheads indicate cell nuclei counterstained with DAPI, whereas arrows indicate mitochondria stained with MitoTracker.
Figure 7. Subcellular distribution of HDAC8 in the developing tectum. (A) Sections of tectum were immunostained for HDAC8 (green), COX IV (red), and DAPI (blue) at stages 34 (Aa), 37 (Ab), 40 (Ac), and 45 (Ad). Scale bar: 50 μm. High-magnification images (Ae–At, scale bar: 5 μm) are demarked by white lines. Arrowheads indicate DAPI-stained cell nuclei, and arrows indicate COX IV-positive mitochondria.
Figure 8. Activity of acetylation in the mitochondria. (A) Tecta at stages 37 (Aa–Ah) and 45 (Ai–Ap) were stained with antibodies against Histone H4 (acetyl K12, H4K12Ac) (green) and the mitochondrial marker COX IV (red). Scale bar: 100 μm. High-magnification images (Ae–Ah, Am–Ap, Scale bar: 10 μm) are demarked by white lines. Arrowheads indicate cell nuclei, and arrows indicate mitochondria.
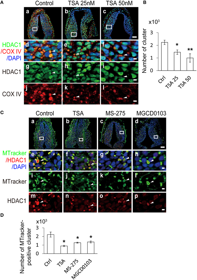
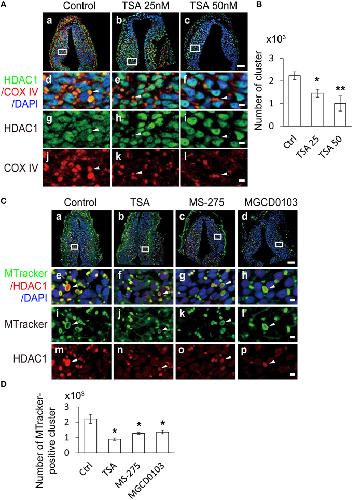
Figure 9. Mitochondrial dynamics are regulated by HDAC inhibitors. (A) Representative images showing changes in mitochondrial dynamics at stage 37 tadpoles. Tecta in the control (Aa), TSA 25 nM (Ab), and TSA 50 nM (Ac) treatment groups were stained for HDAC1 (green), COX IV (red) and DAPI (blue). Scale bar: 50 μm. High-magnification images (Ad–Al, scale bar: 5 μm) are demarked by white lines and are connected to the original figures (Aa–Ac). Arrowheads indicate mitochondria stained for COX IV and HDAC1. (B) Summary showing that the number of mitochondria was dramatically decreased in TSA (25 and 50 nM)-treated animals compared to control tadpoles. N = 6, 5, 4 for Control, TSA 25 nM, and TSA 50 nM. (C) Representative co-staining images showing the anti-HDAC1 antibody (red) and MitoTracker (MTracker, green) after tadpoles were treated with TSA (50 nM, Cb), MS-275 (10 μM, Cc) and MGCD0103 (25 μM, Cd). Scale bar: 50 μm. High-magnification images (Ce–Cp, scale bar: 5 μm) are demarked by white lines from the original figures (Ca–Cd). Arrowheads indicate mitochondria stained with MitoTracker and HDAC1. Scale bar: 5 μm. (D) Quantification showing that the number of mitochondria was dramatically decreased in TSA-, MS-275-, and MGCD0103-treated animals compared to control tadpoles. N = 4, 5, 5, 4 for Control, TSA, MS-275, and MGCD0103. *p < 0.05, **p < 0.01.
Akhtar,
Histone deacetylases 1 and 2 form a developmental switch that controls excitatory synapse maturation and function.
2009, Pubmed
Akhtar,
Histone deacetylases 1 and 2 form a developmental switch that controls excitatory synapse maturation and function.
2009,
Pubmed Amchenkova,
Coupling membranes as energy-transmitting cables. I. Filamentous mitochondria in fibroblasts and mitochondrial clusters in cardiomyocytes.
1988,
Pubmed Attardi,
Biogenesis of mitochondria.
1988,
Pubmed Bolden,
Anticancer activities of histone deacetylase inhibitors.
2006,
Pubmed Bradner,
Chemical phylogenetics of histone deacetylases.
2010,
Pubmed Broide,
Distribution of histone deacetylases 1-11 in the rat brain.
2007,
Pubmed Cerveny,
Regulation of mitochondrial fusion and division.
2007,
Pubmed Chan,
Mitochondrial fusion and fission in mammals.
2006,
Pubmed Chase,
Biogenesis of mitochondria during Xenopus laevis development.
1972,
Pubmed
,
Xenbase Chen,
Mitofusins Mfn1 and Mfn2 coordinately regulate mitochondrial fusion and are essential for embryonic development.
2003,
Pubmed Chen,
Mitochondrial dynamics--fusion, fission, movement, and mitophagy--in neurodegenerative diseases.
2009,
Pubmed Chen,
Mitochondrial fusion protects against neurodegeneration in the cerebellum.
2007,
Pubmed Cheng,
Mitochondria and neuroplasticity.
2010,
Pubmed Chien,
Axonal guidance from retina to tectum in embryonic Xenopus.
1994,
Pubmed
,
Xenbase Chung,
Mitochondrial oxidative metabolism is required for the cardiac differentiation of stem cells.
2007,
Pubmed Cogen,
Nitric oxide modulates retinal ganglion cell axon arbor remodeling in vivo.
2000,
Pubmed
,
Xenbase Cohen,
Acetylation of the C terminus of Ku70 by CBP and PCAF controls Bax-mediated apoptosis.
2004,
Pubmed de Ruijter,
Histone deacetylases (HDACs): characterization of the classical HDAC family.
2003,
Pubmed Desagher,
Mitochondria as the central control point of apoptosis.
2000,
Pubmed Detmer,
Functions and dysfunctions of mitochondrial dynamics.
2007,
Pubmed Dovey,
Histone deacetylase 1 (HDAC1), but not HDAC2, controls embryonic stem cell differentiation.
2010,
Pubmed Emiliani,
Characterization of a human RPD3 ortholog, HDAC3.
1998,
Pubmed Fischle,
Human HDAC7 histone deacetylase activity is associated with HDAC3 in vivo.
2001,
Pubmed Frank,
The role of dynamin-related protein 1, a mediator of mitochondrial fission, in apoptosis.
2001,
Pubmed Galmozzi,
Inhibition of class I histone deacetylases unveils a mitochondrial signature and enhances oxidative metabolism in skeletal muscle and adipose tissue.
2013,
Pubmed Gräff,
The potential of HDAC inhibitors as cognitive enhancers.
2013,
Pubmed Griparic,
Loss of the intermembrane space protein Mgm1/OPA1 induces swelling and localized constrictions along the lengths of mitochondria.
2004,
Pubmed Gu,
Components of the REST/CoREST/histone deacetylase repressor complex are disrupted, modified, and translocated in HSV-1-infected cells.
2005,
Pubmed Guan,
HDAC2 negatively regulates memory formation and synaptic plasticity.
2009,
Pubmed Guedes-Dias,
Lysine deacetylases and mitochondrial dynamics in neurodegeneration.
2013,
Pubmed Gupta,
Histone methylation regulates memory formation.
2010,
Pubmed Haberland,
The many roles of histone deacetylases in development and physiology: implications for disease and therapy.
2009,
Pubmed Karbowski,
Spatial and temporal association of Bax with mitochondrial fission sites, Drp1, and Mfn2 during apoptosis.
2002,
Pubmed Kim,
HDAC1 nuclear export induced by pathological conditions is essential for the onset of axonal damage.
2010,
Pubmed Ladomery,
Xenopus HDm, a maternally expressed histone deacetylase, belongs to an ancient family of acetyl-metabolizing enzymes.
1997,
Pubmed
,
Xenbase Lee,
Histone deacetylase inhibitors induce mitochondrial elongation.
2012,
Pubmed Li,
The importance of dendritic mitochondria in the morphogenesis and plasticity of spines and synapses.
2004,
Pubmed Mattson,
Mitochondria in neuroplasticity and neurological disorders.
2008,
Pubmed Montgomery,
Histone deacetylases 1 and 2 control the progression of neural precursors to neurons during brain development.
2009,
Pubmed Okamoto,
Mitochondrial morphology and dynamics in yeast and multicellular eukaryotes.
2005,
Pubmed Olichon,
Loss of OPA1 perturbates the mitochondrial inner membrane structure and integrity, leading to cytochrome c release and apoptosis.
2003,
Pubmed Oruganty-Das,
Translational control of mitochondrial energy production mediates neuron morphogenesis.
2012,
Pubmed Peixoto,
The role of histone acetylation in memory formation and cognitive impairments.
2013,
Pubmed Peleg,
Altered histone acetylation is associated with age-dependent memory impairment in mice.
2010,
Pubmed Sathananthan,
Mitochondrial morphology during preimplantational human embryogenesis.
2000,
Pubmed Saxton,
The axonal transport of mitochondria.
2012,
Pubmed Shen,
Acute synthesis of CPEB is required for plasticity of visual avoidance behavior in Xenopus.
2014,
Pubmed
,
Xenbase Shen,
Inhibition to excitation ratio regulates visual system responses and behavior in vivo.
2011,
Pubmed
,
Xenbase Smillie,
Nuclear import and activity of histone deacetylase in Xenopus oocytes is regulated by phosphorylation.
2004,
Pubmed
,
Xenbase Smirnova,
Dynamin-related protein Drp1 is required for mitochondrial division in mammalian cells.
2001,
Pubmed Spelbrink,
Human mitochondrial DNA deletions associated with mutations in the gene encoding Twinkle, a phage T7 gene 4-like protein localized in mitochondria.
2001,
Pubmed Steib,
Mitochondria modify exercise-induced development of stem cell-derived neurons in the adult brain.
2014,
Pubmed Strahl,
The language of covalent histone modifications.
2000,
Pubmed Subramanian,
Ku70 acetylation mediates neuroblastoma cell death induced by histone deacetylase inhibitors.
2005,
Pubmed Sun,
Trichostatin A targets the mitochondrial respiratory chain, increasing mitochondrial reactive oxygen species production to trigger apoptosis in human breast cancer cells.
2014,
Pubmed Tao,
HDAC1 regulates the proliferation of radial glial cells in the developing Xenopus tectum.
2015,
Pubmed
,
Xenbase Tiwari,
Histone deacetylase expression patterns in developing murine optic nerve.
2014,
Pubmed Tseng,
HDAC activity is required during Xenopus tail regeneration.
2011,
Pubmed
,
Xenbase Viatour,
Cytoplasmic IkappaBalpha increases NF-kappaB-independent transcription through binding to histone deacetylase (HDAC) 1 and HDAC3.
2003,
Pubmed Voloboueva,
Mitochondrial protection attenuates inflammation-induced impairment of neurogenesis in vitro and in vivo.
2010,
Pubmed Yang,
Functional domains of histone deacetylase-3.
2002,
Pubmed Yang,
The Rpd3/Hda1 family of lysine deacetylases: from bacteria and yeast to mice and men.
2008,
Pubmed Yoon,
The mitochondrial protein hFis1 regulates mitochondrial fission in mammalian cells through an interaction with the dynamin-like protein DLP1.
2003,
Pubmed Youle,
Mitochondrial fission, fusion, and stress.
2012,
Pubmed