XB-ART-51778
Development
2016 Mar 01;1435:831-40. doi: 10.1242/dev.129551.
Show Gene links
Show Anatomy links
The Lhx9-integrin pathway is essential for positioning of the proepicardial organ.
???displayArticle.abstract???
The development of the vertebrate embryonic heart occurs by hyperplastic growth as well as the incorporation of cells from tissues outside of the initial heart field. Amongst these tissues is the epicardium, a cell structure that develops from the precursor proepicardial organ on the right side of the septum transversum caudal to the developing heart. During embryogenesis, cells of the proepicardial organ migrate, adhere and envelop the maturing heart, forming the epicardium. The cells of the epicardium then delaminate and incorporate into the heart giving rise to cardiac derivatives, including smooth muscle cells and cardiac fibroblasts. Here, we demonstrate that the LIM homeodomain protein Lhx9 is transiently expressed in Xenopus proepicardial cells and is essential for the position of the proepicardial organ on the septum transversum. Utilizing a small-molecule screen, we found that Lhx9 acts upstream of integrin-paxillin signaling and consistently demonstrate that either loss of Lhx9 or disruption of the integrin-paxillin pathway results in mis-positioning of the proepicardial organ and aberrant deposition of extracellular matrix proteins. This leads to a failure of proepicardial cell migration and adhesion to the heart, and eventual death of the embryo. Collectively, these studies establish a requirement for the Lhx9-integrin-paxillin pathway in proepicardial organ positioning and epicardial formation.
???displayArticle.pubmedLink??? 26811386
???displayArticle.pmcLink??? PMC4813339
???displayArticle.link??? Development
???displayArticle.grants??? [+]
P40 OD010997 NIH HHS , R21 HD073044 NICHD NIH HHS , R21HD073044 NICHD NIH HHS , R01 HL127640 NHLBI NIH HHS , T32 HL069768 NHLBI NIH HHS , R01 HL135007 NHLBI NIH HHS
Species referenced: Xenopus laevis
Genes referenced: dag1 fn1 itga4 itgb1 lama1 lhx2 lhx9 psmd6 pxn tbx18 tcf21 tpm1 vcam1 wt1
GO keywords: integrin-mediated signaling pathway [+]
???displayArticle.antibodies??? Dag1 Ab3 Fn1 Ab6 Itgb1 Ab1 Lama1 Ab1 Pxn Ab2 Tpm1 Ab1
???displayArticle.morpholinos??? lhx9 MO2 lhx9 MO3 lhx9 MO4
???attribute.lit??? ???displayArticles.show???
|
|
Fig. 1. Spatio-temporal analysis of lhx9 isoforms during Xenopus epicardial development. Whole embryo in situ hybridization was performed on Xenopus embryos at stages 36 to 46, using probes specific for lhx9-α (A-D), lhx9-LIM (E,F), lhx9-HD (G-L) and tbx18 (K-N) (see also Figs S2-S5). Views display embryos facing right, left and ventral with anterior to the top. Images show magnified cardiac regions as depicted by red box on tadpole schematic (bottom right). Red arrowheads indicate staining of septum transversum and PE clusters. Asterisks indicate cardiac region. White dashed line outlines heart in ventral views. (E,F) Transverse gelatin section in situ hybridization images of cardiac region demonstrate lhx9-LIM expression exclusively in the septum transversum (stage 36) and proepicardial tissue (stage 41). en, anterior endoderm; h, heart; peo, proepicardial organ; st, septum transversum. |
|
|
Fig. 2. Lhx9 is required for proper epicardial layer and PE cluster formation. Epicardial layer formation (as shown with tbx18) analysis in control (A,C) and Lhx9-depleted (B,D) embryos at stage 45. (A,B) Images show lateral view of cardiac region, dorsal to the top and anterior to right. (C,D) Transverse gelatin sections through representative embryo cardiac regions showing tbx18 expression, dorsal to the top. PE cell clustering (red arrowheads) and epicardial cell layer on the ventricular surface is shown. (E) Epicardial layer formation defects were quantified as abnormal whenâ¤50% of the ventricle is covered, as depicted in schematic. (F) Quantification of observed epicardial layer formation defects, as represented in A-D, from three independent experiments, Pâ¤0.0001 by two-tailed Fisherâs exact test. Proepicardial clustering morphology was analyzed using in situ hybridization for tbx18 in control (G,I,K) and Lhx9-depleted (H,J,L) embryos at stage 38 (G,H), stage 41 (I,J) and stage 42 (K,L). Ventral view showing cardiac region, anterior to the top. Tbx18 expression is detected as a cluster of cells in control embryos on the right of the embryo near the atrioventricular sulcus (I,K, red arrowheads), whereas in Lhx9-depleted embryos, the cluster is either not detected and tbx18 expression remains throughout the septum transversum region or is mis-positioned to the caudal side of the heart (abnormal clustering) (J,L, green arrowheads). (M) Quantification of PE clustering defects is depicted in the schematic as being abnormal by bilateral tbx18 expression retention on septum transversum and/or cluster mis-positioning of â¥45° caudal to the AVS compared with controls. (N) Quantification of observed clustering phenotype at stage 41 represented in C and D. Data taken from seven independent experiments, Pâ¤0.0001 by two-tailed Fisherâs exact test. (O-T) In situ hybridization analysis for tcf21 (O,P,U) and wt1 (Q-T) proepicardial expression at stage 41. Images depict lateral view of the cardiac region, dorsal to the top and anterior to the right (M-P) or ventral view, dorsal to top (Q,R). Red arrowheads indicate clustered PE cells. (U) Quantification of observed phenotypes as depicted in M, data taken from six independent experiments, Pâ¤0.0001 by two-tailed Fisherâs exact test. avs, atrioventricular sulcus; pe/peo, proepicardial organ; st, septum transversum; v, ventricle. |
|
|
Fig. 3. Integrin-paxillin association is required for PE clustering. In situ hybridization for tbx18 on whole embryos after incubation in stated concentrations of small molecules between stages 38 and 41. Lateral views (A,C,E,G,I) and ventral views (B,D,F,H,J) of the cardiac region from representative embryos are shown; red arrowheads indicate PE cells. (C-F) Images depict maintained tbx18 expression on septum transversum and clustering abnormalities as shown in Fig. 2M when embryos are incubated in 6-B345TTQ. (K) tbx18 expression in embryos taken from two independent experiments; P=0.000248 by Chi-square test. v, ventricle. |
|
|
Fig. 4. Lhx9 regulates integrin α4-paxillin signaling in PE clusters. (A-D) Whole embryo in situ hybridization for itga4, stages 36 to 46. Lateral views of anterior portion (left panels) with magnified image of cardiac region (right panels). Red arrowheads indicate PE cluster; asterisks indicates heart. (E,F) In situ hybridization for itga4 in control (E) and Lhx9-depleted embryos (F) at stage 41. Representative cardiac region shown, anterior to right, dorsal to top; red arrowhead marks PE cluster. (O) Quantification of observed itga4 expression (reduced expression denoting â¤50% stain intensity compared with controls) and clustering defects shown in E,F (see Fig. 2M for phenotype assessment), embryos taken from six independent experiments, Pâ¤0.0001 by Chi-square test. (G-Jâ²) Transverse cardiac region agarose sections from control (G-Hâ²) and Lhx9-depleted (I-Jâ²) stage 41 embryos post-in situ hybridization for tcf21 (G,I), nuclei expression with DAPI (H,J, blue) and Itgβ1 immunohistochemistry (Hâ²,Jâ², magenta). White outlines (H,Hâ²,J,Jâ²) indicate PE cluster as depicted by tcf21 and Itgβ1. (K-Nâ²) Transverse cardiac region agarose sections from control (K-Lâ²) and Lhx9-depleted (M-Nâ²) stage 45 Xla.Tg(Cardiac-actin:GFP)Mohun embryos depicting representative immunohistochemical analysis for DAPI (blue), GFP (green) to label cardiomyocytes, Itgβ1 (magenta) to label epicardial cells and phosphorylated Y118-paxillin (red). Magnified images (L,Lâ²,N,Nâ²) from white boxes in K,M. White arrowheads indicate PE cluster. (P) Pixel intensity (integrated density) levels for phosphorylated Y118-paxillin from five control and 10 Lhx9-depleted embryos; P=0.0134 by two-tailed Studentâs t-test. v, ventricle. |
|
|
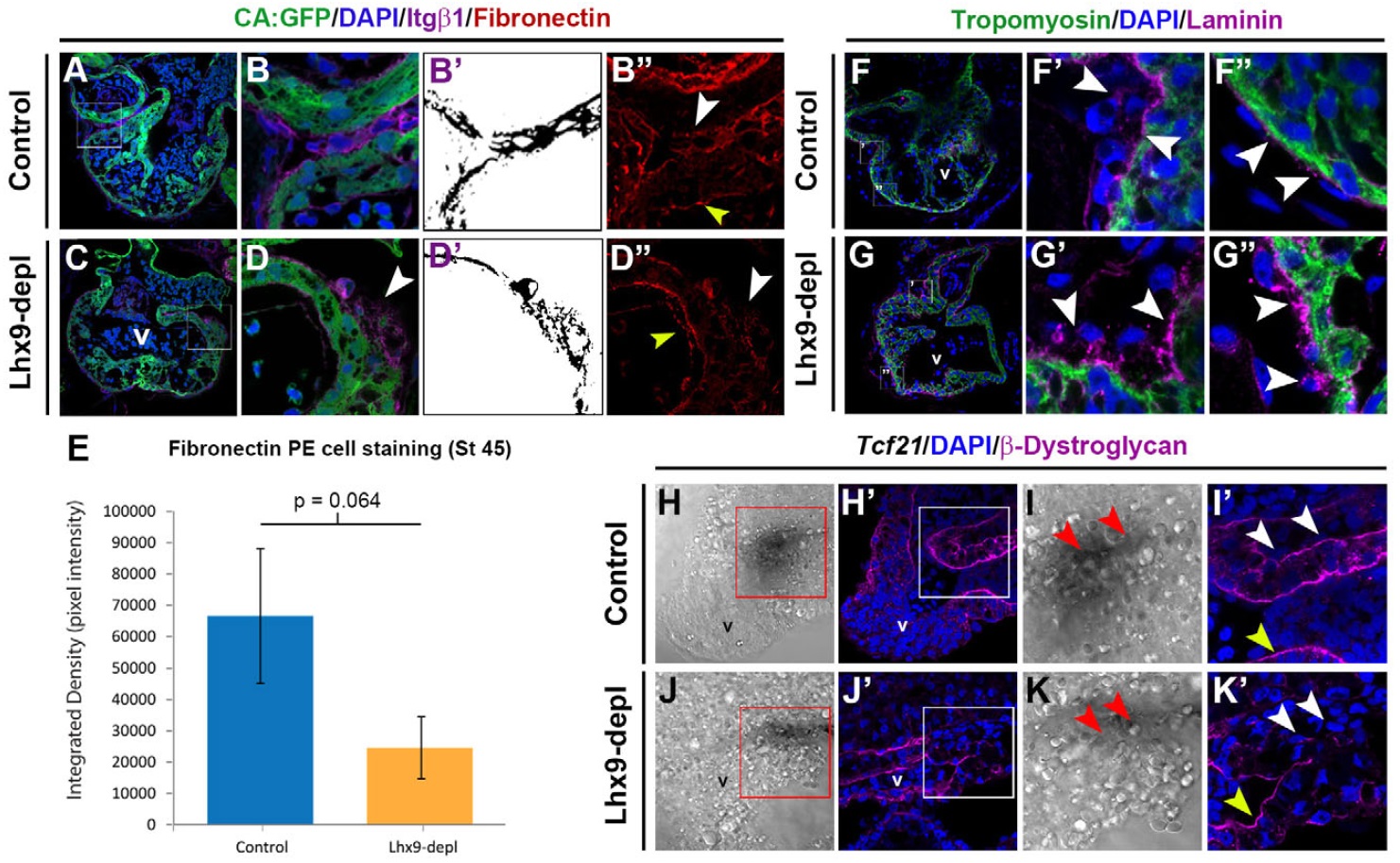
Fig. 5. Disrupted Lhx9-integrin signaling alters epicardial ECM environment. (A-E) Transverse cardiac agarose sections from control (A,B) and Lhx9- depleted (C,D) Xla.Tg(Cardiac-actin:GFP)Mohun embryos at stage 45. Nuclei stained with DAPI (blue), GFP labels cardiomyocytes (green) and immunohistochemical expression for Itgβ1 (B,D, magenta) to label epicardial cells and fibronectin (Bâ²,Dâ², red). Threshold binary images (ImageJ) in Bâ² and Dâ² show Itgβ1-positive epicardial cells used to quantify pixel intensity in Bâ² and Dâ². (E) Pixel intensity (integrated density) levels for fibronectin from five control and 10 Lhx9-depleted embryos, P=0.064 by two-tailed Studentâs t-test. (F-K) Transverse cardiac agarose sections from control (F,H,I) and Lhx9-depleted (G,J,K) embryos at stage 45. Nuclei stained with DAPI (blue) and immunohistochemical stain for tropomyosin (cardiomyocytes, F,G, green), laminin (F,G, magenta) and β-dystroglycan (Hâ²-Kâ², magenta). Tcf21 expression (H-K) demonstrates PE cell attachment to the heart. Red boxes in H,J are magnified in I,K; white boxes in Hâ²,Jâ² are magnified in Iâ²,Kâ². White arrowheads label PE (Fâ²,Gâ²,Iâ²,Kâ²) and migrating epicardial cells (Fâ²,Gâ²). Yellow arrowheads label expression in endocardial tissue (Bâ²,Dâ²,Iâ²,Kâ²). v, ventricle. Representative images from seven (laminin) and six (β-dystroglycan) embryos per condition, from two independent experiments. |
|
|
Fig. 6. Model depicting role of Lhx9 in epicardial development in Xenopus. (A) During early tadpole stages, the epicardial lineage is determined and marked by transcription factors tcf21, tbx18, wt1 and lhx9 (blue) as a bilateral population of cells on the septum transversum caudal to the heart (red). (B) Lhx9 functions to drive clustering of cells to form the proepicardial cluster on the right side of the embryo (blue), whereby itga4 expression is activated. At this stage, signaling factors, most likely BMP (yellow arrows), from the heart atrioventricular sulcus (AVS) direct epicardial migration. (C,D) Lhx9-integrin-mediated signaling, including focal adhesion (FA) formation and phosphorylation of paxillin (pPaxillin), allows the PEO bridge (blue) to attach to the heart (red) at the AVS. (E,F) Once the PEO has attached to the heart, deposition of essential ECM components such as fibronectin and laminin are required for the epicardial layer (epic) to adhere and spread over the heart surface. |
|
|
Figure S1. Lhx9 genomic loci and isoform organization Schematics of X. laevis Lhx9 genomic locus (top) and mRNA (bottom), showing localization of LIM protein binding domains (red) in exon 2 and 3, and the DNA-binding homeodomain in exons 4 and 5 (blue). Not to scale. Note that lhx9α isoform harbors a truncated HD due to alternative splicing to exon 5a. Translation-blocking (purple) and splice-blocking (orange) Morpholinos are depicted on exon 1 of genomic locus. Green bars on mRNA schematics depict localization of in situ hybridization probes. |
|
|
Figure S2. Spatio-temporal analysis of lhx9α during Xenopus embryogenesis. In situ hybridization right, left, ventral and dorsal views of wild-type embryos showing lhx9a expression of the anterior region, from stage 34 to stage 46. 1; neural tube, 2; retina, 3; kidney, 4; septum transversum, 5; proepicardial cluster, 6; jaw cartilage. |
|
|
Figure S3. Spatio-temporal analysis of tbx18 and itga4 during Xenopus embryogenesis. (A-H) In situ hybridization of tbx18 showing right, left and ventral views of wild-type embryos from stage 34 to 46, anterior region of embryo. (I-P) In situ hybridization of itga4 showing right and left views of anterior region from stage 34-46. 1; cranial mesoderm, 2; somites, 3; branchial arches, 4; septum transversum, 5; proepicardial cluster, 6; epicardium. |
|
|
Figure S4. Spatio-temporal analysis of lhx9 during Xenopus embryogenesis. In situ hybridization of whole embryo anterior region using probe specific for the LIM domains of lhx9. Right, left, ventral and dorsal views of wild-type embryos from stage 34 to stage 46. 1; neural tube, 2; septum transversum, 3; retina, 4; kidney, 5; nasal placode, 6; proepicardial cluster, 7; otic placode, 8; jaw cartilage. |
|
|
Figure S5. Spatio-temporal analysis of lhx9HD during Xenopus embryogenesis. In situ hybridization right, left, ventral and dorsal views of wild-type embryos showing lhx9HD expression of the anterior region over time, from stage 34 to stage 46. 1; septum transversum, 2; retina, 3; neural tube, 4; nasal placode, 5; otic placode. |
|
|
Figure S6. Spatio-temporal analysis of lhx2 during Xenopus embryogenesis. In situ hybridization right, left, ventral and dorsal views of wild-type embryos showing lhx2 expression of the anterior region over time, from stage 34 to stage 46. 1; lung bud, 2; neural tube, 3; retina, 4; mandibular arch, 5; branchial arches, 6; pineal gland, 7; otic placode, 8; lower jaw. |
|
|
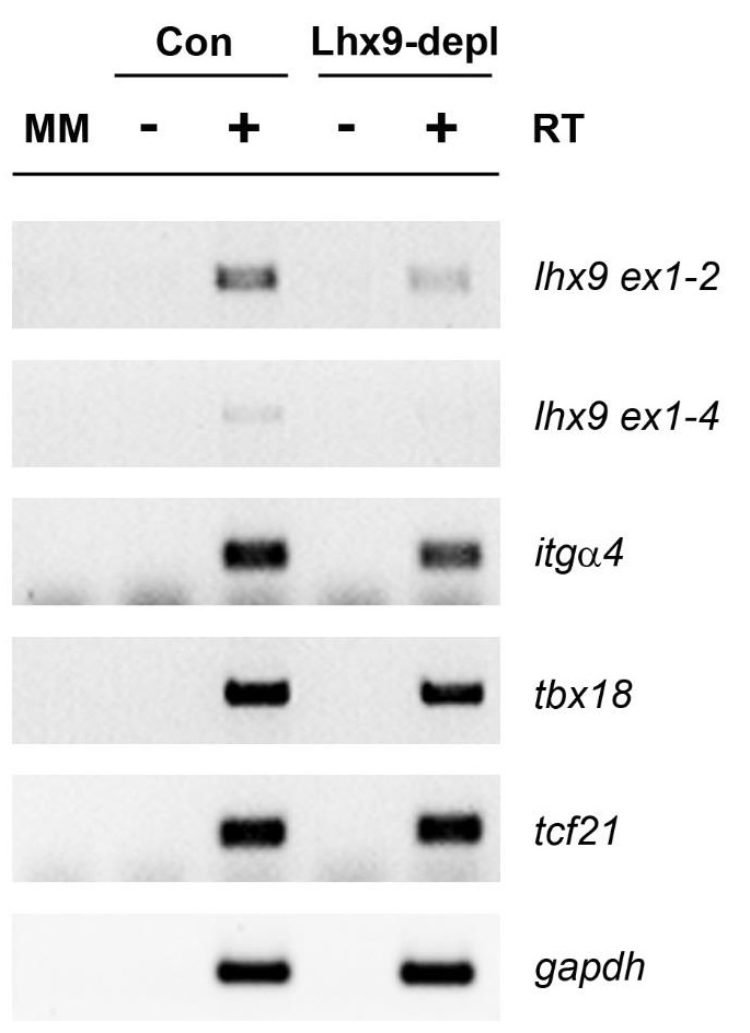
Figure S7. Validation of Lhx9 depletion assays. (A) Validation of MO-specific inhibition of Lhx9 translation by GFP western blot on stage 11 embryos, injected with 1ng Lhx9-5’UTR-GFP RNA and MO at various concentrations (20-40 ng). Shp2 is used as a protein loading control. MOT targets the translational start site from both the short and long genomic versions of X. laevis Lhx9. (B) RT-PCR analysis of cardiac cDNA from stage 42 embryos injected with both MO1 (30ng each) targeting the short and long genomic versions of X. laevis Lhx9. Negative control lanes (-) are without superscript II enzyme, GAPDH PCR as loading control. |
|
|
Figure S8. RT-PCR validation of epicardial marker expression in Lhx9-depleted hearts. RT-PCR was performed on equivalent amounts of RNA from control or Lhx9-MO1-depleted hearts from stage 41-42. Lhx9 is significantly depleted by two PCR amplification methods, as well as decreased itg4. Tbx18 and tcf21 appeared indistinguishable. Gapdh used as loading control. |
|
|
Figure S9. Lhx9 splice-blocking MO depletion strategy gives comparable PE clustering defects to translation-blocking MO. Clustering defects at stage 41 as assessed by (A) tbx18 and (B) tcf21 whole embryo in situ hybridization expression were present in Lhx9-MO1-depleted embryos (Fishers exact test p = <0.0001). (C) Defects observed in itga4 expression and localization was significant by Chi-square test (p = <0.0001) in Lhx9-MO1-depleted embryos. From three independent experiments. |
|
|
Figure S10. Lhx9 depletion has no obvious effects on vcam1 expression Lhx9-depletion at stage 41(B) did not significantly alter the expression of vcam1 in the heart compared to controls (A) by in situ hybridization, 6 embryos per condition. v; ventricle. Development ⢠Supplementary information |
|
|
Figure S11. Lhx9α expression correlates with epicardial maker Integrin β1 Transverse agarose sections demonstrate the co-localization of lhx9α in situ hybridization (A, C) with the epicardial cell marker Itgβ1 (B, D, magenta) and DAPI (blue) at stage 40. Magnified images (C, D) shown in boxes (A, B). h, heart; peo, proepicardial organ. |
|
|
tbx18 (T-box 18) gene expression in Xenopus laevis embryo, assayed via in situ hybridization, NF stage 38, lateral view, anterior right, dorsal up. |
References [+] :
Acharya,
The bHLH transcription factor Tcf21 is required for lineage-specific EMT of cardiac fibroblast progenitors.
2012, Pubmed
Acharya, The bHLH transcription factor Tcf21 is required for lineage-specific EMT of cardiac fibroblast progenitors. 2012, Pubmed
Alon, Alpha4beta1-dependent adhesion strengthening under mechanical strain is regulated by paxillin association with the alpha4-cytoplasmic domain. 2005, Pubmed
Alunni, Developmental mechanisms for retinal degeneration in the blind cavefish Astyanax mexicanus. 2007, Pubmed
Arab, Epigenetic deregulation of TCF21 inhibits metastasis suppressor KISS1 in metastatic melanoma. 2011, Pubmed
Arroyo, Alpha4 integrins regulate the proliferation/differentiation balance of multilineage hematopoietic progenitors in vivo. 1999, Pubmed
Bachy, The LIM-homeodomain gene family in the developing Xenopus brain: conservation and divergences with the mouse related to the evolution of the forebrain. 2001, Pubmed , Xenbase
Bax, Cardiac malformations in Pdgfralpha mutant embryos are associated with increased expression of WT1 and Nkx2.5 in the second heart field. 2010, Pubmed
Bellis, Characterization of tyrosine phosphorylation of paxillin in vitro by focal adhesion kinase. 1995, Pubmed
Benesh, Bves and NDRG4 regulate directional epicardial cell migration through autocrine extracellular matrix deposition. 2013, Pubmed
Bertuzzi, Characterization of Lhx9, a novel LIM/homeobox gene expressed by the pioneer neurons in the mouse cerebral cortex. 1999, Pubmed
Birk, The LIM homeobox gene Lhx9 is essential for mouse gonad formation. 2000, Pubmed
Broders-Bondon, Regulation of XSnail2 expression by Rho GTPases. 2007, Pubmed , Xenbase
Burridge, Tyrosine phosphorylation of paxillin and pp125FAK accompanies cell adhesion to extracellular matrix: a role in cytoskeletal assembly. 1992, Pubmed
Charpentier, A distinct mechanism of vascular lumen formation in Xenopus requires EGFL7. 2015, Pubmed , Xenbase
Combs, NFATC1 promotes epicardium-derived cell invasion into myocardium. 2011, Pubmed
Cui, Disrupted gonadogenesis and male-to-female sex reversal in Pod1 knockout mice. 2004, Pubmed
Dettman, Inhibition of alpha4-integrin stimulates epicardial-mesenchymal transformation and alters migration and cell fate of epicardially derived mesenchyme. 2003, Pubmed
Díaz, Rab5 is required in metastatic cancer cells for Caveolin-1-enhanced Rac1 activation, migration and invasion. 2014, Pubmed
Dokic, VCAM-1 inhibits TGFbeta stimulated epithelial-mesenchymal transformation by modulating Rho activity and stabilizing intercellular adhesion in epicardial mesothelial cells. 2006, Pubmed
Ervasti, A role for the dystrophin-glycoprotein complex as a transmembrane linker between laminin and actin. 1993, Pubmed , Xenbase
Failli, Lhx9 and Lhx9alpha LIM-homeodomain factors: genomic structure, expression patterns, chromosomal localization, and phylogenetic analysis. 2000, Pubmed
Fransen, Extracellular matrix of the developing heart in normal and cardiac lethal mutant axolotls, Ambystoma mexicanum. 1991, Pubmed
Gardiner, Integrins and the extracellular matrix: key mediators of development and regeneration of the sensory nervous system. 2011, Pubmed
Gehler, Bi-directional signaling: extracellular matrix and integrin regulation of breast tumor progression. 2013, Pubmed
Gessert, Comparative gene expression analysis and fate mapping studies suggest an early segregation of cardiogenic lineages in Xenopus laevis. 2009, Pubmed , Xenbase
Gittenberger-de Groot, Epicardium-derived cells (EPDCs) in development, cardiac disease and repair of ischemia. 2010, Pubmed
Gittenberger-de Groot, Epicardial outgrowth inhibition leads to compensatory mesothelial outflow tract collar and abnormal cardiac septation and coronary formation. 2000, Pubmed
Guadix, In vivo and in vitro analysis of the vasculogenic potential of avian proepicardial and epicardial cells. 2006, Pubmed
Harata, The cell sorting process of Xenopus gastrula cells involves the acto-myosin system and TGF-β signaling. 2013, Pubmed , Xenbase
Harel, Pharyngeal mesoderm regulatory network controls cardiac and head muscle morphogenesis. 2012, Pubmed
Harland, In situ hybridization: an improved whole-mount method for Xenopus embryos. 1991, Pubmed , Xenbase
Hirose, PAR3 is essential for cyst-mediated epicardial development by establishing apical cortical domains. 2006, Pubmed
Huang, Rac1 modulates the vitreous-induced plasticity of mesenchymal movement in retinal pigment epithelial cells. 2013, Pubmed
Humphries, Mechanisms of VCAM-1 and fibronectin binding to integrin alpha 4 beta 1: implications for integrin function and rational drug design. 1995, Pubmed
Hung, Distinct signaling mechanisms regulate migration in unconfined versus confined spaces. 2013, Pubmed
Huttenlocher, Integrins in cell migration. 2011, Pubmed
Ishii, BMP signals promote proepicardial protrusion necessary for recruitment of coronary vessel and epicardial progenitors to the heart. 2010, Pubmed
Jahr, Development of the proepicardium in Xenopus laevis. 2008, Pubmed , Xenbase
Kálmán, Cell surface glycoconjugates and the extracellular matrix of the developing mouse embryo epicardium. 1995, Pubmed
Kang, PDGF-A as an epicardial mitogen during heart development. 2008, Pubmed
Katz, Distinct compartments of the proepicardial organ give rise to coronary vascular endothelial cells. 2012, Pubmed
Klietsch, Dystrophin-glycoprotein complex and laminin colocalize to the sarcolemma and transverse tubules of cardiac muscle. 1993, Pubmed
Kummer, New approaches to blockade of alpha4-integrins, proven therapeutic targets in chronic inflammation. 2006, Pubmed
Kummer, A small molecule that inhibits the interaction of paxillin and alpha 4 integrin inhibits accumulation of mononuclear leukocytes at a site of inflammation. 2010, Pubmed
Langdon, SHP-2 acts via ROCK to regulate the cardiac actin cytoskeleton. 2012, Pubmed , Xenbase
Latinkić, Distinct enhancers regulate skeletal and cardiac muscle-specific expression programs of the cardiac alpha-actin gene in Xenopus embryos. 2002, Pubmed , Xenbase
Lavine, Endocardial and epicardial derived FGF signals regulate myocardial proliferation and differentiation in vivo. 2005, Pubmed
Lepilina, A dynamic epicardial injury response supports progenitor cell activity during zebrafish heart regeneration. 2006, Pubmed
Lewis, Integrins regulate the association and phosphorylation of paxillin by c-Abl. 1998, Pubmed
Li, IGF signaling directs ventricular cardiomyocyte proliferation during embryonic heart development. 2011, Pubmed
Lie-Venema, Origin, fate, and function of epicardium-derived cells (EPDCs) in normal and abnormal cardiac development. 2007, Pubmed
Lie-Venema, Myocardial heterogeneity in permissiveness for epicardium-derived cells and endothelial precursor cells along the developing heart tube at the onset of coronary vascularization. 2005, Pubmed
Limana, The epicardium in cardiac repair: from the stem cell view. 2011, Pubmed
Liu, Binding of paxillin to alpha4 integrins modifies integrin-dependent biological responses. 1999, Pubmed
Lobb, The pathophysiologic role of alpha 4 integrins in vivo. 1994, Pubmed
Männer, Does the subepicardial mesenchyme contribute myocardioblasts to the myocardium of the chick embryo heart? A quail-chick chimera study tracing the fate of the epicardial primordium. 1999, Pubmed
Männer, The origin, formation and developmental significance of the epicardium: a review. 2001, Pubmed
Männer, The development of pericardial villi in the chick embryo. 1992, Pubmed
Manninen, Epithelial polarity--generating and integrating signals from the ECM with integrins. 2015, Pubmed
Mercer, A dynamic spatiotemporal extracellular matrix facilitates epicardial-mediated vertebrate heart regeneration. 2013, Pubmed
Mikawa, Pericardial mesoderm generates a population of coronary smooth muscle cells migrating into the heart along with ingrowth of the epicardial organ. 1996, Pubmed
Miller, Coronary heart disease-associated variation in TCF21 disrupts a miR-224 binding site and miRNA-mediated regulation. 2014, Pubmed
Miller, Disease-related growth factor and embryonic signaling pathways modulate an enhancer of TCF21 expression at the 6q23.2 coronary heart disease locus. 2013, Pubmed
Mollé, Lhx9 and lhx9alpha: differential biochemical properties and effects on neuronal differentiation. 2004, Pubmed
Moncaut, Musculin and TCF21 coordinate the maintenance of myogenic regulatory factor expression levels during mouse craniofacial development. 2012, Pubmed
Moore, YAC transgenic analysis reveals Wilms' tumour 1 gene activity in the proliferating coelomic epithelium, developing diaphragm and limb. 1998, Pubmed
Moreno, LIM-homeodomain genes as developmental and adult genetic markers of Xenopus forebrain functional subdivisions. 2004, Pubmed , Xenbase
Nahirney, Evidence for an extracellular matrix bridge guiding proepicardial cell migration to the myocardium of chick embryos. 2003, Pubmed
Nakamura, Tyrosine phosphorylation of paxillin alpha is involved in temporospatial regulation of paxillin-containing focal adhesion formation and F-actin organization in motile cells. 2000, Pubmed
Oshima, Expression of Lhx9 isoforms in the developing gonads of Rana rugosa. 2007, Pubmed
Ottolenghi, Absence of mutations involving the LIM homeobox domain gene LHX9 in 46,XY gonadal agenesis and dysgenesis. 2001, Pubmed
Pae, Communication between integrin receptors facilitates epicardial cell adhesion and matrix organization. 2008, Pubmed
Pennisi, Epicardium is required for the full rate of myocyte proliferation and levels of expression of myocyte mitogenic factors FGF2 and its receptor, FGFR-1, but not for transmural myocardial patterning in the embryonic chick heart. 2003, Pubmed
Peukert, Lhx2 and Lhx9 determine neuronal differentiation and compartition in the caudal forebrain by regulating Wnt signaling. 2011, Pubmed
Pinco, alpha4 integrin is expressed in a subset of cranial neural crest cells and in epicardial progenitor cells during early mouse development. 2001, Pubmed
Pombal, Epicardial development in lamprey supports an evolutionary origin of the vertebrate epicardium from an ancestral pronephric external glomerulus. 2008, Pubmed
Ratajska, Embryonic development of the proepicardium and coronary vessels. 2008, Pubmed
Rétaux, Lhx9: a novel LIM-homeodomain gene expressed in the developing forebrain. 1999, Pubmed
Richards, Methylation of the candidate biomarker TCF21 is very frequent across a spectrum of early-stage nonsmall cell lung cancers. 2011, Pubmed
Roger, Heart disease and stroke statistics--2012 update: a report from the American Heart Association. 2012, Pubmed
Rongish, Relationship of the extracellular matrix to coronary neovascularization during development. 1996, Pubmed
Sachdev, Paxillin-Y118 phosphorylation contributes to the control of Src-induced anchorage-independent growth by FAK and adhesion. 2009, Pubmed
Schlueter, Subpopulation of proepicardial cells is derived from the somatic mesoderm in the chick embryo. 2013, Pubmed
Schlueter, A right-sided pathway involving FGF8/Snai1 controls asymmetric development of the proepicardium in the chick embryo. 2009, Pubmed
Schulte, Morphological and molecular left-right asymmetries in the development of the proepicardium: a comparative analysis on mouse and chick embryos. 2007, Pubmed
Sengbusch, Dual functions of [alpha]4[beta]1 integrin in epicardial development: initial migration and long-term attachment. 2002, Pubmed
Serluca, Development of the proepicardial organ in the zebrafish. 2008, Pubmed
Smagulova, GATA4/FOG2 transcriptional complex regulates Lhx9 gene expression in murine heart development. 2008, Pubmed
Smalheiser, Cranin: a laminin-binding protein of cell membranes. 1987, Pubmed
Straight, Dissecting temporal and spatial control of cytokinesis with a myosin II Inhibitor. 2003, Pubmed
Stuckmann, Erythropoietin and retinoic acid signaling in the epicardium is required for cardiac myocyte proliferation. 2002, Pubmed
Tandon, Morpholino injection in Xenopus. 2012, Pubmed , Xenbase
Tandon, Tcf21 regulates the specification and maturation of proepicardial cells. 2013, Pubmed , Xenbase
Turner, Paxillin is a major phosphotyrosine-containing protein during embryonic development. 1991, Pubmed
Viczian, Expression of Xenopus laevis Lhx2 during eye development and evidence for divergent expression among vertebrates. 2006, Pubmed , Xenbase
Virágh, Early development of quail heart epicardium and associated vascular and glandular structures. 1993, Pubmed
Vladimirova, Aberrant methylation and reduced expression of LHX9 in malignant gliomas of childhood. 2009, Pubmed
von Gise, Endocardial and epicardial epithelial to mesenchymal transitions in heart development and disease. 2012, Pubmed
Wallingford, Preparation of fixed Xenopus embryos for confocal imaging. 2010, Pubmed , Xenbase
Wang, Fibronectin is deposited by injury-activated epicardial cells and is necessary for zebrafish heart regeneration. 2013, Pubmed
Wei, Developmental origin of age-related coronary artery disease. 2015, Pubmed
Weiss, Protein expression and promoter methylation of the candidate biomarker TCF21 in head and neck squamous cell carcinoma. 2013, Pubmed
Winter, A new direction for cardiac regeneration therapy: application of synergistically acting epicardium-derived cells and cardiomyocyte progenitor cells. 2009, Pubmed
Winter, Epicardium-derived cells in cardiogenesis and cardiac regeneration. 2007, Pubmed
Wolfenson, Dynamic regulation of the structure and functions of integrin adhesions. 2013, Pubmed
Wu, The role of alpha 4 beta 1 integrin in cell motility and fibronectin matrix assembly. 1995, Pubmed
Yang, Cell adhesion events mediated by alpha 4 integrins are essential in placental and cardiac development. 1995, Pubmed
Yang, Protein expression and promoter methylation of the candidate biomarker TCF21 in gastric cancer. 2015, Pubmed
Ye, Down-regulation of TCF21 is associated with poor survival in clear cell renal cell carcinoma. 2012, Pubmed
Zaidel-Bar, A paxillin tyrosine phosphorylation switch regulates the assembly and form of cell-matrix adhesions. 2007, Pubmed
Zhang, miR-21 downregulated TCF21 to inhibit KISS1 in renal cancer. 2012, Pubmed
