XB-ART-51774
Cell
2016 Jan 28;1643:420-32. doi: 10.1016/j.cell.2015.12.020.
Show Gene links
Show Anatomy links
Electron Transport Chain Remodeling by GSK3 during Oogenesis Connects Nutrient State to Reproduction.
Sieber MH, Thomsen MB, Spradling AC.
???displayArticle.abstract???
Reproduction is heavily influenced by nutrition and metabolic state. Many common reproductive disorders in humans are associated with diabetes and metabolic syndrome. We characterized the metabolic mechanisms that support oogenesis and found that mitochondria in mature Drosophila oocytes enter a low-activity state of respiratory quiescence by remodeling the electron transport chain (ETC). This shift in mitochondrial function leads to extensive glycogen accumulation late in oogenesis and is required for the developmental competence of the oocyte. Decreased insulin signaling initiates ETC remodeling and mitochondrial respiratory quiescence through glycogen synthase kinase 3 (GSK3). Intriguingly, we observed similar ETC remodeling and glycogen uptake in maturing Xenopus oocytes, suggesting that these processes are evolutionarily conserved aspects of oocyte development. Our studies reveal an important link between metabolism and oocyte maturation.
???displayArticle.pubmedLink??? 26824655
???displayArticle.pmcLink??? PMC6894174
???displayArticle.link??? Cell
???displayArticle.grants??? [+]
Species referenced: Xenopus laevis
Genes referenced: atp5f1a atp5mc1 dnai1 gsk3b ins nos1
???attribute.lit??? ???displayArticles.show???
|
|
Figure 1. A Shift in Glycolysis and Gluconeogenesis Drives Glycogen Accumulation in Oocytes(A) Periodic acid Schiff’s staining of glycogen in Drosophila follicles. Scale bar, 50 μm.(B) GC/MS measurements of select glycolytic intermediates and sugars from stage 10 and stage 14 follicles.(C) GC/MS measurements of TCA cycle intermediates from stage 10 and stage 14 follicles.(D) GC/MS measurements of the byproducts of purine breakdown from stage 10 and stage 14 follicles.(E) Model of both the glycolysis and TCA pathways. Highlighted in red are the compounds that increased at least 3-fold in stage 14 oocytes.(F) Colorimetric glycogen measurements of stage 14 oocytes from pepckGS/pepckGS mutant females.(G) Colorimetric glycogen measurements of stage 14 oocytes from DNaseIIlo/DNaseIIlo mutant females.(H) PAS staining of oocytes from DNaseIIlo/DNaseIIlo mutant females.Error bars represent SD. ∗p < 0.05; ∗∗p < 0.005. |
|
|
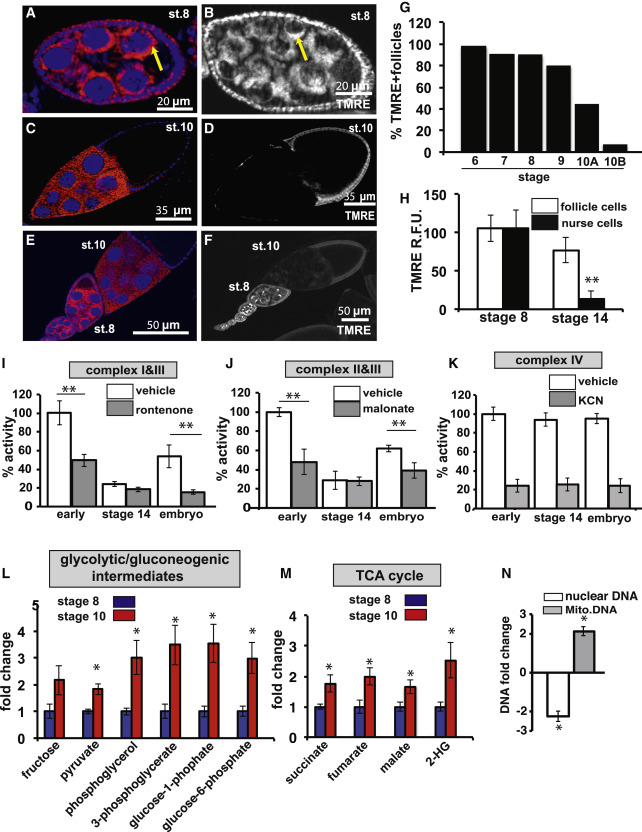
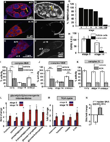
Figure 2. Mitochondria Enter a Low-Energy State of Respiratory Quiescence to Promote Glycogen Storage in Late Oogenesis(A, C, and E) Ovaries from Oregon R females fixed and stained with ATP5a antibodies (red) and DAPI (blue).(B, D, and F) Ovaries from Oregon R females were stained with the mitochondrial membrane potential stain TMRE.(G) Stage-specific quantification of the % of TMRE-nurse cells from wild-type ovarioles.(H) Quantification of TMRE fluorescence from stage 8 and stage 14 follicle cells and nurse cells.(I) Complex I and III compound activity from early follicles, stage 14 oocytes, and 12- to 16-hr embryos.(J) Complex II and III compound activity from early follicles, stage 14 oocytes, and 12- to 16-hr embryos.(K) Complex II and III compound activity from early follicles, stage 14 oocytes, and 12- to 16-hr embryos.(L and M) GC/MS measurements of glycolytic (M) and TCA cycle (N) intermediates from stage 8 and stage 10 follicles.(N) qPCR quantification of relative nuclear and mitochondrial DNA content from stage 10 follicles and stage 14 oocytes.Error bars represent SD. âp < 0.05; ââp < 0.005. |
|
|
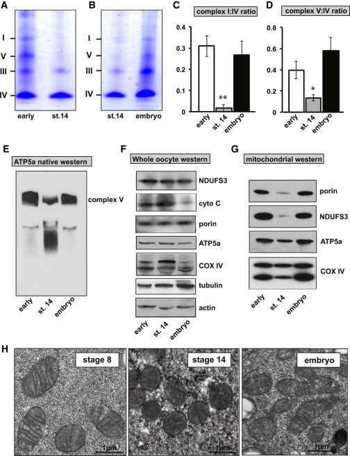
Figure 3. ETC Remodeling Drives Mitochondrial Respiratory Quiescence(A) Blue native PAGE of mitochondria from early-stage follicles and stage 14 oocytes.(B) Blue native PAGE of isolated mitochondria from stage 14 oocytes and 12- to 16-hr embryos.(C) Quantification of the ratio of complex I to complex IV from early follicles, stage 14 oocytes, and 12- to 16-hr embryos.(D) Quantification of the ratio of complex V to complex IV from early follicles, stage 14 oocytes, and 12-16 hr embryos.(E) Native western blot of ATP5a from early-stage follicles, stage 14 oocytes, and 12- to 16-hr embryos.(F) Whole-oocyte western blots of select mitochondrial proteins: ATP5a, NDUF3, COX IV, CYTOCHROME C, PORIN, and the loading controls ACTIN and TUBULIN from early-stage follicles, stage 14 oocytes, and 12- to 16-hr embryo samples.(G) Western blots of isolated mitochondria from early-stage follicles, stage 14 oocytes, and 12- to 16-hr embryo samples.(H) Electron microscope images of mitochondria from stage 8, stage 14 oocytes, and embryos.Error bars represent SD. âp < 0.05; ââp < 0.005. |
|
|
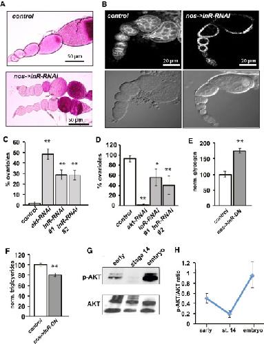
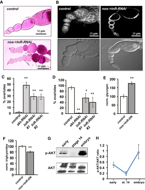
Figure 4. Insulin Regulates the Timing of Glycogen Accumulation and Mitochondrial Depolarization(A) Periodic acid Schiffâs staining (glycogen) of nos-GAL4/+ control and nos->InR-RNAi ovarioles.(B) TMRE staining and DIC images (below) of nos-GAL4/+ control and nos->InR-RNAi ovarioles.(C) Depicts the percentage of ovarioles that display premature glycogen accumulation from nos-GAL4/+ control, nosâAkt-RNA, nosâInR-RNA#1, and nosâInR-RNA#2 females.(D) Depicts the percentage of ovarioles that display a high level of mitochondrial membrane potential from nos-GAL4/+ control, nosâAkt-RNA, nosâInR-RNA#1, and nosâInR-RNA#2 females.(E) Normalized glycogen levels measured by colorimetric assay from nos-GAL4/+ control and nosâInR-DN stage 14 oocytes.(F) Normalized triglyceride levels measured by colorimetric assay from nos-GAL4/+ control and nosâInR-DN stage 14 oocytes.(G) p-AKT and AKT westerns from early-stage follicles, stage 14 oocytes, and 12- to 16-hr embryo samples.(H) Quantification of p-AKT/AKT ratios from early-stage follicles, stage 14 oocytes, and embryos.Error bars represent SD. âp < 0.05; ââp < 0.005. |
|
|
Figure 5. Akt Target Genes Are Required for Glycogen Storage in Stage 14 Oocytes(A) Glycogen levels were measured by colorimetric assay and normalized to total protein from the indicated genotypes. The results are displayed as a percentage of the wild-type control of each experiment.(B) Colorimetric triglyceride measurements of stage 14 oocytes from foxo21/foxo25 mutant females.(C and D) Glycogen (C) and triglyceride (D) levels were measured by colorimetric assay and normalized to total protein from nos-GAL4/+, UAS-gsk3-RNAi/+, and nosâgsk3-RNAi stage 14 oocytes.(E) Percent hatching of embryos from nos-GAL4/+, UAS-gsk3-RNAi/+, and nosâgsk3-RNAi stage 14 females.Error bars represent 1à SD. âp < 0.05; ââp < 0.005. |
|
|
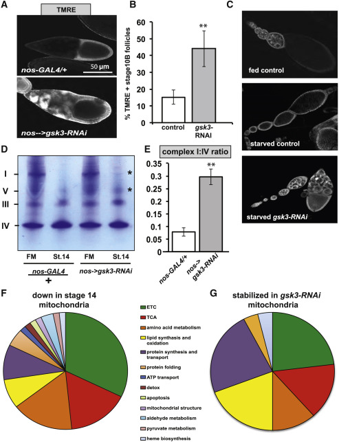
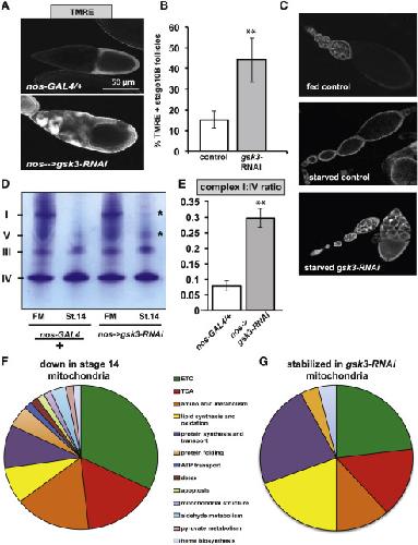
Figure 6. GSK3 Promotes Mitochondria Respiratory Quiescence(A) TMRE staining and DIC images of nos-GAL4/+ control and nosâGSK3-RNAi stage 10B follicles.(B) Quantification the percentage of stage 10B follicles that exhibit high nurse cell mitochondrial membrane potential in control and gsk3-RNAI follicles.(C) Mitochondrial membrane potential staining (TMRE) from control fed, control starved, and gsk3-RNAi starved ovarioles.(D) Blue native PAGE of mitochondria from nos-GAL4/+ and nosâgsk3-RNAi stage 14 oocytes and dissected flight muscle (FM).(E) Quantification of the ratio of complex I to complex IV from nos-GAL4/+ and nosâgsk3-RNAi stage 14 oocytes.(F) Venn diagram of processes involving proteins found to be decreased in mitochondria from stage 14 oocytes. Each process is shown proportional to the number of affected proteins.(G) Venn diagram of processes involving proteins found to be stabilized in mitochondria from stage 14 GSK3-RNAi oocytes presented as in F.Error bars represent SD. âp < 0.05; ââp < 0.005. |
|
|
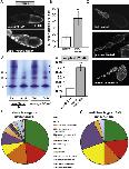
Figure 7. Insulin Regulation of ETC Remodeling Is Conserved in Vertebrate Oocytes(A) Total glycogen levels measured by colorimetric assay from stage 3 and stage 6 Xenopus oocytes. Data are expressed as fold change relative to stage 3 glycogen levels. Error bars represent 1à SD. âp < 0.05; ââp < 0.005.(B) Blue native PAGE of mitochondria from stage 3 and stage 6 Xenopus oocytes.(C) Blue native PAGE of mitochondria from vehicle-treated and 10 μM wortmannin (PI3K inhibitor)-treated stage 3 Xenopus oocytes.(D) Western blots assaying p-AKT and AKT levels in stage 3 and stage 6 Xenopus oocytes.(E) Quantification of the ratio of p-AKT/AKT calculated from western blots of stage 3 and stage 6 Xenopus oocytes.(F) Model of germline mitochondrial quiescence and glycogen accumulation. |
References [+] :
Acevedo,
Insulin signaling in mouse oocytes.
2007, Pubmed
Acevedo, Insulin signaling in mouse oocytes. 2007, Pubmed
Arden, FoxO: linking new signaling pathways. 2004, Pubmed
Barri, Investigations into implantation failure in oocyte-donation recipients. 2014, Pubmed
Barthel, FoxO proteins in insulin action and metabolism. 2005, Pubmed
Bass, Cell-autonomous requirement for DNaseII in nonapoptotic cell death. 2009, Pubmed
Ben-Shlomo, Basic research in PCOS: are we reaching new frontiers? 2014, Pubmed
Brown, Control of respiration and ATP synthesis in mammalian mitochondria and cells. 1992, Pubmed
Burgering, Cell cycle and death control: long live Forkheads. 2002, Pubmed
Buszczak, Mutations in the midway gene disrupt a Drosophila acyl coenzyme A: diacylglycerol acyltransferase. 2002, Pubmed
Campbell, Ca2+ oscillations stimulate an ATP increase during fertilization of mouse eggs. 2006, Pubmed
Cohen, The renaissance of GSK3. 2001, Pubmed
Cox, A Balbiani body and the fusome mediate mitochondrial inheritance during Drosophila oogenesis. 2003, Pubmed , Xenbase
Cross, Inhibition of glycogen synthase kinase-3 by insulin mediated by protein kinase B. , Pubmed , Xenbase
Deady, Matrix metalloproteinase 2 is required for ovulation and corpus luteum formation in Drosophila. 2015, Pubmed
Drummond-Barbosa, Stem cells and their progeny respond to nutritional changes during Drosophila oogenesis. 2001, Pubmed
Drummond-Barbosa, Alpha-endosulfine, a potential regulator of insulin secretion, is required for adult tissue growth control in Drosophila. 2004, Pubmed
Dumollard, The role of mitochondrial function in the oocyte and embryo. 2007, Pubmed
Dunning, Beta-oxidation is essential for mouse oocyte developmental competence and early embryo development. 2010, Pubmed
Dunning, Regulation of fatty acid oxidation in mouse cumulus-oocyte complexes during maturation and modulation by PPAR agonists. 2014, Pubmed
Dunning, Lipids and oocyte developmental competence: the role of fatty acids and β-oxidation. 2014, Pubmed
Fisher, Characterization of mice deficient in aromatase (ArKO) because of targeted disruption of the cyp19 gene. 1998, Pubmed
Fraga, Glycogen and glucose metabolism are essential for early embryonic development of the red flour beetle Tribolium castaneum. 2013, Pubmed
Gutzeit, Glycogen stores in mature ovarian follicles and young embryos of Drosophila: ultrastructural changes and some biochemical correlates. 1994, Pubmed
Hansford, Physiological role of mitochondrial Ca2+ transport. 1994, Pubmed
Heineman, Control of mitochondrial respiration in the heart in vivo. 1990, Pubmed
Hirst, The production of reactive oxygen species by complex I. 2008, Pubmed
Hsu, Insulin signals control the competence of the Drosophila female germline stem cell niche to respond to Notch ligands. 2011, Pubmed
Ikeya, The endosymbiont Wolbachia increases insulin/IGF-like signalling in Drosophila. 2009, Pubmed
Jünger, The Drosophila forkhead transcription factor FOXO mediates the reduction in cell number associated with reduced insulin signaling. 2003, Pubmed
LaFever, Direct control of germline stem cell division and cyst growth by neural insulin in Drosophila. 2005, Pubmed
Liu, Control of mammalian oocyte growth and early follicular development by the oocyte PI3 kinase pathway: new roles for an old timer. 2006, Pubmed
Lovett, The cytoplasmic distribution and characterization of poly(A)+RNA in oocytes and embryos of Drosophilia. 1977, Pubmed
Magnusson, Oxygen consumption by human oocytes and blastocysts grown in vitro. 1986, Pubmed
Maurer, Glycogen synthase kinase-3 regulates mitochondrial outer membrane permeabilization and apoptosis by destabilization of MCL-1. 2006, Pubmed
Mayer, Polycystic ovary syndrome and insulin: our understanding in the past, present and future. 2015, Pubmed
Mela-Riker, Regulation of mitochondrial activity in cardiac cells. 1985, Pubmed
Mermod, Changes in rate of RNA synthesis and ribosomal gene number during oogenesis of Drosophila melanogaster. 1977, Pubmed
Millar, Organization and regulation of mitochondrial respiration in plants. 2011, Pubmed
Neufeld, Shrinkage control: regulation of insulin-mediated growth by FOXO transcription factors. 2003, Pubmed
Ni, Vector and parameters for targeted transgenic RNA interference in Drosophila melanogaster. 2008, Pubmed
Ogg, The Fork head transcription factor DAF-16 transduces insulin-like metabolic and longevity signals in C. elegans. 1997, Pubmed
Pan, Transcript profiling during mouse oocyte development and the effect of gonadotropin priming and development in vitro. 2005, Pubmed
Papadopoulou, Functional studies of shaggy/glycogen synthase kinase 3 phosphorylation sites in Drosophila melanogaster. 2004, Pubmed
Paradis, Caenorhabditis elegans Akt/PKB transduces insulin receptor-like signals from AGE-1 PI3 kinase to the DAF-16 transcription factor. 1998, Pubmed
Pepling, Mouse oocytes within germ cell cysts and primordial follicles contain a Balbiani body. 2007, Pubmed
Perrimon, The effects of zygotic lethal mutations on female germ-line functions in Drosophila. 1984, Pubmed
Saltiel, Insulin signalling and the regulation of glucose and lipid metabolism. 2001, Pubmed
Sanz, Production of reactive oxygen species by the mitochondrial electron transport chain in Drosophila melanogaster. 2010, Pubmed
Scheibye-Knudsen, Protecting the mitochondrial powerhouse. 2015, Pubmed
Sieber, Coordination of triacylglycerol and cholesterol homeostasis by DHR96 and the Drosophila LipA homolog magro. 2012, Pubmed
Sieber, Steroid Signaling Establishes a Female Metabolic State and Regulates SREBP to Control Oocyte Lipid Accumulation. 2015, Pubmed
Sieber, The DHR96 nuclear receptor controls triacylglycerol homeostasis in Drosophila. 2009, Pubmed
Simon, Assessment and treatment of repeated implantation failure (RIF). 2012, Pubmed
Spradling, Germline cysts: communes that work. 1993, Pubmed
Stitt, The IGF-1/PI3K/Akt pathway prevents expression of muscle atrophy-induced ubiquitin ligases by inhibiting FOXO transcription factors. 2004, Pubmed
Stump, Effect of insulin on human skeletal muscle mitochondrial ATP production, protein synthesis, and mRNA transcripts. 2003, Pubmed
Sun, Ovulation in Drosophila is controlled by secretory cells of the female reproductive tract. 2013, Pubmed
Sutton-McDowall, The pivotal role of glucose metabolism in determining oocyte developmental competence. 2010, Pubmed
Takeo, Shaggy/glycogen synthase kinase 3β and phosphorylation of Sarah/regulator of calcineurin are essential for completion of Drosophila female meiosis. 2012, Pubmed , Xenbase
Tania, Association of lipid metabolism with ovarian cancer. 2010, Pubmed
Tanno, Translocation of glycogen synthase kinase-3β (GSK-3β), a trigger of permeability transition, is kinase activity-dependent and mediated by interaction with voltage-dependent anion channel 2 (VDAC2). 2014, Pubmed
Tennessen, The Drosophila estrogen-related receptor directs a metabolic switch that supports developmental growth. 2011, Pubmed
Tennessen, Coordinated metabolic transitions during Drosophila embryogenesis and the onset of aerobic glycolysis. 2014, Pubmed
Tennessen, Methods for studying metabolism in Drosophila. 2014, Pubmed
Trimarchi, Oxidative phosphorylation-dependent and -independent oxygen consumption by individual preimplantation mouse embryos. 2000, Pubmed
Van Blerkom, Mitochondrial function in the human oocyte and embryo and their role in developmental competence. 2011, Pubmed
Van Doren, Regulation of zygotic gene expression in Drosophila primordial germ cells. 1998, Pubmed
Vélez, Association between polycystic ovary syndrome and metabolic syndrome. 2014, Pubmed
Wallace, Ultrastructural aspects of oogenesis and oocyte growth in fish and amphibians. 1990, Pubmed
Xiong, Mitochondria-mediated apoptosis in mammals. 2014, Pubmed
Zheng, Energy substrate requirement for in vitro maturation of oocytes from unstimulated adult rhesus monkeys. 2001, Pubmed
