XB-ART-51763
Nat Struct Mol Biol
2016 Feb 01;232:116-124. doi: 10.1038/nsmb.3151.
Show Gene links
Show Anatomy links
Neil DNA glycosylases promote substrate turnover by Tdg during DNA demethylation.
Schomacher L, Han D, Musheev MU, Arab K, Kienhöfer S, von Seggern A, Niehrs C.
???displayArticle.abstract???
DNA 5-methylcytosine is a dynamic epigenetic mark with important roles in development and disease. In the Tet-Tdg demethylation pathway, methylated cytosine is iteratively oxidized by Tet dioxygenases, and unmodified cytosine is restored via thymine DNA glycosylase (Tdg). Here we show that human NEIL1 and NEIL2 DNA glycosylases coordinate abasic-site processing during TET-TDG DNA demethylation. NEIL1 and NEIL2 cooperate with TDG during base excision: TDG occupies the abasic site and is displaced by NEILs, which further process the baseless sugar, thereby stimulating TDG-substrate turnover. In early Xenopus embryos, Neil2 cooperates with Tdg in removing oxidized methylcytosines and specifying neural-crest development together with Tet3. Thus, Neils function as AP lyases in the coordinated AP-site handover during oxidative DNA demethylation.
???displayArticle.pubmedLink??? 26751644
???displayArticle.pmcLink??? PMC4894546
???displayArticle.link??? Nat Struct Mol Biol
???displayArticle.grants??? [+]
249826 European Research Council, ERC_249826 European Research Council
Species referenced: Xenopus
Genes referenced: apex1 egr2 en2 hprt1 mbd4 mpg neil1 neil2 neil3 nog nthl1 ogg1 smug1 snai2 sox10 tcf21 tdg tet3 twist1 wnt8a
???displayArticle.morpholinos??? neil1 MO1 neil2 MO1 neil2 MO2 tdg MO1 tet3 MO1 tet3 MO3
???attribute.lit??? ???displayArticles.show???
|
|
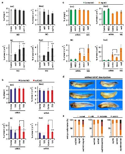
Figure 2. NEIL1 and NEIL2 are required for removal of 5fC and 5caC in HeLa cells.(a) Scheme of DNA glycosylase assay. A 160 bp synthetic, fluorescently-labeled oligonucleotide containing the indicated cytosine derivative was incubated for N-glycosidic bond cleavage by HeLa extract DNA glycosylases in absence of MgCl2. Base excision generates an abasic site, which can be converted into a single-strand break (nucleotide position 79) by recombinant APEX1, and monitored by denaturing PAGE.(b) Electropherograms of DNA glycosylase assays. Product peaks of glycosylase activities (79mers; arrows) are highlighted red with efficiencies shown as % of 79 nt peak integral relative to the total fluorescent signal per electropherogram. Data are representative of three independent experiments.(c) siRNA screen for DNA glycosylases required for 5fC and 5caC removal. Data represent percentage of abasic sites (% AP site) generated during the assay as quantified from strand cleavage products (79mer) post APEX1 treatment.(d) DNA glycosylase assay using HeLa extracts depleted of TDG and NEIL1 + NEIL2 by siRNAs.(e) DNA demodification assay as in Figure 1 b but with HeLa cell extracts depleted as in d.(f) LC-MS/MS quantification of genomic cytosine modifications from HeLa cells siRNA depleted of the indicated genes. Cells were transfected with TET1 catalytic domain to elevate levels of rare demethylation intermediates and to facilitate their mass-spectrometric detection.Error bars, s.d. (n = 3 assay repetitions (c-e) or cell culture transfections (f)). n.s., not significant. *P < 0.05, **P < 0.01, ***P < 0.005 by two-tailed unpaired Studentâs t-test. |
|
|
Figure 3. NEIL2 is required for demethylation of TCF21 in HNO387 cells.(a) qPCR expression analysis of NEIL1 and NEIL2 in HNO387 cells relative to HPRT1 (housekeeping gene).(b) qPCR expression analysis of TCF21 relative to HPRT1 in HNO387 cells upon transfection with control RNA (Control RNA), TARID and the indicated siRNAs.(c) Top, schematic representation of TCF21 promoter with transcription start site and CpGs analyzed. Bottom, methylation analysis of the TCF21 promotor by MassARRAY32 using HNO387 cells transfected as in b.(d) qPCR expression analysis of TCF21 as in (b). HNO387 cells were transfected with control RNA, TARID RNA, control siRNA and NEIL2 siRNA co-transfected with control or TDG expression plasmids as indicated.(e) Methylation analysis of the TCF21 promotor as in (c) using HNO387 cells transfected as in d.Error bars, s.d. (n = 3 cell culture transfections). n.s., not significant. *** P < 0.005 by two-tailed unpaired Student’s t-test. |
|
|
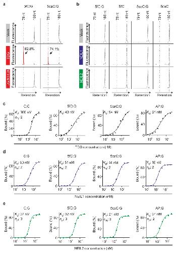
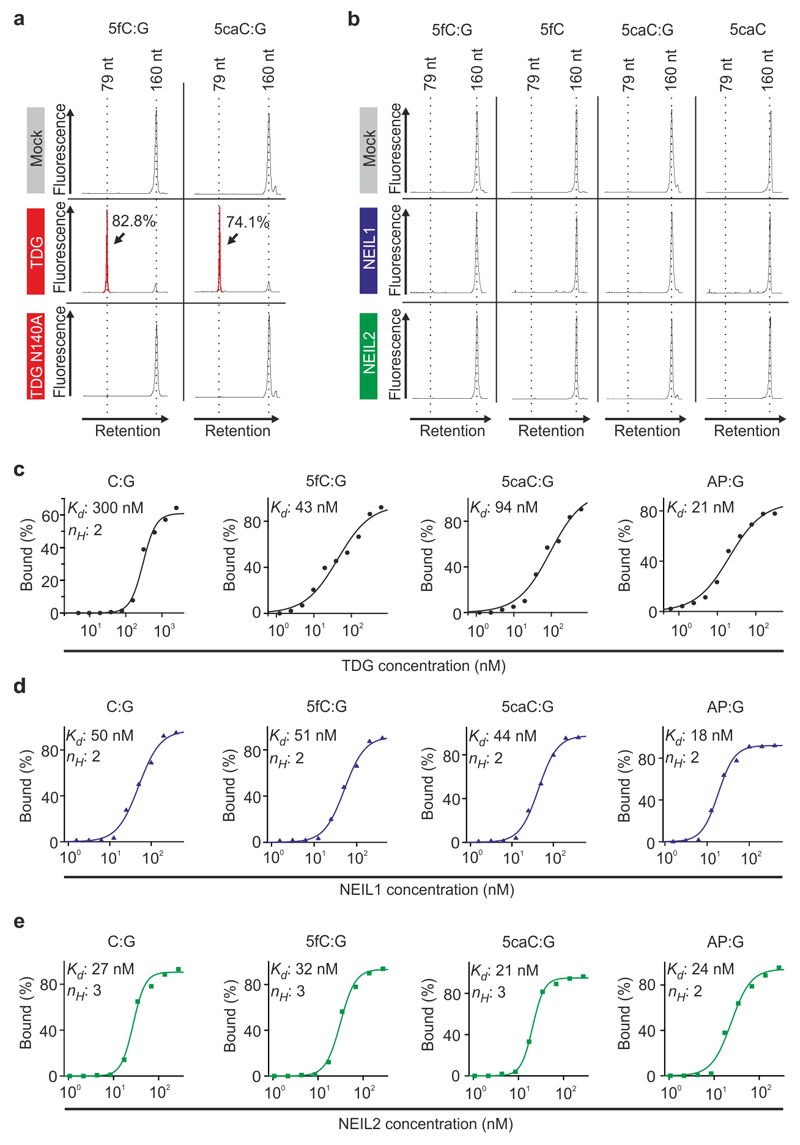
Figure 4. NEIL1 and NEIL2 do not process and bind 5fC and 5caC in vitro.(a,b) Electropherograms of reaction products from DNA glycosylase assays with 20 nM ds (5fC:G; 5caC:G) and ss (5fC; 5caC) oligonucleotide substrates. Recombinant DNA glycosylase was in 10-fold excess over oligonucleotide substrate (single turnover conditions). (a) Human TDG (reaction products highlighted in red with efficiencies shown in %) and catalytically inactive mutant TDGN140A. (b) Human NEIL1 and NEIL2. Data are representative of three independent experiments.(c-e) DNA binding assays with TDG, NEIL1 and NEIL2. Fitted curves, calculated dissociation constants (Kd) and Hill coefficients (nH) derived from electrophoretic mobility shift assays towards indicated ds oligonucleotides are shown. Binding assays are representative of two independent experiments with similar outcome. |
|
|
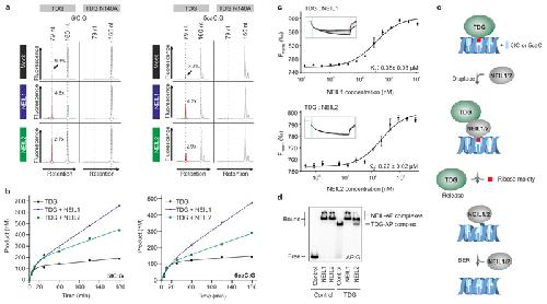
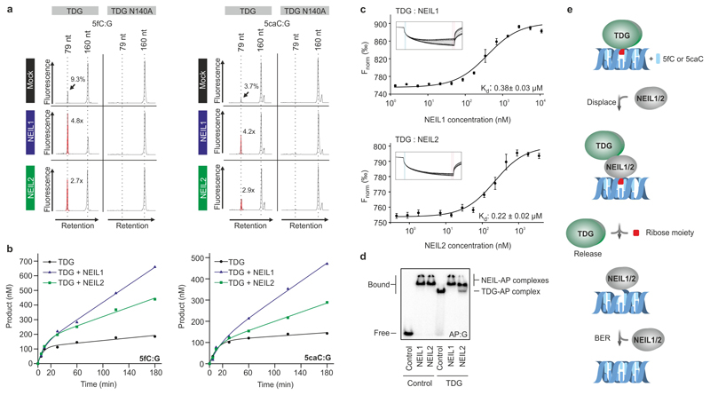
Figure 5. NEIL1 and 2 promote TDG-mediated 5fC and 5caC excision.(a) DNA glycosylase assay with 100 nM oligonucleotide substrates under multiple turnover conditions with TDG and TDGN140A in absence or presence of NEIL1 or NEIL2. Stimulation of base excision in presence of NEIL1 or NEIL2 is highlighted by red peaks with fold changes (left subpanels). Data are representative of three independent experiments.(b) TDG base release kinetics under multiple turnover conditions towards 20bp 5fC or 5caC containing oligonucleotides (rate constants are depicted in Table 1). Kinetics are representative of two independent experiments with similar outcome.(c) Binding assays of TDG to NEIL1 and NEIL2. Fitted curves for each binding experiment, normalized fluorescence timetraces and calculated Kd-values are shown. Error bars, s.d. (n = 3 binding assays). Kd errors are calculated technical errors derived from curve fittings. Fnorm (‰), normalized fluorescence per mill.(d) AP site binding competition assay. Electrophoretic mobility shift assays with TDG (500 nM), NEIL1 (250 nM) and NEIL2 (750 nM) towards an AP site containing oligonucleotide (20 pM). To probe for TDG displacement the TDG-AP complex was preformed prior to NEIL addition. Control, BSA. Experiment was reproduced two times.(e) Model for NEIL1 and NEIL2 in TET–TDG-mediated DNA demethylation. TDG is product inhibited and stalls after 5fC and 5caC excision at the resulting AP site (red). NEIL1 or NEIL2 (NEIL1/2) displace TDG from the AP site by transiently contacting TDG and competing for AP site binding. NEIL1/2 lyase activity generates a strand break and downstream base excision repair (BER) factors mend the lesion. |
|
|
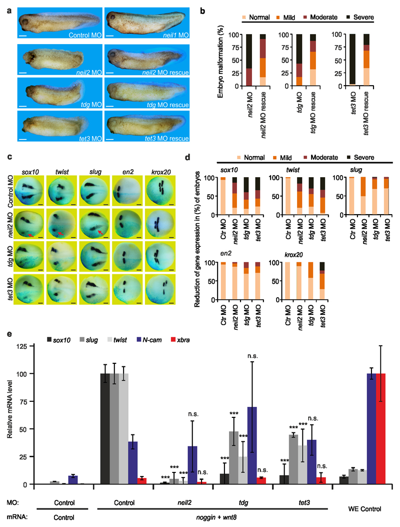
Figure 6. Neil2 is required for neural crest development in Xenopus laevis.(a) Phenotypes of stage 34 embryos resulting from neil1, neil2, tdg or tet3 morpholino (MO) injections (left). Corresponding human (NEIL2 and TDG) and X. tropicalis (tet3) mRNAs were injected for rescue experiments (right). Scale bars, 200 µm(b) Quantification of embryo malformations shown in a (n > 30 embryos per group, for details see source data).(c) Expression of neural crest and brain marker genes in neil2, tdg or tet3 morphants shown by in situ hybridization at stage 15. Embryos were unilaterally co-injected with lacZ mRNA as lineage tracer (light blue speckles). Note reduced sox10, twist and slug expression in neural crest after neil2 MO injection (red arrows). Scale bars, 200 µm(d) Quantification of marker gene expression reduction shown in c (n > 30 embryos per group, for details see source data).(e) qPCR expression analysis of the indicated marker genes in animal cap explants at stage 16. Injection with noggin and wnt8 mRNA for neural crest induction and antisense morpholinos was as indicated. Expression of all markers was normalized to histone h4 and represented as relative expression in percent of the respective control MO sample (sox10, slug, twist) or whole embryo (WE) control (N-cam, xbra). Error bars, s.d. (n = 3 explant or embryo batches consisting of 12, 10 and 14 individual explants and 5, 6 and 5 embryos, respectively). n.s., not significant. ***P < 0.005 by two-tailed unpaired Studentâs t-test. |
|
|
Figure 7. Neil2 is required for 5fC and 5caC removal in Xenopus embryos and cooperates with Tet3 and Tdg.(a) LC-MS/MS analysis of genomic 5mC, 5hmC, 5fC and 5caC levels in neil morphant animal cap explants at stage 32. Error bars, s.d. (n = 4 explant batches each consisting of 20 animal cap explants). Grey, controls; black, morphants.(b) LC-MS/MS analysis as in (a) with Control MO (blue) and neil2 MO (red) injected animal caps without or with co-injection of human TDG mRNA as indicated. Error bars, s.d. (n = 3 explant batches each consisting of 20 animal cap explants).(c) LC-MS/MS analysis as in (a), but in Control MO (green) and tdg MO (orange) injected animal caps (without or with co-injection of human NEIL2 mRNA and neil2 MO as indicated. Error bars, s.d. (n = 3 explant batches each consisting of 20 animal cap explants).(d) Functional cooperation of neil2, tdg and tet3 in X. laevis embryonic development. Subthreshold doses of neil2, tdg or tet3 morpholinos (10 ng/embryo) were singly injected with Control MO (10 ng/embryo; top) or in combination (bottom) as indicated, to keep total MO dose in all samples constant. Embryos were fixed at stage 34. Scale bars, 200 µm(e) Quantification of embryo malformations shown in d (n > 30 embryos per group, for details see source data).*P < 0.05, ***P < 0.005 by two-tailed unpaired Studentâs t-test. |
|
|
Supplementary Figure 6 Characterization of neil1, neil2, tdg and tet3 in X. laevis embryogenesis. (a) qPCR expression profiles of neil1, neil2, tdg and tet3 during different stages of X. laevis development. Highest expression values per profiled gene were arbitrarily set to 100. Error bars, s.d. (n = 3 embryo batches each consisting of at least 5 embryos). (b) TUNEL (apoptosis) assay of unilaterally morpholino injected embryos (lineage traced by lacZ, light blue speckles) and quantification of TUNEL signal (dark blue speckles; n = 25, 32, 36, 36 embryos from left to right). Note that only tdg MO induces substantive apoptosis. (c) Phospho-histone H3 (cell proliferation) assay of unilaterally morpholino injected embryos as in (b). Note: No obvious differences in proliferation were detected (n >30 embryos each). (d) Phenotype of stage 34 embryos resulting from neil2 MO and neil2 MO2 injections. Note: Both morpholinos induced the same phenotype. (e), Relative expression levels of neil2 (normalized to h4) in control MO and neil2 MO injected embryos at stage 16 and stage 23. Scale bars, 200 µm. |
|
|
Supplementary Figure 7 Relative abundance of X. laevis genomic DNA modifications. (a) Quantification of total genomic 5mC, 5hmC, 5fC and 5caC levels in X. laevis whole embryos at stage 32, human HEK293T cells and mouse ES cells (mESCs) by LC-MS/MS. Error bars, s.d. (n = 3 X. laevis embryo batches consisting each of at least 5 embryos and 3 cell cultures of HEK293T and mESCs, respectively). (b) LC-MS/MS quantification as in (a) but in control and neil2 morphant Xenopus animal cap explants including measurements of 8oxoG. Error bars, s.d. (n = 3 explant batches each consisting of 20 animal cap explants). n.s., not significant. *P < 0.05, ***P < 0.005 by two-tailed unpaired Student’s t-test. |
References [+] :
Arab,
Long noncoding RNA TARID directs demethylation and activation of the tumor suppressor TCF21 via GADD45A.
2014, Pubmed
Arab, Long noncoding RNA TARID directs demethylation and activation of the tumor suppressor TCF21 via GADD45A. 2014, Pubmed
Bandaru, A novel human DNA glycosylase that removes oxidative DNA damage and is homologous to Escherichia coli endonuclease VIII. 2002, Pubmed
Banerjee, Preferential repair of oxidized base damage in the transcribed genes of mammalian cells. 2011, Pubmed
Bradley, Positive and negative signals modulate formation of the Xenopus cement gland. 1996, Pubmed , Xenbase
Canugovi, Endonuclease VIII-like 1 (NEIL1) promotes short-term spatial memory retention and protects from ischemic stroke-induced brain dysfunction and death in mice. 2012, Pubmed
Cortázar, Embryonic lethal phenotype reveals a function of TDG in maintaining epigenetic stability. 2011, Pubmed
Cortellino, Thymine DNA glycosylase is essential for active DNA demethylation by linked deamination-base excision repair. 2011, Pubmed
Dawlaty, Combined deficiency of Tet1 and Tet2 causes epigenetic abnormalities but is compatible with postnatal development. 2013, Pubmed
Dawlaty, Loss of Tet enzymes compromises proper differentiation of embryonic stem cells. 2014, Pubmed
Dou, Repair of oxidized bases in DNA bubble structures by human DNA glycosylases NEIL1 and NEIL2. 2003, Pubmed
Fitzgerald, Coordinating the initial steps of base excision repair. Apurinic/apyrimidinic endonuclease 1 actively stimulates thymine DNA glycosylase by disrupting the product complex. 2008, Pubmed
Fromme, Base excision repair. 2004, Pubmed
Gawantka, Antagonizing the Spemann organizer: role of the homeobox gene Xvent-1. 1995, Pubmed , Xenbase
Gu, The role of Tet3 DNA dioxygenase in epigenetic reprogramming by oocytes. 2011, Pubmed
Hardeland, Separating substrate recognition from base hydrolysis in human thymine DNA glycosylase by mutational analysis. 2000, Pubmed
Hardeland, Modification of the human thymine-DNA glycosylase by ubiquitin-like proteins facilitates enzymatic turnover. 2002, Pubmed
Hashimoto, Structure of a Naegleria Tet-like dioxygenase in complex with 5-methylcytosine DNA. 2014, Pubmed
Hazra, Identification and characterization of a novel human DNA glycosylase for repair of cytosine-derived lesions. 2002, Pubmed
Hazra, Identification and characterization of a human DNA glycosylase for repair of modified bases in oxidatively damaged DNA. 2002, Pubmed
He, Tet-mediated formation of 5-carboxylcytosine and its excision by TDG in mammalian DNA. 2011, Pubmed
Hensey, Programmed cell death during Xenopus development: a spatio-temporal analysis. 1998, Pubmed , Xenbase
Hosfield, DNA damage recognition and repair pathway coordination revealed by the structural biochemistry of DNA repair enzymes. 2001, Pubmed
Ito, Tet proteins can convert 5-methylcytosine to 5-formylcytosine and 5-carboxylcytosine. 2011, Pubmed
Jones, Functions of DNA methylation: islands, start sites, gene bodies and beyond. 2012, Pubmed
Kellner, Absolute and relative quantification of RNA modifications via biosynthetic isotopomers. 2014, Pubmed
Kohli, TET enzymes, TDG and the dynamics of DNA demethylation. 2013, Pubmed
Kriaucionis, The nuclear DNA base 5-hydroxymethylcytosine is present in Purkinje neurons and the brain. 2009, Pubmed
Krokan, Base excision repair. 2013, Pubmed
Krokeide, Human NEIL3 is mainly a monofunctional DNA glycosylase removing spiroimindiohydantoin and guanidinohydantoin. 2013, Pubmed
LaBonne, Neural crest induction in Xenopus: evidence for a two-signal model. 1998, Pubmed , Xenbase
Lee, AP endonucleases process 5-methylcytosine excision intermediates during active DNA demethylation in Arabidopsis. 2014, Pubmed
Li, An AP endonuclease functions in active DNA demethylation and gene imprinting in Arabidopsis [corrected]. 2015, Pubmed
Liu, The mouse ortholog of NEIL3 is a functional DNA glycosylase in vitro and in vivo. 2010, Pubmed
Liu, Neil3, the final frontier for the DNA glycosylases that recognize oxidative damage. 2013, Pubmed
Maiti, Thymine DNA glycosylase can rapidly excise 5-formylcytosine and 5-carboxylcytosine: potential implications for active demethylation of CpG sites. 2011, Pubmed
Mokkapati, Stimulation of DNA glycosylase activity of OGG1 by NEIL1: functional collaboration between two human DNA glycosylases. 2004, Pubmed
Morland, Human DNA glycosylases of the bacterial Fpg/MutM superfamily: an alternative pathway for the repair of 8-oxoguanine and other oxidation products in DNA. 2002, Pubmed
Müller, TET-mediated oxidation of methylcytosine causes TDG or NEIL glycosylase dependent gene reactivation. 2014, Pubmed
Onizuka, NEIL1 binding to DNA containing 2'-fluorothymidine glycol stereoisomers and the effect of editing. 2012, Pubmed
Pascucci, Reconstitution of the base excision repair pathway for 7,8-dihydro-8-oxoguanine with purified human proteins. 2002, Pubmed
Pfaffeneder, The discovery of 5-formylcytosine in embryonic stem cell DNA. 2011, Pubmed
Prasad, Substrate channeling in mammalian base excision repair pathways: passing the baton. 2010, Pubmed
Raiber, Genome-wide distribution of 5-formylcytosine in embryonic stem cells is associated with transcription and depends on thymine DNA glycosylase. 2012, Pubmed
Ravanat, Cellular background level of 8-oxo-7,8-dihydro-2'-deoxyguanosine: an isotope based method to evaluate artefactual oxidation of DNA during its extraction and subsequent work-up. 2002, Pubmed
Regnell, Hippocampal adult neurogenesis is maintained by Neil3-dependent repair of oxidative DNA lesions in neural progenitor cells. 2012, Pubmed
Saka, Spatial and temporal patterns of cell division during early Xenopus embryogenesis. 2001, Pubmed , Xenbase
Schübeler, Function and information content of DNA methylation. 2015, Pubmed
Sejersted, Endonuclease VIII-like 3 (Neil3) DNA glycosylase promotes neurogenesis induced by hypoxia-ischemia. 2011, Pubmed
Shen, Genome-wide analysis reveals TET- and TDG-dependent 5-methylcytosine oxidation dynamics. 2013, Pubmed
Song, Genome-wide profiling of 5-formylcytosine reveals its roles in epigenetic priming. 2013, Pubmed
Spruijt, Dynamic readers for 5-(hydroxy)methylcytosine and its oxidized derivatives. 2013, Pubmed
Steinacher, Functionality of human thymine DNA glycosylase requires SUMO-regulated changes in protein conformation. 2005, Pubmed
Tahiliani, Conversion of 5-methylcytosine to 5-hydroxymethylcytosine in mammalian DNA by MLL partner TET1. 2009, Pubmed
Takao, A back-up glycosylase in Nth1 knock-out mice is a functional Nei (endonuclease VIII) homologue. 2002, Pubmed
Tini, Association of CBP/p300 acetylase and thymine DNA glycosylase links DNA repair and transcription. 2002, Pubmed
Vella, Tet proteins connect the O-linked N-acetylglucosamine transferase Ogt to chromatin in embryonic stem cells. 2013, Pubmed
Villanueva, Posteriorization by FGF, Wnt, and retinoic acid is required for neural crest induction. 2002, Pubmed , Xenbase
Waters, Human thymine DNA glycosylase binds to apurinic sites in DNA but is displaced by human apurinic endonuclease 1. 1999, Pubmed
Wiederhold, AP endonuclease-independent DNA base excision repair in human cells. 2004, Pubmed , Xenbase
Williams, DNA methylation: TET proteins-guardians of CpG islands? 2011, Pubmed
Wilson, The major human abasic endonuclease: formation, consequences and repair of abasic lesions in DNA. 2001, Pubmed
Wu, Dual functions of Tet1 in transcriptional regulation in mouse embryonic stem cells. 2011, Pubmed
Wu, Active DNA demethylation: many roads lead to Rome. 2010, Pubmed
Xu, Tet3 CXXC domain and dioxygenase activity cooperatively regulate key genes for Xenopus eye and neural development. 2012, Pubmed , Xenbase
Zhu, 5-methylcytosine-DNA glycosylase activity is present in a cloned G/T mismatch DNA glycosylase associated with the chicken embryo DNA demethylation complex. 2000, Pubmed
