XB-ART-51735
Elife
2014 Jan 01;3:e01439. doi: 10.7554/eLife.01439.
Show Gene links
Show Anatomy links
Coordinated genomic control of ciliogenesis and cell movement by RFX2.
???displayArticle.abstract???
The mechanisms linking systems-level programs of gene expression to discrete cell biological processes in vivo remain poorly understood. In this study, we have defined such a program for multi-ciliated epithelial cells (MCCs), a cell type critical for proper development and homeostasis of the airway, brain and reproductive tracts. Starting from genomic analysis of the cilia-associated transcription factor Rfx2, we used bioinformatics and in vivo cell biological approaches to gain insights into the molecular basis of cilia assembly and function. Moreover, we discovered a previously un-recognized role for an Rfx factor in cell movement, finding that Rfx2 cell-autonomously controls apical surface expansion in nascent MCCs. Thus, Rfx2 coordinates multiple, distinct gene expression programs in MCCs, regulating genes that control cell movement, ciliogenesis, and cilia function. As such, the work serves as a paradigm for understanding genomic control of cell biological processes that span from early cell morphogenetic events to terminally differentiated cellular functions. DOI: http://dx.doi.org/10.7554/eLife.01439.001.
???displayArticle.pubmedLink??? 24424412
???displayArticle.pmcLink??? PMC3889689
???displayArticle.link??? Elife
???displayArticle.grants??? [+]
P40 OD010997 NIH HHS , R01 GM074104 NIGMS NIH HHS , R01 HL117164 NHLBI NIH HHS , R01 HD076839 NICHD NIH HHS
Species referenced: Xenopus laevis
Genes referenced: acta4 cfap36 dnal1 foxj1.2 ift172 ift20 kidins220 mcc mcidas mns1 nme5 odad1 pacrg rfx2 ribc2 ropn1l slit2 tbx2 tekt3 ttc29 tuba4a tuba8 tubal3 utrn
???displayArticle.antibodies??? GFP Ab15 RFP Ab3 Tuba4b Ab2 Tuba4b Ab4
???displayArticle.morpholinos??? rfx2 MO1 ribc2 MO1 slit2 MO1 ttc29 MO1
???displayArticle.gses??? GSE50593: Xenbase, NCBI
???attribute.lit??? ???displayArticles.show???
|
|
Figure 1. Conserved cell behaviors during multi-ciliated cell development in mammalian airways and Xenopus epidermis. |
|
|
Figure 2. Rfx2 controls diverse ciliogenic machinery. (A) Schematic diagram of this study. (B) Prominent cilia-related genes identified as Rfx2 targets in this study. |
|
|
Figure 3. Ttc29 is required for ciliogenesis of MCCs by regulating Intraflagellar Transport. (A) Ttc29 is clustered with IFT components in HumanNet. (B) Ttc29-GFP is localized in the axoneme. (C) A MCC of a stage 27 control embryo injected with membrane-GFP. Acetylated α-tubulin labels cilia and GFP labels the cell boundary. (D) A MCC of a stage 27 Ttc29 morpholino-injected embryo. Note that only a few short axonemes are shown following Ttc29 knockdown. (E) Still-frame of a control multiciliated cell expressing GFP-IFT20. The axoneme shown in the time series (Eâ²) is labeled in orange (Video 1). (Eâ²) A time-series of a single control axoneme from (E) shows processive bi-directional traffic (the distal tip of the axoneme is to the right; pink arrowheads denote an anterograde train over time, blue arrowheads indicate a retrograde train). (F) A single still frame from a Ttc29 MO treated multi-ciliated cell expressing GFP-IFT20 (Video 2). (Fâ²) A time-series of a single axoneme from (F). Note that processive bi-directional traffic is qualitatively normal. (G) Quantification of anterograde GFP-IFT20 rates shows a significantly slower average anterograde rate upon Ttc29 MO treatment (Control: n = 97 IFT trains, 40 axonemes, 21 Cells, 6 embryos. Ttc29 MO: n = 100 IFT trains, 53 axonemes, 20 cells, 6 embryos. p < 0.0001). (H) Quantification of retrograde GFP-IFT20 rates reveals no significant difference between control and Ttc29 MO conditions (Control: n = 87 IFT trains, 40 axonemes, 21 cells, 6 embryos. Ttc29 MO: n = 94 IFT trains, 53 axonemes, 20 cells, 6 embryos. p = 0.0510). |
|
|
Figure 4. Ribc2 is required for ciliary motility. (A) Ribc2 is clustered in HumanNet with known ciliary beating components, such as Dnal1, Ropn1l, and Mns1 (B) Ribc2-GFP is localized along the axoneme. (C) An MCC of a stage 27 control embryo injected with membrane-GFP. (D) An MCC of a stage 27 embryo injected with Ribc2 morpholino. Ribc2 is not essential for cilia assembly. Tracking of latex beads moving across the epidermis of the control embryo (E) and the Ribc2 morphant (F). An arrow represents the moving distance per time frame. The relative average flow rate is shown in (G). While the average flow rate of control is normalized to 1 ± 0.075 (mean ±SEM), it is significantly reduced to 0.085 ± 0.008 in Ribc2 morphants. (H) Quantification of ciliary beating using high-speed confocal (Videos 3 and 4). Beat frequency is 20.59 ± 0.410 strokes/s in control whereas only 5.29 ± 0.635 strokes/s following Ribc2 knockdown. Ultrastructure of axoneme from a control embryo (I) and a Ribc2 knockdown embryo (J) were visualized using TEM. Lack of dynein arms were observed in Ribc2 morphants. (K) A MCC of a stage 27 control embryo injected with Tektin2-GFP and membrane-RFP. Enlarged view of an axoneme is shown in (Kâ²) (Kâ²â²). (L) A MCC of a stage 27 Ribc2 morphant. Enlarged view is shown in (Lâ²) (Lâ²â²). (M) Tektin2-GFP generally decorates 80% (±0.8) of the axoneme as marked by membrane-RFP; this ratio is significantly reduced, to 48% (±1.6), following Ribc2 knockdown (N). Nme5-GFP generally decorates 86% (±0.5) of the axoneme; this ratio is significantly reduced, to 66% (±1.2), following Ribc2 knockdown. ***p < 0.0001 MannâWhitney test. |
|
|
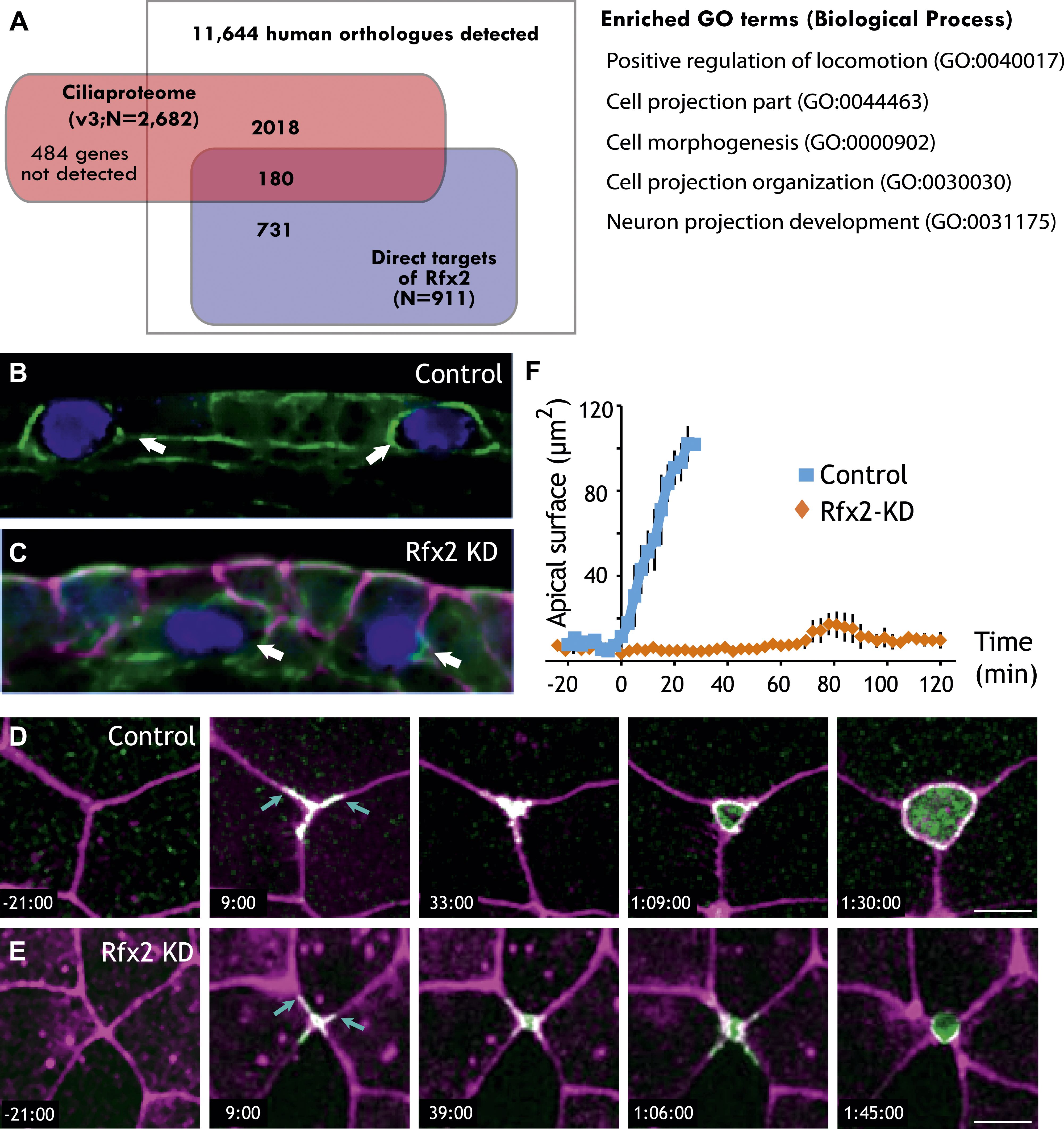
Figure 5. Rfx2 is essential for the insertion of nascent MCCs into the mucociliary epithelium. (A) Overlap of Rfx2 target genes and the âcilia proteomeâ (as defined in Gherman et al., 2006; see âMaterials and methodsâ). Out of 911 direct target genes of Rfx2 identified in this study, only 20% of them (180 genes) are annotated as known cilia genes. Right panel represents the Gene Ontology terms significantly enriched among direct targets of Rfx2 (biological process category only; Benjamini corrected p<0.05) (B) A cross-sectional view of a control embryo labeled with ciliated cell marker (cyan). Apical surface is up. MCCs have inserted into the mucociliary epithelium (arrows). (C) A cross-sectional view of an Rfx2 morpholino-injected embryo. MCCs fail to insert into the overlying epithelium (arrows). To observe the insertion of MCCs into the overlying epithelium of control embryos (E) and Rfx2 morphants (D), a MCC-specific α-tubulin enhancer element driving expression of Utrophin-GFP was used. (D) Note the control MCC first exhibited a star-shaped morphology and cell protrusions probed into overlying cellâcell boundaries (arrows). The probing phase then ceased and apical surface expanded (Videos 5 and 6). (E) Protrusions of the MCC were observed, indicating the initial probing was qualitatively normal following Rfx2 knockdown. However, apical surface expansion was strongly inhibited in MCCs (Video 7). (F) Quantification of apical surface area of MCCs of control embryos and Rfx2 morphants. |
|
|
Figure 6. Rfx2 acts cell-autonomously to control insertion of nascent MCCs into the overlying epithelium. (A)â(C) Illustration of the transplantation experiments. The superficial layer from either control (A) (Aâ²) or Rfx2 knockdown embryos (B) (Bâ²) was transplanted to the control host embryos. (C) (Câ²) the superficial layer from control embryos was transplanted to the Rfx2 knockdown embryos. At stage 26, MCCs derived from the control host have intercalated into the outer layer transplanted from either control (Aâ²) or Rfx2 knockdown embryos (Bâ²). (Câ²) MCCs, in which Rfx2 was knocked down, failed to insert properly into control outer epithelium. (Câ²â²) A z-view of two MCCs in (Câ²). |
|
|
Figure 7. Slit2 is required for MCC insertion into the overlying epithelium. (A) A control embryo injected with membrane-RFP and α-tubulin > membrane-GFP to label MCCs. Injected embryos were then fixed and stained with RFP, GFP, and α-acetylated tubulin. (B) Slit2 morpholino was injected with membrane-RFP and α-tubulin > membrane-GFP. Note that MCCs fail to insert into the mucociliary epithelium following Slit2 knockdown (arrows). In addition, MCCs (arrowheads) with no Slit2 morpholino insert into the superficial layer containing Slit2 morpholino. These data indicate Slit2 controls MCCs in a cell-autonomous fashion. |
|
|
Figure 8. Genomic control of cellular functions in developing multiciliated cells. Left panels (‘Gene Expression’) illustrate genetic controls as reported in Figure 2, Figure 2—figure supplements 2–4, and Supplementary file 1A–C. Solid red lines in this figure indicate direct control of transcription by Rfx2 (e.g., intersect of RNAseq and ChIPseq data as outlined in Figure 2). Previous genomic analyses of Mcidas and Foxj1 in Xenopus MCCs did not include ChiPSeq data, so the dashed blue and green lines shown here indicate only that a gene’s transcription was upregulated in response to overexpression of mcidas or foxj1, respectively as per (Stubbs et al., 2008; Stubbs et al., 2012). Right panels (‘protein function and cell behavior’) illustrate mechanistic insights found here for MCCs by live imaging studies (Figures 3–7, Figure 4—figure supplements 2 and 3). |
|
|
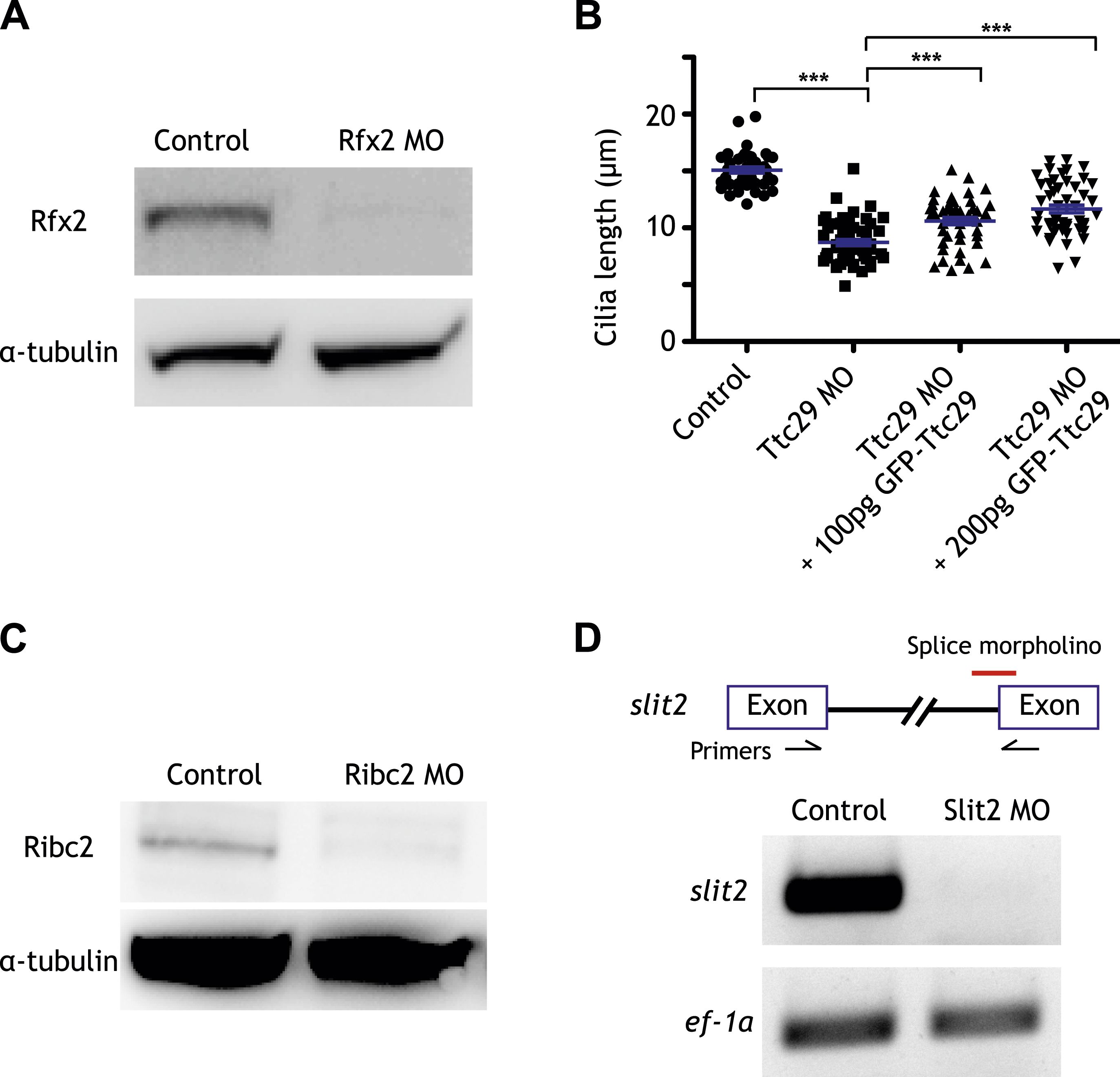
Figure 2âfigure supplement 1. Controls for the morpholino antisense oligonucleotides used in this study. (A) The amount of Rfx2 protein was reduced in Rfx2 morphants. α-tubulin served as a loading control. (B) Cilia length was significantly reduced following Ttc29 knockdown. The phenotype can be partially rescued by co-injection with GFP-Ttc29 mRNA. (C) The amount of Ribc2 protein was reduced following Ribc2 knockdown. α-tubulin served as a loading control. (D) The expression of slit2 was reduced following Slit2 knockdown. |
|
|
Figure 2âfigure supplement 2. Summary of RNA-seq data. (A) Correlation between RNA abundances from the replicate wild-type control samples, (B) correlation between RNA abundances from the replicate RFX2 knockdown samples, (C) MA-plot showing the relationship between fold-change and average abundance of each gene, and (D) Volcano plot showing the relationship of fold-change to FDR (adjusted p-value for differential expression). Genes differentially expressed in Rfx2 knockdown samples are indicated as red dots on (C) and (D). No systematic biases were evident among the differential expressed genes. Although the numbers of raw reads differed between samples, their normalized read counts correlated well. (E) Summary of sequencing data. The row titled âTotal readsâ provides the numbers of Illumina Hi-Seq sequencing reads after pre-processing to remove low quality. We used the set of JGI 6.0 scaffolds longer than 10,000 bp for genome mapping, and the longest isoform of each gene model (âOktoberfestâ version), with bowtie1 (version 0.12.7) allowing two mismatches on the seed (-v 2 option). For mapping ChIP-Seq data to genomic scaffolds, we considered only unique hits (-m 1 option). For mapping RNA-seq reads to transcript models, we allowed for redundant hits (-an option) so as to maximize the signals from the RNA-seq datasets for the purposes of calculating differential gene expression, where redundant hits should not significantly affect the analysis, as each gene model was independently tested across conditions. We normalized across libraries by the total number of reads mapped onto a gene model. Subsequent tests of mapping without allowing redundant hits (-m 1 option) against the longest gene model confirmed that the differences between these two options was negligible. It should be noted that RNA-seq reads are paired-end 2 Ã 50 bp and ChIP-seq reads are single-end 1 Ã 35 bp. |
|
|
Figure 2—figure supplement 3. Three examples of RNA-seq and ChIP-seq data. (A) ift172 (B) ribc2 (C) ttc29. In each figure, the top panel plots ChIP-seq read depths for Rfx2-GFP (red) and the GFP control (gray) samples across the genomic scaffold, while the middle panel plots RNA-seq read depths for the two replicate control experiments (red and magenta) and Rfx2 morpholino knockdown experiments (blue and cyan). All mapping results are reported as raw read counts (not normalized). Each bottom panel indicates the corresponding X. laevis gene model, indicating transcription start sites with black arrows. In each case, Rfx2 binds near the first exon of the transcripts, and gene models match well to exons from the RNA-seq data. |
|
|
Figure 2âfigure supplement 4. Validation of Rfx2-dependent genes. (A) Overview of the animal cap assay. (B) RT-PCR results. Ctl: control animal caps. Rfx2 MO: Rfx2 morpholino-injected animal caps. α-tubulin expression was not changed. ef1α served as a loading control. (C) ccdc63, ccdc104, dnal1, ribc2, ropn1l, tekt3, and ttc29 were expressed in MCCs and their expressions were Rfx2-dependent. |
|
|
Figure 4—figure supplement 1. Ribc2 is required for axonemal organization. Blind analysis of distance from outer doublets to central pair and visible dynein arms in control and Rfibc2 morphants. |
|
|
Figure 4âfigure supplement 2. Nme5 is required for ciliary motility. (A and B) A MCC of a stage 27 embryo injected with Nme5-GFP and membrane-RFP. (C) A MCC of a stage 27 control embryo injected with membrane-GFP. (D) A MCC of a stage 27 embryo injected with Nme5 morpholino. Ribc2 is not essential for cilia assembly. Tracking of latex beads moving across the epidermis of the control embryo (E) and the Ribc2 morphant (F). An arrow represents the moving distance per time frame. The relative average flow rate is shown in (G). While the average flow rate of control is normalized to 1 ± 0.036 (mean ±SEM), it is significantly reduced to 0.24 ± 0.011 in Nme5 morphants. Control: n = 42, 3 embryos. Ribc2MO: n = 88, 3 embryos. ***p < 0.0001 MannâWhitney test. Scale bar: 10 µm. |
|
|
Figure 4âfigure supplement 3. Ribc2 is not required for the axonemal localization of Pacrg-GFP. (A) (Aâ²) A MCC of a stage 27 control embryo injected with Pacrg-GFP and membrane-RFP. (B) (Bâ²) A MCC of a stage 27 Ribc2 morphant. (C) The length ratio of Pacrg-GFP to membrane-RFP. The ratio is not significantly different between control embryos and Ribc2 morphants. Scale bar: 10 µm. |
|
|
ccdc63 (coiled-coil domain containing 63) gene expression in Xenopus laevis embryo, assayed via in situ hybridization, NF stage 20, lateral view, anterior left, dorsal up. |
|
|
cfap36 (cilia and flagella associated protein 36) gene expression in Xenopus laevis embryo, assayed via in situ hybridization, NF stage 20, lateral view, anterior left, dorsal up. |
|
|
dnal1 (dynein, axonemal, light chain 1) gene expression in Xenopus laevis embryo, assayed via in situ hybridization, NF stage 20, lateral view, anterior left, dorsal up. |
|
|
ribc2 (RIB43A domain with coiled-coils 2) gene expression in Xenopus laevis embryo, assayed via in situ hybridization, NF stage 20, lateral view, anterior left, dorsal up. |
|
|
ropn1l (rhophilin associated tail protein 1-like) gene expression in Xenopus laevis embryo, assayed via in situ hybridization, NF stage 20, lateral view, anterior left, dorsal up. |
|
|
ttc29 (tetratricopeptide repeat domain 29) gene expression in Xenopus laevis embryo, assayed via in situ hybridization, NF stage 20, lateral view, anterior left, dorsal up. |
|
|
Figure 2âfigure supplement 2. Summary of RNA-seq data.(A) Correlation between RNA abundances from the replicate wild-type control samples, (B) correlation between RNA abundances from the replicate RFX2 knockdown samples, (C) MA-plot showing the relationship between fold-change and average abundance of each gene, and (D) Volcano plot showing the relationship of fold-change to FDR (adjusted p-value for differential expression). Genes differentially expressed in Rfx2 knockdown samples are indicated as red dots on (C) and (D). No systematic biases were evident among the differential expressed genes. Although the numbers of raw reads differed between samples, their normalized read counts correlated well. (E) Summary of sequencing data. The row titled âTotal readsâ provides the numbers of Illumina Hi-Seq sequencing reads after pre-processing to remove low quality. We used the set of JGI 6.0 scaffolds longer than 10,000 bp for genome mapping, and the longest isoform of each gene model (âOktoberfestâ version), with bowtie1 (version 0.12.7) allowing two mismatches on the seed (-v 2 option). For mapping ChIP-Seq data to genomic scaffolds, we considered only unique hits (-m 1 option). For mapping RNA-seq reads to transcript models, we allowed for redundant hits (-an option) so as to maximize the signals from the RNA-seq datasets for the purposes of calculating differential gene expression, where redundant hits should not significantly affect the analysis, as each gene model was independently tested across conditions. We normalized across libraries by the total number of reads mapped onto a gene model. Subsequent tests of mapping without allowing redundant hits (-m 1 option) against the longest gene model confirmed that the differences between these two options was negligible. It should be noted that RNA-seq reads are paired-end 2 Ã 50 bp and ChIP-seq reads are single-end 1 Ã 35 bp.DOI: http://dx.doi.org/10.7554/eLife.01439.008 |
|
|
Figure 2âfigure supplement 4. Validation of Rfx2-dependent genes.(A) Overview of the animal cap assay. (B) RT-PCR results. Ctl: control animal caps. Rfx2 MO: Rfx2 morpholino-injected animal caps. α-tubulin expression was not changed. ef1α served as a loading control. (C) ccdc63, ccdc104, dnal1, ribc2, ropn1l, tekt3, and ttc29 were expressed in MCCs and their expressions were Rfx2-dependent.DOI: http://dx.doi.org/10.7554/eLife.01439.010 |
|
|
Figure 4âfigure supplement 2. Nme5 is required for ciliary motility.(A and B) A MCC of a stage 27 embryo injected with Nme5-GFP and membrane-RFP. (C) A MCC of a stage 27 control embryo injected with membrane-GFP. (D) A MCC of a stage 27 embryo injected with Nme5 morpholino. Ribc2 is not essential for cilia assembly. Tracking of latex beads moving across the epidermis of the control embryo (E) and the Ribc2 morphant (F). An arrow represents the moving distance per time frame. The relative average flow rate is shown in (G). While the average flow rate of control is normalized to 1 ± 0.036 (mean ±SEM), it is significantly reduced to 0.24 ± 0.011 in Nme5 morphants. Control: n = 42, 3 embryos. Ribc2MO: n = 88, 3 embryos. ***p < 0.0001 MannâWhitney test. Scale bar: 10 µm.DOI: http://dx.doi.org/10.7554/eLife.01439.016 |
|
|
Figure 4âfigure supplement 3. Ribc2 is not required for the axonemal localization of Pacrg-GFP.(A) (Aâ²) A MCC of a stage 27 control embryo injected with Pacrg-GFP and membrane-RFP. (B) (Bâ²) A MCC of a stage 27 Ribc2 morphant. (C) The length ratio of Pacrg-GFP to membrane-RFP. The ratio is not significantly different between control embryos and Ribc2 morphants. Scale bar: 10 µm.DOI: http://dx.doi.org/10.7554/eLife.01439.017 |
References [+] :
Afzelius,
A human syndrome caused by immotile cilia.
1976, Pubmed
Afzelius, A human syndrome caused by immotile cilia. 1976, Pubmed
Ait-Lounis, The transcription factor Rfx3 regulates beta-cell differentiation, function, and glucokinase expression. 2010, Pubmed
Andrews, Robo1 regulates the development of major axon tracts and interneuron migration in the forebrain. 2006, Pubmed
Ashique, The Rfx4 transcription factor modulates Shh signaling by regional control of ciliogenesis. 2009, Pubmed
Benadiba, The ciliogenic transcription factor RFX3 regulates early midline distribution of guidepost neurons required for corpus callosum development. 2012, Pubmed
Bonnafe, The transcription factor RFX3 directs nodal cilium development and left-right asymmetry specification. 2004, Pubmed
Brooks, Control of vertebrate intraflagellar transport by the planar cell polarity effector Fuz. 2012, Pubmed , Xenbase
Burghoorn, The in vivo dissection of direct RFX-target gene promoters in C. elegans reveals a novel cis-regulatory element, the C-box. 2012, Pubmed
Chaki, Exome capture reveals ZNF423 and CEP164 mutations, linking renal ciliopathies to DNA damage response signaling. 2012, Pubmed
Chung, RFX2 is broadly required for ciliogenesis during vertebrate development. 2012, Pubmed , Xenbase
Cline, Integration of biological networks and gene expression data using Cytoscape. 2007, Pubmed
Deblandre, A two-step mechanism generates the spacing pattern of the ciliated cells in the skin of Xenopus embryos. 1999, Pubmed , Xenbase
Didon, RFX3 modulation of FOXJ1 regulation of cilia genes in the human airway epithelium. 2013, Pubmed
Drysdale, Cell Migration and Induction in the Development of the Surface Ectodermal Pattern of the Xenopus laevis Tadpole: (Xenopus/ciliated cell/hatching gland/cement gland/ectodermal differentiation). 1992, Pubmed , Xenbase
Efimenko, Analysis of xbx genes in C. elegans. 2005, Pubmed
Eisen, Cluster analysis and display of genome-wide expression patterns. 1998, Pubmed
El Zein, RFX3 governs growth and beating efficiency of motile cilia in mouse and controls the expression of genes involved in human ciliopathies. 2009, Pubmed
Evans, Biology of airway basal cells. 1991, Pubmed
Evans, The role of basal cells in attachment of columnar cells to the basal lamina of the trachea. 1989, Pubmed
Fahy, Airway mucus function and dysfunction. 2010, Pubmed
Fiedler, Loss of ASP but not ROPN1 reduces mammalian ciliary motility. 2012, Pubmed
Fliegauf, Mislocalization of DNAH5 and DNAH9 in respiratory cells from patients with primary ciliary dyskinesia. 2005, Pubmed
Gherman, The ciliary proteome database: an integrated community resource for the genetic and functional dissection of cilia. 2006, Pubmed
Graser, Cep164, a novel centriole appendage protein required for primary cilium formation. 2007, Pubmed
Horváth, Identification and analysis of axonemal dynein light chain 1 in primary ciliary dyskinesia patients. 2005, Pubmed
Inglis, Piecing together a ciliome. 2006, Pubmed
Kieserman, High-magnification in vivo imaging of Xenopus embryos for cell and developmental biology. 2010, Pubmed , Xenbase
Kim, Chromatin and transcriptional signatures for Nodal signaling during endoderm formation in hESCs. 2011, Pubmed
Kim, Rab11 regulates planar polarity and migratory behavior of multiciliated cells in Xenopus embryonic epidermis. 2012, Pubmed , Xenbase
Kim, Planar cell polarity acts through septins to control collective cell movement and ciliogenesis. 2010, Pubmed , Xenbase
Langmead, Ultrafast and memory-efficient alignment of short DNA sequences to the human genome. 2009, Pubmed
Laurençon, Identification of novel regulatory factor X (RFX) target genes by comparative genomics in Drosophila species. 2007, Pubmed
Lechtreck, Mutations in Hydin impair ciliary motility in mice. 2008, Pubmed
Lee, Prioritizing candidate disease genes by network-based boosting of genome-wide association data. 2011, Pubmed
Linck, Protofilament ribbon compartments of ciliary and flagellar microtubules. 2003, Pubmed
Lu, Xenopus p63 expression in early ectoderm and neurectoderm. 2001, Pubmed , Xenbase
Lyons, The reproductive significance of human Fallopian tube cilia. 2006, Pubmed
Marcet, Control of vertebrate multiciliogenesis by miR-449 through direct repression of the Delta/Notch pathway. 2011, Pubmed , Xenbase
Marcotte, A combined algorithm for genome-wide prediction of protein function. 1999, Pubmed
Medioni, Genetic control of cell morphogenesis during Drosophila melanogaster cardiac tube formation. 2008, Pubmed
Mitchell, The PCP pathway instructs the planar orientation of ciliated cells in the Xenopus larval skin. 2009, Pubmed , Xenbase
Moody, Fates of the blastomeres of the 32-cell-stage Xenopus embryo. 1987, Pubmed , Xenbase
Morimoto, Canonical Notch signaling in the developing lung is required for determination of arterial smooth muscle cells and selection of Clara versus ciliated cell fate. 2010, Pubmed
Mukhopadhyay, TULP3 bridges the IFT-A complex and membrane phosphoinositides to promote trafficking of G protein-coupled receptors into primary cilia. 2010, Pubmed
Nepusz, Detecting overlapping protein complexes in protein-protein interaction networks. 2012, Pubmed
Newton, Forkhead transcription factor Fd3F cooperates with Rfx to regulate a gene expression program for mechanosensory cilia specialization. 2012, Pubmed
Panizzi, CCDC103 mutations cause primary ciliary dyskinesia by disrupting assembly of ciliary dynein arms. 2012, Pubmed
Park, Dishevelled controls apical docking and planar polarization of basal bodies in ciliated epithelial cells. 2008, Pubmed , Xenbase
Pearl, Functional analysis of Rfx6 and mutant variants associated with neonatal diabetes. 2011, Pubmed , Xenbase
Pedersen, Intraflagellar transport (IFT) role in ciliary assembly, resorption and signalling. 2008, Pubmed
Phirke, Transcriptional profiling of C. elegans DAF-19 uncovers a ciliary base-associated protein and a CDK/CCRK/LF2p-related kinase required for intraflagellar transport. 2011, Pubmed
Piasecki, Regulatory Factor X (RFX)-mediated transcriptional rewiring of ciliary genes in animals. 2010, Pubmed
Reiter, The base of the cilium: roles for transition fibres and the transition zone in ciliary formation, maintenance and compartmentalization. 2012, Pubmed
Robinson, edgeR: a Bioconductor package for differential expression analysis of digital gene expression data. 2010, Pubmed
Rock, Airway basal stem cells: a perspective on their roles in epithelial homeostasis and remodeling. 2010, Pubmed
Rock, Basal cells as stem cells of the mouse trachea and human airway epithelium. 2009, Pubmed
Senti, Distinct isoforms of the RFX transcription factor DAF-19 regulate ciliogenesis and maintenance of synaptic activity. 2008, Pubmed
Shannon, Cytoscape: a software environment for integrated models of biomolecular interaction networks. 2003, Pubmed
Sharma, Ciliary dysfunction in developmental abnormalities and diseases. 2008, Pubmed
Sharpey, On a Peculiar Motion Excited in Fluids by the Surfaces of Certain Animals. 1830, Pubmed
Sirour, Dystroglycan is involved in skin morphogenesis downstream of the Notch signaling pathway. 2011, Pubmed , Xenbase
Stubbs, Radial intercalation of ciliated cells during Xenopus skin development. 2006, Pubmed , Xenbase
Stubbs, Multicilin promotes centriole assembly and ciliogenesis during multiciliate cell differentiation. 2012, Pubmed , Xenbase
Stubbs, The forkhead protein Foxj1 specifies node-like cilia in Xenopus and zebrafish embryos. 2008, Pubmed , Xenbase
Takahashi, Selective control of inhibitory synapse development by Slitrk3-PTPδ trans-synaptic interaction. 2012, Pubmed
Tan, Myb promotes centriole amplification and later steps of the multiciliogenesis program. 2013, Pubmed , Xenbase
Thomas, Transcriptional control of genes involved in ciliogenesis: a first step in making cilia. 2010, Pubmed
Tsao, Notch signaling controls the balance of ciliated and secretory cell fates in developing airways. 2009, Pubmed
Vladar, Microtubules enable the planar cell polarity of airway cilia. 2012, Pubmed
Wallingford, Preparation of fixed Xenopus embryos for confocal imaging. 2010, Pubmed , Xenbase
Werner, Understanding ciliated epithelia: the power of Xenopus. 2012, Pubmed , Xenbase
Wilson, Deletion of the Parkin co-regulated gene causes defects in ependymal ciliary motility and hydrocephalus in the quakingviable mutant mouse. 2010, Pubmed
WORTHINGTON, Ependymal cilia: distribution and activity in the adult human brain. 1963, Pubmed
Wright, Dystroglycan organizes axon guidance cue localization and axonal pathfinding. 2012, Pubmed
Wu, The sak1+ gene of Schizosaccharomyces pombe encodes an RFX family DNA-binding protein that positively regulates cyclic AMP-dependent protein kinase-mediated exit from the mitotic cell cycle. 1995, Pubmed
Yeung, Organization of tubules in the human caput epididymidis and the ultrastructure of their epithelia. 1991, Pubmed
You, Role of f-box factor foxj1 in differentiation of ciliated airway epithelial cells. 2004, Pubmed
Zhang, Model-based analysis of ChIP-Seq (MACS). 2008, Pubmed
Zhou, MNS1 is essential for spermiogenesis and motile ciliary functions in mice. 2012, Pubmed
