XB-ART-51731
J Cell Biol
2015 Dec 07;2115:963-73. doi: 10.1083/jcb.201502043.
Show Gene links
Show Anatomy links
The polarity protein Inturned links NPHP4 to Daam1 to control the subapical actin network in multiciliated cells.
Yasunaga T, Hoff S, Schell C, Helmstädter M, Kretz O, Kuechlin S, Yakulov TA, Engel C, Müller B, Bensch R, Ronneberger O, Huber TB, Lienkamp SS, Walz G.
???displayArticle.abstract???
Motile cilia polarization requires intracellular anchorage to the cytoskeleton; however, the molecular machinery that supports this process remains elusive. We report that Inturned plays a central role in coordinating the interaction between cilia-associated proteins and actin-nucleation factors. We observed that knockdown of nphp4 in multiciliated cells of the Xenopus laevis epidermis compromised ciliogenesis and directional fluid flow. Depletion of nphp4 disrupted the subapical actin layer. Comparison to the structural defects caused by inturned depletion revealed striking similarities. Furthermore, coimmunoprecipitation assays demonstrated that the two proteins interact with each other and that Inturned mediates the formation of ternary protein complexes between NPHP4 and DAAM1. Knockdown of daam1, but not formin-2, resulted in similar disruption of the subapical actin web, whereas nphp4 depletion prevented the association of Inturned with the basal bodies. Thus, Inturned appears to function as an adaptor protein that couples cilia-associated molecules to actin-modifying proteins to rearrange the local actin cytoskeleton.
???displayArticle.pubmedLink??? 26644512
???displayArticle.pmcLink??? PMC4674276
???displayArticle.link??? J Cell Biol
Species referenced: Xenopus laevis
Genes referenced: daam1 fmn1 fmn2 intu nphp4 tub
???displayArticle.morpholinos??? daam1 MO1 fmn1 MO1 fmn2 MO1 fmn2 MO2 intu MO1 nphp4.2 MO1 nphp4.2 MO2
Phenotypes: Xla Wt + daam1 MO(Fig. 4. B) [+]
Xla Wt + daam1 MO(Fig. 4. C)
Xla Wt + daam1 MO(Fig. 4. D)
Xla Wt + daam1 MO(Fig. 4. F)
Xla Wt + intu MO(Fig. 5. B)
Xla Wt + intu MO(Fig. 5.C)
Xla Wt + intu MO(Fig. 5.D)
Xla Wt + intu MO(Fig. 5.G)
Xla Wt + nphp4 MO(Fig. 2. A. B)
Xla Wt + nphp4 MO(Fig. 2. C)
Xla Wt + nphp4 MO(Fig. 2. C)
Xla Wt + nphp4 MO(Fig. 2. E)
Xla Wt + nphp4 MO(Fig. 2. F)
Xla Wt + nphp4 MO(Fig. 2. F)
Xla Wt + nphp4 MO(Fig. 3. A)
Xla Wt + nphp4 MO(Fig. 3. B)
Xla Wt + nphp4 MO(Fig. 5.G)
Xla Wt + daam1 MO(Fig. 4. D)
Xla Wt + daam1 MO(Fig. 4. F)
Xla Wt + intu MO(Fig. 5. B)
Xla Wt + intu MO(Fig. 5.C)
Xla Wt + intu MO(Fig. 5.D)
Xla Wt + intu MO(Fig. 5.G)
Xla Wt + nphp4 MO(Fig. 2. A. B)
Xla Wt + nphp4 MO(Fig. 2. C)
Xla Wt + nphp4 MO(Fig. 2. C)
Xla Wt + nphp4 MO(Fig. 2. E)
Xla Wt + nphp4 MO(Fig. 2. F)
Xla Wt + nphp4 MO(Fig. 2. F)
Xla Wt + nphp4 MO(Fig. 3. A)
Xla Wt + nphp4 MO(Fig. 3. B)
Xla Wt + nphp4 MO(Fig. 5.G)
???attribute.lit??? ???displayArticles.show???
|
|
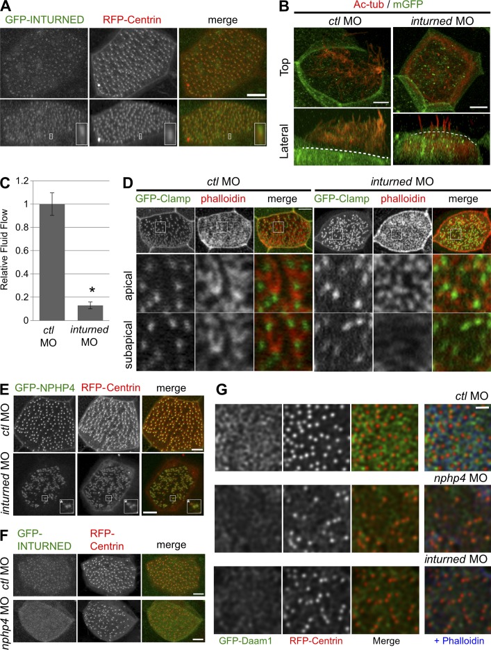
Figure 1. Localization of full-length and truncated NPHP4 in multiciliated cells of the Xenopus epidermis. At the four-cell stage, Xenopus embryos were injected with mRNA for GFP-NPHP4 (green in merge), together with mRNAs for RFP-Centrin or RFP-Clamp (red in merge) to label basal bodies and ciliary rootlets, respectively. At stage 32, confocal microscopy was performed to study the localization of full-length and truncated NPHP4 in the cells with multiple motile cilia of epidermal skin. Maximum intensity projection of obtained confocal datasets is shown, unless noted otherwise. (A) Colocalization of GFP-NPHP4 with RFP-Centrin. Area enclosed by the white box is magnified in the right panel (5.3× magnification; see Fig. S1 A for separate GFP and RFP channels). (B) 3D reconstruction of confocal datasets is shown. Injection of mRNA encoding for GFP-NPHP4 (200 pg) revealed the broad localization of GFP-NPHP4 extending from the basal body to the presumptive transition zone distal to the basal body, whereas lower-dose injection of mRNA (70 pg) revealed a more confined localization of GFP-NPHP4 to the presumptive transition zone. The insets are magnified on the right panels. (C–F) Localization of NPHP4 truncations is studied. Numbers on the left of the panels indicate the first and last amino acid of the NPHP4 truncations. Expression of all constructs was confirmed by Western blot. (C) The C-terminal half of NPHP4 (amino acids 863–1,426) is sufficient for localization to the basal body. (D–F) The C-terminal half of NPHP4 contains two distinct subdomains targeting NPHP4 to the basal bodies: amino acids 863–1,250 and amino acids 1,251–1,426. (E) The first subdomain (amino acids 863–1,250) showed additional localization to the ciliary rootlet, colocalizing with RFP-Clamp. The inset is magnified by 2.4× on the right panels. (F) The C-terminal fragment spanning amino acids 1,225–1,426 showed enhanced localization to the plasma membrane (arrowhead). Area enclosed by the white box is magnified in the right panel. Bars: (main) 5 µm; (B, magnified insets) 500 nm. |
|
|
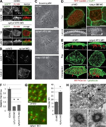
Figure 2. Xenopus Nphp4 is essential for building functional cilia. (A and B) Confocal microscopy of multiciliated cells of Xenopus epidermal skin. Cilia and apical cell surface are labeled with antiâacetylated tubulin (Ac-tub; red in merge) and membrane-targeted GFP (mGFP; green in merge). (A) Maximum intensity projection (top), and 3D reconstruction projected in the x-z plane (lateral) for the confocal datasets are shown. The apical surface is indicated by a solid white line. Embryos injected with 20 ng control morpholino (ctl MO) showed normal ciliogenesis, whereas 20 ng nphp4 ATG MOâinjected embryos showed ciliogenesis defects. (B) Single optical sections comparing the signals for antiâacetylated tubulin at levels 1 and 2 in ctl MOâ and nphp4 ATG MOâtreated Xenopus embryos (see dashed white lines in the lateral views of A) revealed that ciliary microtubules are nucleated below the apical cell surface in nphp4-deficient, but not ctl MOâtreated, Xenopus embryos. (C) Scanning EM of the Xenopus epidermis confirmed the ciliogenesis defect in 16 ng nphp4 ATG MOâ and 8 ng nphp4 SB MOâinjected Xenopus embryos. (D) Labeling of basal bodies and the apical cell surface with RFP-Centrin and mGFP revealed that basal bodies are aligned along the apical cell surface and distributed uniformly across the cell surface in ctl MOâinjected Xenopus embryos. In contrast, basal bodies in nphp4 MOâinjected Xenopus embryos failed to migrate to the apical cell surface and remained within the cytoplasm. (Top) Maximum intensity projection of confocal datasets. (Bottom) Serial confocal images projected in the x-z plane with the apical cell surface indicated by a dashed white line. (E) The multiciliated cells of the Xenopus epidermis formed a dense actin cytoskeleton (phalloidin, green) at the apical cortex. Apically localized basal bodies (RFP-Centrin, red) were embedded in this actin web (left). In nphp4-deficient Xenopus embryos, basal bodies remained within the cytoplasm below the apical actin web, which is also thinner than in control cells (right). Confocal 3D datasets were processed with Imaris software, and the lateral (top), top (middle), and cytoplasmic (bottom) views are shown. (F) Depletion of nphp4 resulted in a decreased rate of cilia-driven fluid flow as revealed by the movement of polypropylene beads across the epidermis. Shown is a summary of four independent experiments (n ⥠25). Error bars, SEM; t test; *, P < 0.002. (G) nphp4-deficient Xenopus embryos showed a mild perturbation of basal body polarization, revealed by the relative position of the basal bodies (RFP-Centrin) and the ciliary rootlets (GFP-Clamp). A moderate dose of 6.8 ng nphp4 SB MO was injected to allow apical docking of basal bodies, a prerequisite for polarization. The right panels show the magnified images for the regions enclosed by white boxes. Only a small number of basal bodies were incorrectly polarized (asterisk) in nphp4-deficient cells. The polarization was quantified by angular measurements of Clamp/Centrin pairs. Depletion of nphp4 resulted in a moderate increase of circular standard deviation as compared with the control. Error bars, SEM. (H) Transmission electron microscopy detected occasional ciliary axonemes (white arrowhead, box 1), and a large number of basal bodies (black arrowheads, box 2) in the cytoplasm of nphp4-depleted Xenopus multiciliated cells. Bars: (AâE) 5 µm; (G) 1 µm; (H) 200 nm. |
|
|
Figure 3. Nphp4 is essential for the organization of the subapical actin layer. (A) Serial confocal images for actin (phalloidin) and ciliary rootlets (GFP-Clamp) of cells with multiple motile cilia revealed that the subapical actin layer became irregular in nphp4-deficient Xenopus embryos, whereas apical actin pool remained unaffected. The depth of each optical section from the first section is shown on the left. A magnified image of the inset is shown on the right side (4× magnification). (B) Triple staining for actin (phalloidin, red in merge), ciliary rootlets (GFP-Clamp, green in merge), and basal bodies (γ-tubulin, blue in merge) revealed that actin filaments in the subapical actin layer connect a basal body with the ciliary rootlet of the neighboring basal body. In nphp4-deficient cells, the subapical actin layer was poorly nucleated and failed to provide the connection between basal bodies. Top panels show the maximum intensity projection of serial confocal images. Single optical sections at the level of the subapical actin pool (boxed area) are magnified and shown in the bottom panels (4.5× magnification). Right panels are higher magnification images of the single optical sections depicting the subapical actin organization (10.5× magnification). act, actin; bb, basal body; rtl, ciliary rootlet. Bars, 5 µm. |
|
|
Figure 4. daam1-deficient multiciliated cells recapitulate the ciliary phenotypes of nphp4-deficient cells. (A) GFP-tagged Daam1 (green in merge) preferentially localized to a region distal to the basal body (RFP-Centrin, red in merge) at the apical surface. Maximum intensity projection (top) or 3D reconstruction (bottom) of confocal images is shown. (B) Confocal imaging of cilia (Ac-tub, red). As compared with the control, reduced number of cilia formed above the apical cell surface (membrane-associated GFP [mGFP], green) after injection of 12 ng daam1 MO. The apical cell surface is depicted by dashed white lines on the right panels. (C) The ciliogenesis defect was confirmed by scanning electron microscopy. (D) daam1-deficient Xenopus embryos show a decreased rate of cilia-driven fluid flow across the epidermis (four independent experiments with n > 45; error bars, SEM; t test; *, P = 0.0014). Depletion of daam1 was also associated with a polarity defect and an increase in circular SD (t test; *, P < 0.001). (E) Basal bodies in daam1-deficient multiciliated cells failed to migrate to the apical cell surface and remained in the cytoplasm. Basal bodies and ciliary rootlets were labeled with RFP-Centrin and GFP-Clamp. Maximum intensity projection (top) or projection in the x-z plane (bottom) of serial confocal images are shown. The apical cell surface is indicated by dashed white line. (F) The subapical actin layer displayed irregularities in daam1–deficient multiciliated cells. Ciliary rootlets were labeled with GFP-Clamp (green in merge) and actin stained with phalloidin (red in merge). (Top) Maximum intensity projection of serial confocal images. Single optical sections at the level of apical and subapical actin layer of the boxed area are shown magnified in the middle and bottom panels (4× magnification). Bars, 5 µm. |
|
|
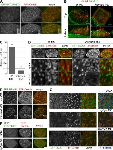
Figure 5. Inturned plays a role similar to Nphp4 for normal ciliogenesis, and basal body localization of Inturned requires Nphp4. (A) GFP-tagged INTURNED (green in merge) preferentially localized to a region distal to the basal body labeled by RFP-Centrin (red in merge). Maximum intensity projection (top) and 3D reconstruction (bottom) of confocal images are shown. The representative localization pattern is shown magnified in the inset (4.3× magnification). (B) Confocal imaging of cilia stained with anti–acetylated tubulin (Ac-tub). Reduced number of cilia formed above the apical cell surface after injection of 17 ng inturned MO. Maximum intensity projection (top) and the projection in the x-z plane (bottom) of confocal images are shown. Dashed line indicates the apical surface of cells as revealed by membrane-associated GFP (mGFP; green). (C) 8 ng inturned MO–injected embryos presented with a decreased rate of ciliary fluid flow across the epidermis. Shown is the summary of four independent experiments (n ≥ 39; t test; *, P = 0.0014). (D) Injection of 8 ng inturned MO resulted in a reduced nucleation of the subapical actin pool as well as fragmentation of apical actin web. Actin and ciliary rootlet were stained with phalloidin (red in merge) and GFP-Clamp (green in merge), respectively. (Top) Maximum intensity projection of serial confocal images. The area enclosed by white boxes was magnified (5.6×); single optical sections at the level of apical actin pool (middle) and subapical actin pool (bottom) are shown. Bars, 5 µm. (E) Localization of GFP-NPHP4 (green in merge) to the basal body (RFP-Centrin, red in merge) was only slightly affected by the depletion of inturned (7 ng MO). Areas enclosed by the white boxes are magnified in the insets (2.5×). Only a small subset of basal bodies in the inturned-deficient cells revealed a reduced accumulation of NPHP4 (asterisks). (F) Depletion of nphp4 (8 ng MO) resulted in a reduced colocalization of GFP-INTURNED (green in merge) with the basal bodies, and GFP-INTURNED revealed a more homogenous distribution in nphp4-deficient cells. (G) Whereas GFP-Daam1 was closely associated with the actin filaments in Xenopus epidermal cells microinjected with a control MO (ctl MO; Fig. S3 F), the depletion of nphp4 or inturned in Xenopus epidermal skin cells decreased both actin and GFP-Daam1 in the subapical region. The image depicts three z sections at a −600 nm in cells as indicated. Bars, 1 µm. |
References [+] :
Adler,
Inturned localizes to the proximal side of wing cells under the instruction of upstream planar polarity proteins.
2004, Pubmed
Adler, Inturned localizes to the proximal side of wing cells under the instruction of upstream planar polarity proteins. 2004, Pubmed
Alazami, NPHP4 mutation is linked to cerebello-oculo-renal syndrome and male infertility. 2014, Pubmed
Antoniades, Making the connection: ciliary adhesion complexes anchor basal bodies to the actin cytoskeleton. 2014, Pubmed
Benzing, Nephrocystin interacts with Pyk2, p130(Cas), and tensin and triggers phosphorylation of Pyk2. 2001, Pubmed
Benzing, Clinical spectrum and pathogenesis of nephronophthisis. 2012, Pubmed
Bergmann, Loss of nephrocystin-3 function can cause embryonic lethality, Meckel-Gruber-like syndrome, situs inversus, and renal-hepatic-pancreatic dysplasia. 2008, Pubmed , Xenbase
Bershteyn, MIM and cortactin antagonism regulates ciliogenesis and hedgehog signaling. 2010, Pubmed
Brooks, Multiciliated cells. 2014, Pubmed
Burcklé, Control of the Wnt pathways by nephrocystin-4 is required for morphogenesis of the zebrafish pronephros. 2011, Pubmed
Campellone, A nucleator arms race: cellular control of actin assembly. 2010, Pubmed
Chesarone, Unleashing formins to remodel the actin and microtubule cytoskeletons. 2010, Pubmed
Dawe, Nesprin-2 interacts with meckelin and mediates ciliogenesis via remodelling of the actin cytoskeleton. 2009, Pubmed
Epting, The Rac1 regulator ELMO controls basal body migration and docking in multiciliated cells through interaction with Ezrin. 2015, Pubmed
Fliegauf, Nephrocystin specifically localizes to the transition zone of renal and respiratory cilia and photoreceptor connecting cilia. 2006, Pubmed
Ganner, Regulation of ciliary polarity by the APC/C. 2009, Pubmed , Xenbase
Habas, Wnt/Frizzled activation of Rho regulates vertebrate gastrulation and requires a novel Formin homology protein Daam1. 2001, Pubmed , Xenbase
Heydeck, PCP effector proteins inturned and fuzzy play nonredundant roles in the patterning but not convergent extension of mammalian neural tube. 2011, Pubmed
Hoff, ANKS6 is a central component of a nephronophthisis module linking NEK8 to INVS and NPHP3. 2013, Pubmed , Xenbase
Jauregui, The Caenorhabditis elegans nephrocystins act as global modifiers of cilium structure. 2008, Pubmed
Lee, The function of the frizzled pathway in the Drosophila wing is dependent on inturned and fuzzy. 2002, Pubmed
Liebau, Nephrocystin-4 regulates Pyk2-induced tyrosine phosphorylation of nephrocystin-1 to control targeting to monocilia. 2011, Pubmed
Lienkamp, Inversin relays Frizzled-8 signals to promote proximal pronephros development. 2010, Pubmed , Xenbase
Liu, The proteome of the mouse photoreceptor sensory cilium complex. 2007, Pubmed
Lu, The Drosophila planar polarity proteins inturned and multiple wing hairs interact physically and function together. 2010, Pubmed
Lu, The Drosophila planar polarity gene multiple wing hairs directly regulates the actin cytoskeleton. 2015, Pubmed
Mitchell, A positive feedback mechanism governs the polarity and motion of motile cilia. 2007, Pubmed , Xenbase
Nishimura, Planar cell polarity links axes of spatial dynamics in neural-tube closure. 2012, Pubmed
Okada, Abnormal nodal flow precedes situs inversus in iv and inv mice. 1999, Pubmed
Otto, Mutations in INVS encoding inversin cause nephronophthisis type 2, linking renal cystic disease to the function of primary cilia and left-right axis determination. 2003, Pubmed
Pan, RhoA-mediated apical actin enrichment is required for ciliogenesis and promoted by Foxj1. 2007, Pubmed
Park, Dishevelled controls apical docking and planar polarization of basal bodies in ciliated epithelial cells. 2008, Pubmed , Xenbase
Park, Ciliogenesis defects in embryos lacking inturned or fuzzy function are associated with failure of planar cell polarity and Hedgehog signaling. 2006, Pubmed , Xenbase
Qualmann, New players in actin polymerization--WH2-domain-containing actin nucleators. 2009, Pubmed
Reiter, The base of the cilium: roles for transition fibres and the transition zone in ciliary formation, maintenance and compartmentalization. 2012, Pubmed
Riedl, Lifeact: a versatile marker to visualize F-actin. 2008, Pubmed
Sang, Mapping the NPHP-JBTS-MKS protein network reveals ciliopathy disease genes and pathways. 2011, Pubmed
Slanchev, Nephrocystin-4 is required for pronephric duct-dependent cloaca formation in zebrafish. 2011, Pubmed
Sung, The roles of evolutionarily conserved functional modules in cilia-related trafficking. 2013, Pubmed
Wallingford, Planar cell polarity signaling, cilia and polarized ciliary beating. 2010, Pubmed
Wang, The proteins encoded by the Drosophila Planar Polarity Effector genes inturned, fuzzy and fritz interact physically and can re-pattern the accumulation of "upstream" Planar Cell Polarity proteins. 2014, Pubmed
Warburton-Pitt, The nphp-2 and arl-13 genetic modules interact to regulate ciliogenesis and ciliary microtubule patterning in C. elegans. 2014, Pubmed
Werner, Actin and microtubules drive differential aspects of planar cell polarity in multiciliated cells. 2011, Pubmed , Xenbase
Williams, Normal ciliogenesis requires synergy between the cystic kidney disease genes MKS-3 and NPHP-4. 2010, Pubmed
Williams, MKS and NPHP modules cooperate to establish basal body/transition zone membrane associations and ciliary gate function during ciliogenesis. 2011, Pubmed
