Click here to close
Hello! We notice that you are using Internet Explorer, which is not supported by Xenbase and may cause the site to display incorrectly.
We suggest using a current version of Chrome,
FireFox, or Safari.
Development
2016 Jan 01;1431:66-74. doi: 10.1242/dev.127100.
Show Gene links
Show Anatomy links
The evolution of basal progenitors in the developing non-mammalian brain.
Nomura T, Ohtaka-Maruyama C, Yamashita W, Wakamatsu Y, Murakami Y, Calegari F, Suzuki K, Gotoh H, Ono K.
???displayArticle.abstract???
The amplification of distinct neural stem/progenitor cell subtypes during embryogenesis is essential for the intricate brain structures present in various vertebrate species. For example, in both mammals and birds, proliferative neuronal progenitors transiently appear on the basal side of the ventricular zone of the telencephalon (basal progenitors), where they contribute to the enlargement of the neocortex and its homologous structures. In placental mammals, this proliferative cell population can be subdivided into several groups that include Tbr2(+) intermediate progenitors and basal radial glial cells (bRGs). Here, we report that basal progenitors in the developing avian pallium show unique morphological and molecular characteristics that resemble the characteristics of bRGs, a progenitor population that is abundant in gyrencephalic mammalian neocortex. Manipulation of LGN (Leu-Gly-Asn repeat-enriched protein) and Cdk4/cyclin D1, both essential regulators of neural progenitor dynamics, revealed that basal progenitors and Tbr2(+) cells are distinct cell lineages in the developing avian telencephalon. Furthermore, we identified a small population of subapical mitotic cells in the developing brains of a wide variety of amniotes and amphibians. Our results suggest that unique progenitor subtypes are amplified in mammalian and avian lineages by modifying common mechanisms of neural stem/progenitor regulation during amniote brain evolution.
Fig. 1. Distinct characteristics of basal mitotic cells and Tbr2+
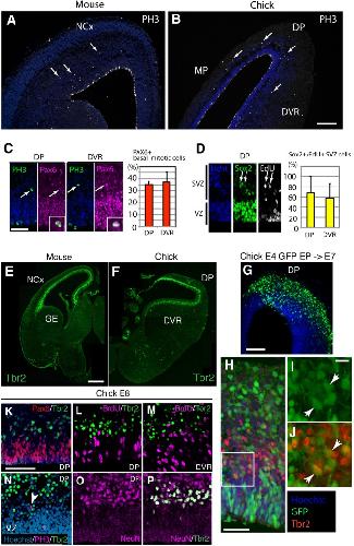
cells in the developing chicken pallium. (A,B) Distribution of phosphorylated histone H3 (PH3)+ cells in the developing mouse (A, E15.5) and chick (B, E8) telencephalon. Arrows indicate mitotic cells on the basal side of the pallia. (C,D) The proportion of the PH3+ cells that were also Pax6+, Sox2+ or EdU+ on the basal side of the chicken pallium. Arrows, indicate PH3+/Pax6+ cells (C, magnified by insets) and Sox2+/EdU+ cells (D). Mean±s.d. (E,F) Distribution of Tbr2+ cells in the developing mouse (E, E12.5) and chick (F, E8) telencephalon. (G-J) Labeling of Tbr2+ cells by electroporation (EP) with a GFP expression vector. Electroporation was performed at E4 and the chick embryos were collected at E7. Arrowheads (I,J), GFP+/Tbr2+ cells. (K-P) Characterization of Tbr2+ cells in the developing chick pallium. The sections were stained with anti-Pax6 (K), anti-BrdU (L,M), anti-PH3 (N) or anti-NeuN (O,P) antibodies and an anti-Tbr2 antibody. Arrowhead (N), a PH3+ cell that does not overlap with Tbr2. DP, dorsal pallium; DVR, dorsal ventricular ridge; MP, medial pallium; NCx, neocortex; GE, ganglionic eminence; SVZ, subventricular zone; VZ, ventricular zone. Scale bars: 200 µm in B (for A,B), E (for E,F), G; 50 µm in C (for C,D), K (for K-P); 10 µm in I (for I,J).
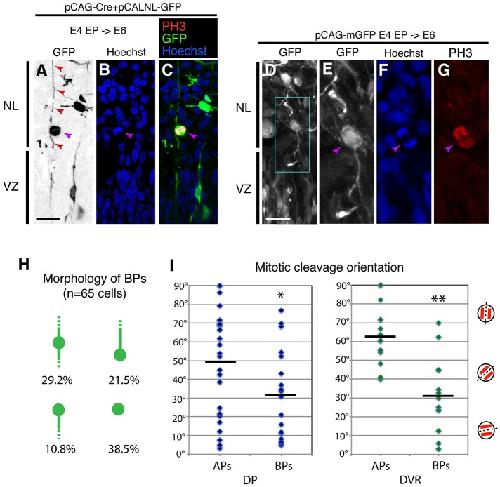
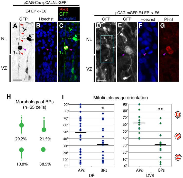
Fig. 2. Radial glial morphology of chicken basal mitotic cells. (A-G) Visualization of basal mitotic cells in the developing chicken pallium with the pCALNL-GFP vector (A-C) or a membrane-bound GFP vector (D-G). Electroporation was performed at E4 and samples were collected at E6. Note that PH3+ basal mitotic cells (purple arrow) extended radial fibers toward both the basal and apical sides of the brain (red arrowheads in A). (D-G) Oblique cleavage plane of basal mitotic cells. (H) Classification of basal mitotic cells based on the presence of apical and/or basal radial fibers. (I) Quantification of the cleavage plane angle relative to the ventricular surface in APs and BPs. Bars indicate mean. *P<0.05, **P<0.01; Student's t-test. NL, neuronal layer; VZ, ventricular zone. Scale bars: 10 µm in A (for A-C), D (for D-G).
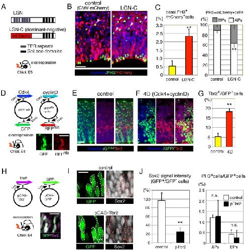
Fig. 3. Experimental amplification of basal mitotic cells and Tbr2+ cells in the developing chick pallium. (A) Diagram of the LGN and LGN-C proteins. C-terminal TPR repeats were replaced with mCherry in LGN-C. (B,C) LGN-C increased the number of PH3+ cells on the basal side of the chicken pallium at the expense of APs (arrowheads in B). (D-G) Overexpression of Cdk4 and cyclin D1 (collectively 4D) in the developing chick pallium. (D) The structures of the 4D vectors. Co-expression of GFP and RFP in the same cells was induced by electroporation of 4D vectors. (E-G) Overexpression of 4D vectors increased the number of Tbr2+ cells. (H-J) Overexpression of Tbr2 in the developing chicken pallium. (H) Structure of the expression vectors containing GFP and Tbr2. GFP and Tbr2 were co-expressed in the same cells upon electroporation. (I,J) Overexpression of Tbr2 suppressed Sox2 expression in APs but did not change the number of APs and BPs. All bar charts show mean±s.d. **P<0.01 (Student's t-test); n.s., not significant. Scale bars: 50 µm in B,E (for E,F); 25 µm in D; 15 µm in H; 10 µm in I.
Fig. 4. Comparative analysis of basal mitotic cells in various tetrapod species. (A,B) Distribution of PH3+ cells in the developing opossum cortex (M. domestica, P1). PH3+ basal mitotic cells (arrowheads) expressed Pax6 (A) or Sox2 (B). (C,Câ²) A PH3+ basal mitotic cell (arrowhead) was Sox2+ in the developing turtle cortex. (D,E) Distribution of PH3+ cells in developing Xenopus (D,Dâ²) and axolotl (E). Arrowheads indicate in green (Dâ²) indicate PH3+ cells at the ventricular surface; arrowheads in yellow (D,Dâ²) and white (E) indicate PH3+ cells at the basal side of the ventricular zone. (F) The proportion of basal mitotic cells among all pallial mitotic cells in various tetrapods. Mean±range (opposum, turtle, axolotl) or mean±s.d. (Xenopus). Scale bars: 100â µm in A,C,D; 50â µm in B,E.
Fig. 5. A possible scenario of changes in pallial progenitor subtypes during amniote evolution. In mammals, apical progenitors (APs) proliferate and generate basal progenitors (BPs), which include Tbr2+ intermediate progenitors (IPs) and other types of BPs [such as basal radial glial cells (bRGs)]. In birds, both BPs and Tbr2+ cells exist, but these cells are distinct populations. We propose that a few subapical mitotic cells that have already evolved in ancestral amniotes are at the origin of BPs, although de novo BPs appeared in several taxa independently.
Abdel-Mannan,
Evolution of cortical neurogenesis.
2008, Pubmed
Abdel-Mannan,
Evolution of cortical neurogenesis.
2008,
Pubmed Arnold,
The T-box transcription factor Eomes/Tbr2 regulates neurogenesis in the cortical subventricular zone.
2008,
Pubmed Barbosa,
Neurodevelopment. Live imaging of adult neural stem cell behavior in the intact and injured zebrafish brain.
2015,
Pubmed Betizeau,
Precursor diversity and complexity of lineage relationships in the outer subventricular zone of the primate.
2013,
Pubmed Borrell,
Mechanisms of brain evolution: regulation of neural progenitor cell diversity and cell cycle length.
2014,
Pubmed Borrell,
Role of radial glial cells in cerebral cortex folding.
2014,
Pubmed Brox,
Expression of the genes Emx1, Tbr1, and Eomes (Tbr2) in the telencephalon of Xenopus laevis confirms the existence of a ventral pallial division in all tetrapods.
2004,
Pubmed
,
Xenbase Bulfone,
Expression pattern of the Tbr2 (Eomesodermin) gene during mouse and chick brain development.
1999,
Pubmed
,
Xenbase Charvet,
Causes and consequences of expanded subventricular zones.
2011,
Pubmed Charvet,
Phylogeny of the telencephalic subventricular zone in sauropsids: evidence for the sequential evolution of pallial and subpallial subventricular zones.
2009,
Pubmed Cheung,
Comparative aspects of cortical neurogenesis in vertebrates.
2007,
Pubmed Cheung,
The subventricular zone is the developmental milestone of a 6-layered neocortex: comparisons in metatherian and eutherian mammals.
2010,
Pubmed Clinton,
Radial glia in the proliferative ventricular zone of the embryonic and adult turtle, Trachemys scripta elegans.
2014,
Pubmed Dehay,
The outer subventricular zone and primate-specific cortical complexification.
2015,
Pubmed Englund,
Pax6, Tbr2, and Tbr1 are expressed sequentially by radial glia, intermediate progenitor cells, and postmitotic neurons in developing neocortex.
2005,
Pubmed Fietz,
OSVZ progenitors of human and ferret neocortex are epithelial-like and expand by integrin signaling.
2010,
Pubmed Florio,
Human-specific gene ARHGAP11B promotes basal progenitor amplification and neocortex expansion.
2015,
Pubmed García-Moreno,
Compartmentalization of cerebral cortical germinal zones in a lissencephalic primate and gyrencephalic rodent.
2012,
Pubmed Götz,
The cell biology of neurogenesis.
2005,
Pubmed Hansen,
Neurogenic radial glia in the outer subventricular zone of human neocortex.
2010,
Pubmed Hodge,
Tbr2 is essential for hippocampal lineage progression from neural stem cells to intermediate progenitors and neurons.
2012,
Pubmed Inouye,
A bacterial cloning vector using a mutated Aequorea green fluorescent protein as an indicator.
1997,
Pubmed Jerison,
Animal intelligence as encephalization.
1985,
Pubmed Konno,
Neuroepithelial progenitors undergo LGN-dependent planar divisions to maintain self-renewability during mammalian neurogenesis.
2008,
Pubmed Kriegstein,
Patterns of neural stem and progenitor cell division may underlie evolutionary cortical expansion.
2006,
Pubmed Lange,
Cdk4/cyclinD1 overexpression in neural stem cells shortens G1, delays neurogenesis, and promotes the generation and expansion of basal progenitors.
2009,
Pubmed Lui,
Development and evolution of the human neocortex.
2011,
Pubmed Martínez-Cerdeño,
Comparative analysis of the subventricular zone in rat, ferret and macaque: evidence for an outer subventricular zone in rodents.
2012,
Pubmed Martínez-Cerdeño,
The role of intermediate progenitor cells in the evolutionary expansion of the cerebral cortex.
2006,
Pubmed Martínez-Cerdeño,
Evolutionary origin of Tbr2-expressing precursor cells and the subventricular zone in the developing cortex.
2016,
Pubmed Morin,
Control of planar divisions by the G-protein regulator LGN maintains progenitors in the chick neuroepithelium.
2007,
Pubmed Nagashima,
Evolution of the turtle body plan by the folding and creation of new muscle connections.
2009,
Pubmed Nomura,
Changes in the regulation of cortical neurogenesis contribute to encephalization during amniote brain evolution.
2013,
Pubmed Nomura,
Patterns of neurogenesis and amplitude of Reelin expression are essential for making a mammalian-type cortex.
2008,
Pubmed Nonaka-Kinoshita,
Regulation of cerebral cortex size and folding by expansion of basal progenitors.
2013,
Pubmed Pilz,
Amplification of progenitors in the mammalian telencephalon includes a new radial glial cell type.
2013,
Pubmed Puelles,
Thoughts on the development, structure and evolution of the mammalian and avian telencephalic pallium.
2001,
Pubmed Puzzolo,
Cortico-cerebral histogenesis in the opossum Monodelphis domestica: generation of a hexalaminar neocortex in the absence of a basal proliferative compartment.
2010,
Pubmed Reillo,
A role for intermediate radial glia in the tangential expansion of the mammalian cerebral cortex.
2011,
Pubmed Reillo,
Germinal zones in the developing cerebral cortex of ferret: ontogeny, cell cycle kinetics, and diversity of progenitors.
2012,
Pubmed Schreckenberg,
Normal stages of development of the axolotl. Ambystoma mexicanum.
1975,
Pubmed Sessa,
Tbr2 directs conversion of radial glia into basal precursors and guides neuronal amplification by indirect neurogenesis in the developing neocortex.
2008,
Pubmed Shitamukai,
Oblique radial glial divisions in the developing mouse neocortex induce self-renewing progenitors outside the germinal zone that resemble primate outer subventricular zone progenitors.
2011,
Pubmed Stahl,
Trnp1 regulates expansion and folding of the mammalian cerebral cortex by control of radial glial fate.
2013,
Pubmed Striedter,
Telencephalon enlargement by the convergent evolution of expanded subventricular zones.
2009,
Pubmed Suzuki,
The temporal sequence of the mammalian neocortical neurogenetic program drives mediolateral pattern in the chick pallium.
2012,
Pubmed Taverna,
The cell biology of neurogenesis: toward an understanding of the development and evolution of the neocortex.
2014,
Pubmed Vasistha,
Cortical and Clonal Contribution of Tbr2 Expressing Progenitors in the Developing Mouse Brain.
2015,
Pubmed Wang,
A new subtype of progenitor cell in the mouse embryonic neocortex.
2011,
Pubmed