|
Figure 1. Comparing the biophysical properties of Ca-α1T and rat Cav3.1.(a) (Left) Representative current traces through Ca-α1T and Cav3.1 expressed in Xenopus oocytes. In 10 mM Ba2+, currents were elicited by depolarizing 10 mV step pulses (−70 mV to +40 mV) from a holding potential of −90 mV. (Right) I–V relationships of Ca-α1T and Cav3.1. Peak currents for each oocyte were normalized to the maximum current. Percent amplitudes from oocytes expressing Ca-α1T (○) or Cav3.1 (⌜) plotted against test potentials and fitted with the Boltzmann equation. (b) (Left) Steady-state inactivation measured during voltage steps to −20 mV after 10 s prepulses to potentials between −100 mV and −40 mV. (Right) Voltage-dependent activation and steady-state inactivation curves of Ca-α1T (○, ●) and Cav3.1 (⌜, ■) fitted to the Boltzmann equation. (c) The activation (τact) and inactivation (τinact) time constants for Ca-α1T (○) and Cav3.1 (⌜) obtained by fitting the current traces to double exponentials. (d) Voltage-dependent deactivation of Ca-α1T in HEK-293 cells. Tail currents elicited by step pulses to −20 mV for 10 ms, followed by re-polarizing potentials (−120 mV to −50 mV). Deactivation time constants were obtained by fitting the traces to a single exponential and plotted against re-polarizing potentials. (e) ICa/IBa ratios of Ca-α1T and Cav3.1. (Left) Representative current traces through Ca-α1T and Cav3.1 measured in 10 mM Ba2+ or 10 mM Ca2+ elicited by 10 mV step pulses from a holding potential of −90 mV. Ba2+ currents are black; Ca2+ currents are grey. (Middle) I–V relationships of Ca-α1T (○, ●) and Cav3.1 (⌜, ■) in 10 mM Ba2+ (open) or 10 mM Ca2+ (filled). (Right) Peak current ratios (ICa/IBa) and relative slope conductance (GMaxCa/GMaxBa) for Ca-α1T and Cav3.1. Student’s t-test, **p < 0.01, ***p < 0.001. (f) Nickel inhibition sensitivity of Ca-α1T and Cav3.1. (Left) Representative current traces of Ca-α1T and Cav3.1 at various Ni2+ concentrations. (Right) Dose-response curves indicating Ni2+-dependent inhibition of Ca-α1T (○) and Cav3.1 (⌜). Data are presented as means ± s.e.m. |
|
Figure 2. GFP::Ca-α1T expression in the adult brain.(a) Gene targeting and GFP::Ca-α1T generation strategy. Ca-α1T coding exons are red. (b) Adult brain expression of GFP::Ca-α1T (green) divided into maximal intensity projections of confocal stacks from the anterior (b1), middle (b2), and posterior (b3) brain. (c–h) GFP::Ca-α1T expression in specific neuropils whose location corresponds to the boxed areas in (b). (c) Expression in the antennal lobes (AL) and subesophageal ganglia (SOG). (d) Expression in the mushroom body (MB) lobes (α, β, and α’). (e) Expression in the fan-shaped body (FB), ellipsoid body (EB), and noduli (NO) of the central complex. (f) Expression in the (f1) anterior and (f2) posterior mushroom body (MB) peduncles. (g) Expression in the protocerebral bridge (PB) of the central complex. (h) Expression in the mushroom body (MB) calyx. Neuropils are counter-stained with the nc82 antibody (α-Bruchpilot, magenta). |
|
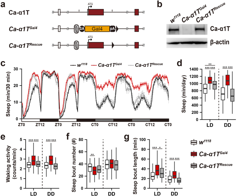
Figure 3. Sleep is increased in Ca-α1T mutants.(a) Ca-α1T, Ca-α1TGal4, and Ca-α1TRescue schematics. Ca-α1T coding exons are red. Downward arrows denote the extent of the deleted region. SA, splice acceptor. pA, polyA sequence. (b) Western blot analysis of Ca-α1T protein levels of fly head lysates. Ca-α1T is undetectable in Ca-α1TGal4 lysates while Ca-α1TRescue lysates show levels similar to the w1118 control. β-actin was used as a loading control. (c) Sleep profiles of w1118 (black, n = 89), Ca-α1TGal4 (red, n = 92) and Ca-α1TRescue (grey, n = 61) over two days of 12 h:12 h light-dark (LD) and two days of continuous dark (DD) conditions. Sleep is plotted in 30 minute intervals. Data are presented as means ± s.e.m. White, black, and grey bars denote light phase, dark phase, and subjective light phase, respectively. ZT, zeitgeber time. CT, circadian time. (d) Total daily sleep under LD and DD conditions. (e) Waking activity under LD and DD conditions measured as total activity counts divided by waking minutes. (f) The number of sleep bouts under LD and DD conditions. (g) Average sleep bout length under LD and DD conditions. Boxplot whiskers extend to the highest and lowest values that fall within 1.5× IQR of the upper and lower quartiles. All indications of statistical significance were determined using Welch’s ANOVA followed by the Games-Howell post hoc test. *p < 0.05, **p < 0.01, ***p < 0.001. |
|
Figure 4. Ca-α1TGal4 flies show rhythmic locomotion and homeostatic regulation of sleep.(a) Average activity profiles from day 2 of the 12 h:12 h light-dark cycles (LD, left), day 2 of continuous darkness (DD, middle), and from throughout the experiment (2 LD + 7 DD, right). In the left and middle panels, data are presented as means ± s.e.m. In the right panel, white, black, and grey bars indicate light phase, dark phase, and subjective light phase, respectively. The dotted line indicates the beginning of constant darkness. The number of flies measured, their rhythmic period, their power of rhythmicity (P-S), and the percentage of rhythmic flies (Rhythmicity) are indicated. a.u., arbitrary unit. The Mann-Whitney U test was used to determine the significance of the period changes (*p < 0.05), while Welch’s t-test was used for rhythmic power (***p < 0.001). (b) Transcriptional oscillation of the period gene in Ca-α1TGal4 under DD conditions. Black and red lines denote w1118 and Ca-α1TGal4, respectively. rp49 was used for normalization. a.u., arbitrary unit. (c) Percentage of lost sleep recovered (% Δ Sleep) over a 12 hr period after 24 hours of mechanically-induced sleep deprivation. w1118 (n = 35) and Ca-α1TGal4 (n = 33). Statistical significance was determined using the Student’s t-test. ns, not significant. Data are presented as means ± s.e.m. |
|
Figure 5. Pan-neuronal Ca-α1T knockdown increases sleep.(a) Sleep profiles of over two days of 12 h:12 h light-dark cycles (LD) and two days of continuous darkness (DD). Pan-neuronal knockdown of Ca-α1T (elav > Ca-α1T-IR, orange, n = 44) increases sleep beyond that of the heterozygous Gal4 control (elav-Gal4/+, black, n = 38) and the heterozygous UAS control (UAS-Ca-α1T-IR/+, grey, n = 42). Sleep is plotted in 30 minute intervals. White, black, and grey bars denote light phase, dark phase, and subjective light phase, respectively. ZT, zeitgeber time. CT, circadian time. (b) Quantification of average total sleep over two days of light-dark cycles (LD) and two days of continuous darkness (DD). Data are presented as means ± s.e.m. and analyzed via one-way ANOVA followed by the Tukey-HSD post hoc test. ***p < 0.001. |
|
Figure 6. Knockdown of Ca-α1T in various neuronal subsets.(a) Average total sleep over two days of 12 h:12 h light-dark cycles (LD). (b) Average total sleep over two days of continuous darkness (DD). White, grey, and black bars denote UAS-Ca-α1T-IR/+, Gal4/+ and Gal4 > Ca-α1T-IR, respectively (n = 21–83). PI, pars intercerebralis, MB, mushroom body. Data are presented as means ± s.e.m. Statistical significance was determined using Welch’s ANOVA followed by the Games-Howell post hoc test. ns, not significant. *p < 0.05, **p < 0.01, ***p < 0.001. |