XB-ART-51677
Nat Commun
2015 Dec 18;6:10148. doi: 10.1038/ncomms10148.
Show Gene links
Show Anatomy links
Embryonic transcription is controlled by maternally defined chromatin state.
Hontelez S, van Kruijsbergen I, Georgiou G, van Heeringen SJ, Bogdanovic O, Lister R, Veenstra GJC.
???displayArticle.abstract???
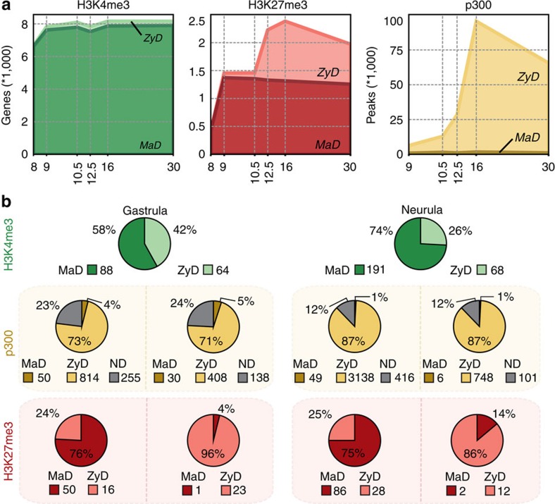
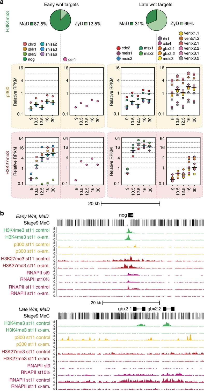
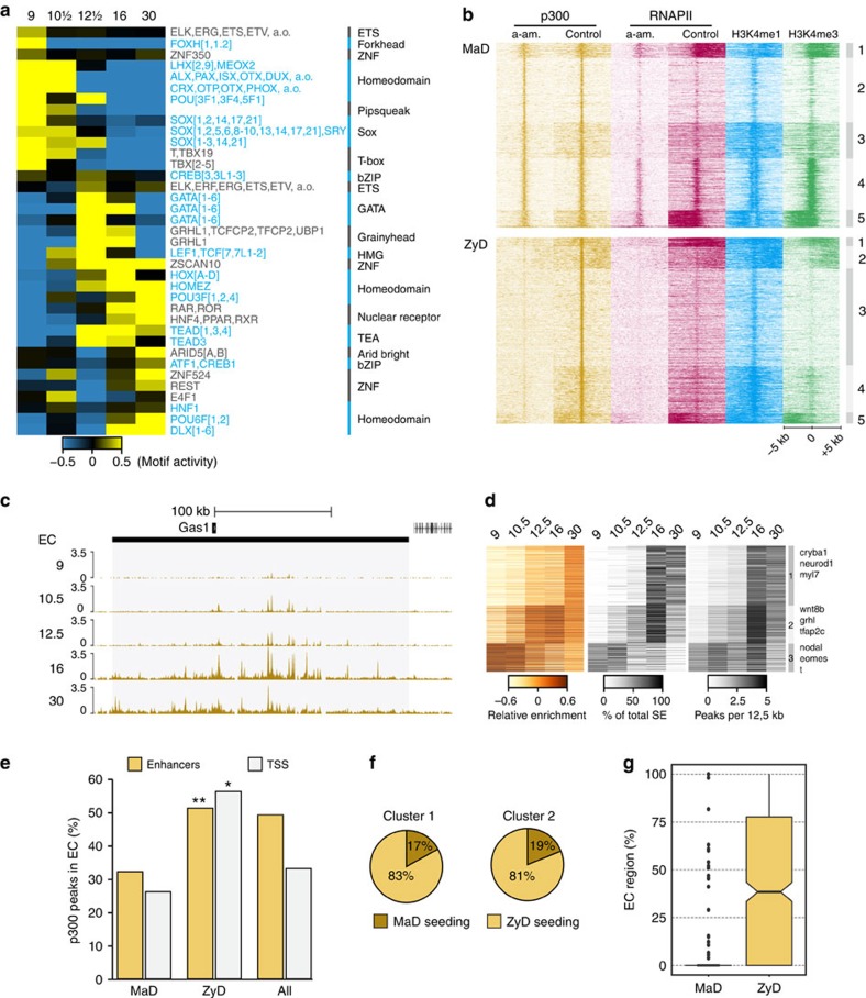
Histone-modifying enzymes are required for cell identity and lineage commitment, however little is known about the regulatory origins of the epigenome during embryonic development. Here we generate a comprehensive set of epigenome reference maps, which we use to determine the extent to which maternal factors shape chromatin state in Xenopus embryos. Using α-amanitin to inhibit zygotic transcription, we find that the majority of H3K4me3- and H3K27me3-enriched regions form a maternally defined epigenetic regulatory space with an underlying logic of hypomethylated islands. This maternal regulatory space extends to a substantial proportion of neurula stage-activated promoters. In contrast, p300 recruitment to distal regulatory regions requires embryonic transcription at most loci. The results show that H3K4me3 and H3K27me3 are part of a regulatory space that exerts an extended maternal control well into post-gastrulation development, and highlight the combinatorial action of maternal and zygotic factors through proximal and distal regulatory sequences.
???displayArticle.pubmedLink??? 26679111
???displayArticle.pmcLink??? PMC4703837
???displayArticle.link??? Nat Commun
???displayArticle.grants??? [+]
Species referenced: Xenopus laevis
Genes referenced: crebbp gas1 gata2 gbx2 gbx2.2 nodal1 nog sia1 sia2
???displayArticle.gses??? GSE67974: Xenbase, NCBI
???attribute.lit??? ???displayArticles.show???
References [+] :
Akkers,
A hierarchy of H3K4me3 and H3K27me3 acquisition in spatial gene regulation in Xenopus embryos.
2009, Pubmed,
Xenbase
Akkers, A hierarchy of H3K4me3 and H3K27me3 acquisition in spatial gene regulation in Xenopus embryos. 2009, Pubmed , Xenbase
Akkers, Chromatin immunoprecipitation analysis of Xenopus embryos. 2012, Pubmed , Xenbase
Balwierz, ISMARA: automated modeling of genomic signals as a democracy of regulatory motifs. 2014, Pubmed
Barski, High-resolution profiling of histone methylations in the human genome. 2007, Pubmed
Bernstein, Genomic maps and comparative analysis of histone modifications in human and mouse. 2005, Pubmed
Blythe, beta-Catenin primes organizer gene expression by recruiting a histone H3 arginine 8 methyltransferase, Prmt2. 2010, Pubmed , Xenbase
Bogdanovic, Temporal uncoupling of the DNA methylome and transcriptional repression during embryogenesis. 2011, Pubmed , Xenbase
Bogdanović, The developmental epigenomics toolbox: ChIP-seq and MethylCap-seq profiling of early zebrafish embryos. 2013, Pubmed
Brinkman, Sequential ChIP-bisulfite sequencing enables direct genome-scale investigation of chromatin and DNA methylation cross-talk. 2012, Pubmed
Chafin, Action of alpha-amanitin during pyrophosphorolysis and elongation by RNA polymerase II. 1995, Pubmed
Chiu, Genome-wide view of TGFβ/Foxh1 regulation of the early mesendoderm program. 2014, Pubmed , Xenbase
Clouaire, Cfp1 integrates both CpG content and gene activity for accurate H3K4me3 deposition in embryonic stem cells. 2012, Pubmed
Clouaire, Cfp1 is required for gene expression-dependent H3K4 trimethylation and H3K9 acetylation in embryonic stem cells. 2014, Pubmed
Ernst, ChromHMM: automating chromatin-state discovery and characterization. 2012, Pubmed
Gentsch, In vivo T-box transcription factor profiling reveals joint regulation of embryonic neuromesodermal bipotency. 2013, Pubmed , Xenbase
Gerstein, Integrative analysis of the Caenorhabditis elegans genome by the modENCODE project. 2010, Pubmed
Heintzman, Histone modifications at human enhancers reflect global cell-type-specific gene expression. 2009, Pubmed
Heintzman, Distinct and predictive chromatin signatures of transcriptional promoters and enhancers in the human genome. 2007, Pubmed
Hnisz, Super-enhancers in the control of cell identity and disease. 2013, Pubmed
Hontelez, Erratum: Embryonic transcription is controlled by maternally defined chromatin state. 2018, Pubmed
Huether, The landscape of somatic mutations in epigenetic regulators across 1,000 paediatric cancer genomes. 2014, Pubmed
Jallow, Specialized and redundant roles of TBP and a vertebrate-specific TBP paralog in embryonic gene regulation in Xenopus. 2004, Pubmed , Xenbase
Jenuwein, Translating the histone code. 2001, Pubmed
Jiang, Sperm, but not oocyte, DNA methylome is inherited by zebrafish early embryos. 2013, Pubmed
Kane, The zebrafish midblastula transition. 1993, Pubmed
Kharchenko, Design and analysis of ChIP-seq experiments for DNA-binding proteins. 2008, Pubmed
Kim, Widespread transcription at neuronal activity-regulated enhancers. 2010, Pubmed
Lauberth, H3K4me3 interactions with TAF3 regulate preinitiation complex assembly and selective gene activation. 2013, Pubmed
Lawrence, Discovery and saturation analysis of cancer genes across 21 tumour types. 2014, Pubmed
Lee, The language of histone crosstalk. 2010, Pubmed
Lindeman, Prepatterning of developmental gene expression by modified histones before zygotic genome activation. 2011, Pubmed
Lister, Hotspots of aberrant epigenomic reprogramming in human induced pluripotent stem cells. 2011, Pubmed
Lister, Global epigenomic reconfiguration during mammalian brain development. 2013, Pubmed
Long, Epigenetic conservation at gene regulatory elements revealed by non-methylated DNA profiling in seven vertebrates. 2013, Pubmed , Xenbase
McLean, GREAT improves functional interpretation of cis-regulatory regions. 2010, Pubmed
Mikkelsen, Genome-wide maps of chromatin state in pluripotent and lineage-committed cells. 2007, Pubmed
Newport, A major developmental transition in early Xenopus embryos: II. Control of the onset of transcription. 1982, Pubmed , Xenbase
Newport, A major developmental transition in early Xenopus embryos: I. characterization and timing of cellular changes at the midblastula stage. 1982, Pubmed , Xenbase
Ng, Targeted recruitment of Set1 histone methylase by elongating Pol II provides a localized mark and memory of recent transcriptional activity. 2003, Pubmed
O'Farrell, Embryonic cleavage cycles: how is a mouse like a fly? 2004, Pubmed
Paranjpe, A genome-wide survey of maternal and embryonic transcripts during Xenopus tropicalis development. 2013, Pubmed , Xenbase
Paranjpe, Establishing pluripotency in early development. 2015, Pubmed , Xenbase
Potok, Reprogramming the maternal zebrafish genome after fertilization to match the paternal methylation pattern. 2013, Pubmed
Pott, What are super-enhancers? 2015, Pubmed
Roh, Genome-wide prediction of conserved and nonconserved enhancers by histone acetylation patterns. 2007, Pubmed
Roy, Identification of functional elements and regulatory circuits by Drosophila modENCODE. 2010, Pubmed
Santos-Rosa, Active genes are tri-methylated at K4 of histone H3. 2002, Pubmed
Schotta, A silencing pathway to induce H3-K9 and H4-K20 trimethylation at constitutive heterochromatin. 2004, Pubmed
Shao, MAnorm: a robust model for quantitative comparison of ChIP-Seq data sets. 2012, Pubmed
Sible, Zygotic transcription is required to block a maternal program of apoptosis in Xenopus embryos. 1997, Pubmed , Xenbase
Simmer, Comparative genome-wide DNA methylation analysis of colorectal tumor and matched normal tissues. 2012, Pubmed
Sims, Recognition of trimethylated histone H3 lysine 4 facilitates the recruitment of transcription postinitiation factors and pre-mRNA splicing. 2007, Pubmed
Skirkanich, An essential role for transcription before the MBT in Xenopus laevis. 2011, Pubmed , Xenbase
Strahl, The language of covalent histone modifications. 2000, Pubmed
Tadros, The maternal-to-zygotic transition: a play in two acts. 2009, Pubmed
Thomson, CpG islands influence chromatin structure via the CpG-binding protein Cfp1. 2010, Pubmed
van Heeringen, GimmeMotifs: a de novo motif prediction pipeline for ChIP-sequencing experiments. 2011, Pubmed , Xenbase
van Heeringen, Principles of nucleation of H3K27 methylation during embryonic development. 2014, Pubmed , Xenbase
van Kruijsbergen, Recruiting polycomb to chromatin. 2015, Pubmed
Vastenhouw, Chromatin signature of embryonic pluripotency is established during genome activation. 2010, Pubmed
Vermeulen, Selective anchoring of TFIID to nucleosomes by trimethylation of histone H3 lysine 4. 2007, Pubmed
Visel, ChIP-seq accurately predicts tissue-specific activity of enhancers. 2009, Pubmed
Weirauch, Determination and inference of eukaryotic transcription factor sequence specificity. 2014, Pubmed
Whyte, Master transcription factors and mediator establish super-enhancers at key cell identity genes. 2013, Pubmed
Wu, The genomic landscape of diffuse intrinsic pontine glioma and pediatric non-brainstem high-grade glioma. 2014, Pubmed
Yasuoka, Occupancy of tissue-specific cis-regulatory modules by Otx2 and TLE/Groucho for embryonic head specification. 2014, Pubmed , Xenbase
Zhang, Model-based analysis of ChIP-Seq (MACS). 2008, Pubmed
