XB-ART-51676
PLoS One
2015 Dec 16;1012:e0145169. doi: 10.1371/journal.pone.0145169.
Show Gene links
Show Anatomy links
A PTK7/Ror2 Co-Receptor Complex Affects Xenopus Neural Crest Migration.
Podleschny M, Grund A, Berger H, Rollwitz E, Borchers A.
???displayArticle.abstract???
Neural crest cells are a highly migratory pluripotent cell population that generates a wide array of different cell types and failure in their migration can result in severe birth defects and malformation syndromes. Neural crest migration is controlled by various means including chemotaxis, repellent guidance cues and cell-cell interaction. Non-canonical Wnt PCP (planar cell polarity) signaling has previously been shown to control cell-contact mediated neural crest cell guidance. PTK7 (protein tyrosine kinase 7) is a transmembrane pseudokinase and a known regulator of Wnt/PCP signaling, which is expressed in Xenopus neural crest cells and required for their migration. PTK7 functions as a Wnt co-receptor; however, it remains unclear by which means PTK7 affects neural crest migration. Expressing fluorescently labeled proteins in Xenopus neural crest cells we find that PTK7 co-localizes with the Ror2 Wnt-receptor. Further, co-immunoprecipitation experiments demonstrate that PTK7 interacts with Ror2. The PTK7/Ror2 interaction is likely relevant for neural crest migration, because Ror2 expression can rescue the PTK7 loss of function migration defect. Live cell imaging of explanted neural crest cells shows that PTK7 loss of function affects the formation of cell protrusions as well as cell motility. Co-expression of Ror2 can rescue these defects. In vivo analysis demonstrates that a kinase dead Ror2 mutant cannot rescue PTK7 loss of function. Thus, our data suggest that Ror2 can substitute for PTK7 and that the signaling function of its kinase domain is required for this effect.
???displayArticle.pubmedLink??? 26680417
???displayArticle.pmcLink??? PMC4683079
???displayArticle.link??? PLoS One
Species referenced: Xenopus
Genes referenced: egfr fn1 h2bc21 myc ptk7 ror2 twist1
???displayArticle.morpholinos??? ptk7 MO2 ptk7 MO4
???attribute.lit??? ???displayArticles.show???
|
|
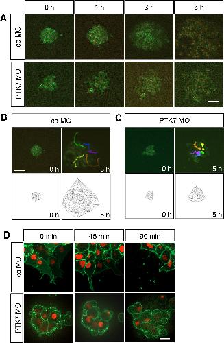
Fig 1. PTK7 and Ror2 co-localize in NC cells and co-precipitate independent of the kinase-homology domain of PTK7. A Co-localization of PTK7 and Ror2. NC cells co-expressing Ror2-EGFP and PTK7-RFP show distinct areas of co-localization (yellow) as well as membrane areas where only PTK7-RFP (red) or Ror2-EGFP (green) is localized. The right panel shows a higher magnification of the single cell in the left panel (indicated by a dashed square), scale bar = 10 μm. B,C Co-immunoprecipitation of PTK7 and Ror2. Full-length myc-tagged PTK7 (PTK7-MT) and a myc-tagged PTK7 deletion construct lacking the kinase homology domain (∆kPTK7-MT) as well as a full-length HA-tagged Ror2 construct were expressed in MCF7 cells. B Constructs and their protein domains are depicted in the top panel. Abbreviations are as follows: IG (immunoglobulin domain), CRD (cysteine-rich domain), K (kringle domain), TM (transmembrane domain), KH (kinase homology domain), TK (tyrosine kinase), S/T (serine/threonine-rich domain), P (proline-rich domain). C Immunoprecipitation experiment; the cell transfection scheme is indicated at the top. Co-immunoprecipitation was carried out using either anti-myc (IP α-MT, upper panel) or anti-HA antibodies (IP α-HA, middle panel). The respective cell lysates are shown in the bottom panel. Antibodies used for Western blotting and molecular weights are indicated at the right. doi:10.1371/journal.pone.0145169.g001 |
|
|
Fig 2. The intracellular domain and the CRD domain of Ror2 are not required for PTK7/Ror2 interaction. Myc-tagged PTK7 (PTK7-MT) together with FLAG- or HA-tagged Ror2 deletions were expressed in MCF7 cells. A The respective constructs and their protein domains are depicted in the top panel. B Immunoprecipitation using anti-FLAG antibodies; the cell transfection scheme is indicated at the top. Co-precipitated PTK7 was detected using anti-myc antibodies. Immunoprecipitated PTK7 is shown in the top panel, immunoprecipitated Ror2 constructs in the middle panel and cell lysates in the bottom panel. Antibodies used for Western blotting and molecular weights are indicated at the right. C Immunoprecipitation using anti-myc antibodies; the cell transfection scheme is indicated at the top. Co-precipitated full-length Ror2 and sRor2 were detected using anti-HA antibodies (top panel). Immunoprecipitated PTK7 is shown in the middle panel and cell lysates in the bottom panel. Antibodies used for Western blotting and molecular weights are indicated at the right. doi:10.1371/journal.pone.0145169.g002 |
|
|
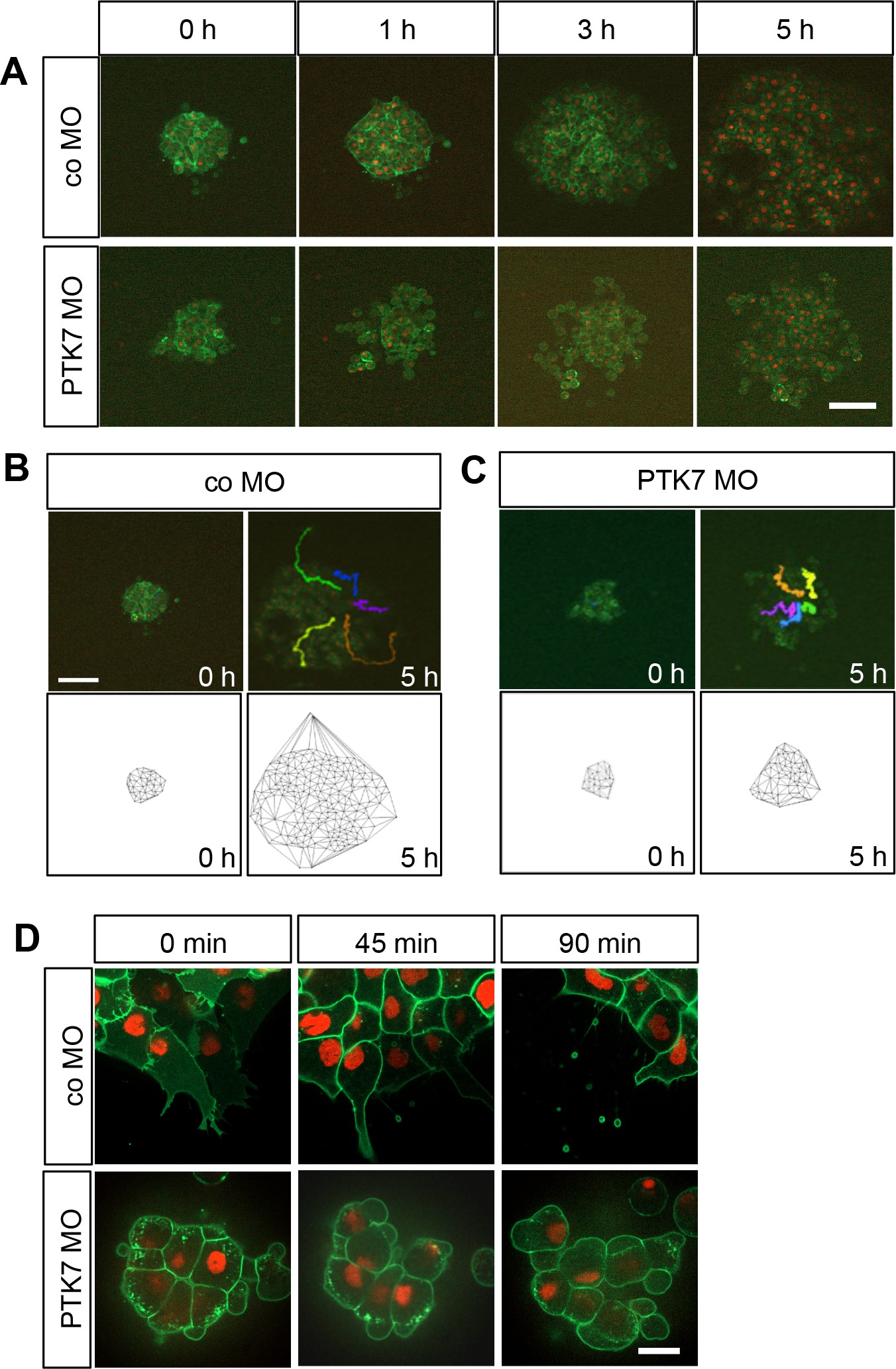
Fig 3. Loss of function of PTK7 affects NC cell shape and inhibits migration of explanted NC. A Time series showing explanted NC cells injected with 7.5 ng control or PTK7 MO in combination with 50 pg mGFP RNA and 250 pg H2B-mcherry. Cranial NC explants were excised at stage 16–17 and explanted on a fibronectin matrix and incubated until they had stably adhered to the matrix. NC migration was monitored for 5 hours using spinning disk microscopy (10x objective NA 0.45). Images for representative explants injected either with control or PTK7 MO are shown at the start of the experiment (0 h) or after 1, 3 or 5 hours; scale bar = 50 μm. B Cell tracking and Delaunay triangulation for explants injected with 7.5 ng co MO. The upper panel shows a single frame of the spinning disk movie and the lower panel the Delaunay triangulation at the start of the experiment (0 h) or after 5 hours. Cells were tracked over the whole five-hour time interval using the H2B staining of single nuclei. These tracks are shown for single cells as differently colored lines in the images taken after 5 hours, scale bar = 50 μm. C Cell tracking and Delaunay triangulation for explants injected with 7.5 ng PTK7 MO. D Time series showing explants injected with 7.5 ng co MO (upper panel) or 7.5 ng PTK7 MO (lower panel) at a higher magnification. Injected NC cells were explanted at stage 17, cultured for 1.5 hours and imaged with a 63x objective (NA 1.4); scale bar = 20 μm. Images are shown at the start of the experiment (0 min) and after 45 and 90 minutes. doi:10.1371/journal.pone.0145169.g003 |
|
|
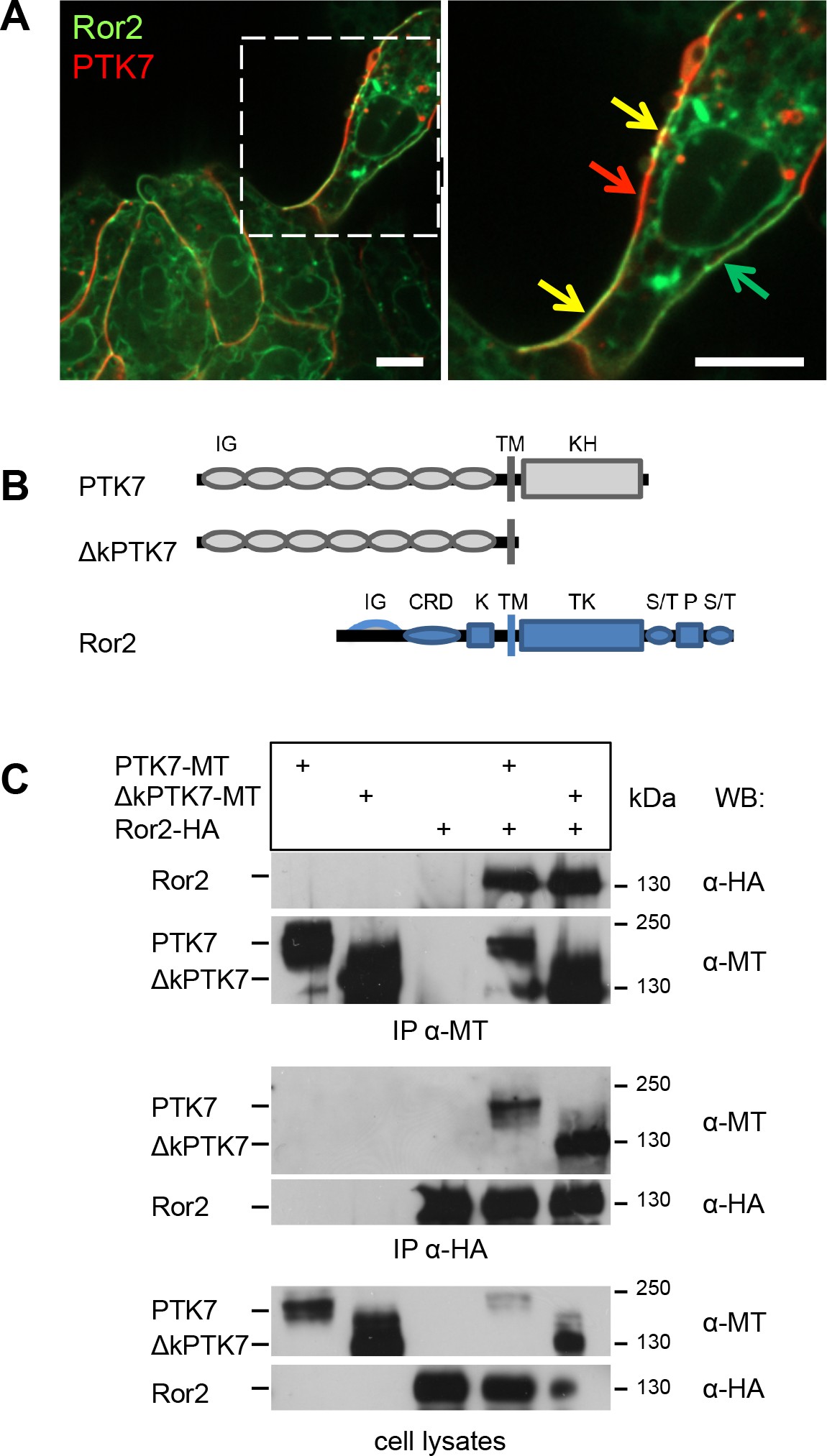
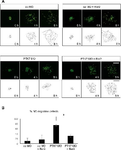
Fig 4. Ror2 rescues the PTK7 loss of function phenotype in explanted NC cells. A NC explants injected with 7.5 ng MO in combination with 50 pg mGFP RNA, 250 pg H2B-mcherry and 150 pg Ror2 RNA. Time-lapse images (upper panel) and Delaunay triangulations (lower panel) at the start of the experiment (0 h) and after 4 or 8 hours are shown for the different conditions. B Graph summarizing percentage of migration defects of 3 independent experiments (total of 39 explants). Standard error of the means are shown. Asterisks indicates a p-value in a Student’s t-test < 0.05. Scale bars = 200 μm. doi:10.1371/journal.pone.0145169.g004 |
|
|
Fig 5. The kinase domain of Ror2 is required to rescue the NC migration defect in PTK7 morphant embryos. Xenopus embryos were injected with different constructs in combination with 100 pg LacZ RNA as a lineage tracer and analyzed by whole-mount in situ hybridization using a twist antisense RNA probe. A Embryo injected with 10 ng control MO and 100 pg GFP RNA shows normal NC migration. B Embryo injected with 10 ng PTK7 MO and 100 pg GFP RNA shows inhibition of NC migration on the injected side, while NC migration is normal on the uninjected side. C Co-injection of 10 ng PTK7 MO together with 100 pg Ror2 RNA rescues the NC migration defect. D Embryo injected with 10 ng PTK7 MO and 100 pg of Ror2δ469 RNA. The embryo shows a NC migration defect on the injected side. E Embryo injected with PTK7 MO and a kinase dead mutant of Ror2 (Ror2-3I) showing a NC migration defect on the injected side. F Graph summarizing the percentage of NC migration defects of a minimum of 5 independent experiments for each experimental condition. Asterisks indicates a p-value in a Studentâs t-test < 0.001. Scale bar = 500 μm. doi:10.1371/journal.pone.0145169.g005 |
|
|
S1 Fig. PTK7 and Ror2 co-precipitate each other but not EGFR or TGFß1R. A Full-length myc-tagged PTK7 (PTK7-MT) was co-expressed with Ror2-EGFP, EGFR-EGFP [95] or TGFß1R-EGFP (kind gift of A. Menke, Molecular Oncology of Solid Tumors, Giessen, Germany) as indicated in MCF7 cells. Cell lysates were precipitated using anti-myc antibodies (IP α-MT, upper panel). Precipitates are shown in the upper panels, cell lysates in the lower panel. Antibodies used for Western blotting and molecular weights are indicated at the right. B Full-length HA-tagged Ror2 was co-expressed with PTK7-MT, EGFR-EGFP or TGFß1R-GFP as indicated in MCF7 cells and cell lysates were precipitated using anti-HA antibodies (IP α-HA, upper panel). Precipitates are shown in the three upper panels and lysates in the two lower panels. Antibodies used for Western blotting and molecular weights are indicated at the right; * marks unspecific bands, ** Ror2 signal remaining from previous anti-HA staining, which was only partially removed by blot stripping. doi:10.1371/journal.pone.0145169.s001 |
|
|
S2 Fig. Propidium Iodine (PI) staining to determine the viability of PTK7 loss of function NC cells. NC explants injected with 7.5 ng control MO or PTK7 MO in combination with 50 pg mGFP were treated with PI (10 μg/ml) to test for the viability of the explanted NC cells. Cell membrane integrity prevents PI staining of viable cells, while it can stain nucleic acids of apoptotic cells (red). In PTK7 morphant cells few PI-positive cells appear after 3 hours compared to 6 hours in controls (one example each is marked by a red arrow). Round-shaped PTK7 morphant NC cells appear early in the experiment and keep moving/blebbing for up to a couple of hours (white arrows, numbers indicate specific cells during the course of the experiment). Thus, the roundish cell shape is not necessarily an indication of cell death. Dashed squares show higher magnifications of specific cells. Scale bar = 50 μm. doi:10.1371/journal.pone.0145169.s002 |
References [+] :
ABERCROMBIE,
Observations on the social behaviour of cells in tissue culture. II. Monolayering of fibroblasts.
1954, Pubmed
ABERCROMBIE, Observations on the social behaviour of cells in tissue culture. II. Monolayering of fibroblasts. 1954, Pubmed
ABERCROMBIE, Observations on the social behaviour of cells in tissue culture. I. Speed of movement of chick heart fibroblasts in relation to their mutual contacts. 1953, Pubmed
Andreeva, PTK7-Src signaling at epithelial cell contacts mediates spatial organization of actomyosin and planar cell polarity. 2014, Pubmed
Ataseven, PTK7 as a potential prognostic and predictive marker of response to adjuvant chemotherapy in breast cancer patients, and resistance to anthracycline drugs. 2014, Pubmed
Axelrod, Coupling planar cell polarity signaling to morphogenesis. 2002, Pubmed
Banerjee, A novel role for MuSK and non-canonical Wnt signaling during segmental neural crest cell migration. 2011, Pubmed
Barclay, Membrane proteins with immunoglobulin-like domains--a master superfamily of interaction molecules. 2003, Pubmed
Becker, Cadherin-11 mediates contact inhibition of locomotion during Xenopus neural crest cell migration. 2013, Pubmed , Xenbase
Billiard, The orphan receptor tyrosine kinase Ror2 modulates canonical Wnt signaling in osteoblastic cells. 2005, Pubmed
Bin-Nun, PTK7 modulates Wnt signaling activity via LRP6. 2014, Pubmed , Xenbase
Bolande, Neurocristopathy: its growth and development in 20 years. 1997, Pubmed
Borchers, Xenopus cadherin-11 restrains cranial neural crest migration and influences neural crest specification. 2001, Pubmed , Xenbase
Borchers, An assay system to study migratory behavior of cranial neural crest cells in Xenopus. 2000, Pubmed , Xenbase
Boutros, Dishevelled activates JNK and discriminates between JNK pathways in planar polarity and wingless signaling. 1998, Pubmed
Carmona-Fontaine, Contact inhibition of locomotion in vivo controls neural crest directional migration. 2008, Pubmed , Xenbase
Carmona-Fontaine, Complement fragment C3a controls mutual cell attraction during collective cell migration. 2011, Pubmed , Xenbase
Carter, Endocytosis of functional epidermal growth factor receptor-green fluorescent protein chimera. 1998, Pubmed
Chen, A meta-analysis of lung cancer gene expression identifies PTK7 as a survival gene in lung adenocarcinoma. 2014, Pubmed
Clay, Rho activation is apically restricted by Arhgap1 in neural crest cells and drives epithelial-to-mesenchymal transition. 2013, Pubmed
de Melker, Cellular localization and signaling activity of beta-catenin in migrating neural crest cells. 2004, Pubmed
Easty, Loss of expression of receptor tyrosine kinase family genes PTK7 and SEK in metastatic melanoma. 1997, Pubmed
Endoh, Prognostic model of pulmonary adenocarcinoma by expression profiling of eight genes as determined by quantitative real-time reverse transcriptase polymerase chain reaction. 2004, Pubmed
Enomoto, Autonomous regulation of osteosarcoma cell invasiveness by Wnt5a/Ror2 signaling. 2009, Pubmed
Feike, Wnt5a/Ror2-induced upregulation of xPAPC requires xShcA. 2010, Pubmed , Xenbase
Gao, Wnt signaling gradients establish planar cell polarity by inducing Vangl2 phosphorylation through Ror2. 2011, Pubmed
Gärtner, PTK 7 is a transforming gene and prognostic marker for breast cancer and nodal metastasis involvement. 2014, Pubmed
Golubkov, The Wnt/planar cell polarity protein-tyrosine kinase-7 (PTK7) is a highly efficient proteolytic target of membrane type-1 matrix metalloproteinase: implications in cancer and embryogenesis. 2010, Pubmed
Golubkov, Downstream signaling and genome-wide regulatory effects of PTK7 pseudokinase and its proteolytic fragments in cancer cells. 2014, Pubmed
Grumolato, Canonical and noncanonical Wnts use a common mechanism to activate completely unrelated coreceptors. 2010, Pubmed
Hayes, Ptk7 promotes non-canonical Wnt/PCP-mediated morphogenesis and inhibits Wnt/β-catenin-dependent cell fate decisions during vertebrate development. 2013, Pubmed , Xenbase
He, Wnt5a regulates directional cell migration and cell proliferation via Ror2-mediated noncanonical pathway in mammalian palate development. 2008, Pubmed
Hikasa, The Xenopus receptor tyrosine kinase Xror2 modulates morphogenetic movements of the axial mesoderm and neuroectoderm via Wnt signaling. 2002, Pubmed , Xenbase
Jin, High expression of protein tyrosine kinase 7 significantly associates with invasiveness and poor prognosis in intrahepatic cholangiocarcinoma. 2014, Pubmed
Kani, The receptor tyrosine kinase Ror2 associates with and is activated by casein kinase Iepsilon. 2004, Pubmed
Kashef, Cadherin-11 regulates protrusive activity in Xenopus cranial neural crest cells upstream of Trio and the small GTPases. 2009, Pubmed , Xenbase
Kim, The role of paraxial protocadherin in selective adhesion and cell movements of the mesoderm during Xenopus gastrulation. 1998, Pubmed , Xenbase
Klein, Planar cell polarization: an emerging model points in the right direction. 2005, Pubmed
Kobayashi, Ror2 expression in squamous cell carcinoma and epithelial dysplasia of the oral cavity. 2009, Pubmed
Kroiher, Deceiving appearances: signaling by "dead" and "fractured" receptor protein-tyrosine kinases. 2001, Pubmed
Kuriyama, Molecular analysis of neural crest migration. 2008, Pubmed , Xenbase
Lara, Epigenetic repression of ROR2 has a Wnt-mediated, pro-tumourigenic role in colon cancer. 2010, Pubmed
Linnemannstöns, The PTK7-related transmembrane proteins off-track and off-track 2 are co-receptors for Drosophila Wnt2 required for male fertility. 2014, Pubmed
Liu, PTK7 regulates Id1 expression in CD44-high glioma cells. 2015, Pubmed
Liu, Wnt5a induces homodimerization and activation of Ror2 receptor tyrosine kinase. 2008, Pubmed
López-Bergami, RACK1 mediates activation of JNK by protein kinase C [corrected]. 2005, Pubmed
Lu, PTK7/CCK-4 is a novel regulator of planar cell polarity in vertebrates. 2004, Pubmed , Xenbase
Matthews, Directional migration of neural crest cells in vivo is regulated by Syndecan-4/Rac1 and non-canonical Wnt signaling/RhoA. 2008, Pubmed , Xenbase
Mayor, The role of the non-canonical Wnt-planar cell polarity pathway in neural crest migration. 2014, Pubmed
Mayor, Keeping in touch with contact inhibition of locomotion. 2010, Pubmed
Medina, Xenopus frizzled 7 can act in canonical and non-canonical Wnt signaling pathways: implications on early patterning and morphogenesis. 2000, Pubmed , Xenbase
Meijering, Methods for cell and particle tracking. 2012, Pubmed
Mikels, Purified Wnt5a protein activates or inhibits beta-catenin-TCF signaling depending on receptor context. 2006, Pubmed
Mikels, Ror2 receptor requires tyrosine kinase activity to mediate Wnt5A signaling. 2009, Pubmed
Miller, Lemon encodes an unusual receptor protein-tyrosine kinase expressed during gametogenesis in Hydra. 2000, Pubmed
Morioka, Orphan receptor tyrosine kinase ROR2 as a potential therapeutic target for osteosarcoma. 2009, Pubmed
Müller-Tidow, High-throughput analysis of genome-wide receptor tyrosine kinase expression in human cancers identifies potential novel drug targets. 2004, Pubmed
Nishita, Filopodia formation mediated by receptor tyrosine kinase Ror2 is required for Wnt5a-induced cell migration. 2006, Pubmed
Nomachi, Receptor tyrosine kinase Ror2 mediates Wnt5a-induced polarized cell migration by activating c-Jun N-terminal kinase via actin-binding protein filamin A. 2008, Pubmed
O'Connell, The orphan tyrosine kinase receptor, ROR2, mediates Wnt5A signaling in metastatic melanoma. 2010, Pubmed
Ohkawara, An ATF2-based luciferase reporter to monitor non-canonical Wnt signaling in Xenopus embryos. 2011, Pubmed , Xenbase
Oishi, The receptor tyrosine kinase Ror2 is involved in non-canonical Wnt5a/JNK signalling pathway. 2003, Pubmed , Xenbase
Ossipova, Neural crest specification by noncanonical Wnt signaling and PAR-1. 2011, Pubmed , Xenbase
Paudyal, The novel mouse mutant, chuzhoi, has disruption of Ptk7 protein and exhibits defects in neural tube, heart and lung development and abnormal planar cell polarity in the ear. 2010, Pubmed
Peradziryi, PTK7/Otk interacts with Wnts and inhibits canonical Wnt signalling. 2011, Pubmed , Xenbase
Peradziryi, The many roles of PTK7: a versatile regulator of cell-cell communication. 2012, Pubmed
Powell, Riding the crest of the wave: parallels between the neural crest and cancer in epithelial-to-mesenchymal transition and migration. 2013, Pubmed
Prebet, The cell polarity PTK7 receptor acts as a modulator of the chemotherapeutic response in acute myeloid leukemia and impairs clinical outcome. 2010, Pubmed
Puppo, Protein tyrosine kinase 7 has a conserved role in Wnt/β-catenin canonical signalling. 2011, Pubmed , Xenbase
Saha, A phosphatase associated with metastasis of colorectal cancer. 2001, Pubmed
Sammar, Modulation of GDF5/BRI-b signalling through interaction with the tyrosine kinase receptor Ror2. 2004, Pubmed
Schambony, Wnt-5A/Ror2 regulate expression of XPAPC through an alternative noncanonical signaling pathway. 2007, Pubmed , Xenbase
Shnitsar, PTK7 recruits dsh to regulate neural crest migration. 2008, Pubmed , Xenbase
Smith, Injected Xwnt-8 RNA acts early in Xenopus embryos to promote formation of a vegetal dorsalizing center. 1991, Pubmed , Xenbase
Snider, Cranial neural crest cell contribution to craniofacial formation, pathology, and future directions in tissue engineering. 2014, Pubmed
Theveneau, Collective cell migration of the cephalic neural crest: the art of integrating information. 2011, Pubmed
Theveneau, Chase-and-run between adjacent cell populations promotes directional collective migration. 2013, Pubmed
Theveneau, Collective chemotaxis requires contact-dependent cell polarity. 2010, Pubmed , Xenbase
Theveneau, Neural crest delamination and migration: from epithelium-to-mesenchyme transition to collective cell migration. 2012, Pubmed , Xenbase
Theveneau, Collective cell migration of epithelial and mesenchymal cells. 2013, Pubmed
Theveneau, Integrating chemotaxis and contact-inhibition during collective cell migration: Small GTPases at work. 2010, Pubmed
Ulmer, Calponin 2 acts as an effector of noncanonical Wnt-mediated cell polarization during neural crest cell migration. 2013, Pubmed , Xenbase
Vladar, Planar cell polarity signaling: the developing cell's compass. 2009, Pubmed
Wallingford, Planar cell polarity and the developmental control of cell behavior in vertebrate embryos. 2012, Pubmed
Wehner, RACK1 is a novel interaction partner of PTK7 that is required for neural tube closure. 2011, Pubmed , Xenbase
Weston, The JNK signal transduction pathway. 2002, Pubmed
Winkel, Wnt-ligand-dependent interaction of TAK1 (TGF-beta-activated kinase-1) with the receptor tyrosine kinase Ror2 modulates canonical Wnt-signalling. 2008, Pubmed
Witte, Negative regulation of Wnt signaling mediated by CK1-phosphorylated Dishevelled via Ror2. 2010, Pubmed , Xenbase
Wright, Ror2, a developmentally regulated kinase, promotes tumor growth potential in renal cell carcinoma. 2009, Pubmed
Yamada, Ror2 is required for midgut elongation during mouse development. 2010, Pubmed
Yamamoto, Cthrc1 selectively activates the planar cell polarity pathway of Wnt signaling by stabilizing the Wnt-receptor complex. 2008, Pubmed
Yamamoto, Wnt5a modulates glycogen synthase kinase 3 to induce phosphorylation of receptor tyrosine kinase Ror2. 2007, Pubmed
Yen, PTK7 is essential for polarized cell motility and convergent extension during mouse gastrulation. 2009, Pubmed
Zhang, The neural crest: a versatile organ system. 2014, Pubmed
Zhang, Protein tyrosine kinase 7 (PTK7) as a predictor of lymph node metastases and a novel prognostic biomarker in patients with prostate cancer. 2014, Pubmed
