XB-ART-51671
Sci Rep
2015 Dec 21;5:18519. doi: 10.1038/srep18519.
Show Gene links
Show Anatomy links
Thrombopoietin induces production of nucleated thrombocytes from liver cells in Xenopus laevis.
Tanizaki Y, Ichisugi M, Obuchi-Shimoji M, Ishida-Iwata T, Tahara-Mogi A, Meguro-Ishikawa M, Kato T.
???displayArticle.abstract???
The development of mammalian megakaryocytes (MKs) and platelets, which are thought to be absent in non-mammals, is primarily regulated by the thrombopoietin (TPO)/Mpl system. Although non-mammals possess nucleated thrombocytes instead of platelets, the features of nucleated thrombocyte progenitors remain to be clarified. Here, we provide the general features of TPO using Xenopus laevis TPO (xlTPO). Hepatic and splenic cells were cultured in liquid suspension with recombinant xlTPO. These cells differentiated into large, round, polyploid CD41-expressing cells and were classified as X. laevis MKs, comparable to mammalian MKs. The subsequent culture of MKs after removal of xlTPO produced mature, spindle-shaped thrombocytes that were activated by thrombin, thereby altering their morphology. XlTPO induced MKs in cultured hepatic cells for at least three weeks; however, this was not observed in splenic cells; this result demonstrates the origin of early haematopoietic progenitors in the liver rather than the spleen. Additionally, xlTPO enhanced viability of peripheral thrombocytes, indicating the xlTPO-Mpl pathway stimulates anti-apoptotic in peripheral thrombocytes. The development of thrombocytes from MKs via the TPO-Mpl system in X. laevis plays a crucial role in their development from MKs, comparable to mammalian thrombopoiesis. Thus, our results offer insight into the cellular evolution of platelets/MKs in vertebrates. (200/200).
???displayArticle.pubmedLink??? 26687619
???displayArticle.pmcLink??? PMC4685256
???displayArticle.link??? Sci Rep
Species referenced: Xenopus laevis
Genes referenced: ache chrd epor fli1 itga2b jak2 mpl mpo stat5b tbl1x tbx2 thpo tpo
???displayArticle.antibodies??? Thrombocyte Ab1
???attribute.lit??? ???displayArticles.show???
|
|
Figure 1. Conserved synteny homology between the Xenopus tropicalis and human TPO and Mpl loci and RNA expression of TPO and Mpl in X. laevis tissues. (A) Dissociated cells obtained from the X. laevis spleen, liver, and peripheral blood were immunostained for T12. Arrowheads indicate T12-positive cells. Scale bars represent 20 μ m. (B) TPO similarity of the domain from the first to the fourth Cys residues in X. laevis and in human (23%), mouse (23%), rat (23%), chicken (24%), X. tropicalis (87%), and zebrafish (18%). (C) The extracellular region of xlMpl shares homology with human (22%), mouse (24%), rat (24%), chicken (30%), zebrafish (22%), and X. tropicalis (62%). (D) Schematic diagram of human, rat, mouse, chicken, X. laevis, and zebrafish TPO and Mpl. Black boxes indicate signal sequences. Open box indicates the conserved erythropoietin (Epo)/Tpo domain. Black bars indicate the conserved cysteine residue. Grey box indicates the c-terminal TPO domain and putative cleavage sites are indicated by solid arrowheads. In Mpl, the vertical striped box shows haematopoietin domains with conserved WSXWS motifs; the dotted box shows Box1 and Box2, the shaded portion represents the transmembrane domain, and Y represents the conserved tyrosine residue. (E) RT-PCR analysis of tpo and mpl mRNA of X. laevis in selected organs. Uncropped gel images are shown in Supplementary Fig. S9. |
|
|
Figure 2. Biological activity of recombinant X. laevis TPO. (A) Colony-formation of spleen and liver cells in response to xlTPO. Upper panel shows the time course of colony formation by spleen cells; lower panel represents liver cells. (B) Dose-response effect of recombinant xlTPO on blast colony formation by splenic and hepatic cells. The upper panel shows spleen cell colony formation; the lower panel represents liver cells. Graphs represent means + SD, n = 3. *P < 0.05 vs. 0 ng/mL; **P < 0.05 vs. 0.1 ng/mL; ***P < 0.05 vs. 1.0 ng/mL. (C) Colony morphology. Left panels show colonies derived from X. laevis spleen and liver cells after 4 days culture in semisolid medium in the presence of xlTPO. Scale bars represent 20 μ m. Right panels show the morphology of T12-stained colonies. (D) Hepatic cells were incubated with xlMpl-Fc fusion protein or normal mouse IgG2a as a control in the presence of xlTPO, and cultured in semi-solid media. After 4 days, xlMpl-Fc fusion protein inhibited colony formation; colonies formed in the presence of xlTPO alone or both xlTPO and IgG2a. Graphs represent means + SD, n = 3. *P < 0.05 vs. xlTPO or IgG2a + xlTPO stimulation. |
|
|
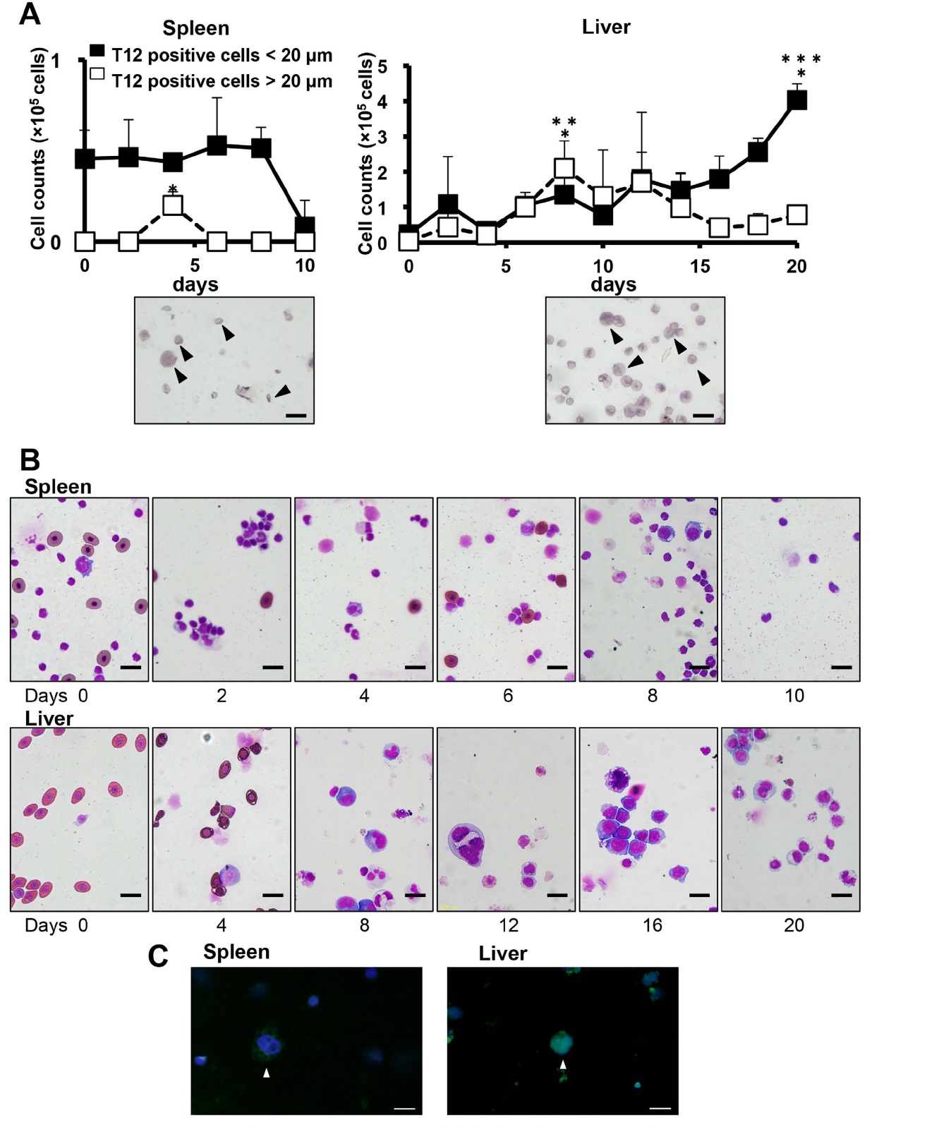
Figure 3. Proliferation and differentiation of hepatic and splenic thrombocytic cells. (A) Thrombocytic cell counts during liquid culture of spleen (Left) and liver (Right) cells in the presence of xlTPO. Cultured hepatic cells were cytocentrifuged onto slides, immunostained for T12, and counted. Open squares show T12-positive cells > 20 μ m; black squares indicate cells < 20 μ m. *P < 0.05 vs. day 0; **P < 0.05 vs. day 0; ***P < 0.05 vs. day 20 in T12-positive large cells. The lower panel shows large and small T12-positive cells derived from splenic and hepatic cells after 4 and 8 days of culture in medium containing xlTPO. Scale bars represent 20 μ m. Graphs represent means + SD, n = 5. (B) After 2 to 20 days culture in the presence of xlTPO, hepatic or splenic cells were cytocentrifuged onto glass slides and stained with May-Grunwald-Giemsa (MGG). Scale bar indicates 20 μ m. (C) The morphology of T12-positive splenic or hepatic cells after culture in the presence of xlTPO for 4 days. Immunostaining for T12 was performed. Biotinylated T12 was detected by streptavidin-conjugated Alexa Fluor 488 (green). Nuclei were counterstained with Hoechst 33342. Bars represent 20 μm. |
|
|
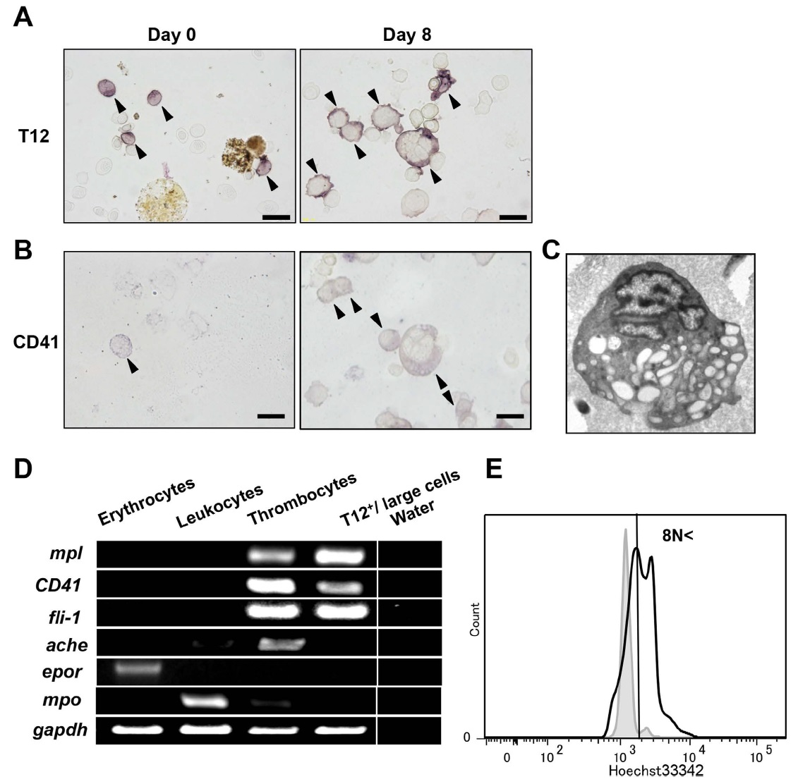
Figure 4. Characterization of large MKs. (A) The morphology of pre-culture hepatic cells as demonstrated with T12 immunostain. After eight days in the presence of xlTPO, the hepatic cells were again immunostained for T12. Arrowheads indicate T12+ cells. Bars represent 20 μ m. (B) The 8-day cultured cells were also immunostained with CD41 polyclonal antibody. Arrowheads indicate CD41+ cells. Bars represent 20 μ m. (C) Transmission electron micrographs of MK on day 8. (D) Expression profiles of X. laevis Mpl, CD41, Fli-1, AchE, EPOR, MPO, and GAPDH mRNA in peripheral blood cells and MK. Peripheral erythrocytes, leukocytes, and thrombocytes were collected and prepared as described in Materials and Methods. (E) Ploidy of MKs after xlTPO stimulation for eight days versus normal peripheral blood as a control. |
|
|
Figure 5. Maturation of thrombocyte-like cells from MKs. (A) MKs were enriched by density-gradient centrifugation. The 50% layer was collected and stained with MGG. (B) Enriched MKs were cultured in the presence or absence of xlTPO. After two days suspension culture in the absence of xlTPO, spindle-shaped thrombocyte-like cells were observed (solid arrowheads and inset). Bars represent 20 μ m. (C) The morphology of cultured hepatic cells. Enriched MKs were cultured for two days in the presence or absence of xlTPO; hepatic cells were cytocentrifuged onto slide glass and stained with T12. (D) The morphology of peripheral thrombocytes in suspension after two days (inset). (E) Whole cultured thrombocytes were incubated with or without thrombin, and the proportion of spindle-shaped thrombocytes was calculated. Left panels show the changing morphology of cultured thrombocyte-like cells. Graphs represent means + SD, n = 6. *P < 0.05 vs. thrombin-. |
|
|
Figure 6. Functions of xlTPO–xlMpl signalling in peripheral thrombocytes. (A) Peripheral thrombocytes were collected by density-gradient centrifugation and cultured in dα -MEM with xlTPO. Thrombocyte viability was assessed by trypan blue staining. Thrombocyte numbers are indicated after stimulation with 10 ng/mL xlTPO (black bars) and without stimulation (white bars). Graphs represent means ± SD, n = 3. *P < 0.05 vs. day 0. (B) Thrombocyte morphology in suspension in the presence (upper panel) or absence (lower panel) of xlTPO for 8 days of culture. (C) Representative image of apoptotic cells detected by Propidium iodide nuclear staining. Apoptotic cells were counted after 8 days of culture. Apoptotic nuclei are marked with arrows (Bar, 20 μ m). Graphs represent means + SD, n = 3. *P < 0.05 vs. TPO+ . (D) STAT5 phosphorylation in thrombocytes. Western blots of P-STAT5 and STAT5 in the presence or absence of xlTPO. Uncropped gel images are shown in Supplementary Fig. S9. |
|
|
Figure 7. Schematic model of thrombopoiesis in X. laevis. Thrombocyte progenitors mainly resided in the liver, where they localized in the sinusoid and differentiated to MKs with xlTPO stimulation. Final thrombocyte production from MKs inhibited by xlTPO. Peripheral thrombocytes expressed Mpl and xlTPO regulated thrombocyte viability. |
|
|
Supplementary Figure 1. Phylogeny of putative thrombopoietin. Phylogenyanalyses were performed by use of ClustalOmega and ClustalPhylogeny for proteins, provide throughthe analysis tool web services from the EMBL-EBI (http://www.ebi.ac.uk/Tools/msa/clustalo/). The deduced sequences of TPO were aligned with the program ClustalOmega and a tree was calculated using TreeViewXsoftware1-3. 1.Sievers, F. et al.Fast, scalable generation of high-quality protein multiple sequence alignments using ClustalOmega. Molecular Systems Biology7,(2011). 2.Goujon, M. et al.A new bioinformatics analysis tools framework at EMBL-EBI. Nucleic Acids Res.38,(2010). 3.McWilliam, H. et al.Analysis Tool Web Services from the EMBL-EBI. Nucleic Acids Res.41,(2013). |
|
|
Supplementary Figure 2. Conserved syntenyand homology between the X. tropicalisand human TPO and Mplloci. (A) RNA polymerase II H (POL2H) and Chordin, mapped in the hTPOlocus, were identified by NCBI Homologeneor BLAST search in the X.tropicalisgenome database. The syntenyof POL2H, CHORDIN, and TPO at the human, mouse, chicken, and X. tropicalisTPO loci was conserved, although their order and direction of transcription has been shuffled (B) TIE-1 and CDC-20 in xlMplwere identified by NCBI Homologeneor BLAST in the X. tropicalisgenome database. The syntenyof TIE-1, CDC-20, and Mplat the human, mouse, chicken, and X. tropicalisMplloci was also conserved, although their order and direction of transcription has been shuffled. |
|
|
Supplementary Figure 3. Homology of TPOsfrom various vertebrate species. Amino acid sequence homology of mature TPOs from human, rat, mouse, chicken, X. laevis, and zebrafish. Numbers represent positions from the N-terminal end of mature xlTPO. The predicted signal peptide is shown at the top and indicated in lowercase letters. Identical amino acid residues are shaded black. Cysteine residues that form possible disulfide bridges in xlTPO are boxed. Positions of potentialN-linked carbohydrate on xlTPO and hTPOare indicated by solid and open arrowheads, respectively. Potential sites for N-glycosylation are conserved in human, rat, and murine TPOs, whereas zebrafish, chicken, and X. laevisTPOs lack a C-terminal domain. The thrombin cleavage site in hTPOis indicated by an arrow. The tertiary structure of human TPO has been solved as an antiparallel four-helix bundle fold. TPO sequences were obtained from GenBank(accession numbers: human, AAI30323; rat, BAA06906; mouse, AAA40436; chicken, AAT45554; zebrafish, NP_001137225). |
|
|
Supplementary Figure 4. Homology of Mplsfrom various vertebrate species. Amino acid sequence homology of mature Mplsfrom human, rat, mouse, chicken, zebrafish, and X. laevis. Numbers indicate positions from the N terminus of the mature xlTPO. The predicted signal peptide is shown at the top and indicated by lowercase letters. Identical amino acid residues are shaded black. Cysteine residues that form possible disulfide bridges in xlMplare boxed. Putative transmembrane domains are underlined. White boxes indicate tryptophan-serine-x-tryptophan-serine (WSXWS) motifs and the Box1 and Box2 regions, thought to be important for mitogenicsignaling. Mplsequences were obtained from GenBank(accession numbers: human, NP_005364; mouse, NP_001116421; chicken, NP_001001782; zebrafish, NP_001003858).The xlTPO and xlMplsequences have been submitted to DDBJ/EMBL/GenBankwith accession numbers AB256538 and AB272077. |
|
|
Supplementary Figure 5. Proliferation of UT-7/TPO cells after xlTPO stimulation. (A) MTS assay of UT-7/TPO cells. UT-7/TPO cells were stimulated with xlTPO or hTPOfor 72 h in 96-well plates and analyzed by MTS assay. Controls were the UT-7/TPO cells cultured in the absence of TPO for 72 h. *P < 0.05 vs. the control. (B) Cell morphology of UT-7/TPO cells. UT-7/TPO cells were stimulated with xlTPO or hTPOfor 72 h. (C) JAK2 phosphorylation. UT-7/TPO cells were cultured overnight in the absence of serum and growth factor in IMDM. Cells were stimulated with xlTPO or hTPOfor 5 min and phosphorylated JAK2 was measured by western blotting. |
|
|
Supplementary Figure 6. Colonies derived from hepatic cells in the presence of anemic serum. Hepatic cells from anemic frogs were cultured in semi-solid medium in the presence of anemic serum. After four days, the cell were collected and cytocentrifugedsmears were prepared using a cytospincytocentrifuge. Colonies were immunostainedfor T12 and counterstained with o-dianisidine. (A) Colony of T12-and o-dianisidinepositive cells. (B and C) Colony composed of only o-dianisidineor T12-positive cells. (D) Colony composed of non-hemoglobinizedcells. |
|
|
SupplementaryFigure7.ViabilityofsplenicorhepaticcellsafterxlTPOstimulation.(A)WholecellswerecountedduringliquidcultureofspleenorlivercellsinthepresenceofxlTPO.Opensquaresrepresentthecontrol.BlacksquaresrepresentxlTPO-stimulatedcells.*P<0.05vs.day0;**P<0.05vs.day10.Thedatarepresentmean ± SD(N = 3).(B)CellulardistributionwasinvestigatedoncytospinpreparationsfromhepaticandspleniccellsafterculturingwithxlTPOfor8days.(C)Morphologicalfeaturesofhepaticandspleniccellsat8daysofculturesuchasN/Cratiowascalculatedusingimagesofcellsbyimage-Jsoftware.BlackbarsindicateshepaticxlTPO-stimulatedcells.WhitebarsindicatessplenicxlTPO-stimulatedcells.Analysiswasperformedthreetimes(N=3).ResultsarepresentedasmeanSD.*P<0.05 |
|
|
SupplementaryFigure7.xlTPOactivityintheMKsandperipheralthrombocytes.(A)MKswereenrichedbydensitygradientmethodandculturedwithxlTPOinthepresenceorabsenceofxlMpl-Fcfusionproteinfor4days.Graphsrepresentmeans+SD,n=3.*P<0.05(B)PeripheralthrombocyteswereenrichedbydensitygradientmethodandculturedinthepresenceofinthepresenceofincreasingconcentrationsofxlTPOfor8days.Analysiswasperformedthreetimes(N=3).ResultsarepresentedasmeanSD.*P<0.05vs0.1ng/mLxlTPO;**P<0.05vs0ng/mLxlTPO. |
|
|
References [+] :
Aizawa,
Expression of erythropoietin receptor-like molecule in Xenopus laevis and erythrocytopenia upon administration of its recombinant soluble form.
2005, Pubmed,
Xenbase
Aizawa, Expression of erythropoietin receptor-like molecule in Xenopus laevis and erythrocytopenia upon administration of its recombinant soluble form. 2005, Pubmed , Xenbase
Akashi, A clonogenic common myeloid progenitor that gives rise to all myeloid lineages. 2000, Pubmed
Bartunek, Impact of chicken thrombopoietin and its receptor c-Mpl on hematopoietic cell development. 2008, Pubmed
Bentfeld-Barker, Identification of primary lysosomes in human megakaryocytes and platelets. 1982, Pubmed
Brass, Did dinosaurs have megakaryocytes? New ideas about platelets and their progenitors. 2005, Pubmed
de Sauvage, Stimulation of megakaryocytopoiesis and thrombopoiesis by the c-Mpl ligand. 1994, Pubmed
Eto, Megakaryocytes derived from embryonic stem cells implicate CalDAG-GEFI in integrin signaling. 2002, Pubmed
FAWCETT, OBSERVATIONS ON THE ULTRASTRUCTURE OF NUCLEATED ERYTHROCYTES AND THROMBOCYTES, WITH PARTICULAR REFERENCE TO THE STRUCTURAL BASIS OF THEIR DISCOIDAL SHAPE. 1964, Pubmed
Horie, Action of thrombopoietin at the megakaryocyte progenitor level is critical for the subsequent proplatelet production. 1997, Pubmed
Kakeda, Role of the thrombopoietin (TPO)/Mpl system: c-Mpl-like molecule/TPO signaling enhances early hematopoiesis in Xenopus laevis. 2002, Pubmed , Xenbase
Kato, Native thrombopoietin: structure and function. 1998, Pubmed
Kato, Thrombin cleaves recombinant human thrombopoietin: one of the proteolytic events that generates truncated forms of thrombopoietin. 1997, Pubmed
Kato, Purification and characterization of thrombopoietin. 1995, Pubmed
Kaushansky, Historical review: megakaryopoiesis and thrombopoiesis. 2008, Pubmed
Kimura, Hematopoietic stem cell deficiencies in mice lacking c-Mpl, the receptor for thrombopoietin. 1998, Pubmed
Kobayashi, Demonstration of hematopoietic stem cells in ginbuna carp (Carassius auratus langsdorfii) kidney. 2006, Pubmed
Kobayashi, Characterization and localization of side population (SP) cells in zebrafish kidney hematopoietic tissue. 2008, Pubmed
Kuter, The purification of megapoietin: a physiological regulator of megakaryocyte growth and platelet production. 1994, Pubmed
Kuter, The reciprocal relationship of thrombopoietin (c-Mpl ligand) to changes in the platelet mass during busulfan-induced thrombocytopenia in the rabbit. 1995, Pubmed
Kuter, Milestones in understanding platelet production: a historical overview. 2014, Pubmed
Lee, Shape transformation and cytoskeletal reorganization in activated non-mammalian thrombocytes. 2004, Pubmed
Machlus, The incredible journey: From megakaryocyte development to platelet formation. 2013, Pubmed
Maekawa, Hepatic confinement of newly produced erythrocytes caused by low-temperature exposure in Xenopus laevis. 2012, Pubmed , Xenbase
Matsumoto, Characterization of native human thrombopoietin in the blood of normal individuals and of patients with haematologic disorders. 1999, Pubmed
Maxwell, An ultrastructural comparison of the mononuclear leucocytes and thrombocytes in six species of domestic bird. 1974, Pubmed
McCarty, Murine thrombopoietin mRNA levels are modulated by platelet count. 1995, Pubmed
Methia, Oligodeoxynucleotides antisense to the proto-oncogene c-mpl specifically inhibit in vitro megakaryocytopoiesis. 1993, Pubmed
Mills Westermann, Light microscopic study and identification of thrombocytes of peripheral blood of the turtle. 1974, Pubmed
Muto, Functional analysis of the C-terminal region of recombinant human thrombopoietin. C-terminal region of thrombopoietin is a "shuttle" peptide to help secretion. 2000, Pubmed
Nagasawa, The influence of artificially introduced N-glycosylation sites on the in vitro activity of Xenopus laevis erythropoietin. 2015, Pubmed , Xenbase
Nagasawa, Significant modulation of the hepatic proteome induced by exposure to low temperature in Xenopus laevis. 2013, Pubmed , Xenbase
Nishimura, IL-1α induces thrombopoiesis through megakaryocyte rupture in response to acute platelet needs. 2015, Pubmed
Nogawa-Kosaka, Identification of erythroid progenitors induced by erythropoietic activity in Xenopus laevis. 2011, Pubmed , Xenbase
Nogawa-Kosaka, Structural and biological properties of erythropoietin in Xenopus laevis. 2010, Pubmed , Xenbase
Nomura, Cellular localization of thrombopoietin mRNA in the liver by in situ hybridization. 1997, Pubmed
Nosaka, STAT5 as a molecular regulator of proliferation, differentiation and apoptosis in hematopoietic cells. 1999, Pubmed
Oda, Thrombopoietin primes human platelet aggregation induced by shear stress and by multiple agonists. 1996, Pubmed
Okui, Quantification and localization of erythropoietin-receptor-expressing cells in the liver of Xenopus laevis. 2013, Pubmed , Xenbase
Ono, Induction of functional platelets from mouse and human fibroblasts by p45NF-E2/Maf. 2012, Pubmed
Saunders, A survey of the blood parasites of the marine fishes of Puerto Rico. 1966, Pubmed
Schwertz, Anucleate platelets generate progeny. 2010, Pubmed
Shivdasani, Molecular and transcriptional regulation of megakaryocyte differentiation. 2001, Pubmed
Shore, On the Structure of the Vertebrate Liver. 1889, Pubmed
Souyri, A putative truncated cytokine receptor gene transduced by the myeloproliferative leukemia virus immortalizes hematopoietic progenitors. 1990, Pubmed
Svoboda, Dissection of vertebrate hematopoiesis using zebrafish thrombopoietin. 2014, Pubmed
Takayama, Transient activation of c-MYC expression is critical for efficient platelet generation from human induced pluripotent stem cells. 2010, Pubmed
Tanizaki, Cellular characterization of thrombocytes in Xenopus laevis with specific monoclonal antibodies. 2015, Pubmed , Xenbase
Tavassoli, Megakaryocyte--platelet axis and the process of platelet formation and release. 1980, Pubmed
Thon, Cytoskeletal mechanics of proplatelet maturation and platelet release. 2010, Pubmed
Tong, Signals emanating from the membrane proximal region of the thrombopoietin receptor (mpl) support hematopoietic stem cell self-renewal. 2007, Pubmed
Vigon, Molecular cloning and characterization of MPL, the human homolog of the v-mpl oncogene: identification of a member of the hematopoietic growth factor receptor superfamily. 1992, Pubmed
Wang, Platelets in thrombosis and hemostasis: old topic with new mechanisms. 2012, Pubmed
Wilson, Bone-marrow haematopoietic-stem-cell niches. 2006, Pubmed
Yamamoto, Clonal analysis unveils self-renewing lineage-restricted progenitors generated directly from hematopoietic stem cells. 2013, Pubmed
Yoshihara, Thrombopoietin/MPL signaling regulates hematopoietic stem cell quiescence and interaction with the osteoblastic niche. 2007, Pubmed
