XB-ART-51669
Nat Struct Mol Biol
2016 Jan 01;231:24-30. doi: 10.1038/nsmb.3145.
Show Gene links
Show Anatomy links
Identification of methylated deoxyadenosines in vertebrates reveals diversity in DNA modifications.
Koziol MJ, Bradshaw CR, Allen GE, Costa ASH, Frezza C, Gurdon JB.
???displayArticle.abstract???
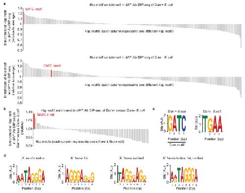
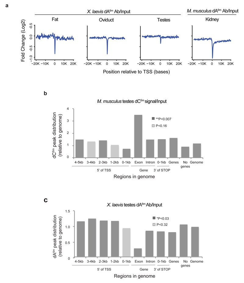
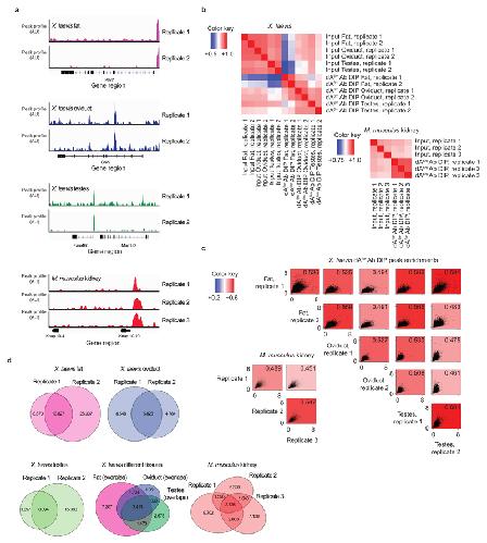
Methylation of cytosine deoxynucleotides generates 5-methylcytosine (m(5)dC), a well-established epigenetic mark. However, in higher eukaryotes much less is known about modifications affecting other deoxynucleotides. Here, we report the detection of N(6)-methyldeoxyadenosine (m(6)dA) in vertebrate DNA, specifically in Xenopus laevis but also in other species including mouse and human. Our methylome analysis reveals that m(6)dA is widely distributed across the eukaryotic genome and is present in different cell types but is commonly depleted from gene exons. Thus, direct DNA modifications might be more widespread than previously thought.
???displayArticle.pubmedLink??? 26689968
???displayArticle.pmcLink??? PMC4941928
???displayArticle.link??? Nat Struct Mol Biol
???displayArticle.grants??? [+]
101050 Wellcome Trust , MC_UU_12022/6 Medical Research Council , 092096/Z/10/Z Wellcome Trust , 101050/Z/13/Z Wellcome Trust , BB/M022994/1 Biotechnology and Biological Sciences Research Council , C6946/A14492 Cancer Research UK, G1001690 Medical Research Council , A14492 Cancer Research UK, 092096 Wellcome Trust , MRC_G1001690 Medical Research Council , BB_BB/M022994/1 Biotechnology and Biological Sciences Research Council , MRC_MC_UU_12022/6 Medical Research Council , CRUK_A14492 Cancer Research UK, WT101050 Wellcome Trust , WT092096 Wellcome Trust , BBS/B/14647 Biotechnology and Biological Sciences Research Council , MR/K011022/1 Medical Research Council , MR/P000479/1 Medical Research Council
Species referenced: Xenopus laevis
???displayArticle.gses??? GSE74184: NCBI
???attribute.lit??? ???displayArticles.show???
References [+] :
Bailey,
Fitting a mixture model by expectation maximization to discover motifs in biopolymers.
1994, Pubmed
Bailey, Fitting a mixture model by expectation maximization to discover motifs in biopolymers. 1994, Pubmed
BERTANI, Host controlled variation in bacterial viruses. 1953, Pubmed
Bowes, Xenbase: a Xenopus biology and genomics resource. 2008, Pubmed , Xenbase
Boyes, DNA methylation inhibits transcription indirectly via a methyl-CpG binding protein. 1991, Pubmed
Braaten, Methylation patterns in pap regulatory DNA control pyelonephritis-associated pili phase variation in E. coli. 1994, Pubmed
Cantara, The RNA Modification Database, RNAMDB: 2011 update. 2011, Pubmed
Dominissini, Transcriptome-wide mapping of N(6)-methyladenosine by m(6)A-seq based on immunocapturing and massively parallel sequencing. 2013, Pubmed
Ford, A method for generating highly multiplexed ChIP-seq libraries. 2014, Pubmed
Fu, N6-methyldeoxyadenosine marks active transcription start sites in Chlamydomonas. 2015, Pubmed
Geier, Recognition sequence of the dam methylase of Escherichia coli K12 and mode of cleavage of Dpn I endonuclease. 1979, Pubmed
Greer, DNA Methylation on N6-Adenine in C. elegans. 2015, Pubmed
Gruenbaum, Sequence specificity of methylation in higher plant DNA. 1981, Pubmed
Gunthert, DNA methylation in adenovirus, adenovirus-transformed cells, and host cells. 1976, Pubmed
HOTCHKISS, The quantitative separation of purines, pyrimidines, and nucleosides by paper chromatography. 1948, Pubmed
Ito, Tet proteins can convert 5-methylcytosine to 5-formylcytosine and 5-carboxylcytosine. 2011, Pubmed
Jones, The fundamental role of epigenetic events in cancer. 2002, Pubmed
Kay, Evidence for adenine methylation within the mouse myogenic gene Myo-D1. 1994, Pubmed
Kent, The human genome browser at UCSC. 2002, Pubmed
Kobayashi, Contribution of intragenic DNA methylation in mouse gametic DNA methylomes to establish oocyte-specific heritable marks. 2012, Pubmed
Laengle-Rouault, GATC sequence and mismatch repair in Escherichia coli. 1986, Pubmed
Lawley, Biomethylation of deoxyribonucleic acid in cultured human tumour cells (HeLa). Methylated bases other than 5-methylcytosine not detected. 1972, Pubmed
Lawrence, Software for computing and annotating genomic ranges. 2013, Pubmed
Li, Fast and accurate short read alignment with Burrows-Wheeler transform. 2009, Pubmed
Lu, SeqA: a negative modulator of replication initiation in E. coli. 1994, Pubmed
LURIA, A nonhereditary, host-induced variation of bacterial viruses. 1952, Pubmed
Marinus, Isolation of deoxyribonucleic acid methylase mutants of Escherichia coli K-12. 1973, Pubmed
May, Analysis of bacteriophage deoxyribonucleic acid sequences methylated by host- and R-factor-controlled enzymes. 1975, Pubmed
Micallef, eulerAPE: drawing area-proportional 3-Venn diagrams using ellipses. 2014, Pubmed
Morgulis, A fast and symmetric DUST implementation to mask low-complexity DNA sequences. 2006, Pubmed
Munns, Characterization of antibodies specific for N6-methyladenosine and for 7-methylguanosine. 1977, Pubmed
Pfaffeneder, The discovery of 5-formylcytosine in embryonic stem cell DNA. 2011, Pubmed
Pollard, Detection of nonneutral substitution rates on mammalian phylogenies. 2010, Pubmed
Reyes, Differential methylation in steroid 5 alpha-reductase isozyme genes in epididymis, testis, and liver of the adult rat. 1997, Pubmed
Roberts, IS10 transposition is regulated by DNA adenine methylation. 1985, Pubmed
Thomas, PANTHER: a library of protein families and subfamilies indexed by function. 2003, Pubmed
Vanyushin, Rare bases in animal DNA. 1970, Pubmed
Zang, A clustering approach for identification of enriched domains from histone modification ChIP-Seq data. 2009, Pubmed
Zdobnov, InterProScan--an integration platform for the signature-recognition methods in InterPro. 2001, Pubmed
Zhang, N6-methyladenine DNA modification in Drosophila. 2015, Pubmed
