XB-ART-51664
Development
2016 Feb 01;1433:492-503. doi: 10.1242/dev.126292.
Show Gene links
Show Anatomy links
A novel role for Ascl1 in the regulation of mesendoderm formation via HDAC-dependent antagonism of VegT.
???displayArticle.abstract???
Maternally expressed proteins function in vertebrates to establish the major body axes of the embryo and to establish a pre-pattern that sets the stage for later-acting zygotic signals. This pre-patterning drives the propensity of Xenopus animal cap cells to adopt neural fates under various experimental conditions. Previous studies found that the maternally expressed transcription factor, encoded by the Xenopus achaete scute-like gene ascl1, is enriched at the animal pole. Asc1l is a bHLH protein involved in neural development, but its maternal function has not been studied. Here, we performed a series of gain- and loss-of-function experiments on maternal ascl1, and present three novel findings. First, Ascl1 is a repressor of mesendoderm induced by VegT, but not of Nodal-induced mesendoderm. Second, a previously uncharacterized N-terminal domain of Ascl1 interacts with HDAC1 to inhibit mesendoderm gene expression. This N-terminal domain is dispensable for its neurogenic function, indicating that Ascl1 acts by different mechanisms at different times. Ascl1-mediated repression of mesendoderm genes was dependent on HDAC activity and accompanied by histone deacetylation in the promoter regions of VegT targets. Finally, maternal Ascl1 is required for animal cap cells to retain their competence to adopt neural fates. These results establish maternal Asc1l as a key factor in establishing pre-patterning of the early embryo, acting in opposition to VegT and biasing the animal pole to adopt neural fates. The data presented here significantly extend our understanding of early embryonic pattern formation.
???displayArticle.pubmedLink??? 26700681
???displayArticle.pmcLink??? PMC4760308
???displayArticle.link??? Development
Species referenced: Xenopus laevis
Genes referenced: ascl1 bix1.3 eomes fgf8 h3-3a hdac1 hdac2 hdac3 mixer myc nodal nodal1 nog odc1 polr2a pou5f3 pou5f3.2 pou5f3.3 sox17a sox2 tbxt tubb2b vegt wnt11b
???displayArticle.antibodies??? Acetylated H3f3 Ab37 H3f3a Ab32 Mapk1 Ab1 Mapk1 Ab10 Methyl-h3f3a Ab38 Myc Ab5 phospho-Polr2 Ab9 Smad1 Ab13 Smad1 Ab7 Smad2 Ab4 Smad2 Ab8
???displayArticle.morpholinos??? ascl1 MO3 ascl1 MO4 ascl1 MO6 ascl1 MO7 hdac1 MO1 hdac1 MO3 hdac2 MO1 vegt MO4
???displayArticle.gses??? GSE76915: Xenbase, NCBI
???attribute.lit??? ???displayArticles.show???
|
|
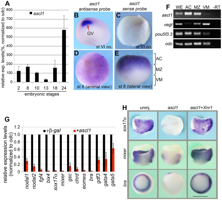
Fig. 1. ascl1 is a maternal gene in Xenopus embryos and ectopic ASCL1 represses mesendoderm formation. (A) Expression of ascl1 at different stages of Xenopus development as analysed by qPCR and represented as the relative expression levels (means±s.d.) to that at stage 10 after being normalized to odc. (B-E) Whole-mount in situ hybridization for ascl1 in oocytes and embryos at maternal stages of development. (B) Bisection view of a full-grown oocyte at stage (st) VI. GV, germinal vesicle. (C) Bisection view of a full-grown st VI oocyte in situ hybridized with ascl1 sense probe. (D,E) Animal (D) or lateral (E) view of an embryo at the mid-blastula stage (st8) in situ hybridized with ascl1. (F) RT-PCR analysis of the relative distribution of ascl1, vegt and pou5f3.3 along the animal-vegetal axis of blastulae at stage 8.5, as indicated in E. AC, animal cap; MZ, marginal zone; VM, vegetal mass. (G) qPCR comparison of gene expression in animal cap explants injected with VegT (300â pg) and mRNA encoding β-gal or Ascl1 (500â pg) in the animal pole at the two-cell stage. Animal caps were dissected at stage 8.5 followed by qPCR analysis at the sibling stage 10.5. The expression level of each individual gene (mean±s.d.) was normalized to odc. (H) ascl1 (500â pg) was injected into the vegetal pole, followed by injection of Xnr1 (100â pg). Expression of mesendoderm genes was analysed by WISH at stage 10.5 (vegetal view). Scale bar: 1â mm. |
|
|
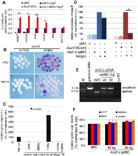
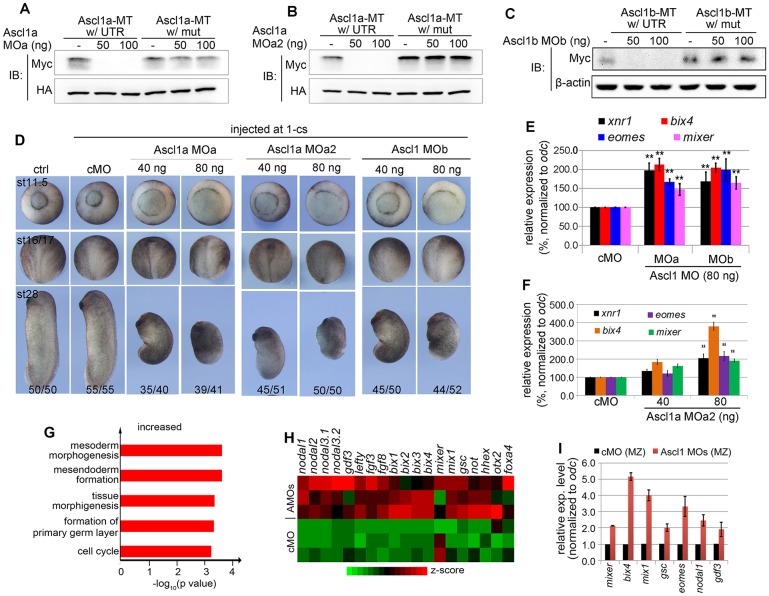
Fig. 2. Depletion of Ascl1 increases mesendoderm gene expression. (A-C) Western blot analysis of the efficacies of Ascl1 MOa (A), MOa2 (B) and MOb (C) in blocking the translation of synthetic reporter ascl1 mRNA with the wild-type 5â² UTR or with a mutated 5â² UTR. Doses of injected MOs: 50 or 100â ng. (D) Representative control and Ascl1 morphant embryos at different development stages. Experiment for each and every MO was repeated at least in three independent experiments, with embryos from one representative experiments shown in the figure. Numbers in the lower panels indicate incidence of morphological appearance resembling the embryos shown. (E,F) Control MO (cMO), Ascl1 MOa or MOb (E), or MOa2 (F) injected at one-cell stage and resultant morphants collected at stage 10.5 followed by qPCR examination of gene expression normalized to the levels of odc. **P<0.05, Student's t-test. (G) GO analysis of 384 upregulated genes in Ascl1 morphants against cMOs at stage 10.5-11. (H) Heat map presentation of the relative expression levels of a subset of VegT targets upregulated by Ascl1 depletion. (I) cMO or Ascl1 MOs (MOa+b) injected at one-cell stage and marginal zone explanted at the stage 8 and cultured to the equivalent stage 10.5 followed by qPCR examination of gene expression normalized to the expression levels of odc. Changes in expression of all examined genes relative to control are significant: Student's t-test, P<0.05. |
|
|
Fig. 3. Evidence for a maternal role for Ascl1 in regulating mesendoderm formation. (A) Schematic of Ascl1-MT reporter construct and the experimental procedures for demonstrating the expression of Ascl1-MT reporter in oocytes and early embryos generated through host transfer. âprog., oocytes without progesterone treatment; +prog. or +p, oocytes treated with 2â µM progesterone. (B) Ascl1-MT reporter expressing oocytes or embryos frozen at the indicated time points after reporter mRNA injection into stage VI oocytes followed by western blotting using an anti-MT antibody. (C,Câ²) Embryos expressing Ascl1-MT reporter (30 each) at stage 8 separated into animal cap (AC), marginal zone (MZ) and vegetal mass (VM) and frozen immediately after separation followed by anti-MT western blotting. (D) Embryos expressing Ascl1-MT reporter injected with or without Ascl1 MOa at the one-cell stage cultured to stage 6-10 and frozen at the indicated time points followed by anti-MT western blotting. (E) qPCR comparison of gene expression in Ascl1 morphants produced from embryos expressing Ascl1-MT reporter injected with Ascl1 MOa before (oocyte-injection) or after (one-cell stage injection) fertilization. P-values obtained by performing a Student's t-test. (F) Embryos at different stages of development from experiments as described in E. |
|
|
Fig. 4. Ascl1 is required for neurogenic potential in animal cells. (A) qPCR comparison of mesendoderm gene expression (means±s.d.) in vegt-injected animal cap explants at sibling stage 10.5. Control and Ascl1 MOs (60â ng) were injected at one-cell stage. vegt mRNA (100â pg) was injected into animal pole at two-cell stage and animal caps were dissected at stage 8.5 and cultured to the sibling stage 10.5 for RT-qPCR analysis. **P<0.01. (B) Animal caps at the sibling stage 15 in situ hybridized with tubb2b. Control MO (cMO) and Ascl1 MOs (AMOs) (60â ng) were injected at one-cell stage, fgf8a mRNA (100â pg) was injected into animal pole at two-cell stage, and animal caps were dissected at stage 8.5 and cultured to the sibling stage 15 followed by in situ hybridization. (C) qPCR comparison of the expression of tubb2b (means±s.d.) in animal cap explants. The injection and dissection schemes were the same as described in B, except that the RT-qPCR analysis was performed at the sibling stage 18. (D) Animal cap explants injected with Ascl1 MOa+b or spMO isolated at stage 9 treated with or without Noggin protein (350â ng/ml) for 4â h, and then cultured to sibling stage 18 followed by qPCR detection of sox2 expression (means±s.d.). **P<0.01. (E) RT-PCR verification of injection of Ascl1a spMO blocked ascl1a splice in stage 10.5 embryos. PCR using genomic DNA template also included as a control for the size of product amplified from unspliced mRNA/cDNA templates. (F) qPCR examination of gene expression in Ascl1a spMO at stage 10.5 (means±s.d.). |
|
|
Fig. 5. ASCL1-NT is necessary and sufficient for inhibiting mesendoderm induction. (A) Schematic depiction of serial-deletion mutants of ASCL1. (B) Vegetal view of representative embryos at stage 12. The indicated mRNAs were each individually injected into the vegetal pole at the two-cell stage. (C) Representative embryos (bottom row) and bisections (top row) at stage 11 stained with Red-Gal and in situ hybridized for bra. (D) Representative embryos at stage 16 stained with Red-Gal and in situ hybridized for tubb2b. Arrows indicate the injected sides. Scale bars: 1â mm. |
|
|
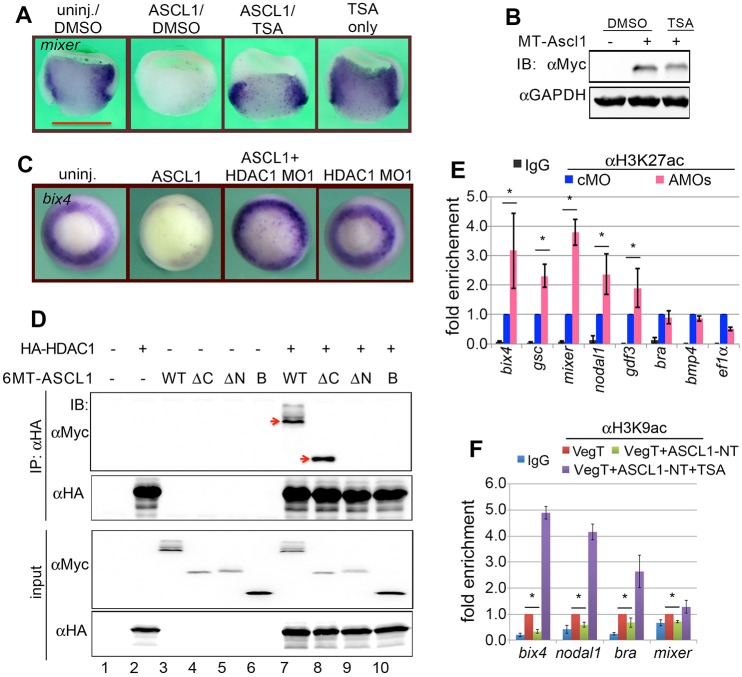
Fig. 6. HDAC1 is associated with ASCL1 in regulating mesendoderm formation. (A) Bisection view of embryos showing that the expression of mixer was inhibited by ASCL1 overexpression and rescued by the application of TSA (100â nM). (B) Anti-MT western blot showing the expression of MT-ASCL1 in the absence and presence of TSA treatment (100â nM). (C) HDAC1 MO1 rescues bix4 expression in ASCL1-overexpressing embryos at stage 10.5. (D) Results from co-immunoprecipitation (CoIP) using anti-HA antibody followed by western blot analysis using anti-MT antibodies. Red arrows indicate that ASCL1-WT (lane 7) and ASCL1-DC (lane 8) were brought down by anti-HA antibody. (E) ChIP-qPCR showing that the depletion of maternal Ascl1 increases H3K27ac at the promoter regions of VegT targets. Values are means±s.d. *P<0.05. (F) ChIP-qPCR showing that ASCL1-NT reduces H3K9ac marks at the promoter regions of VegT targets in an HDAC activity-dependent manner. Values are means±s.d. *P<0.05. TSA: 100â nM. |
|
|
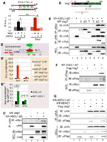
Fig. 7. Ascl1 is associated with VegT and mesendoderm genes. (A) Luciferase reporter assay shows that mutating the E-boxes in the proximal regulatory region of Xnr1 does not affect Ascl1 repression of the promoter activity induced by VegT. T1 and T2: functional T-boxes in the minimal Xnr1 promoter. E1 and E2: two putative E-boxes found in the Xnr1 minimal promoter by MEME algorithm. Crossed red rectangles indicate mutated E-boxes. s., significantly different (P<0.01). (B) Schematic of a minimal bix4 promoter with functionally characterized T-boxes and putative E-boxes highlighted. Green rectangles: T-boxes; red rectangles: putative E-boxes. 340â bp indicates the distance from the 3â² end of the E-boxes upstream of the 5â² end of the T-boxes. F, forward primer; R, reverse primer. (Bâ²) ChIP-PCR results showing anti-MT-VegT ChIP recovers a bix4 promoter fragment from the T-box-containing region. (Bâ²) ChIP-PCR results showing anti-MT-ASCL1 ChIP recovers a bix4 promoter fragment from the T-box-containing region. Values are means±s.d. (C) Western blots of anti-HA immunocomplexes detected by anti-Myc-tag or anti-HA antibodies indicating the association between ASCL1-δC and VegT. (D) A schematic depiction of MT-VegT serial deletions used in the CoIP/western blotting experiments shown in E,F. (E) HA-ASCL1-δC interacts with the T-box domain of VegT. (F) MT-ASCL1-NT interacts with Flag-VegT. (G) Results from CoIP followed by western blot analyses showing HDAC1 and VegT non-mutual exclusively associated with ASCL1. |
|
|
Fig. S1. (related to Fig. 1) Ectopic Ascl1 inhibits mesendoderm induction by VegT but not by Nodal/Activin (A) Representative control and ascl1 mRNA (500 pg)-injected embryos at stage 11 viewed from the vegetal pole. (B) Embryos at stage 10.5 in situ hybridized with sox17α and viewed from the vegetal pole. (C) β-gal or ascl1 mRNA (500 pg) was injected into the vegetal pole at two-cell stage and the resultant embryos were collected at stages 6.5 and 8 for detecting maternal VegT mRNA by RTqPCR. Values are mean ± s.d. (D) qPCR analysis for animal cap explants injected with indicated mRNAs and cultured in the presence of CHX (100 mM) from stage 8-10.5. (E) mRNA encoding Myc-tagged VegT (MT-VegT) was injected with or without Ascl1-HA at the two-cell stage, and the resultant embryos at stage 8 were analyzed for the expression of MT-VegT protein by western blotting. (F) Western blotting using anti-phospho-Smad2/3 (pSmad2/3) antibodies. Animal caps dissected from control or ascl1-injected (1 ng) blastulae were treated with 5-50 ng/ml Activin protein for 2 h followed by western blotting. (G) Animal caps isolated from blastulae injected with Xnr1 (100 pg) alone or together with ascl1 (500 pg) were analyzed by qPCR for mesendoderm gene expression. Values are mean ± s.d. |
|
|
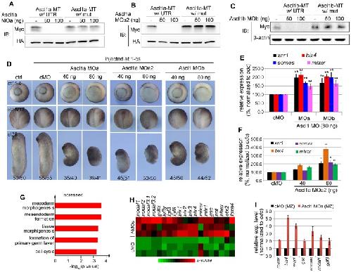
Fig. S2. (related to Fig.2) Ascl1 morpholinos and GO analysis for genes altered in Ascl1 morphants (A) Schematic of the reporter constructs used to assess the translation blocking effects of the Ascl1 MOs: MOa, MOa2, and MOb. A Myc-tag (MT) is inserted in the C-terminus of Ascl1 polypetide. (B) cDNA sequences flanking the start codon (red characters) of two pseudoalleles of Ascl1. The MO-recognizing sequences are indicated. (C) qPCR analysis of ascl1a and 1b expression in Ascl1 morphants at stage 10.5. Values are mean ± s.d. **P<0.01. (D) Western blot analysis of MOa (MOb) inhibition of the translation of reporter Ascl1b (1a). (E) Representative control and Ascl1 morphants at different development stages. Incidence of blastopore closure delay: 97.8% (n=184) in Ascl1 morphants. All control morphants (cMO) closed blastopores by the end of gastrulation (n=168). The incidence body axis shortening with anteriorization of gut was near 100% (152/155) in Ascl1 morphants. The data were combined from 4 independent experiments. (F) Results from GO analysis for the genes (1095 counts) altered by Ascl1 depletion in embryos at stage 10.5. |
|
|
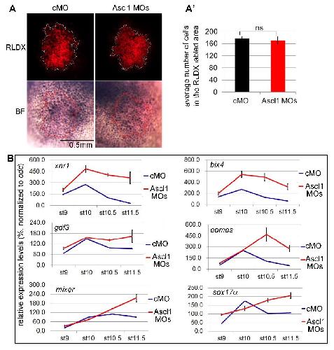
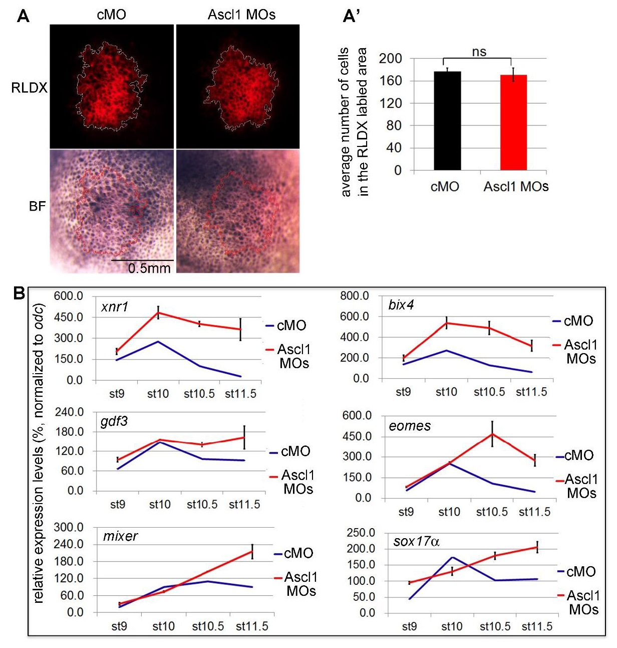
Fig. S3. (related to Fig. 2) Effects of Ascl1 depletion on cell division and gene expression (A) 80 ng cMO or Ascl1 MOs injected at one-cell stage, RLDX injected into one animal-pole cell at 32-cs. Rhodamine channel (upper panels) or bright field (BR, lower panels) photographs taken at stage 10.5. (A’) Comparison of cell numbers in the RLDX-labeled clones from 10 control or Ascl1 morphants at stage 10.5. n.s.: no significance by Student’s t-test. (B) Gene expression in control and Ascl1 morphants during stage 9 to stage 11.3 analyzed through the semi-qPCR. |
|
|
Fig. S4. (related to Fig. 4) Ascl1 is required for neuronal gene expression in early Xenopus embryos (A). A schematic display of how Ascl1 MOs and Ascl1-MT/mut mRNA were sequentially injected into 2 dorsal animal cells at 8-cs. D: dorsal; V: ventral. (B) Representative embryos at stage 14/15 in situ hybridized with tubb2b, dorsal view, anterior to the up. Ascl1 MOs (MOa and MOb, 20 ng each) was injected into two dorsal animal cells at 8-cell stage. For the rescue attempt, synthetic Ascl1- MT/mut mRNA mRNA (30 pg) was injected into the same cells after injection of Ascl1 MOs. |
|
|
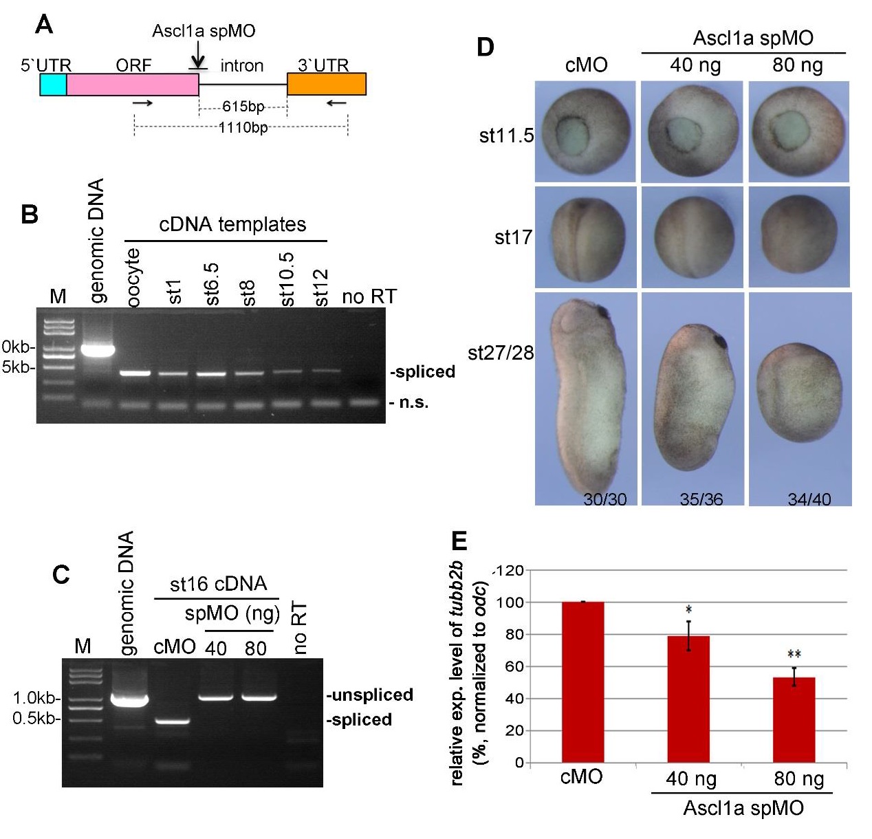
Fig. S5. (related to Fig. 4) Depleting the zygotic Ascl1a using a splice blocking MO (spMO) (A). A schematic presentation of ascl1a gene containing a single intron of 615 bp long in the 3âUTR. The Ascl1a splice blocking MO (spMO) recognizes the donor sites. The unspliced mRNA is predicted to yield a PCR product of 1100 bp long. (B). PCR verification of the primers designed for assessing the effects of Ascl1a spMO using genomic DNA template or cDNA templates made from oocytes and embryos at different developmental stages. (C). RT-PCR results showing that injection Ascl1a spMO markedly increased the unspliced mRNA in stage 16 embryos and therefore the PCR products of 1100bp long. (D). cMO and Ascl1a spMO injected embryos at different stages of development. (E). qPCR detection of tubb2b expression in Ascl1a morphants at stage 18. Values are mean ± s.d. *P<0.05. |
|
|
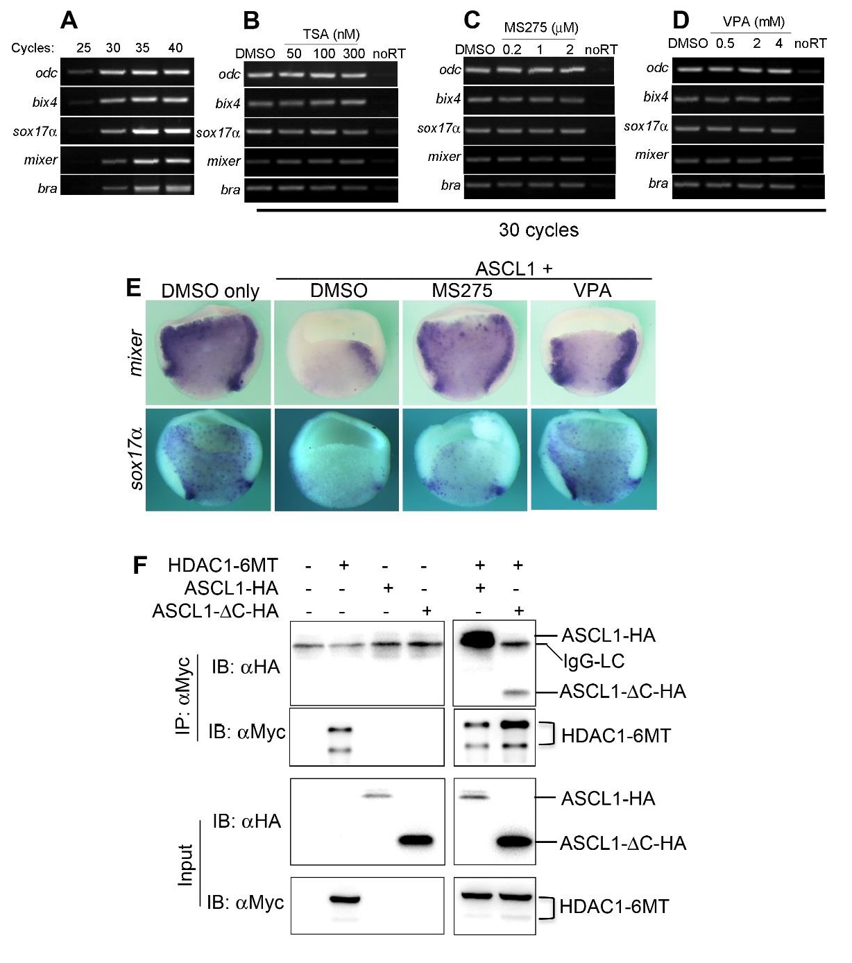
Fig. S6. (related to Fig. 6) Ascl1 interacts with HDAC1 (A). Optimization of the PCR cycle number for mesendoderm genes. (B-D) RT-PCR results showing the effects of HDACis at the indicated doses on mesendoderm gene expression. (E) Bisection view of embryos showing that the expression of mixer and sox17α was inhibited by Ascl1 overexpression and rescued by the application of MS-275 (1 μM) or VP (2 mM). (F) HDAC1-6MT and HA-ASCL1 mutants were used to confirm the association between Ascl1 and HDAC1 as detected under experimental conditions and shown in Fig. 6D. |
|
|
Fig. S7. (related to Fig. 6) Depleting HDAC1 using two non-overlapping MOs (A). Sequence information for the 5âUTR proximal to the ATG and the sequences recognized by two non-overlapping HDAC1 MOs (HDAC1 MO1 and MO2), and the western blots showing HDAC1 MO1 and MO2 blocked the translation of the reporter mRNA with wild type 5âUTR, but not the reporter with a mutated 5âUTR. (B) Information related to HDAC2 MO and its translation-blocking efficacy assessed through a reporter assay. (C) qPCR detection of gene expression of HDAC1 or HDAC2 morphants at stage 10.5. Values are mean ± s.d. * indicates p<0.05; ** indicates p<0.01 by Studentâs t-test. |
References [+] :
Ali,
The phosphorylation status of Ascl1 is a key determinant of neuronal differentiation and maturation in vivo and in vitro.
2014, Pubmed,
Xenbase
Ali, The phosphorylation status of Ascl1 is a key determinant of neuronal differentiation and maturation in vivo and in vitro. 2014, Pubmed , Xenbase
Amamoto, Development-inspired reprogramming of the mammalian central nervous system. 2014, Pubmed
Artus, A close look at the mammalian blastocyst: epiblast and primitive endoderm formation. 2014, Pubmed
Bertrand, Proneural genes and the specification of neural cell types. 2002, Pubmed
Blythe, Chromatin immunoprecipitation in early Xenopus laevis embryos. 2009, Pubmed , Xenbase
Borromeo, A transcription factor network specifying inhibitory versus excitatory neurons in the dorsal spinal cord. 2014, Pubmed
Cao, POU-V factors antagonize maternal VegT activity and beta-Catenin signaling in Xenopus embryos. 2007, Pubmed , Xenbase
Cao, Xenopus POU factors of subclass V inhibit activin/nodal signaling during gastrulation. 2006, Pubmed , Xenbase
Cao, Oct25 represses transcription of nodal/activin target genes by interaction with signal transducers during Xenopus gastrulation. 2008, Pubmed , Xenbase
Cao, Regulation of germ layer formation by pluripotency factors during embryogenesis. 2013, Pubmed
Casey, Bix4 is activated directly by VegT and mediates endoderm formation in Xenopus development. 1999, Pubmed , Xenbase
Castro, Old and new functions of proneural factors revealed by the genome-wide characterization of their transcriptional targets. 2011, Pubmed
Cha, Wnt5a and Wnt11 interact in a maternal Dkk1-regulated fashion to activate both canonical and non-canonical signaling in Xenopus axis formation. 2008, Pubmed , Xenbase
Collart, High-resolution analysis of gene activity during the Xenopus mid-blastula transition. 2014, Pubmed , Xenbase
De Robertis, Dorsal-ventral patterning and neural induction in Xenopus embryos. 2004, Pubmed , Xenbase
Ding, HECT domain-containing E3 ubiquitin ligase NEDD4L negatively regulates Wnt signaling by targeting dishevelled for proteasomal degradation. 2013, Pubmed , Xenbase
Ferreiro, XASH genes promote neurogenesis in Xenopus embryos. 1994, Pubmed , Xenbase
Fletcher, FGF8 spliceforms mediate early mesoderm and posterior neural tissue formation in Xenopus. 2006, Pubmed , Xenbase
Gardner, Stable intronic sequence RNA (sisRNA), a new class of noncoding RNA from the oocyte nucleus of Xenopus tropicalis. 2012, Pubmed , Xenbase
Gu, Maternal Mga is required for Wnt signaling and organizer formation in the early Xenopus embryo. 2012, Pubmed , Xenbase
Hardwick, Cell cycle regulation of proliferation versus differentiation in the central nervous system. 2015, Pubmed
Heasman, Maternal determinants of embryonic cell fate. 2006, Pubmed , Xenbase
Henke, Ascl1 and Neurog2 form novel complexes and regulate Delta-like3 (Dll3) expression in the neural tube. 2009, Pubmed
Horb, A vegetally localized T-box transcription factor in Xenopus eggs specifies mesoderm and endoderm and is essential for embryonic mesoderm formation. 1997, Pubmed , Xenbase
Huang, Proneural bHLH genes in development and disease. 2014, Pubmed
Jiang, Achaete-scute complex homologue 1 regulates tumor-initiating capacity in human small cell lung cancer. 2009, Pubmed
Johnson, Two rat homologues of Drosophila achaete-scute specifically expressed in neuronal precursors. 1990, Pubmed
Johnson, DNA binding and transcriptional regulatory activity of mammalian achaete-scute homologous (MASH) proteins revealed by interaction with a muscle-specific enhancer. 1992, Pubmed
Kuroda, Default neural induction: neuralization of dissociated Xenopus cells is mediated by Ras/MAPK activation. 2005, Pubmed , Xenbase
Levine, Proposal of a model of mammalian neural induction. 2007, Pubmed
Lustig, Expression cloning of a Xenopus T-related gene (Xombi) involved in mesodermal patterning and blastopore lip formation. 1996, Pubmed , Xenbase
Massagué, Controlling TGF-beta signaling. 2000, Pubmed
Parlier, Xenopus zinc finger transcription factor IA1 (Insm1) expression marks anteroventral noradrenergic neuron progenitors in Xenopus embryos. 2008, Pubmed , Xenbase
Perron, X-ngnr-1 and Xath3 promote ectopic expression of sensory neuron markers in the neurula ectoderm and have distinct inducing properties in the retina. 1999, Pubmed , Xenbase
Raposo, Ascl1 Coordinately Regulates Gene Expression and the Chromatin Landscape during Neurogenesis. 2015, Pubmed
Rheinbay, An aberrant transcription factor network essential for Wnt signaling and stem cell maintenance in glioblastoma. 2013, Pubmed
Rogers, Morphogen gradients: from generation to interpretation. 2011, Pubmed
Snir, Xenopus laevis POU91 protein, an Oct3/4 homologue, regulates competence transitions from mesoderm to neural cell fates. 2006, Pubmed , Xenbase
Stennard, The Xenopus T-box gene, Antipodean, encodes a vegetally localised maternal mRNA and can trigger mesoderm formation. 1996, Pubmed , Xenbase
Stern, Neural induction: old problem, new findings, yet more questions. 2005, Pubmed , Xenbase
Sugimori, Ascl1 is required for oligodendrocyte development in the spinal cord. 2008, Pubmed
Tada, Bix1, a direct target of Xenopus T-box genes, causes formation of ventral mesoderm and endoderm. 1998, Pubmed , Xenbase
Tao, Maternal wnt11 activates the canonical wnt signaling pathway required for axis formation in Xenopus embryos. 2005, Pubmed , Xenbase
Taverner, Microarray-based identification of VegT targets in Xenopus. 2005, Pubmed , Xenbase
Tian, Nodal signals pattern vertebrate embryos. 2006, Pubmed , Xenbase
Torres-Padilla, Transcription factor heterogeneity in pluripotent stem cells: a stochastic advantage. 2014, Pubmed
Turner, Expression of achaete-scute homolog 3 in Xenopus embryos converts ectodermal cells to a neural fate. 1994, Pubmed , Xenbase
Wapinski, Hierarchical mechanisms for direct reprogramming of fibroblasts to neurons. 2013, Pubmed
Wilkinson, Proneural genes in neocortical development. 2013, Pubmed
Wylie, Ascl1 phospho-status regulates neuronal differentiation in a Xenopus developmental model of neuroblastoma. 2015, Pubmed , Xenbase
Xanthos, Maternal VegT is the initiator of a molecular network specifying endoderm in Xenopus laevis. 2001, Pubmed , Xenbase
Yasuo, A two-step model for the fate determination of presumptive endodermal blastomeres in Xenopus embryos. 1999, Pubmed , Xenbase
Zhang, The role of maternal VegT in establishing the primary germ layers in Xenopus embryos. 1998, Pubmed , Xenbase
Zhang, NEDD4L regulates convergent extension movements in Xenopus embryos via Disheveled-mediated non-canonical Wnt signaling. 2014, Pubmed , Xenbase
Zhang, Xenopus VegT RNA is localized to the vegetal cortex during oogenesis and encodes a novel T-box transcription factor involved in mesodermal patterning. 1996, Pubmed , Xenbase
Zimmerman, XASH-3, a novel Xenopus achaete-scute homolog, provides an early marker of planar neural induction and position along the mediolateral axis of the neural plate. 1993, Pubmed , Xenbase
