XB-ART-51622
Biol Open
2015 Nov 30;412:1772-81. doi: 10.1242/bio.013391.
Show Gene links
Show Anatomy links
Analysis of neural progenitors from embryogenesis to juvenile adult in Xenopus laevis reveals biphasic neurogenesis and continuous lengthening of the cell cycle.
Thuret R, Auger H, Papalopulu N.
???displayArticle.abstract???
Xenopus laevis is a prominent model system for studying neural development, but our understanding of the long-term temporal dynamics of neurogenesis remains incomplete. Here, we present the first continuous description of neurogenesis in X. laevis, covering the entire period of development from the specification of neural ectoderm during gastrulation to juvenile frog. We have used molecular markers to identify progenitors and neurons, short-term bromodeoxyuridine (BrdU) incorporation to map the generation of newborn neurons and dual pulse S-phase labelling to characterise changes in their cell cycle length. Our study revealed the persistence of Sox3-positive progenitor cells from the earliest stages of neural development through to the juvenile adult. Two periods of intense neuronal generation were observed, confirming the existence of primary and secondary waves of neurogenesis, punctuated by a period of quiescence before metamorphosis and culminating in another period of quiescence in the young adult. Analysis of multiple parameters indicates that neural progenitors alternate between global phases of differentiation and amplification and that, regardless of their behaviour, their cell cycle lengthens monotonically during development, at least at the population level.
???displayArticle.pubmedLink??? 26621828
???displayArticle.pmcLink??? PMC4736028
???displayArticle.link??? Biol Open
???displayArticle.grants??? [+]
BB/E003044/1 Biotechnology and Biological Sciences Research Council , BB_BB/E003044/1 Biotechnology and Biological Sciences Research Council
Species referenced: Xenopus laevis
Genes referenced: myt1 sox3
???attribute.lit??? ???displayArticles.show???
|
|
Fig. 1. Sox3+ progenitors are maintained across Xenopus development. (A) Representation of Xenopus laevis stages used for the study. For each NF stage, the age in hours or days post-fertilisation (hpf or dpf) and the size of the animal (in mm) are provided. (B-J) Fluorescent immunodetection of Sox3 (red) and pH3 (green) at representative stages of Xenopus development. NF stages are indicated on each panel. Nuclei are counterstained with DAPI. Scale bars=50â µm. Note that during metamorphic stages, we identify a population of cells negative for Sox3 outside the ventricular zone but positive for PH3 in the posterior hindbrain/anterior spinal cord. These cells could represent a population of non-neurogenic glia such as astrocytes or oligodendrocytes (Maier and Miller, 1995; Yoshida et al., 1999). (K) Mean absolute number of Sox3-positive cells per section during development. After the restriction of the expression of Sox3 to the neural plate, the number of positive cells decreases slightly until NF25 to augment and then reach a plateau by NF54. (L) Quantification of mitotic index (green curve) and labelling index (grey bars) of Sox3+ progenitors. The number of pH3-positive nuclei amongst Sox3-positive ones has been counted. Mitotic index is found to be high during neurulation (NF 14 to 25) and prometamorphosis (NF54-56). In between NF25 and NF54, the mitotic index decrease gradually to become nearly negligible at NF50. The labelling index represent the percentage of BrdU-positive Sox3-positive cells from animals injected with BrdU and fixed 3â h later. (M) Cumulative BrdU incorporation in neural progenitors at NF14 and NF35. More than 95% of the Sox3+ progenitors are positive for BrdU after 6â h at NF14 and after 10 to 12â h at NF35. Data represented as mean±s.e.m. ***P<0.001. |
|
|
Fig. 2. Neuronal birth during development. (A) Rationale of the birth dating experiment. Animals are injected with BrdU and kept for 24 h to allow BrdU incorporation and cell division to occur. (B) Schematic representation of spinal cord with identified cell populations. In a section of spinal cord, we can identify two categories of cells. (C) Fluorescent immunostaining against xMyT1 (green) and BrdU (red). Nuclei were counterstained with DAPI. Each developmental stage is indicated on the images. Scale bars=50 µm. |
|
|
Fig. 3. The behaviour of neural progenitors changes during development. The quantification of the birth dating results enables the estimation of two parameters according to the populations considered. Since mitotic index was negligible at NF66, no birth dating data have been collected for this stage and values have been extrapolated to 0 (dashed lines). (A) Rate of neuronal birth. This graph represents the percentage of BrdU-positive cells among the xMyT1-positive cells and corresponds to the proportion of newly born neurons appeared during the last 24 h. Two main phases of neuronal birth can be identified at NF14 and NF54. In between, the rate of newly born neurons is very low. After NF54, the rate of newly born neurons decreases again. (B) Progenitors fate. This diagram represents the percentage of xMyT1-positive cells among the BrdU-positive population and is an indication of the choice made by progenitors to stay in the cell cycle by proliferating or to exit the cell cycle by differentiating into neurons. Data represented as mean±s.e.m. ***P<0.001, *P<0.05. |
|
|
Fig. 4. Estimation of cell cycle length during Xenopus development. (A) Protocols used for estimation of cell cycle length by dual pulse S-phase labelling. Different strategies have been used for stages corresponding to primary neurogenesis (NF14, n=13), progenitor amplification phase (NF35, n=9), prometamorphosis (NF50, n=5), and secondary neurogenesis during metamorphosis (NF54, n=5). (B) Total cell cycle length (Tc) and (C) S-phase length (Ts) at corresponding stages. Both Ts and Tc are increasing during development in a manner that seems independent of the neural progenitors behaviour. (D) Cell cycle length of the dorsal part versus the ventral part of the spinal cord at NF54. The overall cell cycle at this stage is 35 h represent a composite of a heterogeneous population of Sox3 progenitors where dorsal progenitors cycle faster (25 h) than the ventral ones (80 h). Data represented as mean±s.e.m. ***P<0.001, **P<0.01, *P<0.05. |
|
|
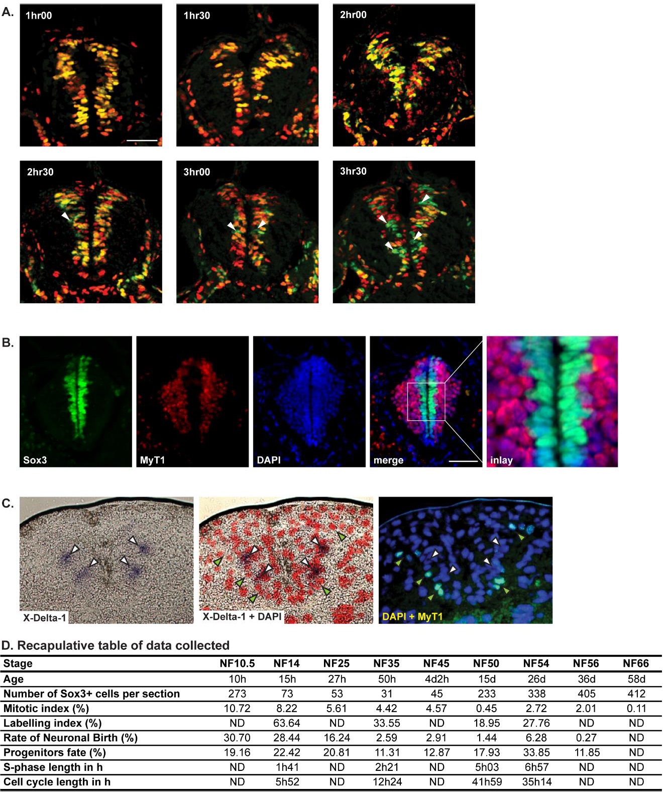
Supplementary Figure 1: A. Estimation of uridine analogue bioavailablity in Xenopus. An initial shot of BrdU was provided to NF35 embryos. Then, an EdU dose was injected after different incubation times ranging from 1 to 3.5 hours. Red: BrdU, green: EdU, scale bar = 50μm. A similar representative section located in the hindbrain of NF35 embryos is presented shown for each time point. For clarity, DAPI staining is not shown. We determine the bioavailability of uridine analogues by the time needed for the appearance of EdU only nuclei (arrowheads). B. Double immunostaining for Sox3 (green) and xMyT1 (red) in spinal cord section of NF40 embryo. Nuclei were counterstained with DAPI. Scale bar = 50μm. C. X-Delta-1 in situ hybridisation combined with MyT1 antibody staining at NF20. White arrowheads indicate the areas of expression of X-Delta-1. Green arrowheads indicate X-MyT1+ nuclei. MyT1 positive nuclei are close to the domain of expression of X-Delta-1 but do not overlap. D. Table compiling the various data collected. |
References [+] :
Adolf,
Conserved and acquired features of adult neurogenesis in the zebrafish telencephalon.
2006, Pubmed
Adolf, Conserved and acquired features of adult neurogenesis in the zebrafish telencephalon. 2006, Pubmed
Altman, Autoradiographic and histological studies of postnatal neurogenesis. IV. Cell proliferation and migration in the anterior forebrain, with special reference to persisting neurogenesis in the olfactory bulb. 1969, Pubmed
Altman, Autoradiographic and histological studies of postnatal neurogenesis. 3. Dating the time of production and onset of differentiation of cerebellar microneurons in rats. 1969, Pubmed
Arai, Neural stem and progenitor cells shorten S-phase on commitment to neuron production. 2011, Pubmed
Auger, A bromodeoxyuridine (BrdU) based protocol for characterizing proliferating progenitors in Xenopus embryos. 2012, Pubmed , Xenbase
Bellefroid, X-MyT1, a Xenopus C2HC-type zinc finger protein with a regulatory function in neuronal differentiation. 1996, Pubmed , Xenbase
Bonev, MicroRNA-9 reveals regional diversity of neural progenitors along the anterior-posterior axis. 2011, Pubmed , Xenbase
Cabochette, YAP controls retinal stem cell DNA replication timing and genomic stability. 2015, Pubmed , Xenbase
Calegari, Selective lengthening of the cell cycle in the neurogenic subpopulation of neural progenitor cells during mouse brain development. 2005, Pubmed
Caviness, Numbers, time and neocortical neuronogenesis: a general developmental and evolutionary model. 1995, Pubmed
Chapouton, Notch activity levels control the balance between quiescence and recruitment of adult neural stem cells. 2010, Pubmed
Chapouton, her5 expression reveals a pool of neural stem cells in the adult zebrafish midbrain. 2006, Pubmed
Chell, Nutrition-responsive glia control exit of neural stem cells from quiescence. 2010, Pubmed
Chitnis, Primary neurogenesis in Xenopus embryos regulated by a homologue of the Drosophila neurogenic gene Delta. 1995, Pubmed , Xenbase
D'Amico, Proliferation, migration and differentiation in juvenile and adult Xenopus laevis brains. 2011, Pubmed , Xenbase
Davidson, Neural tube closure in Xenopus laevis involves medial migration, directed protrusive activity, cell intercalation and convergent extension. 1999, Pubmed , Xenbase
Denver, Thyroid hormone receptor subtype specificity for hormone-dependent neurogenesis in Xenopus laevis. 2009, Pubmed , Xenbase
Eliceiri, Quantitation of endogenous thyroid hormone receptors alpha and beta during embryogenesis and metamorphosis in Xenopus laevis. 1994, Pubmed , Xenbase
El Yakoubi, Hes4 controls proliferative properties of neural stem cells during retinal ontogenesis. 2012, Pubmed , Xenbase
Frederick, Cell cycle remodeling requires cell-cell interactions in developing Xenopus embryos. 1994, Pubmed , Xenbase
Goldshmit, Fgf-dependent glial cell bridges facilitate spinal cord regeneration in zebrafish. 2012, Pubmed
Grandel, Neural stem cells and neurogenesis in the adult zebrafish brain: origin, proliferation dynamics, migration and cell fate. 2006, Pubmed
Hartenstein, Early pattern of neuronal differentiation in the Xenopus embryonic brainstem and spinal cord. 1993, Pubmed , Xenbase
He, How variable clones build an invariant retina. 2012, Pubmed
Henrique, Expression of a Delta homologue in prospective neurons in the chick. 1995, Pubmed , Xenbase
Hudson, A tool for examining the role of the zinc finger myelin transcription factor 1 (Myt1) in neural development: Myt1 knock-in mice. 2011, Pubmed
HUGHES, The development of the primary sensory system in Xenopus laevis (Daudin). 1957, Pubmed , Xenbase
Kaslin, Proliferation, neurogenesis and regeneration in the non-mammalian vertebrate brain. 2008, Pubmed
Kiel, Haematopoietic stem cells do not asymmetrically segregate chromosomes or retain BrdU. 2007, Pubmed
Kroehne, Regeneration of the adult zebrafish brain from neurogenic radial glia-type progenitors. 2011, Pubmed
Lamborghini, Disappearance of Rohon-Beard neurons from the spinal cord of larval Xenopus laevis. 1987, Pubmed , Xenbase
Lamborghini, Rohon-beard cells and other large neurons in Xenopus embryos originate during gastrulation. 1980, Pubmed , Xenbase
Lange, Cdks and cyclins link G1 length and differentiation of embryonic, neural and hematopoietic stem cells. 2010, Pubmed
Lee, Conversion of Xenopus ectoderm into neurons by NeuroD, a basic helix-loop-helix protein. 1995, Pubmed , Xenbase
Leung, Apical migration of nuclei during G2 is a prerequisite for all nuclear motion in zebrafish neuroepithelia. 2011, Pubmed
Lyons, Monitoring neural progenitor fate through multiple rounds of division in an intact vertebrate brain. 2003, Pubmed
Ma, Identification of neurogenin, a vertebrate neuronal determination gene. 1996, Pubmed , Xenbase
Maier, Development of glial cytoarchitecture in the frog spinal cord. 1995, Pubmed , Xenbase
Martynoga, Foxg1 is required for specification of ventral telencephalon and region-specific regulation of dorsal telencephalic precursor proliferation and apoptosis. 2005, Pubmed
März, Heterogeneity in progenitor cell subtypes in the ventricular zone of the zebrafish adult telencephalon. 2010, Pubmed
Merkle, Neural stem cells in mammalian development. 2006, Pubmed
Mueller, Anatomy of neurogenesis in the early zebrafish brain. 2003, Pubmed
Muñoz, Regeneration of Xenopus laevis spinal cord requires Sox2/3 expressing cells. 2015, Pubmed , Xenbase
Nowakowski, Bromodeoxyuridine immunohistochemical determination of the lengths of the cell cycle and the DNA-synthetic phase for an anatomically defined population. 1989, Pubmed
Peco, The CDC25B phosphatase shortens the G2 phase of neural progenitors and promotes efficient neuron production. 2012, Pubmed
Penzel, Characterization and early embryonic expression of a neural specific transcription factor xSOX3 in Xenopus laevis. 1997, Pubmed , Xenbase
Pevny, SOX genes and neural progenitor identity. 2005, Pubmed
Piccolo, Dorsoventral patterning in Xenopus: inhibition of ventral signals by direct binding of chordin to BMP-4. 1996, Pubmed , Xenbase
Rogers, Sox3 expression is maintained by FGF signaling and restricted to the neural plate by Vent proteins in the Xenopus embryo. 2008, Pubmed , Xenbase
Rothenaigner, Clonal analysis by distinct viral vectors identifies bona fide neural stem cells in the adult zebrafish telencephalon and characterizes their division properties and fate. 2011, Pubmed
Sabherwal, aPKC phosphorylates p27Xic1, providing a mechanistic link between apicobasal polarity and cell-cycle control. 2014, Pubmed , Xenbase
Sabherwal, The apicobasal polarity kinase aPKC functions as a nuclear determinant and regulates cell proliferation and fate during Xenopus primary neurogenesis. 2009, Pubmed , Xenbase
Salomoni, Cell cycle control of mammalian neural stem cells: putting a speed limit on G1. 2010, Pubmed
Schlosser, Thyroid hormone promotes neurogenesis in the Xenopus spinal cord. 2002, Pubmed , Xenbase
Schmidt, Neurogenesis in zebrafish - from embryo to adult. 2013, Pubmed
Schroeder, Neurulation in Xenopus laevis. An analysis and model based upon light and electron microscopy. 1970, Pubmed , Xenbase
Thors, On the development of the spinal cord of the clawed frog, Xenopus laevis. II. Experimental analysis of differentiation and migration. 1982, Pubmed , Xenbase
Thors, On the development of the spinal cord of the clawed frog, Xenopus laevis. I. Morphogenesis and histogenesis. 1982, Pubmed , Xenbase
Wullimann, Secondary neurogenesis in the brain of the African clawed frog, Xenopus laevis, as revealed by PCNA, Delta-1, Neurogenin-related-1, and NeuroD expression. 2005, Pubmed , Xenbase
Yoshida, Conserved and divergent expression patterns of the proteolipid protein gene family in the amphibian central nervous system. 1999, Pubmed , Xenbase
Zhang, The beta-catenin/VegT-regulated early zygotic gene Xnr5 is a direct target of SOX3 regulation. 2003, Pubmed , Xenbase
Zimmerman, The Spemann organizer signal noggin binds and inactivates bone morphogenetic protein 4. 1996, Pubmed , Xenbase
Zupanc, Cell proliferation after lesions in the cerebellum of adult teleost fish: time course, origin, and type of new cells produced. 1999, Pubmed
