XB-ART-51620
PLoS Pathog
2015 Dec 01;1112:e1005267. doi: 10.1371/journal.ppat.1005267.
Show Gene links
Show Anatomy links
Functional Characterization of a Novel Class of Morantel-Sensitive Acetylcholine Receptors in Nematodes.
Courtot E, Charvet CL, Beech RN, Harmache A, Wolstenholme AJ, Holden-Dye L, O'Connor V, Peineau N, Woods DJ, Neveu C.
???displayArticle.abstract???
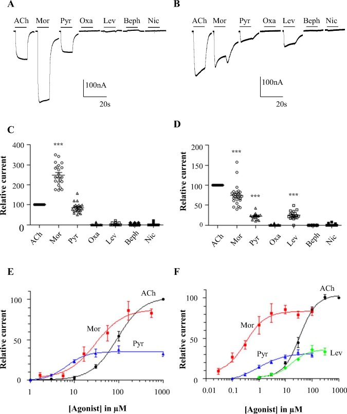
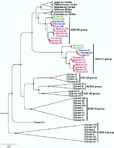
Acetylcholine receptors are pentameric ligand-gated channels involved in excitatory neuro-transmission in both vertebrates and invertebrates. In nematodes, they represent major targets for cholinergic agonist or antagonist anthelmintic drugs. Despite the large diversity of acetylcholine-receptor subunit genes present in nematodes, only a few receptor subtypes have been characterized so far. Interestingly, parasitic nematodes affecting human or animal health possess two closely related members of this gene family, acr-26 and acr-27 that are essentially absent in free-living or plant parasitic species. Using the pathogenic parasitic nematode of ruminants, Haemonchus contortus, as a model, we found that Hco-ACR-26 and Hco-ACR-27 are co-expressed in body muscle cells. We demonstrated that co-expression of Hco-ACR-26 and Hco-ACR-27 in Xenopus laevis oocytes led to the functional expression of an acetylcholine-receptor highly sensitive to the anthelmintics morantel and pyrantel. Importantly we also reported that ACR-26 and ACR-27, from the distantly related parasitic nematode of horses, Parascaris equorum, also formed a functional acetylcholine-receptor highly sensitive to these two drugs. In Caenorhabditis elegans, a free-living model nematode, we demonstrated that heterologous expression of the H. contortus and P. equorum receptors drastically increased its sensitivity to morantel and pyrantel, mirroring the pharmacological properties observed in Xenopus oocytes. Our results are the first to describe significant molecular determinants of a novel class of nematode body wall muscle AChR.
???displayArticle.pubmedLink??? 26625142
???displayArticle.pmcLink??? PMC4666645
???displayArticle.link??? PLoS Pathog
???displayArticle.grants??? [+]
P40 OD010440 NIH HHS
Species referenced: Xenopus laevis
Genes referenced: gnl3 lxn tpm3
???attribute.lit??? ???displayArticles.show???
References [+] :
Aceves,
The mechanism of the paralysing action of tetramisole on Ascaris somatic muscle.
1970, Pubmed
Aceves, The mechanism of the paralysing action of tetramisole on Ascaris somatic muscle. 1970, Pubmed
Ali, Immunocompetence may be important in the effectiveness of Mectizan (ivermectin) in the treatment of human onchocerciasis. 2002, Pubmed
Altschul, Gapped BLAST and PSI-BLAST: a new generation of protein database search programs. 1997, Pubmed
Aubry, Aspects of the pharmacology of a new anthelmintic: pyrantel. 1970, Pubmed
Awadzi, An investigation of persistent microfilaridermias despite multiple treatments with ivermectin, in two onchocerciasis-endemic foci in Ghana. 2004, Pubmed
Ballivet, Nicotinic acetylcholine receptors in the nematode Caenorhabditis elegans. 1996, Pubmed , Xenbase
Baur, Monepantel irreversibly binds to and opens Haemonchus contortus MPTL-1 and Caenorhabditis elegans ACR-20 receptors. 2015, Pubmed , Xenbase
Beech, Nematode parasite genes: what's in a name? 2010, Pubmed
Bendtsen, Improved prediction of signal peptides: SignalP 3.0. 2004, Pubmed
Bennett, ACR-26: a novel nicotinic receptor subunit of parasitic nematodes. 2012, Pubmed , Xenbase
Blaxter, A molecular evolutionary framework for the phylum Nematoda. 1998, Pubmed
Blaxter, The evolution of parasitism in Nematoda. 2015, Pubmed
Borgsteede, Further studies with a strain of Ostertagia ostertagi resistant to morantel tartrate. 1991, Pubmed
Borgsteede, The difference between two strains of Ostertagia ostertagi in resistance to morantel tartrate. 1988, Pubmed
Boulin, Positive modulation of a Cys-loop acetylcholine receptor by an auxiliary transmembrane subunit. 2012, Pubmed
Boulin, Eight genes are required for functional reconstitution of the Caenorhabditis elegans levamisole-sensitive acetylcholine receptor. 2008, Pubmed , Xenbase
Boulin, Functional reconstitution of Haemonchus contortus acetylcholine receptors in Xenopus oocytes provides mechanistic insights into levamisole resistance. 2011, Pubmed , Xenbase
Bourguinat, Macrocyclic lactone resistance in Dirofilaria immitis. 2011, Pubmed
Bourguinat, Macrocyclic lactone resistance in Dirofilaria immitis: Failure of heartworm preventives and investigation of genetic markers for resistance. 2015, Pubmed
Brenner, The genetics of Caenorhabditis elegans. 1974, Pubmed
Britton, Using Caenorhabditis elegans for functional analysis of genes of parasitic nematodes. 2006, Pubmed
Brown, Contributions from Caenorhabditis elegans functional genetics to antiparasitic drug target identification and validation: nicotinic acetylcholine receptors, a case study. 2006, Pubmed
Buxton, Investigation of acetylcholine receptor diversity in a nematode parasite leads to characterization of tribendimidine- and derquantel-sensitive nAChRs. 2014, Pubmed , Xenbase
Colquhoun, The pharmacology of cholinoceptors on the somatic muscle cells of the parasitic nematode Ascaris suum. 1991, Pubmed
Cook, Caenorhabditis elegans ivermectin receptors regulate locomotor behaviour and are functional orthologues of Haemonchus contortus receptors. 2006, Pubmed
Cornwell, Critical trials with morantel tartrate against Parascaris eguorum. 1973, Pubmed
Culetto, The Caenorhabditis elegans unc-63 gene encodes a levamisole-sensitive nicotinic acetylcholine receptor alpha subunit. 2004, Pubmed
de Boer, In-situ Hybridization to Messenger RNA in Heterodera glycines. 1998, Pubmed
De Clercq, Failure of mebendazole in treatment of human hookworm infections in the southern region of Mali. 1997, Pubmed
Delannoy-Normand, A suite of genes expressed during transition to parasitic lifestyle in the trichostrongylid nematode Haemonchus contortus encode potentially secreted proteins conserved in Teladorsagia circumcincta. 2010, Pubmed
Dorris, Molecular phylogenetic analysis of the genus Strongyloides and related nematodes. 2002, Pubmed
Dutta, The status of RNAi-based transgenic research in plant nematology. 2014, Pubmed
Edgar, MUSCLE: multiple sequence alignment with high accuracy and high throughput. 2004, Pubmed
Eimer, Regulation of nicotinic receptor trafficking by the transmembrane Golgi protein UNC-50. 2007, Pubmed
Fleming, Caenorhabditis elegans levamisole resistance genes lev-1, unc-29, and unc-38 encode functional nicotinic acetylcholine receptor subunits. 1997, Pubmed , Xenbase
Geary, Anthelmintic drug discovery: into the future. 2015, Pubmed
Glendinning, Glutamate-gated chloride channels of Haemonchus contortus restore drug sensitivity to ivermectin resistant Caenorhabditis elegans. 2011, Pubmed
Grant, Heritable transgenesis of Parastrongyloides trichosuri: a nematode parasite of mammals. 2006, Pubmed
Guest, The calcium-activated potassium channel, SLO-1, is required for the action of the novel cyclo-octadepsipeptide anthelmintic, emodepside, in Caenorhabditis elegans. 2007, Pubmed
Halevi, Conservation within the RIC-3 gene family. Effectors of mammalian nicotinic acetylcholine receptor expression. 2003, Pubmed , Xenbase
Halevi, The C. elegans ric-3 gene is required for maturation of nicotinic acetylcholine receptors. 2002, Pubmed , Xenbase
Haugstetter, Identification and characterization of a novel thioredoxin-related transmembrane protein of the endoplasmic reticulum. 2005, Pubmed
Higazi, Brugia malayi: transient transfection by microinjection and particle bombardment. 2002, Pubmed
Holden-Dye, Nicotinic acetylcholine receptors: a comparison of the nAChRs of Caenorhabditis elegans and parasitic nematodes. 2013, Pubmed , Xenbase
Jospin, A neuronal acetylcholine receptor regulates the balance of muscle excitation and inhibition in Caenorhabditis elegans. 2009, Pubmed , Xenbase
Kaplan, Drug resistance in nematodes of veterinary importance: a status report. 2004, Pubmed
Kopp, High-level pyrantel resistance in the hookworm Ancylostoma caninum. 2007, Pubmed
Kwa, Beta-tubulin genes from the parasitic nematode Haemonchus contortus modulate drug resistance in Caenorhabditis elegans. 1995, Pubmed
Laing, The genome and transcriptome of Haemonchus contortus, a key model parasite for drug and vaccine discovery. 2013, Pubmed
Lewis, The genetics of levamisole resistance in the nematode Caenorhabditis elegans. 1980, Pubmed
Li, Successful transgenesis of the parasitic nematode Strongyloides stercoralis requires endogenous non-coding control elements. 2006, Pubmed
Martin, Oxantel is an N-type (methyridine and nicotine) agonist not an L-type (levamisole and pyrantel) agonist: classification of cholinergic anthelmintics in Ascaris. 2004, Pubmed
Martin, Levamisole receptors: a second awakening. 2012, Pubmed , Xenbase
Martin, Target sites of anthelmintics. 1997, Pubmed
Matthews, Anthelmintic resistance in equine nematodes. 2014, Pubmed
McKenna, The efficacy of levamisole and ivermectin against a morantel-resistant strain of Trichostrongylus colubriformis. 1985, Pubmed
Mello, Efficient gene transfer in C.elegans: extrachromosomal maintenance and integration of transforming sequences. 1991, Pubmed
Millar, RIC-3: a nicotinic acetylcholine receptor chaperone. 2008, Pubmed
Millar, Assembly and subunit diversity of nicotinic acetylcholine receptors. 2003, Pubmed
Mongan, Novel alpha7-like nicotinic acetylcholine receptor subunits in the nematode Caenorhabditis elegans. 2002, Pubmed
Osei-Atweneboana, Prevalence and intensity of Onchocerca volvulus infection and efficacy of ivermectin in endemic communities in Ghana: a two-phase epidemiological study. 2007, Pubmed
Peter, Haemonchus contortus: parasite problem No. 1 from tropics - Polar Circle. Problems and prospects for control based on epidemiology. 2005, Pubmed
Qian, Pharmacology of N-, L-, and B-subtypes of nematode nAChR resolved at the single-channel level in Ascaris suum. 2006, Pubmed
Rayes, Activation of single nicotinic receptor channels from Caenorhabditis elegans muscle. 2007, Pubmed
Reynoldson, Failure of pyrantel in treatment of human hookworm infections (Ancylostoma duodenale) in the Kimberley region of north west Australia. 1997, Pubmed
Richmond, One GABA and two acetylcholine receptors function at the C. elegans neuromuscular junction. 1999, Pubmed
Robertson, Resistance to levamisole resolved at the single-channel level. 1999, Pubmed
Roos, Genetic analysis of inbreeding of two strains of the parasitic nematode Haemonchus contortus. 2004, Pubmed
Rufener, acr-23 Encodes a monepantel-sensitive channel in Caenorhabditis elegans. 2013, Pubmed , Xenbase
Rufener, Monepantel allosterically activates DEG-3/DES-2 channels of the gastrointestinal nematode Haemonchus contortus. 2010, Pubmed , Xenbase
Sangster, Investigation of the mechanism of levamisole resistance trichostrongylid nematodes of sheep. 1988, Pubmed
Sangster, Trichostrongylus colubriformis and Ostertagia circumcincta resistant to levamisole, morantel tartrate and thiabendazole: occurrence of field strains. 1979, Pubmed
Schultz, SMART, a simple modular architecture research tool: identification of signaling domains. 1998, Pubmed
Selkirk, The development of RNA interference (RNAi) in gastrointestinal nematodes. 2012, Pubmed
Shao, Transposon-mediated chromosomal integration of transgenes in the parasitic nematode Strongyloides ratti and establishment of stable transgenic lines. 2012, Pubmed
Storey, Utilization of computer processed high definition video imaging for measuring motility of microscopic nematode stages on a quantitative scale: "The Worminator". 2014, Pubmed
Touroutine, acr-16 encodes an essential subunit of the levamisole-resistant nicotinic receptor at the Caenorhabditis elegans neuromuscular junction. 2005, Pubmed
Towers, The Caenorhabditis elegans lev-8 gene encodes a novel type of nicotinic acetylcholine receptor alpha subunit. 2005, Pubmed
Treinin, Two functionally dependent acetylcholine subunits are encoded in a single Caenorhabditis elegans operon. 1998, Pubmed , Xenbase
van Wyk, A field strain of Trichostrongylus colubriformis resistant to levamisole and morantel in South Africa. 1990, Pubmed
Van Wyk, The problem of escalating resistance of Haemonchus contortus to the modern anthelmintics in South Africa. 1989, Pubmed
Waller, Resistance of Trichostrongylus colubriformis to levamisole and morantel: differences in relation to selection history. 1986, Pubmed
Welz, SLO-1-channels of parasitic nematodes reconstitute locomotor behaviour and emodepside sensitivity in Caenorhabditis elegans slo-1 loss of function mutants. 2011, Pubmed
Williamson, The nicotinic acetylcholine receptors of the parasitic nematode Ascaris suum: formation of two distinct drug targets by varying the relative expression levels of two subunits. 2009, Pubmed , Xenbase
Wolstenholme, Resistance to macrocyclic lactones. 2012, Pubmed
Xu, In vivo transfection of developmentally competent Brugia malayi infective larvae. 2011, Pubmed
