|
Fig. 1. GFP-rassf7 truncation series. A series of constructs were produced that allow expression of truncated versions of rassf7 fused to GFP. GFP-rassf7 (WT), GFP-rassf7 (RA+A), GFP-rassf7 (RA+A+CC), GFP-rassf7 (RA), GFP-rassf7 (A+CC+B), GFP-rassf7 (CC+B), GFP-rassf7 (A+CC), GFP-rassf7 (CC), GFP-rassf7 (A), GFP-rassf7 (B). |
|
Fig. 2. The coiled-coil, but not the RA domain, is required for centrosomal rassf7 localisation. Embryos were microinjected with RNA at the two-cell stage, cultured until stage 10, fixed, sectioned and stained with a centrosomal marker (γ-tubulin/red) and a nuclear marker (DAPI/blue). GFP fluorescence is shown in green. (A) GFP-rassf7 (green) co-localised with γ-tubulin (red) (arrows) as previously shown (Sherwood et al., 2008). GFP-rassf7 showed some nuclear localisation and sometimes some perinuclear or cortical enrichment. However, this staining is also seen with the GFP control and so is not specific to the rassf7 protein. (B) GFP negative control, GFP (green) and γ-tubulin (red, arrows). GFP showed nuclear localisation and some perinuclear or cortical enrichment, but lacked the centrosomal enrichment seen with GFP-rassf7. (C) GFP-rassf7 (A+CC+B) (green) co-localised with γ-tubulin (red). (D) GFP-rassf7 (CC+B) (green) co-localised with γ-tubulin (red). (E) GFP-rassf7 (B) (green) showed reduced co-localisation with γ-tubulin (red). In A-E arrows highlight potential areas for co-localisation and scale bars=10 μm. (F) The integrated density of GFP fluorescence at the γ-tubulin foci for the GFP-rassf7 fusion proteins and the positive and negative controls (GFP-rassf7 and GFP). Integrated density of GFP-rassf7 (B) was similar to negative control. (G) Integrated density of γ-tubulin. Expression of full length or truncated GFP-rassf7 proteins did not affect the integrated density of the γ-tubulin staining. Based on at least three independent experiments, n>100 cells, âp<0.05. |
|
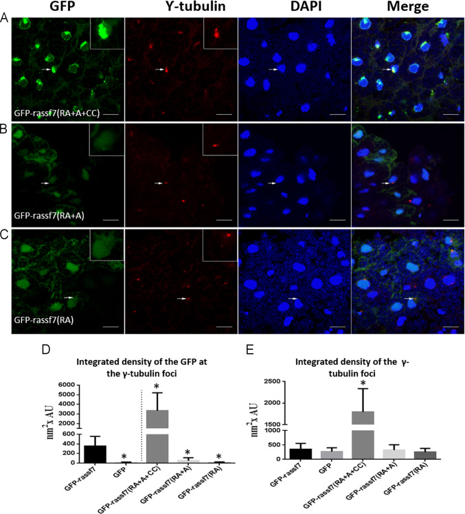
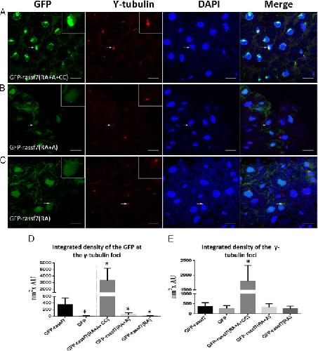
Fig. 3. Removal of the B domain led to accumulation of truncated rassf7 at γ-tubulin foci and increased γ-tubulin staining. Embryos were microinjected with RNA at the two-cell stage, cultured until stage 10, fixed, sectioned and stained with a centrosomal marker (γ-tubulin/red) and a nuclear marker (DAPI/blue). GFP fluorescence is shown in green. (A) GFP-rassf7 (RA+A+CC) (green) co-localised with γ-tubulin (red). There appeared to be increased localisation and also enlargement of the γ-tubulin staining. The nuclear localisation seen with the wildtype construct and the GFP control was also reduced. (B) GFP-rassf7 (RA+A) showed reduced co-localisation with γ-tubulin (red), but the protein still showed the nuclear localisation seen with full length rassf7 and the GFP control. (C) GFP-rassf7 (RA) (green) did not show co-localisation with γ-tubulin (red), but did still show the nuclear localisation seen with the wildtype construct and the GFP control. In panels AâC arrows highlight potential areas for co-localisation and scale bars=10 μm. (D) Integrated density of GFP fluorescence at the γ-tubulin foci. GFP-rassf7 (RA+A+CC) showed an increased integrated density when compared to wild type. (E) Integrated density of the γ-tubulin spot. Cells expressing GFP-rassf7 (RA+A+CC) showed an increased integrated density when compared to cell expressing wild type rassf7. Based on at least three independent experiments, n>100 cells, âp<0.05. |
|
Fig. 4. Mutations in the coiled coil domain reduced the centrosomal localisation of GFP-rassf7. Constructs were made that contained mutations in the coiled-coil region, embryos were then microinjected, with RNA made from these constructs, at the two-cell stage, cultured until (stage 10), fixed, sectioned and stained with a centrosome marker (γ-tubulin/red) and a nuclear marker (DAPI/blue). GFP fluorescence is shown in green. (A) The predicted structure of the coiled-coil domain mutations; GFP-rassf7 (WT), GFP-rassf7 (RA+A+CCâ²+B) with one point mutation, GFP-rassf7 (RA+A+CCâ²+B) with two point mutations and GFP-rassf7 (RA+A+CCâ´+B) with three point mutations. (B) GFP-rassf7 (RA+A+CCâ²+B) (green) co-localised with γ-tubulin (red). (C) GFP-rassf7 (RA+A+CCâ²+B) (green) co-localised with γ-tubulin (red). (D) GFP-rassf7 (RA+A+CCâ´+B) (green) showed decreased co-localisation with γ-tubulin (red). In panels AâC arrows highlight potential areas for co-localisation. All three mutant proteins showed the nuclear localisation seen with the wildtype construct and the GFP control. Scale bars=10 μm. (E) Integrated density of the GFP fluorescence at the γ-tubulin foci. GFP-rassf7 (RA+A+CCâ´+B) showed reduced centrosomal localisation when compared to the wild type protein. (F) Integrated density of the γ-tubulin spot. Mutations did not affect the integrated density of the γ-tubulin staining. Based on at least three independent experiments, n>100 cells, âp<0.05. |
|
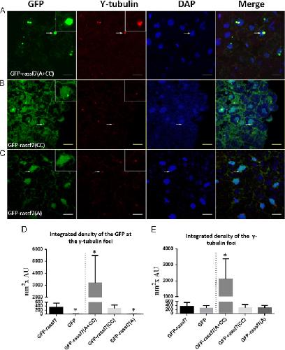
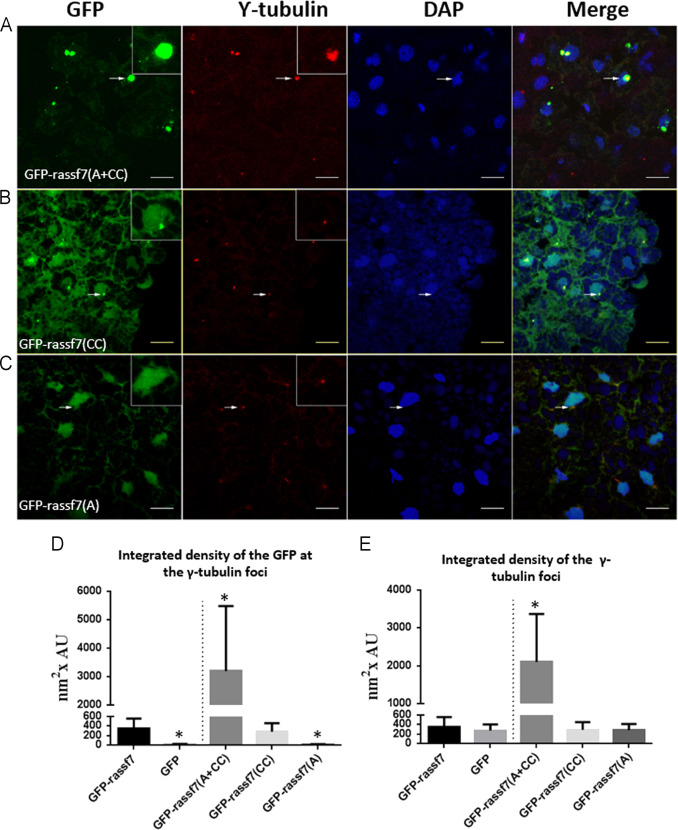
Fig. 5. The coiled-coil domain is sufficient for the centrosomal localisation of rassf7. Embryos were microinjected with RNA at the two-cell stage, cultured until stage 10, fixed, sectioned and stained with a centrosomal marker (γ-tubulin/red) and a nuclear marker (DAPI/blue). GFP fluorescence is shown in green. (A) GFP-rassf7 (A+CC) (green) co-localised with γ-tubulin (red). Accumulation at the centrosome and enlargement of γ-tubulin staining was observed. The nuclear localisation seen with the wildtype construct and the GFP control was also reduced. (B) GFP-rassf7 (CC) (green) co-localised with γ-tubulin (red) and showed the nuclear localisation seen with full length rassf7 and the GFP control. (C) GFP-rassf7 (A) (green) did not show co-localisation with γ-tubulin (red), but the protein still showed the nuclear localisation seen with full length rassf7 and the GFP control. In panels AâC arrows highlight potential areas for co-localisation and scale bars=10 μm. (D) Integrated density of the GFP at the γ-tubulin foci. GFP-rassf7 (A+CC) showed a significantly increased integrated density compared to wild type rassf7. GFP-rassf7 (CC) was similar to wild type rassf7 and GFP-rassf7 (A) was similar to the GFP negative control. (E) Integrated density of the γ-tubulin foci. GFP-rassf7 (A+CC) showed an increase in the integrated density of γ-tubulin when compared to the wild type rassf7. The other constructs did not affect the integrated density of γ-tubulin. Based on at least three independent experiments, n>100 cells, âp<0.05. |
|
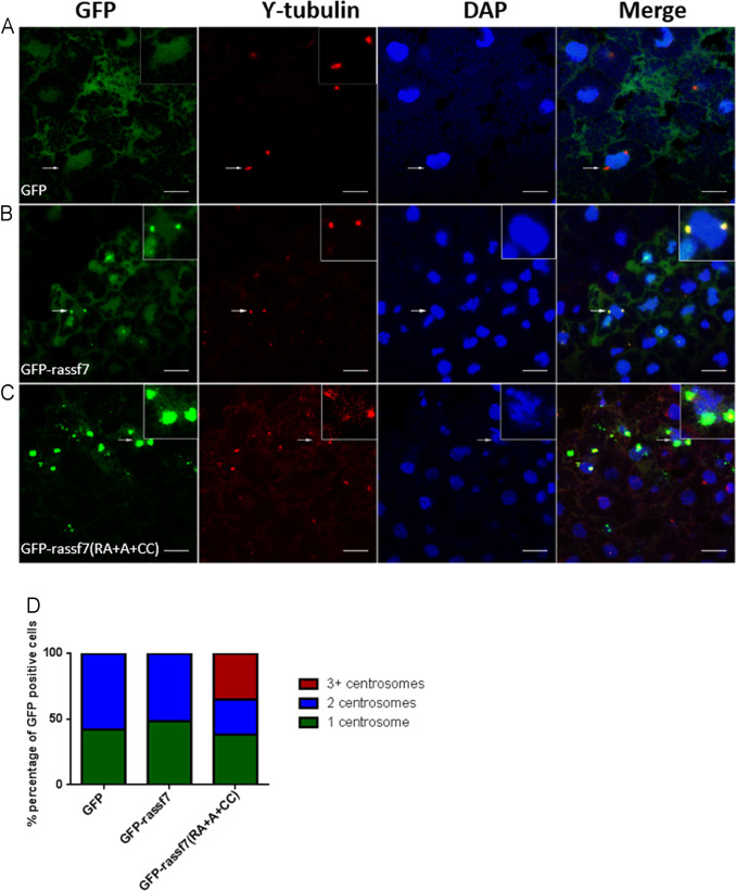
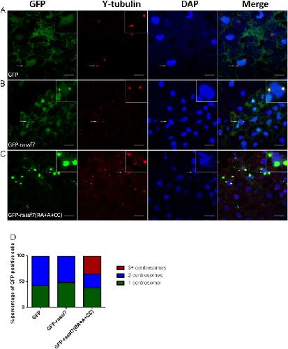
Fig. 6. Expression of GFP-rassf7 (RA+A+CC) caused increased numbers of γ-tubulin foci. Embryos were microinjected with RNA at the two-cell stage, cultured until stage 10, fixed, sectioned and stained with a centrosomal marker (γ-tubulin/red) and a nuclear marker (DAPI/blue). GFP fluorescence is shown in green. (A) GFP (green) and γ-tubulin (red). (B) GFP-rassf7 (green) and γ-tubulin (red). (C) GFP-rassf7 (RA+A+CC) (green) and γ-tubulin (red). Cells expressing GFP-rassf7 (RA+A+CC) showed increased numbers of γ-tubulin foci. In AâC arrows highlight example cells and scale bars=10 μm. (D) Centrosome number for GFP, GFP-rassf7 and GFP-rassf7 (RA+C+CC) injected cells. Unlike controls, GFP-rassf7 (RA+A+CC) injected cells frequently had more than two γ-tubulin foci. Based on at least three independent experiments, n>100 cells. |
|
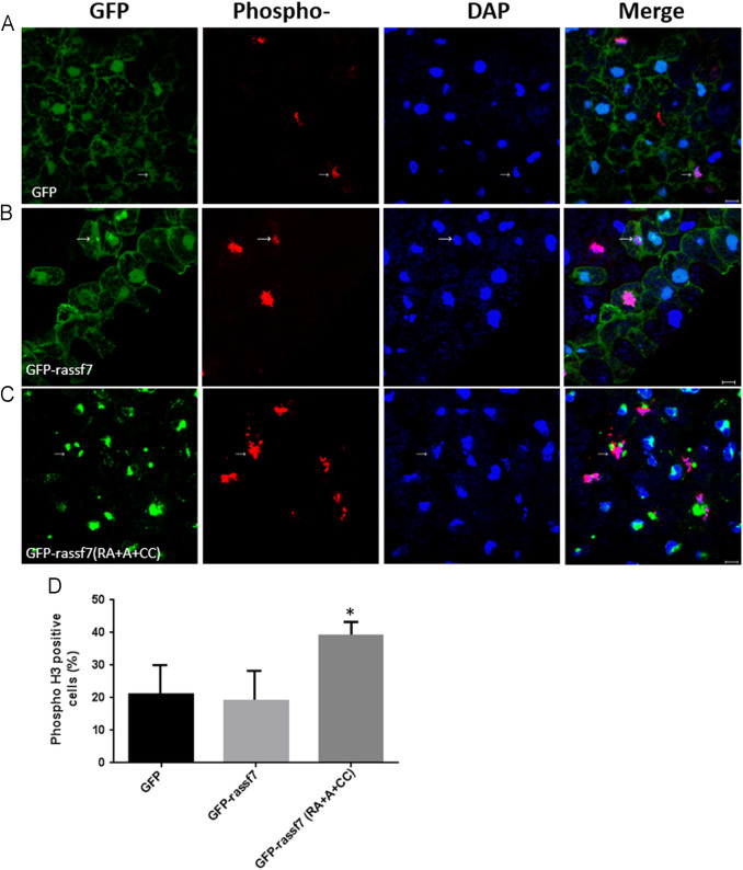
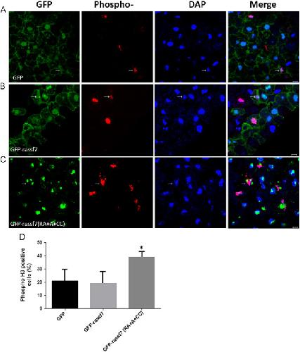
Fig. 7. GFP-rassf7 (RA+A+CC) injected cells accumulate in mitosis. Embryos were microinjected with RNA at the two-cell stage, cultured until stage 10, fixed, sectioned and stained with a mitosis marker (Phospho-H3/red) and a nuclear marker (DAPI/blue). GFP fluorescence is shown in green. (A) GFP (green) injected cells were stained for Phospho-H3 (red). (B) GFP-rassf7 (green) injected cells were stained for Phospho-H3 (red). (C) GFP-rassf7 (RA+A+CC) (green) injected cells were stained for Phospho-H3 (red). The number of Phospho-H3 positive cells increased when compared to GFP and GFP-rassf7 expressing cells. In panels AâC arrows highlight example nuclear regions and all bars=10 μm. (D) The percentage of GFP positive cells that are Phospho-H3 positive. Based on at least three independent experiments, n>100 cells, âp<0.05. |
|
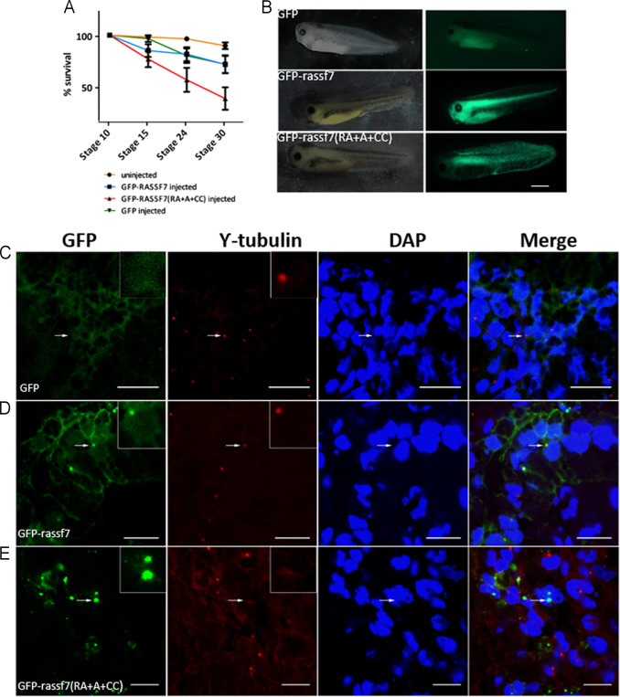
Fig. 8. GFP-rassf7 injected embryos at tadpole stages. Embryos were microinjected with RNA at the two-cell stage, cultured until tadpole stages (stage 30), fixed, sectioned and stained with a centrosomal marker (γ-tubulin/red) and a nuclear marker (DAPI/blue). GFP fluorescence is shown in green. (A) Embryo survival for uninjected, GFP injected, GFP-rassf7 injected and GFP-rassf7 (RA+A+CC) injected embryos. Based on at least three independent experiment, n>60 embryos. (B) Wholemount stage 30 embryos expressing GFP, GFP-rassf7 and GFP-rassf7 (RA+A+CC). (C) GFP (green) expressing cells stained with γ-tubulin (red) from stage 30 embryos. (D) GFP-rassf7 (green) expressing cells stained with γ-tubulin (red) from stage 30 embryos. (E) GFP-rassf7 (RA+A+CC) (green) expressing cells stained with γ-tubulin (red) at stage 30. Unlike the situation at stage 10, the GFP-rassf7 (RA+A+CC) fluorescence (green) did not co-localise with γ-tubulin (red) and γ-tubulin foci appeared to have been lost from GFP-rassf7 (RA+A+CC) expressing cells. In panels CâE arrows highlight possible regions where co-localisation might occur and all scale bars=10 μm. |
|
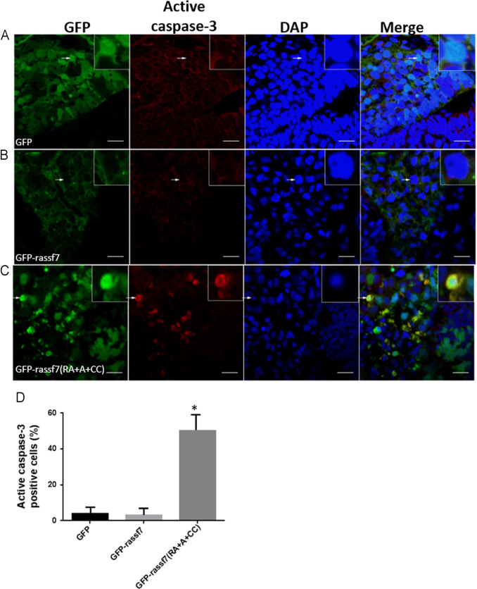
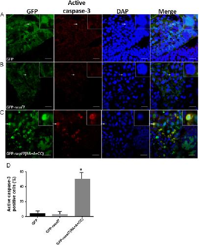
Fig. 9. GFP-rassf7 (RA+A+CC) injected cells undergo increased rates of apoptosis. Embryos were microinjected with RNA at the two-cell stage, cultured until tadpole stages (stage 30), fixed, sectioned and stained with an apoptosis marker (Active caspase-3/red) and a nuclear marker (DAPI/blue). GFP fluorescence is shown in green. (A) GFP injected cells (green) were stained with an antibody against active caspase-3 (red). (B) GFP-rassf7 injected cells (green) were stained with an antibody against active caspase-3 (red). (C) GFP-rassf7 (RA+A+CC) injected cells (green) were stained an antibody against active caspase-3 (red). These cells showed increased levels of active caspase-3 (red) positive nuclei compared to controls. In panels AâC arrows highlight GFP positive cells. All bars=10 μm. (D) The % percentage of GFP positive cells which were active caspase-3 positive (Based on at least three independent experiments, n>100 cells, âp<0.05). |
|
Fig. 10. Mutating the coiled coil domain reduced the centrosomal defects seen in cells expressing GFP-rassf7 (RA+A+CC). Embryos were microinjected with RNA at the two-cell stage, cultured until stage 10, fixed, sectioned and stained with a centrosomal marker (γ-tubulin/red) and a nuclear marker (DAPI/blue). GFP fluorescence is shown in green. (A) Predicted structure of GFP-rassf7 (RA+A+CCâ´) which lacks the B domain and has been mutated at three sites to disrupt the coiled coil. (B) GFP-rassf7 (green) co-localised with γ-tubulin (red). (C) GFP-rassf7 (RA+A+CC) (green) co-localised with γ-tubulin (red). Accumulation at the centrosome and enlargement of γ-tubulin staining was also seen. (D) GFP-rassf7 (RA+A+CCâ´) (green) did not co-localise with γ-tubulin (red), but accumulated as distinct puncta within the nucleus. Enlargement of γ-tubulin staining was not seen. In panels BâD arrows highlight the potential area for co-localisation and scale bars=10 μm. (E) Centrosome number for GFP, GFP-rassf7, GFP-rassf7 (RA+C+CC) and GFP-rassf7 (RA+C+CCâ´) injected cells. GFP-rassf7 (RA+C+CCâ´) injected cells did not have the additional γ-tubulin foci frequently seen in GFP-rassf7 (RA+A+CC) injected cells. Based on at least three independent experiments, n>100 cells. |
|
Fig. 11. RASSF7 mutations in human cancer samples. (A) Alterations in RASSF7 were identified in cancer studies using the cBioPortal for cancer genomics website which contained data from 89 cancer genomic studies covering a total of 20,958 tumour samples. (B) Mutations in the RASSF7 (red: nonsense mutations or deletions, green: missense mutations). The predicted structure of RASSF7 for the three nonsense mutations. Mutations 1, R285â. Mutation 2, S97â. Mutation 3, Q63fs. The predicted structure of the R285â mutation reassembles that of GFP-rassf7 (RA+A+CC). |