Click here to close
Hello! We notice that you are using Internet Explorer, which is not supported by Xenbase and may cause the site to display incorrectly.
We suggest using a current version of Chrome,
FireFox, or Safari.
Cell Stem Cell
2015 Nov 05;175:527-42. doi: 10.1016/j.stem.2015.09.004.
Show Gene links
Show Anatomy links
Regeneration of Thyroid Function by Transplantation of Differentiated Pluripotent Stem Cells.
Kurmann AA, Serra M, Hawkins F, Rankin SA, Mori M, Astapova I, Ullas S, Lin S, Bilodeau M, Rossant J, Jean JC, Ikonomou L, Deterding RR, Shannon JM, Zorn AM, Hollenberg AN, Kotton DN.
???displayArticle.abstract???
Differentiation of functional thyroid epithelia from pluripotent stem cells (PSCs) holds the potential for application in regenerative medicine. However, progress toward this goal is hampered by incomplete understanding of the signaling pathways needed for directed differentiation without forced overexpression of exogenous transgenes. Here we use mouse PSCs to identify key conserved roles for BMP and FGF signaling in regulating thyroid lineage specification from foregut endoderm in mouse and Xenopus. Thyroid progenitors derived from mouse PSCs can be matured into thyroid follicular organoids that provide functional secretion of thyroid hormones in vivo and rescue hypothyroid mice after transplantation. Moreover, by stimulating the same pathways, we were also able to derive human thyroid progenitors from normal and disease-specific iPSCs generated from patients with hypothyroidism resulting from NKX2-1 haploinsufficiency. Our studies have therefore uncovered the regulatory mechanisms that underlie early thyroid organogenesis and provide a significant step toward cell-based regenerative therapy for hypothyroidism.
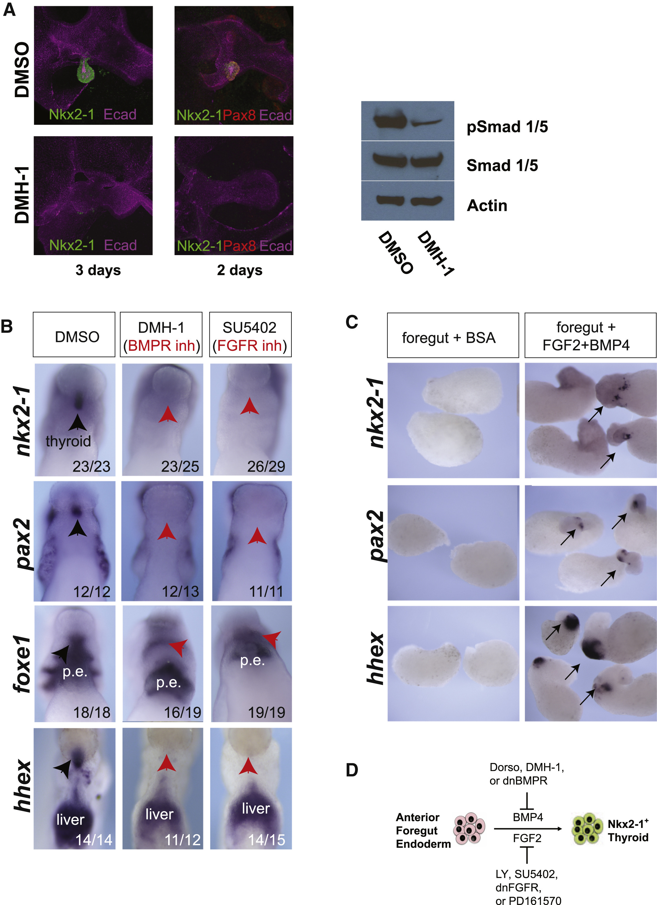
Figure 4. ESC Models Predict the Evolutionarily Conserved Pathways That Are Necessary and Sufficient for Thyroid Specification in Mouse and Xenopus Embryos
(A) BMP signaling blockade abrogates thyroid bud formation in mouse: whole foreguts from E8.0 embryos (6–8 ss) were cultured for 2–3 days in the presence of the BMP antagonist DMH-1. Co-localization of Nkx2-1+ and Pax8+ shows a discrete thyroid bud formed in control cultures (upper left). No thyroid bud was apparent when BMP signaling was inhibited (lower left). Reduced pSmad1/5 content in the presence of DMH-1 (right; western blot).
(B) In vivo pharmacological loss of function using antagonists of type I BMP receptor (DMH-1) or FGF receptor (SU5402) activity in Xenopus embryos. Whole embryos were cultured in the presence of the antagonists from stage NF13-20 and assayed for the indicated genes at stage NF35. The number of embryos with the displayed phenotype is indicated.
(C) FGF and BMP signaling is sufficient to induce thyroid gene expression in dissected Xenopus foregut endoderm explants. Explants were dissected at stage NF15, cultured until NF35, and assayed for the indicated genes.
(D) Schematic of inhibition of BMP4 or FGF2 signaling blocking thyroid specification.
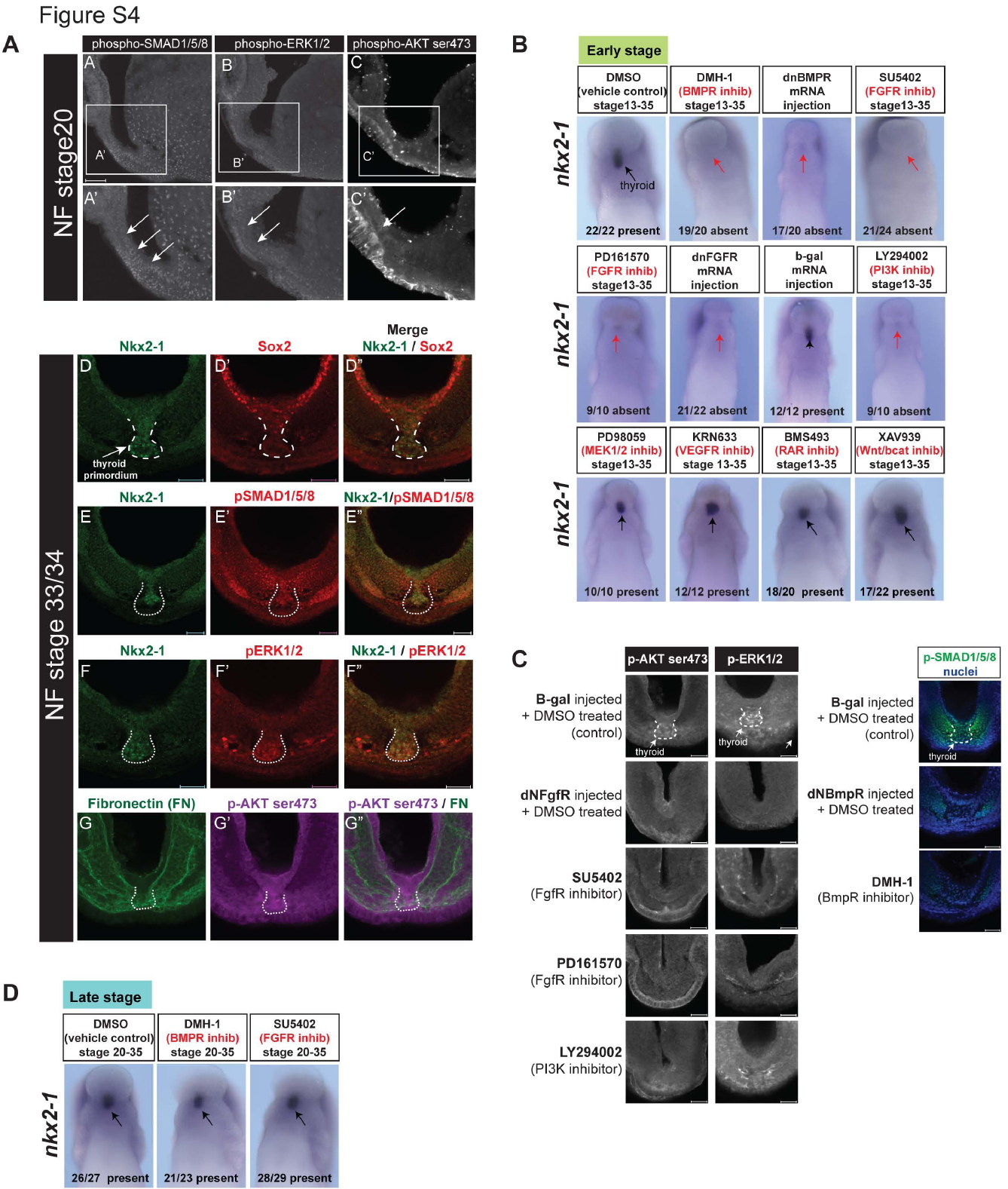
Figure S4. Role of BMP and FGF signaling in Xenopus and mouse whole embryo
thyroid specification, Related to Figure 4.
(A) Analysis of phosphorylated SMAD1/5/8, ERK1/2 and AKT during Xenopus thyroid development. Confocal immunofluorescence analysis on sagittal sections of stage NF20 Xenopus embryos showing nuclear phospho-SMAD1/5/8 (A-Aâ), phospho-ERK1/2 (B-Bâ)
and phospho-AKT (C-Câ) in the ventralanteriorforegut endoderm and mesoderm where the thyroid will form (anterior left). (D-Gâ) Confocal immunofluorescence analysis at stage NF33/34 on transverse sections through the ventral pharyngeal region show that
the nascent Nkx2-1+ thyroid primordium budding from the Sox2+ pharyngeal floor (D-Dâ) stains positive for phospho-SMAD1/5/8 (E-Eâ), phospho-ERK1/2 (F-Fâ), and phospho-AKT ser473. Fibronectin staining outlines the mesoderm (G-Gâ). Scale bars 50 μm. (B)
BMP and FGF, but not RA or Wnt/β-catenin, signals during stage NF13-20 are necessary for induction of thyroid nkx2-1 in Xenopus. Xenopus embryos were either: 1) injected with mRNA encoding dominant negative BMP receptors (dnBMPR) or dominant negative FGF receptors (dnFGFR), or 2) cultured in the indicated pathway antagonists from stage NF13 to NF20. In-situ hybridization analysis for nkx2-1 expression at stage NF35 was used as marker of thyroid specification. The number of embryos for each condition with the displayed phenotype is indicated. (C) Immunostaining of pAKT, pERK and pSmad1/5/8, confirmed the efficacy of BMP and FGF pathway inhibition in the indicated conditions. (D) In-situ hybridization analysis for nkx2-1 expression at stage NF35 of Xenopus embryos cultured in the indicated pathway antagonists from stage NF20 to NF35. The number of embryos for each condition with the displayed phenotype is indicated.
Antonica,
Generation of functional thyroid from embryonic stem cells.
2012, Pubmed
Antonica,
Generation of functional thyroid from embryonic stem cells.
2012,
Pubmed Arufe,
Differentiation of murine embryonic stem cells to thyrocytes requires insulin and insulin-like growth factor-1.
2009,
Pubmed Arufe,
Directed differentiation of mouse embryonic stem cells into thyroid follicular cells.
2006,
Pubmed Bachiller,
The role of chordin/Bmp signals in mammalian pharyngeal development and DiGeorge syndrome.
2003,
Pubmed Bilodeau,
Identification of a proximal progenitor population from murine fetal lungs with clonogenic and multilineage differentiation potential.
2014,
Pubmed Bouchard,
Tissue-specific expression of cre recombinase from the Pax8 locus.
2004,
Pubmed Celli,
Soluble dominant-negative receptor uncovers essential roles for fibroblast growth factors in multi-organ induction and patterning.
1998,
Pubmed Crane,
Targeted correction and restored function of the CFTR gene in cystic fibrosis induced pluripotent stem cells.
2015,
Pubmed Fagman,
The 22q11 deletion syndrome candidate gene Tbx1 determines thyroid size and positioning.
2007,
Pubmed Fagman,
Morphogenesis of the thyroid gland.
2010,
Pubmed Goss,
Wnt2/2b and beta-catenin signaling are necessary and sufficient to specify lung progenitors in the foregut.
2009,
Pubmed Green,
Generation of anterior foregut endoderm from human embryonic and induced pluripotent stem cells.
2011,
Pubmed Hamvas,
Heterogeneous pulmonary phenotypes associated with mutations in the thyroid transcription factor gene NKX2-1.
2013,
Pubmed Hilfer,
Follicle formation in the embryonic chick thyroid. II. Reorganization after dissociation.
1968,
Pubmed Huang,
Efficient generation of lung and airway epithelial cells from human pluripotent stem cells.
2014,
Pubmed Jiang,
Differentiation of E14 mouse embryonic stem cells into thyrocytes in vitro.
2010,
Pubmed Kameda,
FRS2alpha is required for the separation, migration, and survival of pharyngeal-endoderm derived organs including thyroid, ultimobranchial body, parathyroid, and thymus.
2009,
Pubmed Krude,
Choreoathetosis, hypothyroidism, and pulmonary alterations due to human NKX2-1 haploinsufficiency.
2002,
Pubmed Lancaster,
Organogenesis in a dish: modeling development and disease using organoid technologies.
2014,
Pubmed Lania,
Early thyroid development requires a Tbx1-Fgf8 pathway.
2009,
Pubmed Longmire,
Efficient derivation of purified lung and thyroid progenitors from embryonic stem cells.
2012,
Pubmed Ma,
Thyroid follicle formation and thyroglobulin expression in multipotent endodermal stem cells.
2013,
Pubmed Ma,
Thyrotropin-independent induction of thyroid endoderm from embryonic stem cells by activin A.
2009,
Pubmed Ma,
Human embryonic stem cells form functional thyroid follicles.
2015,
Pubmed Mallette,
Growth in culture of trypsin dissociated thyroid cells from adult rats.
1966,
Pubmed Martin,
Preservation of functioning human thyroid organoids in the scid mouse: 1. System characterization.
1993,
Pubmed McCracken,
Modelling human development and disease in pluripotent stem-cell-derived gastric organoids.
2014,
Pubmed Murry,
Differentiation of embryonic stem cells to clinically relevant populations: lessons from embryonic development.
2008,
Pubmed Pagliuca,
Generation of functional human pancreatic β cells in vitro.
2014,
Pubmed Parlato,
An integrated regulatory network controlling survival and migration in thyroid organogenesis.
2004,
Pubmed Petryk,
The mammalian twisted gastrulation gene functions in foregut and craniofacial development.
2004,
Pubmed Postiglione,
Role of the thyroid-stimulating hormone receptor signaling in development and differentiation of the thyroid gland.
2002,
Pubmed Serls,
Different thresholds of fibroblast growth factors pattern the ventral foregut into liver and lung.
2005,
Pubmed Shifley,
Prolonged FGF signaling is necessary for lung and liver induction in Xenopus.
2012,
Pubmed
,
Xenbase Somers,
Generation of transgene-free lung disease-specific human induced pluripotent stem cells using a single excisable lentiviral stem cell cassette.
2010,
Pubmed Thomas,
Thyroid function: Differentiated pluripotent stem cells restore thyroid function.
2015,
Pubmed Trueba,
PAX8, TITF1, and FOXE1 gene expression patterns during human development: new insights into human thyroid development and thyroid dysgenesis-associated malformations.
2005,
Pubmed Vitelli,
A genetic link between Tbx1 and fibroblast growth factor signaling.
2002,
Pubmed Wendl,
Early developmental specification of the thyroid gland depends on han-expressing surrounding tissue and on FGF signals.
2007,
Pubmed Zuckier,
Kinetics of perrhenate uptake and comparative biodistribution of perrhenate, pertechnetate, and iodide by NaI symporter-expressing tissues in vivo.
2004,
Pubmed