|
Fig. 1. Identification of miRNAs expressed at the early gastrula stage. (A) Workflow for alignment and identification of miRs in the X. laevis genome. (B) Distribution of miRNA abundance. Only 12 individual miRNAs represent over 80% of the identified miRNA sequences. (C) Venn diagram comparing representation of known xtr-miRs in X. laevis (blue; data presented here) and X. tropicalis (yellow; data from Faunes et al. (2012)). miRs in either data set that were identified by alignment to mammalian miRs are omitted. |
|
Fig. 2. Identification of Ago RNP RNAs. Embryos injected with myc-Argonaute mRNA were lysed at st. 10.5 in preparation for immunoprecipitation of Ago-RNP complexes. RNA isolated from these complexes was processed for RT-PCR (A) or Q-RT-PCR (B) as described. Representative experiments are shown; nâ¥5 experiments. In (B), Q-RT-PCR for total RNA was carried out in parallel to reveal enrichment of selected RNAs in the Ago-RNP pool. (L, ladder; acvr2r, Activin Receptor 2a; MA, muscle actin; sm1, Smad1; gsc, goosecoid; sia, siamois; fgf3, Fibroblast Growth Factor (FGF) 3; asw, ashwin; PC1, polycomb1; TAK1, TGF-β Activated Kinase 1; -RT, acvr2 reaction lacking reverse transcriptase; eFGF, FGF4. Acvr2a has previously been shown to be a target of miR-15/16, and it is used as a positive control. (C) Gastrula miRs predicted to bind to transcripts represented in Ago-RNP RNA. |
|
Fig. 3. Validation of the interaction between miR-26 and the smad1 3â²UTR. (A) Sequences for miR-26a, and the miR-26 binding sites within the Smad1A and Smad1B 3â²UTRs. The seed sequence in miR-26 and the corresponding seed-binding sequences in the 3â²UTRs are shown in bold. The position of the miR-26 TPMO is represented by the blue line. The pLuc-Smad1 3â²UTR reporter construct (Luc-Smad1, or PLS) is also shown. For luciferase assays shown in B, D, and E, luciferase readings are normalized to those of control samples (which are set to 1) and presented as ârelative luc activityâ. (B) Luciferase assay comparing activities of either luciferase alone (LUC) or the Luc-Smad1 reporter (PLS) in the presence of either the target protector (TPMO) or a 5-base mispair (mis-TPMO). Embryos were injected with the plasmids and MOs and lysed at st. 10.5. (C) Sequences of PLS and PLS-MUT in the miR26 seed-binding region; PLS-MUT carries 4 mutations across this region. Sequences of miR-26 and the mutated miR-26 that carries complementary mutations across the seed sequence. (D) Luciferase activity from pLuc-Smad1 3â²UTR (PLS) in which 4 bases are mutated across the miR-26 seed sequence (PLS-mut). (E) Effects of complementary mutations in the seed-binding sequence of miR-26. In the presence of miR-26, luciferase activity is higher in embryos injected with PLS-mut than with PLS (at left). A mutated version of miR-26 (mtt-26) that is complementary to the mutations in PLS-mut significantly inhibits luciferase activity in embryos injected with PLS-mut (right). miRs were injected as duplexed oligoribonucleotides. For PLS, results with mtt-26 are normalized to those with mir-26; for PLS-mut, results with miR-26 are normalized to those with mtt-26, which is complementary to PLS-mut. Nâ¥3 independent experiments for each panel. âIndicates statistical significance (p<0.05); ââ, very significant (p<0.01); âââ, extremely significant (p<0.001). |
|
Fig. 4. Expression of miR-26 during embryonic development. A, CâG, I, in situ hybridization using an LNA probe for miR-26. B, H, J, in situ hybridization using a control LNA probe. Asterisks mark the dorsal lip of the blastopore. Images are unprocessed. (A, B) midgastrulae (st. 10.5) shown in vegetal view; dorsal (C) and ventral (D) views of late gastrula (st. 12); anterior is at top. Lateral (E) and frontal (F) views showing expression at st. 22. (G, H) lateral view, st. 24. (I) lateral view of miR-26 expression at st. 28; (J) control probe at st. 28. e, eye/eye field; s, somite. Hybridizations with each probe were carried out on two independent sets of embryos. |
|
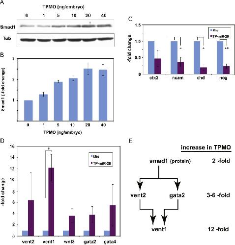
Fig. 5. Increase in Smad1 following introduction of the target protector MO. (A) Representative experiment showing accumulation of Smad1 protein in the presence of increasing amounts of TPMO. Embryos were injected with TPMO in the amounts indicated and collected at st. 10.5. (B) Quantification of Smad1 accumulation as shown in (A). N=3 independent experiments. (C) Inhibition of organizer gene expression in embryos injected with 20 ng/embryo TPMO (TP-miR26 or TP mispair âMisâ). (D) Effects of the Smad1 TPMO (20 ng/embryo) on expression of direct (vent2, gata2) and indirect (vent1) targets of Smad1. (E) Partial network of Smad1-dependent transcription. The effects of inhibiting the interaction between the Smad1 mRNA and miR-26 are amplified at successive stages of the network. Nâ¥3 biological replicates for Q-RT-PCR experiments. â Indicates statistical significance (p<0.05); ââ, very significant (p<0.01). |
|
Fig. 6. Phenotypic effects of blocking the interaction between Smad1 and miR-26. (A) Uninjected embryo. (BâD) Sample phenotypes of embryos injected w/20 ng TPMO. Dorso-anterior defects are observed in approximately 25% of embryos, compared with approximately 7% of embryos injected with the 5-base mispair (165 embryos in 4 independent experiments). (EâJ) in situ hybridization of not1 (E,H), otx2 (F,I), (G,J) in embryos injected with either the TPMO or the mispair (TPmis). In situ patterns shown reflect embryos from â¥3 biological replicates and are characteristic of at least 70% of embryos. For not1 expression, the pattern shown for TPMO embryos was observed in 30/37 embryos (81%); TPmis, 36/38 embryos (95%). For otx2 in gastrulae, the expression pattern shown for TPMO was observed in 19/24 embryos (79%); TPmis, 20/22 embryos (91%). For otx2 in late neurulae (2 biological replicates), the pattern in TPMO embryos appeared in 4/4 embryos, and the pattern in TPmis embryos appeared in 10/10 embryos. |
|
Fig. 7. Overexpression of miR-26. (A) Embryos were injected with 2 ng/embryo of either miR-26 or the mutated miR-26 (mtt 26); miRs were injected as duplexed oligoribonucleotides. Embryos were cultured until st. 10.5 and collected for RNA isolation and Q-RT-PCR. Genes tested included chordin (chd), not1 (not), vent1 (vn1), vent2 (vn2), EF1-a (EF1), rps18 (r18), and geminin (gmn). N =3 independent experiments. * Indicates statistical significance (p<0.05). (B) In situ hybridization showing expansion of not1 expression in embryos injected with miR-26. N=4 independent experiments; not1 expression patterns are representative of 11/16 (69%) embryos overexpressing miR-26, and 17/17 embryos injected with mtt 26. |
|
Fig. 8. Reduction in function of miR-26. (A) Embryos were injected with a cocktail of PLS and Renilla luciferase plus 2 ng of either control LNA (ctrl LNA) or the miR-26 LNA inhibitor; they were collected at st. 10.25â10.5 and lysed for luciferase assays. N=8 experiments. In (A) and (B), * indicates statistical significance (p<0.05). (B) Embryos were injected with 2 ng of either the miR-26 LNA oligonucleotide (LNA) or the control LNA and cultured until control embryos reached st. 10.5; they were then processed for RNA isolation and Q-RT-PCR. Genes tested included vent2, gata4, chordin (chd), goosecoid (gsc), and nodal-related 3 (xnr3). N =3 independent experiments. (CâF) Embryos were injected with oligonucleotides (C,D: 20 ng of either the TPMIS or the TPMO), (E,F: 2 ng of either the control LNA or the miR-26 LNA); ectoderm was isolated from the injected embryos at st.10.25, and ectodermal explants were fixed at st. 11.5 and hybridized in situ to show expression of sox2. Arrowheads indicate explants in which sox2 expression is not detected. (C) explants of ectoderm containing TPMIS. (D) ectoderm injected with TPMO. (E) ectoderm injected with the control LNA; (F) ectoderm injected with miR-26 LNA. Explants are a representative sample of the total; each is oriented to show the maximum level of sox2 expression. (8G) Quantitative comparison of sox2 expression in explants. Numbers in parentheses above the bar indicate the total number of explants. â Indicates statistical significance (p<0.05; Fisher's Exact Test). N=4 independent experiments. |